2025-2026道德与法治资源号连载《道德与法治》八上新版10.2 捍卫国家利益课件,还包括视频、练习、教学设计、单元复习、单元测试等

AUTUMN IS COMING
老师,您好!
欢迎来到【道德与法治资源号】公众号。2025-2026道德与法治八上、道法九上课件已经开始更新了,很多老朋友都知道,咱们得目标一直是致力于弄出更多实用、优质的资源的。
今年咱们多了一个新板块,就是道德与法治知识点的背诵技巧。因为在实际教学过程中,我们也常常面临学生普遍性的抵触背诵,以及背诵方法缺失的问题。说到的这个背诵,应该有很多老师是能够跟我们共情的,它应该是咱们教学之外最为操心的一个事情了,而且因为总要抽查而容易影响到教学的进度。有时候看到有的同学明明花了那么多时间背诵,还是背不会,考试一团糟,真的比他们还着急。
经过我们多年的摸索,现在终于找到了一种课堂上可用,效果还不错的方法。希望在这里分享给大家,能给您的课堂增添点有趣的新东西,让学生学得更轻松点,记东西牢固一点,考试考的好一点!
如果您觉得我们的内容有用,请多给我们点赞、转发,共同助力更多学生成长受益!感谢!
—— 就爱分享实用资源的【道德与法治资源号】

部
分
课
件
预
览

























部
分
讲
课
稿
预
览

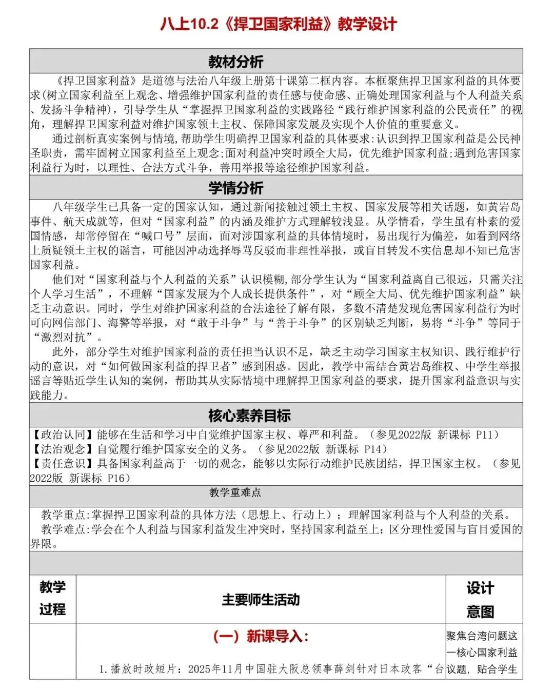
八上10.2《捍卫国家利益》讲课稿
各位同学,大家好!在正式进入新课之前,我们先来看一段时政新闻片段:2025年11月中国驻大阪总领事薛剑针对日本政客“台湾有事即日本有事”错误言论的回应,以及外交部发言人林剑的表态。
大家思考一下,日本政客的言论为什么会遭到中方的强烈反对?没错,台湾问题是中国的内政,任何干涉中国统一的行为,都侵犯了中国的核心国家利益。中方的坚决回应,正是在坚定捍卫国家利益。捍卫国家利益是每个中华儿女的神圣职责,今天我们就一起来探讨,作为新时代的青少年,我们该如何捍卫国家利益。
首先,我们来看第一个问题:如何捍卫国家利益?我们先从思想层面来思考。大家看屏幕上的案例,这是坚守尖峰岭国防民兵哨所的陆兰军一家。1979年哨所成立,陆之方成为第一任哨长,之后儿子陆兰廷、孙子陆兰军、曾孙陆永兴先后接过守疆的重任,一家三代四十余年如一日,捍卫着祖国的领土。陆兰军说:“是祖国养育了我,为她奉献一生又算得了什么呢?”
同学们分组讨论一下,陆家三代人身上有哪些优秀品质?对我们捍卫国家利益有什么启示?(给学生3分钟讨论时间)
好,哪个小组先来分享?这位同学说得很好,陆家三代人有着深厚的爱国之情、强烈的责任感和使命感,还有无私奉献的精神。从他们的事迹中,我们能得到第一个重要启示:捍卫国家利益,首先要在思想上牢固树立国家利益至上的观念。捍卫国家利益是每一个中华儿女的神圣职责,我们要以热爱祖国为荣、以危害祖国为耻,坚决维护国家的尊严、荣誉和利益。
再来看另一个案例,一名中国中学生参加荷兰的“世界儿童为和平、为未来”见面活动,发现现场没有升起中国国旗,她立刻找到组委会负责人,坚持要求升起中国国旗,最终组委会几经周折找到了五星红旗。大家想一想,这位中学生为什么一再坚持升起中国国旗?
没错,国旗是国家的象征和标志,代表着国家的主权、尊严和荣誉。她的行为体现了强烈的爱国主义精神和高度的责任感。这个案例告诉我们,捍卫国家利益还要增强维护国家利益的责任感和使命感。作为青少年,我们应该珍惜难得的发展机遇,努力学习,提高自身素质,这样才能增强维护国家利益的本领。
但是,在生活中,我们也会看到一些不恰当的“爱国”行为。大家看屏幕上的图片,有的人以爱国为由,拉横幅围堵外资企业,砸某国品牌汽车,甚至打伤车主,在网上联名抵制某国商品。大家思考一下,这些行为会带来什么危害?
对,这些行为是违法的,会侵害他人的人身和财产安全,扰乱社会秩序,还会损害国家形象,阻碍经济发展。这就警示我们,爱国绝对不是暴力“碍”国。增强维护国家利益的责任感和使命感,还要用理性、务实、文明的心态,合法有序地表达爱国情感,这样才能真正维护国家利益。
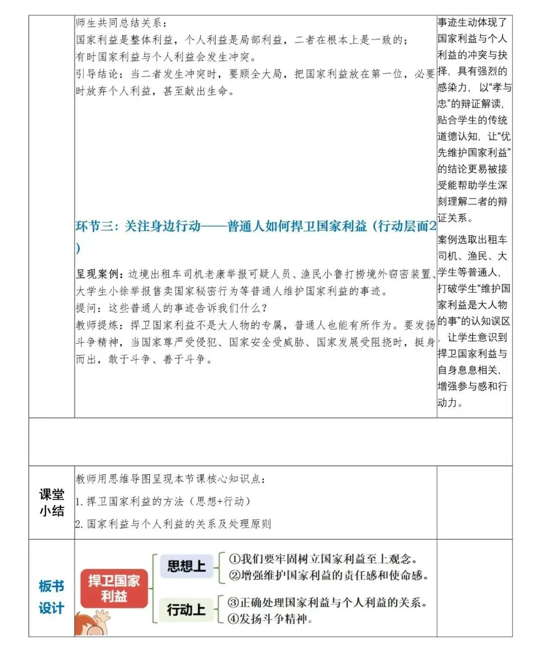
接下来,我们来看“中国核潜艇之父”黄旭华的事迹。1958年,黄旭华被选中参与导弹核潜艇研制工作,这项工作属于最高密级的国家秘密。为了国家利益,他隐姓埋名30年,兄弟姐妹不知道他的工作,父亲临终前都没能见到他,母亲苦等30年才与他重逢。黄旭华的事迹启示我们如何捍卫国家利益?不错,我们要学会正确处理国家利益与个人利益的关系。
黄旭华说:“对国家的忠,就是对父母最大的孝!”大家思考一下,这句话体现了国家利益与个人利益的什么关系?我们应该如何正确处理二者的关系?
国家利益是整体利益,个人利益是局部利益。从根本上说,国家利益与个人利益是一致的,国家发展好了,个人才能有更好的成长环境和发展机遇。但有时,国家利益难免会和个人利益发生冲突。当这种冲突出现时,我们应当顾全大局,把国家利益放在第一位,必要时要放弃个人利益,甚至献出自己的生命。黄旭华院士正是把国家利益放在首位,才为我国核潜艇事业作出了巨大贡献,成为我们学习的榜样。
有人说,捍卫国家利益是警察和杰出人物做的事情,离普通人太远了,这种说法对不对呢?我们来看一个有趣视频,边境出租车司机老康搭载可疑人员时察觉异常,果断向国家安全机关举报,协助破获重大间谍案件;还有同一批获奖的渔民小鲁打捞到境外窃密装置,及时上报;大学生小徐发现售卖国家秘密的行为,主动举报。这些普通人的故事告诉我们,捍卫国家利益不是大人物的专属,每个人都能有所作为。
当国家尊严受到侵犯、国家安全受到威胁、国家发展受到阻挠时,我们不能退缩,要挺身而出,敢于斗争、善于斗争,坚决维护国家利益。比如遇到网络上危害国家利益的谣言,我们要及时举报,而不是盲目转发或辱骂;看到危害国家安全的行为,要在保护好自己的前提下,采取合法方式制止或上报。
现在,我们来总结一下本节课的核心知识点。捍卫国家利益,我们要从思想和行动两个方面努力。思想上,一要牢固树立国家利益至上的观念,二要增强维护国家利益的责任感和使命感;行动上,一要正确处理国家利益与个人利益的关系,二要发扬斗争精神,敢于并善于维护国家利益。
国家利益与我们每个人的利益息息相关,“国兴我荣,国衰我耻”。作为新时代的青少年,我们要把个人的成长与国家的发展紧密结合起来,从现在做起,从身边的小事做起,努
部
分
教
案
预
览





以上是资源中部分课件、讲课稿、教案和背诵技巧的展示,你心动了吗,有任何问题都可以联系我们哦


九上精彩
2025秋九上道法优质课件|1.1坚持改革开放课件(讲课稿、背诵技巧、教案等)
2025秋九上道法优质课件|1.2走向共同富裕课件(讲课稿、背诵技巧、教案等)
2025秋九上道法优质课件|2.1创新改变生活课件(讲课稿、背诵技巧、教案等)
2025秋九上道法优质课件|2.2创新永无止境课件(讲课稿、背诵技巧、教案等)
2025秋九上道法优质课件|3.1生活在新型的民主国家课件(讲课稿、背诵技巧、教案等)
八上精彩
2025秋八上道法优质课件|1.1认识社会生活课件(讲课稿、背诵技巧、教案等)
2025秋八上道法优质课件|1.2我们都是社会的一员课件(讲课稿、背诵技巧、教案等)
2025秋八上道法优质课件|2.1人的社会化课件(讲课稿、背诵技巧、
2025秋八上道法优质课件|2.2养成亲社会行为课件(讲课稿、背诵技巧、教案等)
2025秋八上道法优质课件|3.1网络改变世界课件(讲课稿、背诵技巧、教案等)
2025秋八上道法优质课件|3.2营造清朗空间课件(讲课稿、背诵技巧、教案等)
2025秋八上道法优质课件|4.1维护秩序靠规则课件(讲课稿、背诵技巧、教案等)
扫码关注公众号

获取课件资源


请点击下方小心心或者设【道德与法治资源号】为☆星标☆公众号,不错过任何一篇好文哦
