
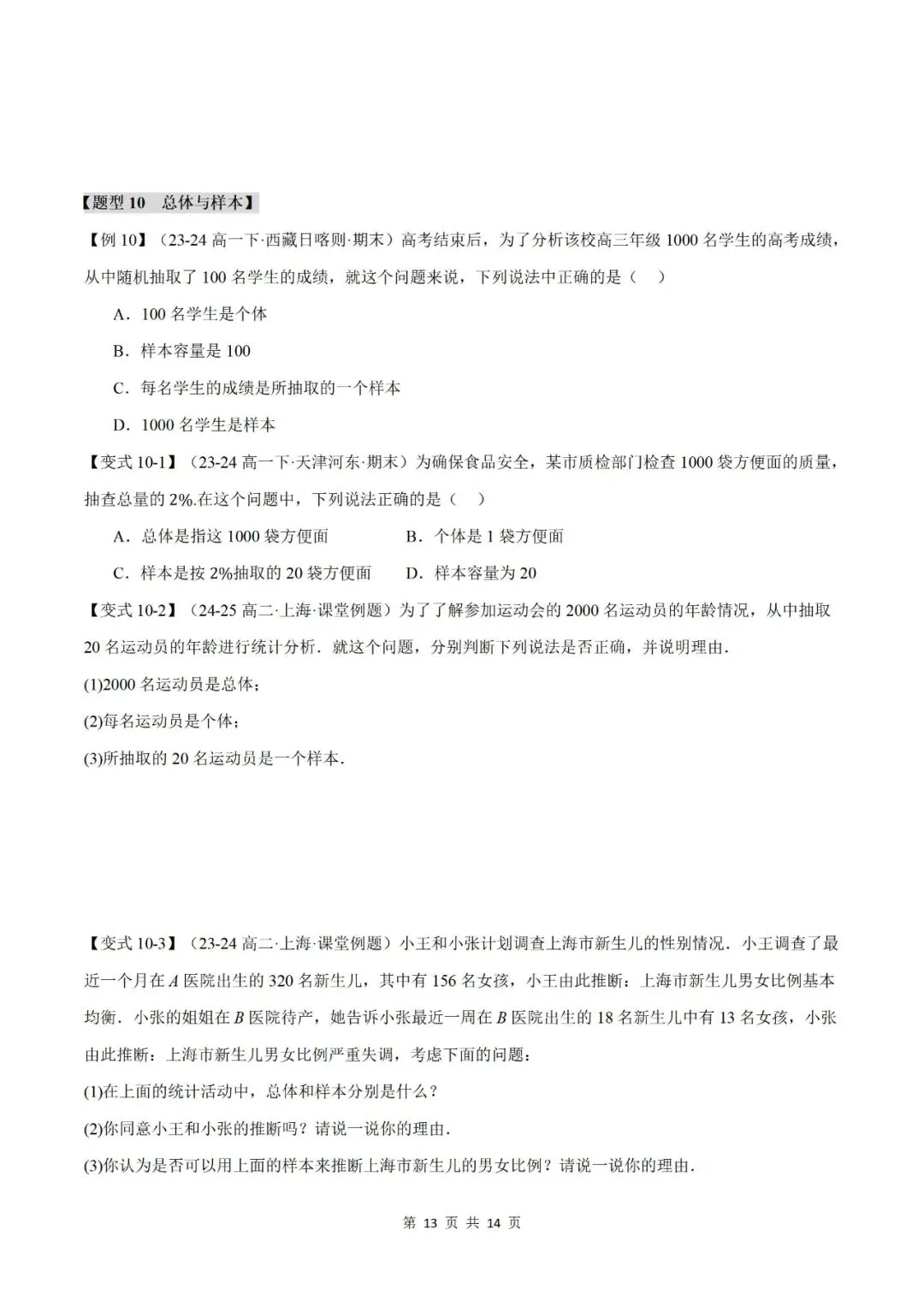
特别声明:本微信公众号分享的资源为电子载体,资源均通过网络等公共合法渠道获得,仅供试用!版权属于出版机构或原作者,本号不负任何法律责任。传播分享仅限于家庭使用与交流心得、参考和辅助购买决策,不得以任何理由在商业行为中使用,请在下载后24小时内删除!若喜欢此资源,请购买正版。如原作者认为侵权请提供相关证明文件即刻通知本号删除。
|标签: 物理微课堂 备战中考
|更多内容请关注微信公众号平台:物理微课堂,ID:WULIWEIKETANG
|声明:文章综合来自网络,版权归原作者所有,如有侵权请联系小编删除!
------物理微课堂------
激发兴趣 成就高分

点击“阅读原文”更多资料