点击上方蓝字“中认国质”关注我们































通知,我院2025年12月23日-26日(线上直播+南京)、2026年01月27日-30日(线上直播+广州)、2026年03月24日-27日(线上直播+南京)、2026年04月21日-24日(线上直播+杭州)、2026年05月26日-29日(线上直播+苏州)、2026年06月23日-26日(线上直播+青岛)举办“CNAS实验室认可内审员、CMA检验检测机构资质认定内审员 和 授权签字人、质量/技术负责人管理层”培训课程,课程中详细讲解GB/T27025-2019、CNAS-CL01:2018《检测和校准实验室能力认可准则》(等同采用ISO/IEC17025-2017)、新版CNAS-CL01-G001:2024《检测和校准实验室能力认可准则的应用要求》和2023版《检验检测机构资质认定评审准则》及释义相关内容。内审员和授权签字人两项内容培训费:1600元/人,内审员培训费:800元/人,赠送学员CNAS、CMA新版《质量手册》、《程序文件》和质量记录表格等体系文件参考模版。凡参加线上培训的学员,后续可享受免费参加线下培训,请各单位领导给予大力支持,积极安排相关工作人员报名参加。同时也请大家帮忙转发。

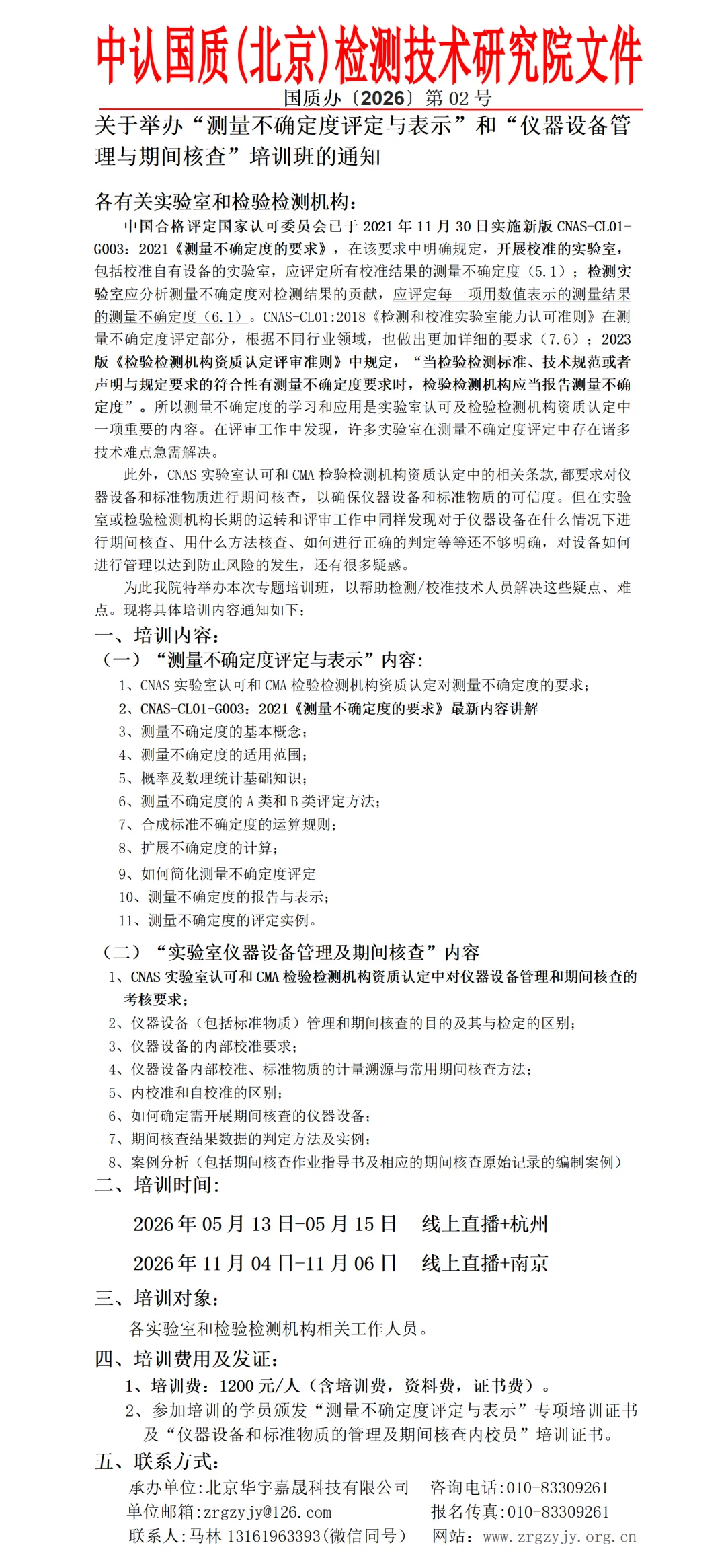
2026年05月13日-15日(线上直播+杭州)举办“测量不确定度评定与表示”和“仪器设备管理与期间核查、内部校准要求”培训班,课程中讲解2023年1月1日修订版CNAS-CL01-G003:2021《测量不确定度的要求》,CNAS-CL01-G002: 2021《测量结果的计量溯源性要求》,新版CNAS-CL01-G004:2023《内部校准要求》等最新要求。


识别二维码,请关注我们。

中认国质(北京)检测技术研究院联系我们:
我们的服务:提供实验室和检验检测机构人员培训、实验室认可/资质认定(CNAS、CMA)认证认可咨询、体系文件换版服务、内审和管理评审、监督评审和复评审的指导等实验室领域的专业服务。致力于提供实验室整体解决方案,提高实验室质量水平!
电话:010-83309261 微信:13161963393
办公QQ:1026912118 邮箱:zrgzyjy@126.com
点击上方二维码关注我们或者加入我们的QQ交流群。