《初中语文寒假班讲义》
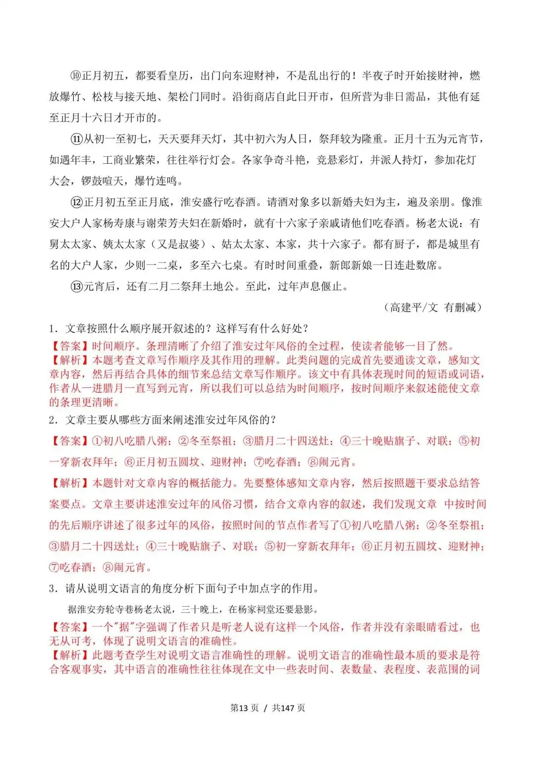
简介:
1. 专业教师团队,精心打造本教材,专为初中三年同步提升,内容紧贴初中课程,难易有梯度,实用性很强!
2. 以课本为纲,连点成面,系统性解决重难点!包含方法指导、精题精析,小题狂练等板块。知识点覆盖全面,助力学生初中成绩提升。
3. 题型难度适中,提升思维,综合性强,致力领先。
4. 每个年级共15讲,是对预科内容全方位讲解梳理,并增添知识拓展板块,满足巩固基础,提升能力的需求,高度符合学情。配套教师版及学生版,排版精美,内容丰富。纯一手版权,可直接使用。
七年级目录及试看内容
第01讲 人物传记——《说和做》
第02讲 文言文精读——《孙权劝学》
第03讲 感受诗歌创作——《黄河颂》
第04讲 乐府诗篇赏析——《木兰诗》
第05讲 作文——如何抒情
第06讲 品读名著精粹——《阿长与<山海经>》
第07讲 红色小说品析——《山地回忆》
第08讲 笔记体小说初探——《卖油翁》
第09讲 感受缅怀情深——《叶圣陶先生二三事》
第10讲 作文——如何抓住细节
第11讲 雷锋精神展现——《驿路梨花》
第12讲 初探文言文“铭”——《短文两篇》
第13讲 感受生命美好——《紫藤萝瀑布》
第14讲 整本书阅读——《骆驼祥子》《钢铁是怎样炼成的》
第15讲 作文——如何选材







第01讲 小说人物赏析——《社戏》
第02讲 现代诗探究——《回延安》
第03讲 说明文种类探究——《大自然的语言》
第04讲 科学小品文——《阿西莫夫短文两篇》
第05讲 作文——读后感
第06讲 文言文“记”探究——《桃花源记》
第07讲 永州八记初探——《小石潭记》
第08讲 感受《诗经》之美
第09讲 体会即兴演讲——《最后一次讲演》
第10讲 作文——撰写演讲稿
第11讲 游记——《壶口瀑布》
第12讲 名人哲思感悟——《庄子》二则
第13讲 儒家思想初探——《礼记》二则
第14讲 整本书阅读——《昆虫记》
第15讲 作文——学写游记






第01讲 朦胧诗初探——《祖国啊,我亲爱的祖国》
第02讲 散文诗初探——《海燕》
第03讲 人物形象探究——《孔乙己》
第04讲 讽刺小说——《变色龙》
第05讲 作文——审题
第06讲 诸子散文品析——《鱼我所欲也》
第07讲 拉开“序”的篇章——《送东阳马生序》
第08讲 立论、驳论——《短文两篇》
第09讲 论证结构——《山水画的意境》
第10讲 作文——立意
第11讲 戏剧文学初探——《屈原(节选)》
第12讲 话剧初探——《枣儿》
第13讲 历史散文——《曹刿论战》
第14讲 特殊文体探究——《出师表》
第15讲 作文——语言






更多资料见下图:

需要完整资料版本请扫描二维码

其他资料链接:
北师大版七年级八年级九年级初中数学寒假班讲义--教师教培备课资料