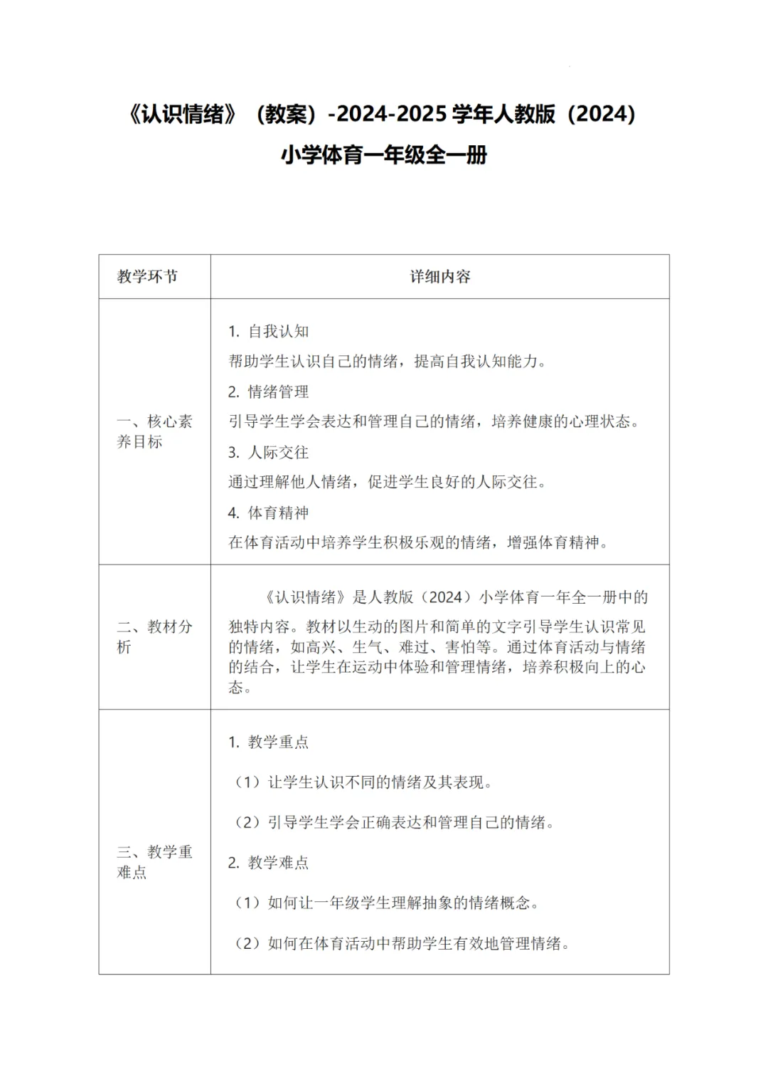
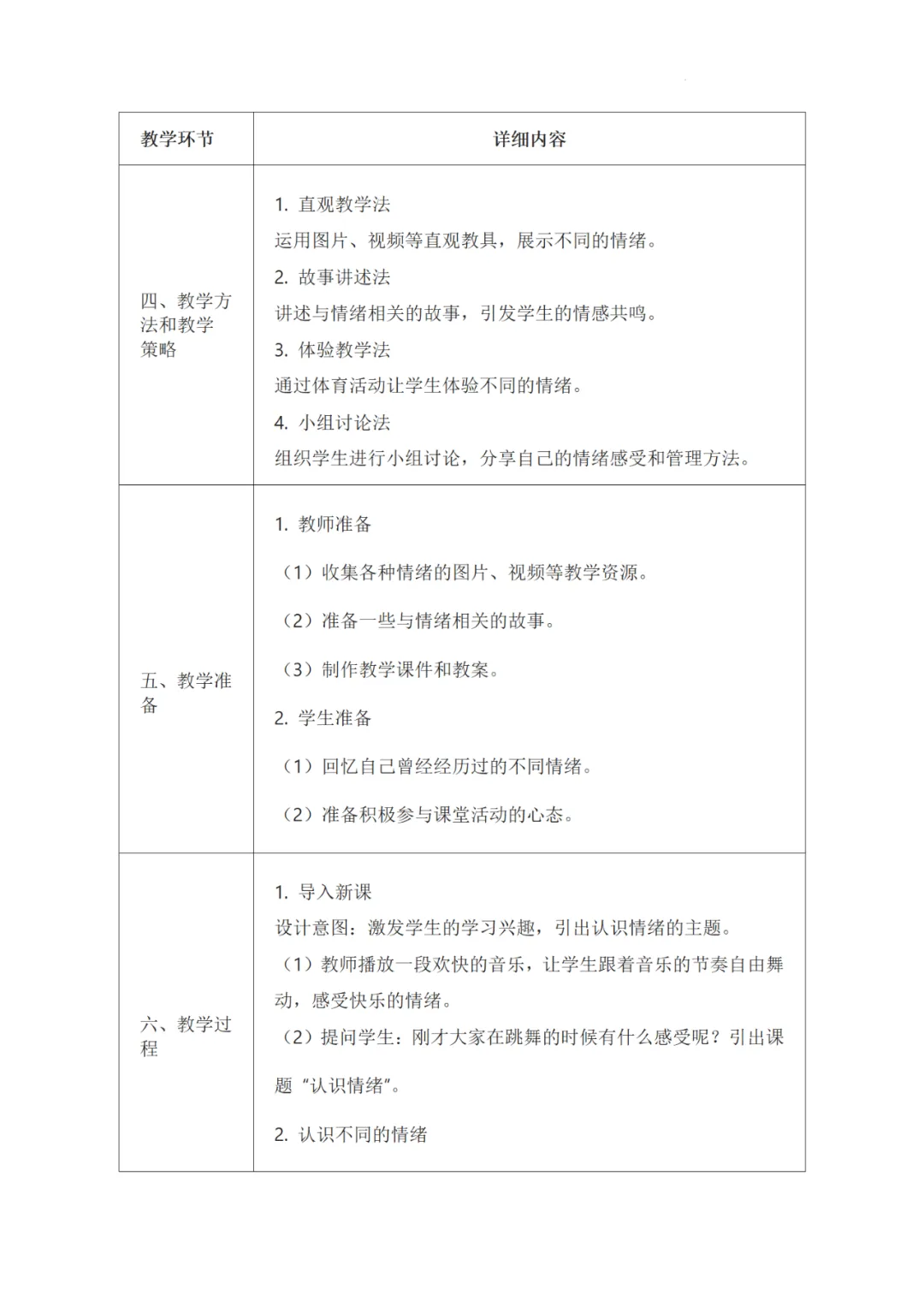
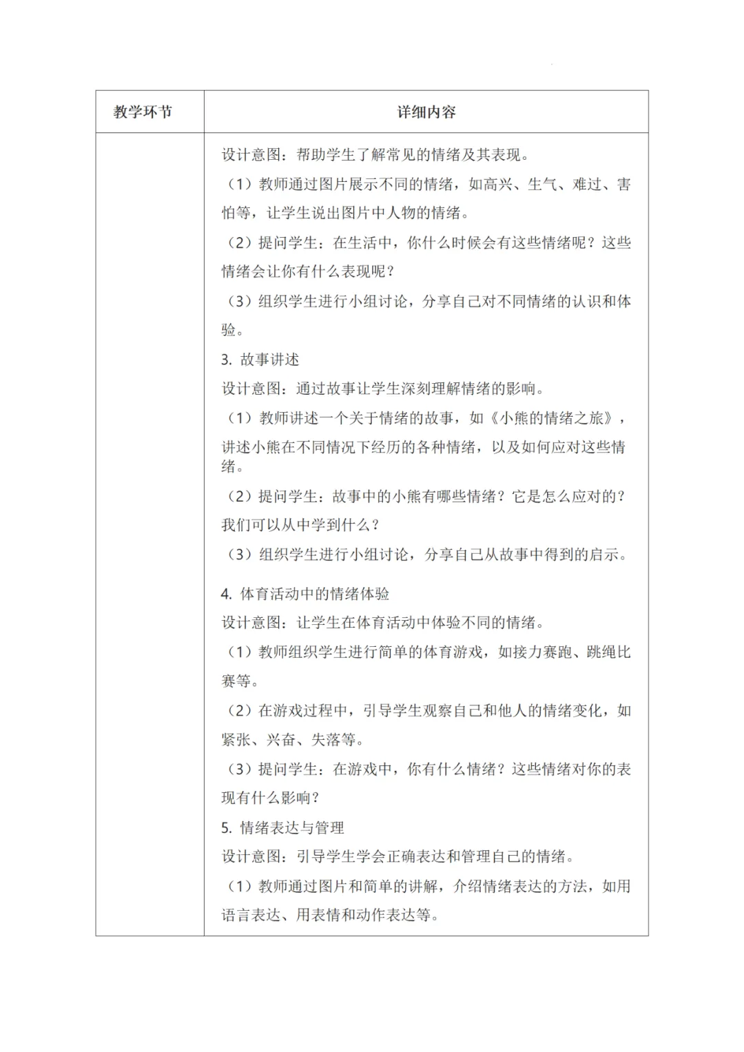
点击上方蓝色字关注我






下载拉至文末







篇幅有限,请按以下说明下载

长按识别此二维码下载上述资料电子版

链接:http://jazpan.com/box/20810.html
往期回顾如下:


初中·高中全学科(多版本)7至9年级上册 必修+选修 知识点
2025小学【语数英音体美道法等】全学科1-6年级上下册 核心素养教案+课件PPT等备课资料
END
dsfsdfsdf
——END——
如何获取更多优质资料?
▼
扫码关注 教与学教辅
图文来自网络,版权归原作者,如有不妥,告知即删
点击阅读原文下载全册整套资料