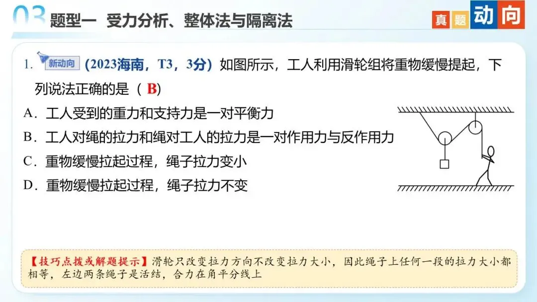
复习讲义



命题轨迹透视:从近三年高考试题来看,试题以选择题为主,题目难度中等。命题趋势:从单一物体的分析→多物体的静态平衡→与电磁场结合→在真实生产/生活情境中综合分析物体平衡,倾向于物体的受力分析为出发点,以反映生产生活的常见问题为切入点。
考点频次总结:

1. 理解力和力的运算法则,会正确对物体进行受力分析,会选择合适的方法处理静态平衡问题
2. 能灵活选取研究对象、会根据实际情况构建平衡模型分析动态平衡问题,掌握常见的处理动态平衡问题的方法,并会处理平衡中的临界与极值问题。核心能力:掌握临界法、函数法、图像法、整体法、隔离法等解题方法




















……











