当前位置:首页>课件>2025新教材七上语文第一单元复习(含课件)

2025新教材七上语文第一单元复习(含课件)

  • 2026-04-08 17:06:25
2025新教材七上语文第一单元复习(含课件)

三新背景下 七上语文任务式设计

教 案 展 示

七年级上册单元

单元复习

教学目标

1.复习巩固朗读要领,把握好重音和停连,体会声韵和节奏。通过朗读深入体会诗文的思想感情。

2.复习揣摩和品味语言的方法,归纳体会比喻和拟人等修辞手法和其他手法的表达效果。

3.能够借助写作技巧修改润色自己的习作。

教学过程

一、情境导入

通过本单元的学习,我们朗读和品味领略了春回大地、生机勃勃的春景图,山清水秀、天蓝地暖的济南冬景图,美丽而令人爱恋的四季之雨图,宏伟的沧海图,暮春图,早春图和深秋晚景图。在这多彩缤纷的四季美景中,我们感受到自然的曼妙,生活的多彩。为了进一步让大家品味生活情怀。现在班级公众号举办“品诗文写景秘籍”活动,请你踊跃参加,争做写作达人。

二、单元重点复习

任务一:“品诗文写景秘籍”第一招——读中悟景与情

朗读是理解、积累语言的有效方法,能帮助我们更好地感知汉语的美,从而深入体会文章情感。在学习本单元的几篇课文时,带领大家做了很多朗读练习。请回顾本单元学习过程,总结学到的朗读方法。

活动1:回顾内容,体会作者情感

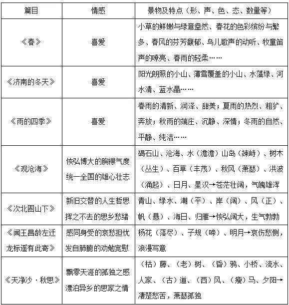
本单元课文对自然景物作了细腻、生动而饱含感情的描写,传达出作者对自然之美的独特感受。我们在朗读时,应重点关注这些内容。请回顾本单元课文内容,思考几篇课文分别表达了什么情感,是通过哪些景物及其特点来表现的,仿照示例完成表格。说说要想读出这些情感应该怎么做。

1)朗读时应边读边想象画面,体会其中蕴含的深切情感。

2)朗读时可标注重音和停连。

活动2:回顾重音和停连标注要点

标注重音和停连,正是为我们在朗读时帮作者传情达意,能准确体现文章思想情感及其发展变化。

朗读知识回顾:

重音,是为传情达意的需要,对语句中的某些词或短语通过重读的形式加以强调。一般用“.”标示在词语下面。如:山朗润起来了,水起来了,太阳的脸起来了。

请你根据标注要点,为《雨的四季》选段标注重音和停连。

小草似乎像复苏的蚯蚓一样翻动,发出一种春天才能听到的沙沙声。呼吸变得畅快,空气里像有无数芳甜的果子,在诱惑着鼻子和嘴唇。真的,只有这一场雨,才完全驱走了冬天,才使世界改变了姿容。——《雨的四季》

点拨:

小草∣似乎像复苏的蚯蚓一样翻动,发出一种春天才能听到的沙沙声。呼吸∣变得畅快,空气里∣像有无数芳甜的果子,在诱惑着鼻子⌒和嘴唇。真的,只有这一场雨,才完全驱走了冬天,才使世界改变了姿容。

春雨是生机焕发的,所以给“复苏的”加了重音。强调春天才能听到,所以给“春天”加了重音。春雨是甜美的,所以给“畅快”“芳甜的”“诱惑着”加了重音,仿佛春雨里就有糖果的味道,它像魔法师一样给大地带来了甜甜的果香。“完全”“改变”加重音可以把春雨使世界改变姿容,让万物生机焕发的神奇凸显出来!

任务二:“品诗文写景秘籍”第二招——写景有技巧

本单元课文在遣词造句上有很多可以学习的地方,比如巧妙贴切、富有意蕴的词语,匀称整齐或错落有致的句子,比喻、拟人等修辞手法的运用,动静结合等艺术手法的运用……请回顾本单元学习过程,总结学到的写景技巧。

请你按照手法+分析的形式,将课文中令你印象深刻的技巧与手法梳理出来。

点拨:

(一)用词巧妙

1)……还有各种花的香,都在微微润湿的空气里酝酿——《春》

ü富有意蕴的词语。

ü巧妙贴切。

ü在春风的吹拂下,各种气息在空气里越来越浓。

2)古老的济南,城内那么狭窄,城外又那么宽敞,山坡上着些小村庄,小村庄的房顶上着点儿雪,对,这是张小水墨画,也许是唐代的名手画的吧。——《济南的冬天》

ü比拟修辞。

ü将小村庄和雪写得灵活灵现。

ü表现出济南冬天的安闲、舒适。

3)春天,树叶开始出黄青,花苞轻轻地在风中摆动,似乎还带着一种冬天的昏黄。——《雨的四季》

ü富有动感的词语。

ü写出了春天来临时树叶迅速萌发的情况。

(二)用句巧妙

乡下去,小路上,石桥边,有撑起伞慢慢走着的人;还有地里工作的农夫,披着蓑,戴着笠的。——《春》

ü匀称整齐。

ü错落有致。

ü音节和谐,增强气势。

(三)修辞手法

1.比喻

小草似乎像复苏的蚯蚓一样翻动,发出一种春天才能听到的沙沙声。——《雨的四季》

ü生动形象。

ü增强感染力。

ü小草比喻成蚯蚓,形象生动,精妙准确。

2.拟人

1)小草偷偷地从土里钻出来,嫩嫩的,绿绿的。——《春》

ü偷,钻,赋予小草以人的形象。

ü描摹小草悄然而出的情态。

ü写出小草旺盛的生命力。

2)一个老城,有山有水,全在蓝天下很暖和安适地睡着,只等春风来把他们唤醒。——《济南的冬天》

ü语句生动有趣。

ü令人感受到济南冬天的温暖和舒适。

ü让人不由自主地对济南的冬天产生喜爱之情。

3.反复

盼望着盼望着,东风来了,春天的脚步近了。——《春》

ü反复用词。

ü强调人们对春的急切向往之情。

4.排比

山朗润起来了,水涨起来了,太阳的脸红起来了。——《春》

ü春回大地。

ü万物复苏。

ü生机勃勃。

5.对比

对于一个在北平住惯的人,像我,冬天要是不刮大风,便觉得是奇迹;济南的冬天是没有风声的。对于一个刚由伦敦回来的人,像我,冬天要能看得见日光,便觉得是怪事;济南的冬天是响晴的。自然,在热带的地方,日光是永远那么毒,响亮的天气反有点儿叫人害怕。可是,在北中国的冬天,而能有温晴的天气,济南真得算个宝地。——《济南的冬天》

ü不同地区气候的对比。

ü突出济南冬天“温晴”的特点。

ü赞美济南是个宝地。

6.引用

“吹面不寒杨柳风”,不错的,像母亲的手抚摸着你。——《春》

ü引用诗句。

ü贴切地突出了春风和煦、温暖的特点。

(四)描写手法

1.多感官描写

“吹面不寒杨柳风”,不错的,像母亲的手抚摸着你。风里带来些新翻的泥土的气息,混着青草味儿,还有各种花的香,都在微微润湿的空气里酝酿。鸟儿将窠巢安在繁花嫩叶当中,高兴起来了,呼朋引伴地卖弄清脆的喉咙,唱出宛转的曲子,与轻风流水应和着。牛背上牧童的短笛,这时候也成天在嘹亮地响。——《春》

ü触觉、嗅觉、视觉、听觉。

ü多角度展现春风的柔和、温暖、芳香和悦耳。

2.动静结合

1)傍晚时候,上灯了,一点点黄晕的光,烘托出一片安静而和平的夜。乡下去,小路上,石桥边,有撑起伞慢慢走着的人;还有地里工作的农夫,披着蓑,戴着笠的。——《春》

ü由物到人,动静结合。

ü烘托春雨中安静平和的气氛。

2)

水何澹澹,山岛竦峙。

树木丛生,百草丰茂。

秋风萧瑟,洪波涌起。

——《观沧海》

ü海水荡漾,是动态;山岛耸立,是静态。相互映衬,显示了大海的辽阔和威严。

ü草木是“静态”,洪波又回到“动态”,显示了大海的惊人力量。

3.虚实结合

水何澹澹,山岛竦峙。

树木丛生,百草丰茂。

秋风萧瑟,洪波涌起。

日月之行,若出其中;

星汉灿烂,若出其里。

——《观沧海》

ü借助奇特的想象来表现大海吞吐日月星辰的气概。虚景即诗人的主观感受,与前面的实景相映衬,展现了海的气概。

未完.....

 课 件 展 示

未完.....

学习任务单

展 示

未完.....

温馨提示:按下方提示获取完整版。
往 期 预 览
(单击蓝字可预览)

新教材七上第一单元复习

新教材七上第二单元复习

新教材七上第三单元复习

新教材七上第四单元复习

新教材七上第五单元复习

新教材七上第六单元复习

点击下面名片

关注我们

最新文章

随机文章

基本 文件 流程 错误 SQL 调试
  1. 请求信息 : 2026-04-28 08:52:06 HTTP/2.0 GET : https://a.sjds.net/a/459157.html
  2. 运行时间 : 0.086691s [ 吞吐率:11.54req/s ] 内存消耗:4,521.51kb 文件加载:140
  3. 缓存信息 : 0 reads,0 writes
  4. 会话信息 : SESSION_ID=866415d5170e42c6e6db6fbb6312e7cb
  1. /yingpanguazai/ssd/ssd1/www/a.sjds.net/public/index.php ( 0.79 KB )
  2. /yingpanguazai/ssd/ssd1/www/a.sjds.net/vendor/autoload.php ( 0.17 KB )
  3. /yingpanguazai/ssd/ssd1/www/a.sjds.net/vendor/composer/autoload_real.php ( 2.49 KB )
  4. /yingpanguazai/ssd/ssd1/www/a.sjds.net/vendor/composer/platform_check.php ( 0.90 KB )
  5. /yingpanguazai/ssd/ssd1/www/a.sjds.net/vendor/composer/ClassLoader.php ( 14.03 KB )
  6. /yingpanguazai/ssd/ssd1/www/a.sjds.net/vendor/composer/autoload_static.php ( 4.90 KB )
  7. /yingpanguazai/ssd/ssd1/www/a.sjds.net/vendor/topthink/think-helper/src/helper.php ( 8.34 KB )
  8. /yingpanguazai/ssd/ssd1/www/a.sjds.net/vendor/topthink/think-validate/src/helper.php ( 2.19 KB )
  9. /yingpanguazai/ssd/ssd1/www/a.sjds.net/vendor/topthink/think-orm/src/helper.php ( 1.47 KB )
  10. /yingpanguazai/ssd/ssd1/www/a.sjds.net/vendor/topthink/think-orm/stubs/load_stubs.php ( 0.16 KB )
  11. /yingpanguazai/ssd/ssd1/www/a.sjds.net/vendor/topthink/framework/src/think/Exception.php ( 1.69 KB )
  12. /yingpanguazai/ssd/ssd1/www/a.sjds.net/vendor/topthink/think-container/src/Facade.php ( 2.71 KB )
  13. /yingpanguazai/ssd/ssd1/www/a.sjds.net/vendor/symfony/deprecation-contracts/function.php ( 0.99 KB )
  14. /yingpanguazai/ssd/ssd1/www/a.sjds.net/vendor/symfony/polyfill-mbstring/bootstrap.php ( 8.26 KB )
  15. /yingpanguazai/ssd/ssd1/www/a.sjds.net/vendor/symfony/polyfill-mbstring/bootstrap80.php ( 9.78 KB )
  16. /yingpanguazai/ssd/ssd1/www/a.sjds.net/vendor/symfony/var-dumper/Resources/functions/dump.php ( 1.49 KB )
  17. /yingpanguazai/ssd/ssd1/www/a.sjds.net/vendor/topthink/think-dumper/src/helper.php ( 0.18 KB )
  18. /yingpanguazai/ssd/ssd1/www/a.sjds.net/vendor/symfony/var-dumper/VarDumper.php ( 4.30 KB )
  19. /yingpanguazai/ssd/ssd1/www/a.sjds.net/vendor/topthink/framework/src/think/App.php ( 15.30 KB )
  20. /yingpanguazai/ssd/ssd1/www/a.sjds.net/vendor/topthink/think-container/src/Container.php ( 15.76 KB )
  21. /yingpanguazai/ssd/ssd1/www/a.sjds.net/vendor/psr/container/src/ContainerInterface.php ( 1.02 KB )
  22. /yingpanguazai/ssd/ssd1/www/a.sjds.net/app/provider.php ( 0.19 KB )
  23. /yingpanguazai/ssd/ssd1/www/a.sjds.net/vendor/topthink/framework/src/think/Http.php ( 6.04 KB )
  24. /yingpanguazai/ssd/ssd1/www/a.sjds.net/vendor/topthink/think-helper/src/helper/Str.php ( 7.29 KB )
  25. /yingpanguazai/ssd/ssd1/www/a.sjds.net/vendor/topthink/framework/src/think/Env.php ( 4.68 KB )
  26. /yingpanguazai/ssd/ssd1/www/a.sjds.net/app/common.php ( 0.03 KB )
  27. /yingpanguazai/ssd/ssd1/www/a.sjds.net/vendor/topthink/framework/src/helper.php ( 18.78 KB )
  28. /yingpanguazai/ssd/ssd1/www/a.sjds.net/vendor/topthink/framework/src/think/Config.php ( 5.54 KB )
  29. /yingpanguazai/ssd/ssd1/www/a.sjds.net/config/app.php ( 0.95 KB )
  30. /yingpanguazai/ssd/ssd1/www/a.sjds.net/config/cache.php ( 0.78 KB )
  31. /yingpanguazai/ssd/ssd1/www/a.sjds.net/config/console.php ( 0.23 KB )
  32. /yingpanguazai/ssd/ssd1/www/a.sjds.net/config/cookie.php ( 0.56 KB )
  33. /yingpanguazai/ssd/ssd1/www/a.sjds.net/config/database.php ( 2.48 KB )
  34. /yingpanguazai/ssd/ssd1/www/a.sjds.net/vendor/topthink/framework/src/think/facade/Env.php ( 1.67 KB )
  35. /yingpanguazai/ssd/ssd1/www/a.sjds.net/config/filesystem.php ( 0.61 KB )
  36. /yingpanguazai/ssd/ssd1/www/a.sjds.net/config/lang.php ( 0.91 KB )
  37. /yingpanguazai/ssd/ssd1/www/a.sjds.net/config/log.php ( 1.35 KB )
  38. /yingpanguazai/ssd/ssd1/www/a.sjds.net/config/middleware.php ( 0.19 KB )
  39. /yingpanguazai/ssd/ssd1/www/a.sjds.net/config/route.php ( 1.89 KB )
  40. /yingpanguazai/ssd/ssd1/www/a.sjds.net/config/session.php ( 0.57 KB )
  41. /yingpanguazai/ssd/ssd1/www/a.sjds.net/config/trace.php ( 0.34 KB )
  42. /yingpanguazai/ssd/ssd1/www/a.sjds.net/config/view.php ( 0.82 KB )
  43. /yingpanguazai/ssd/ssd1/www/a.sjds.net/app/event.php ( 0.25 KB )
  44. /yingpanguazai/ssd/ssd1/www/a.sjds.net/vendor/topthink/framework/src/think/Event.php ( 7.67 KB )
  45. /yingpanguazai/ssd/ssd1/www/a.sjds.net/app/service.php ( 0.13 KB )
  46. /yingpanguazai/ssd/ssd1/www/a.sjds.net/app/AppService.php ( 0.26 KB )
  47. /yingpanguazai/ssd/ssd1/www/a.sjds.net/vendor/topthink/framework/src/think/Service.php ( 1.64 KB )
  48. /yingpanguazai/ssd/ssd1/www/a.sjds.net/vendor/topthink/framework/src/think/Lang.php ( 7.35 KB )
  49. /yingpanguazai/ssd/ssd1/www/a.sjds.net/vendor/topthink/framework/src/lang/zh-cn.php ( 13.70 KB )
  50. /yingpanguazai/ssd/ssd1/www/a.sjds.net/vendor/topthink/framework/src/think/initializer/Error.php ( 3.31 KB )
  51. /yingpanguazai/ssd/ssd1/www/a.sjds.net/vendor/topthink/framework/src/think/initializer/RegisterService.php ( 1.33 KB )
  52. /yingpanguazai/ssd/ssd1/www/a.sjds.net/vendor/services.php ( 0.14 KB )
  53. /yingpanguazai/ssd/ssd1/www/a.sjds.net/vendor/topthink/framework/src/think/service/PaginatorService.php ( 1.52 KB )
  54. /yingpanguazai/ssd/ssd1/www/a.sjds.net/vendor/topthink/framework/src/think/service/ValidateService.php ( 0.99 KB )
  55. /yingpanguazai/ssd/ssd1/www/a.sjds.net/vendor/topthink/framework/src/think/service/ModelService.php ( 2.04 KB )
  56. /yingpanguazai/ssd/ssd1/www/a.sjds.net/vendor/topthink/think-trace/src/Service.php ( 0.77 KB )
  57. /yingpanguazai/ssd/ssd1/www/a.sjds.net/vendor/topthink/framework/src/think/Middleware.php ( 6.72 KB )
  58. /yingpanguazai/ssd/ssd1/www/a.sjds.net/vendor/topthink/framework/src/think/initializer/BootService.php ( 0.77 KB )
  59. /yingpanguazai/ssd/ssd1/www/a.sjds.net/vendor/topthink/think-orm/src/Paginator.php ( 11.86 KB )
  60. /yingpanguazai/ssd/ssd1/www/a.sjds.net/vendor/topthink/think-validate/src/Validate.php ( 63.20 KB )
  61. /yingpanguazai/ssd/ssd1/www/a.sjds.net/vendor/topthink/think-orm/src/Model.php ( 23.55 KB )
  62. /yingpanguazai/ssd/ssd1/www/a.sjds.net/vendor/topthink/think-orm/src/model/concern/Attribute.php ( 21.05 KB )
  63. /yingpanguazai/ssd/ssd1/www/a.sjds.net/vendor/topthink/think-orm/src/model/concern/AutoWriteData.php ( 4.21 KB )
  64. /yingpanguazai/ssd/ssd1/www/a.sjds.net/vendor/topthink/think-orm/src/model/concern/Conversion.php ( 6.44 KB )
  65. /yingpanguazai/ssd/ssd1/www/a.sjds.net/vendor/topthink/think-orm/src/model/concern/DbConnect.php ( 5.16 KB )
  66. /yingpanguazai/ssd/ssd1/www/a.sjds.net/vendor/topthink/think-orm/src/model/concern/ModelEvent.php ( 2.33 KB )
  67. /yingpanguazai/ssd/ssd1/www/a.sjds.net/vendor/topthink/think-orm/src/model/concern/RelationShip.php ( 28.29 KB )
  68. /yingpanguazai/ssd/ssd1/www/a.sjds.net/vendor/topthink/think-helper/src/contract/Arrayable.php ( 0.09 KB )
  69. /yingpanguazai/ssd/ssd1/www/a.sjds.net/vendor/topthink/think-helper/src/contract/Jsonable.php ( 0.13 KB )
  70. /yingpanguazai/ssd/ssd1/www/a.sjds.net/vendor/topthink/think-orm/src/model/contract/Modelable.php ( 0.09 KB )
  71. /yingpanguazai/ssd/ssd1/www/a.sjds.net/vendor/topthink/framework/src/think/Db.php ( 2.88 KB )
  72. /yingpanguazai/ssd/ssd1/www/a.sjds.net/vendor/topthink/think-orm/src/DbManager.php ( 8.52 KB )
  73. /yingpanguazai/ssd/ssd1/www/a.sjds.net/vendor/topthink/framework/src/think/Log.php ( 6.28 KB )
  74. /yingpanguazai/ssd/ssd1/www/a.sjds.net/vendor/topthink/framework/src/think/Manager.php ( 3.92 KB )
  75. /yingpanguazai/ssd/ssd1/www/a.sjds.net/vendor/psr/log/src/LoggerTrait.php ( 2.69 KB )
  76. /yingpanguazai/ssd/ssd1/www/a.sjds.net/vendor/psr/log/src/LoggerInterface.php ( 2.71 KB )
  77. /yingpanguazai/ssd/ssd1/www/a.sjds.net/vendor/topthink/framework/src/think/Cache.php ( 4.92 KB )
  78. /yingpanguazai/ssd/ssd1/www/a.sjds.net/vendor/psr/simple-cache/src/CacheInterface.php ( 4.71 KB )
  79. /yingpanguazai/ssd/ssd1/www/a.sjds.net/vendor/topthink/think-helper/src/helper/Arr.php ( 16.63 KB )
  80. /yingpanguazai/ssd/ssd1/www/a.sjds.net/vendor/topthink/framework/src/think/cache/driver/File.php ( 7.84 KB )
  81. /yingpanguazai/ssd/ssd1/www/a.sjds.net/vendor/topthink/framework/src/think/cache/Driver.php ( 9.03 KB )
  82. /yingpanguazai/ssd/ssd1/www/a.sjds.net/vendor/topthink/framework/src/think/contract/CacheHandlerInterface.php ( 1.99 KB )
  83. /yingpanguazai/ssd/ssd1/www/a.sjds.net/app/Request.php ( 0.09 KB )
  84. /yingpanguazai/ssd/ssd1/www/a.sjds.net/vendor/topthink/framework/src/think/Request.php ( 55.78 KB )
  85. /yingpanguazai/ssd/ssd1/www/a.sjds.net/app/middleware.php ( 0.25 KB )
  86. /yingpanguazai/ssd/ssd1/www/a.sjds.net/vendor/topthink/framework/src/think/Pipeline.php ( 2.61 KB )
  87. /yingpanguazai/ssd/ssd1/www/a.sjds.net/vendor/topthink/think-trace/src/TraceDebug.php ( 3.40 KB )
  88. /yingpanguazai/ssd/ssd1/www/a.sjds.net/vendor/topthink/framework/src/think/middleware/SessionInit.php ( 1.94 KB )
  89. /yingpanguazai/ssd/ssd1/www/a.sjds.net/vendor/topthink/framework/src/think/Session.php ( 1.80 KB )
  90. /yingpanguazai/ssd/ssd1/www/a.sjds.net/vendor/topthink/framework/src/think/session/driver/File.php ( 6.27 KB )
  91. /yingpanguazai/ssd/ssd1/www/a.sjds.net/vendor/topthink/framework/src/think/contract/SessionHandlerInterface.php ( 0.87 KB )
  92. /yingpanguazai/ssd/ssd1/www/a.sjds.net/vendor/topthink/framework/src/think/session/Store.php ( 7.12 KB )
  93. /yingpanguazai/ssd/ssd1/www/a.sjds.net/vendor/topthink/framework/src/think/Route.php ( 23.73 KB )
  94. /yingpanguazai/ssd/ssd1/www/a.sjds.net/vendor/topthink/framework/src/think/route/RuleName.php ( 5.75 KB )
  95. /yingpanguazai/ssd/ssd1/www/a.sjds.net/vendor/topthink/framework/src/think/route/Domain.php ( 2.53 KB )
  96. /yingpanguazai/ssd/ssd1/www/a.sjds.net/vendor/topthink/framework/src/think/route/RuleGroup.php ( 22.43 KB )
  97. /yingpanguazai/ssd/ssd1/www/a.sjds.net/vendor/topthink/framework/src/think/route/Rule.php ( 26.95 KB )
  98. /yingpanguazai/ssd/ssd1/www/a.sjds.net/vendor/topthink/framework/src/think/route/RuleItem.php ( 9.78 KB )
  99. /yingpanguazai/ssd/ssd1/www/a.sjds.net/route/app.php ( 1.72 KB )
  100. /yingpanguazai/ssd/ssd1/www/a.sjds.net/vendor/topthink/framework/src/think/facade/Route.php ( 4.70 KB )
  101. /yingpanguazai/ssd/ssd1/www/a.sjds.net/vendor/topthink/framework/src/think/route/dispatch/Controller.php ( 4.74 KB )
  102. /yingpanguazai/ssd/ssd1/www/a.sjds.net/vendor/topthink/framework/src/think/route/Dispatch.php ( 10.44 KB )
  103. /yingpanguazai/ssd/ssd1/www/a.sjds.net/app/controller/Index.php ( 4.81 KB )
  104. /yingpanguazai/ssd/ssd1/www/a.sjds.net/app/BaseController.php ( 2.05 KB )
  105. /yingpanguazai/ssd/ssd1/www/a.sjds.net/vendor/topthink/think-orm/src/facade/Db.php ( 0.93 KB )
  106. /yingpanguazai/ssd/ssd1/www/a.sjds.net/vendor/topthink/think-orm/src/db/connector/Mysql.php ( 5.44 KB )
  107. /yingpanguazai/ssd/ssd1/www/a.sjds.net/vendor/topthink/think-orm/src/db/PDOConnection.php ( 52.47 KB )
  108. /yingpanguazai/ssd/ssd1/www/a.sjds.net/vendor/topthink/think-orm/src/db/Connection.php ( 8.39 KB )
  109. /yingpanguazai/ssd/ssd1/www/a.sjds.net/vendor/topthink/think-orm/src/db/ConnectionInterface.php ( 4.57 KB )
  110. /yingpanguazai/ssd/ssd1/www/a.sjds.net/vendor/topthink/think-orm/src/db/builder/Mysql.php ( 16.58 KB )
  111. /yingpanguazai/ssd/ssd1/www/a.sjds.net/vendor/topthink/think-orm/src/db/Builder.php ( 24.06 KB )
  112. /yingpanguazai/ssd/ssd1/www/a.sjds.net/vendor/topthink/think-orm/src/db/BaseBuilder.php ( 27.50 KB )
  113. /yingpanguazai/ssd/ssd1/www/a.sjds.net/vendor/topthink/think-orm/src/db/Query.php ( 15.71 KB )
  114. /yingpanguazai/ssd/ssd1/www/a.sjds.net/vendor/topthink/think-orm/src/db/BaseQuery.php ( 45.13 KB )
  115. /yingpanguazai/ssd/ssd1/www/a.sjds.net/vendor/topthink/think-orm/src/db/concern/TimeFieldQuery.php ( 7.43 KB )
  116. /yingpanguazai/ssd/ssd1/www/a.sjds.net/vendor/topthink/think-orm/src/db/concern/AggregateQuery.php ( 3.26 KB )
  117. /yingpanguazai/ssd/ssd1/www/a.sjds.net/vendor/topthink/think-orm/src/db/concern/ModelRelationQuery.php ( 20.07 KB )
  118. /yingpanguazai/ssd/ssd1/www/a.sjds.net/vendor/topthink/think-orm/src/db/concern/ParamsBind.php ( 3.66 KB )
  119. /yingpanguazai/ssd/ssd1/www/a.sjds.net/vendor/topthink/think-orm/src/db/concern/ResultOperation.php ( 7.01 KB )
  120. /yingpanguazai/ssd/ssd1/www/a.sjds.net/vendor/topthink/think-orm/src/db/concern/WhereQuery.php ( 19.37 KB )
  121. /yingpanguazai/ssd/ssd1/www/a.sjds.net/vendor/topthink/think-orm/src/db/concern/JoinAndViewQuery.php ( 7.11 KB )
  122. /yingpanguazai/ssd/ssd1/www/a.sjds.net/vendor/topthink/think-orm/src/db/concern/TableFieldInfo.php ( 2.63 KB )
  123. /yingpanguazai/ssd/ssd1/www/a.sjds.net/vendor/topthink/think-orm/src/db/concern/Transaction.php ( 2.77 KB )
  124. /yingpanguazai/ssd/ssd1/www/a.sjds.net/vendor/topthink/framework/src/think/log/driver/File.php ( 5.96 KB )
  125. /yingpanguazai/ssd/ssd1/www/a.sjds.net/vendor/topthink/framework/src/think/contract/LogHandlerInterface.php ( 0.86 KB )
  126. /yingpanguazai/ssd/ssd1/www/a.sjds.net/vendor/topthink/framework/src/think/log/Channel.php ( 3.89 KB )
  127. /yingpanguazai/ssd/ssd1/www/a.sjds.net/vendor/topthink/framework/src/think/event/LogRecord.php ( 1.02 KB )
  128. /yingpanguazai/ssd/ssd1/www/a.sjds.net/vendor/topthink/think-helper/src/Collection.php ( 16.47 KB )
  129. /yingpanguazai/ssd/ssd1/www/a.sjds.net/vendor/topthink/framework/src/think/facade/View.php ( 1.70 KB )
  130. /yingpanguazai/ssd/ssd1/www/a.sjds.net/vendor/topthink/framework/src/think/View.php ( 4.39 KB )
  131. /yingpanguazai/ssd/ssd1/www/a.sjds.net/vendor/topthink/framework/src/think/Response.php ( 8.81 KB )
  132. /yingpanguazai/ssd/ssd1/www/a.sjds.net/vendor/topthink/framework/src/think/response/View.php ( 3.29 KB )
  133. /yingpanguazai/ssd/ssd1/www/a.sjds.net/vendor/topthink/framework/src/think/Cookie.php ( 6.06 KB )
  134. /yingpanguazai/ssd/ssd1/www/a.sjds.net/vendor/topthink/think-view/src/Think.php ( 8.38 KB )
  135. /yingpanguazai/ssd/ssd1/www/a.sjds.net/vendor/topthink/framework/src/think/contract/TemplateHandlerInterface.php ( 1.60 KB )
  136. /yingpanguazai/ssd/ssd1/www/a.sjds.net/vendor/topthink/think-template/src/Template.php ( 46.61 KB )
  137. /yingpanguazai/ssd/ssd1/www/a.sjds.net/vendor/topthink/think-template/src/template/driver/File.php ( 2.41 KB )
  138. /yingpanguazai/ssd/ssd1/www/a.sjds.net/vendor/topthink/think-template/src/template/contract/DriverInterface.php ( 0.86 KB )
  139. /yingpanguazai/ssd/ssd1/www/a.sjds.net/runtime/temp/97cad012e8e159aae2fe347a411e8351.php ( 12.06 KB )
  140. /yingpanguazai/ssd/ssd1/www/a.sjds.net/vendor/topthink/think-trace/src/Html.php ( 4.42 KB )
  1. CONNECT:[ UseTime:0.000700s ] mysql:host=127.0.0.1;port=3306;dbname=a_sjds;charset=utf8mb4
  2. SHOW FULL COLUMNS FROM `fenlei` [ RunTime:0.000865s ]
  3. SELECT * FROM `fenlei` WHERE `fid` = 0 [ RunTime:0.000273s ]
  4. SELECT * FROM `fenlei` WHERE `fid` = 63 [ RunTime:0.000280s ]
  5. SHOW FULL COLUMNS FROM `set` [ RunTime:0.000485s ]
  6. SELECT * FROM `set` [ RunTime:0.000195s ]
  7. SHOW FULL COLUMNS FROM `article` [ RunTime:0.000596s ]
  8. SELECT * FROM `article` WHERE `id` = 459157 LIMIT 1 [ RunTime:0.000515s ]
  9. UPDATE `article` SET `lasttime` = 1777337526 WHERE `id` = 459157 [ RunTime:0.003436s ]
  10. SELECT * FROM `fenlei` WHERE `id` = 66 LIMIT 1 [ RunTime:0.000258s ]
  11. SELECT * FROM `article` WHERE `id` < 459157 ORDER BY `id` DESC LIMIT 1 [ RunTime:0.007026s ]
  12. SELECT * FROM `article` WHERE `id` > 459157 ORDER BY `id` ASC LIMIT 1 [ RunTime:0.000427s ]
  13. SELECT * FROM `article` WHERE `id` < 459157 ORDER BY `id` DESC LIMIT 10 [ RunTime:0.000718s ]
  14. SELECT * FROM `article` WHERE `id` < 459157 ORDER BY `id` DESC LIMIT 10,10 [ RunTime:0.003158s ]
  15. SELECT * FROM `article` WHERE `id` < 459157 ORDER BY `id` DESC LIMIT 20,10 [ RunTime:0.001100s ]
0.088356s