点击上方蓝色字关注我
点开下面圆形头像直接关注 文末查看说明下载
文末查看说明下载

















教案





















































教案


第一章地球的运动
1.1地球的自转
一、教学分析
核心素养:
1.运用模型或软件,演示地球的自转运动,说出地球的自转方向、周期。(区
域认知)
2.结合实例,说出地球自转产生的主要自然现象及其对人们生产生活的影
响。(综合实践)
重点难点:
1.地球自转的定义、方向、周期和地理意义。
2.昼夜更替和时间的差异的情况。
教学方法:
讲授法、谈话法、讨论法、媒体演示法、启发式教学法
教学用具:
多媒体课件、地球仪若干、手电筒若干
课时安排:
1课时。
二、教学过程:
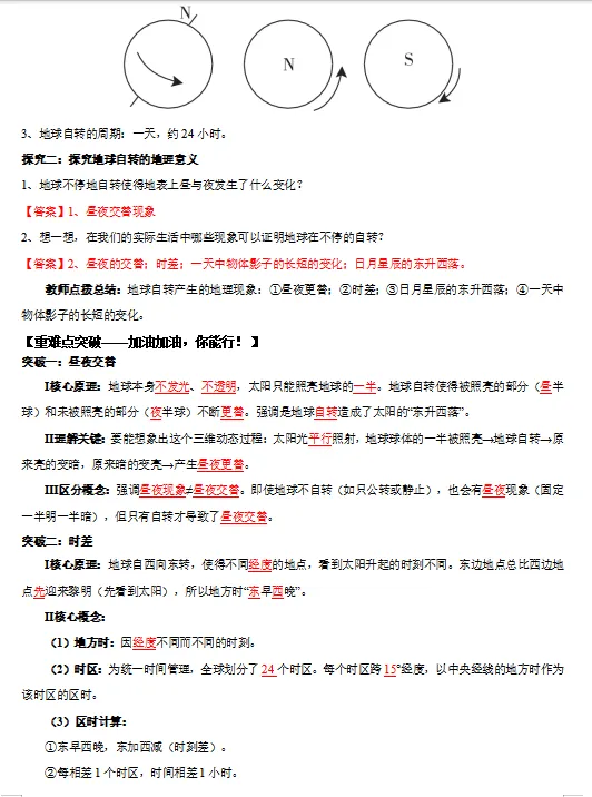
知识点一地球自转的方向、周期
展示:地球的自转
思考:什么叫做地球的自转?地球是绕什么在不停地自转?地球自转的方向怎样?
提示:地轴。自西向东。
教师提问:这有一个地球仪,哪位同学能上来给大家演示地球的自转?(请2-3名学生上讲台演示)
思考:日出日落现象是怎样产生的?日月星辰为什么不西升东落?
提示:由于地转的自转;因为自转是自西向东。
知识点二昼夜更替
演示:教师用手电筒照射地球仪,演示昼夜的产生,并讲解产生的原因;然后再转动地球仪,演示昼夜更替,并讲解产生的原因。
思考:地球自转一周,地球表面就完成一个昼夜交替,其经历的时间是多少?
提问:大约是24小时。
活动:把全班同学分成若干小组,每组4—6人,每组一个地球仪,一个手电筒,完成:
①正确演示地球的自转,注意昼夜是怎样交替的。
②在图上找到中国北京、美国纽约、日本东京,并在地球仪上作好记号。
知识点三时间的差异
讨论:
①当北京是白天时,纽约、东京哪个是黑夜,哪个是白天?
提示:纽约是黑夜,东京是白天。
②北京和东京哪个地方先见到太阳?这说明哪个地方时间早?
提示:东京。东京时间早
③东边的地方和西边的地方哪个时间早?
提示:东边
④教材图1.17:在同一时刻,姨妈和畅畅互致问候时,为什么会有时间上的差异?如果畅畅中午12点打电话给姨妈是否合适?为什么?
提示:由于地球的自转导致东边比西边的时间早。不合适,因为这时纽约正是半夜
教师总结:地球在自转的同时,还围绕太阳不停地公转。
拓展阅读:
《怎样实现“24小时不间断”工作》
方法指导:
1.昼夜现象、昼夜更替现象与昼夜长短
2.口诀记忆地球自转
三、板书设计
四、课堂总结
通过本节课的学习,我们不仅掌握了地球自转的基本特征,还了解了其产生的各种现象及影响,有助于我们更深入地认识地球的运动规律,以及地球与宇宙环境的关系。
1.2地球的公转
一、教学分析
核心素养:
1.运用模型或软件,演示地球的公转运动,说出地球的公转方向、周期。
(区域认知)
2.结合实例,说出地球公转产生的主要自然现象及其对人们生产生活的影
响。(综合实践)
教学重点:
1.地球公转的定义、方向、周期和地理意义。
2.二分二至日太阳照射情况的差异。
3.五带的划分及特征。
教学难点:
1.二分二至日太阳照射情况的差异。
2.四季的形成。
教学方法:
讲授法、谈话法、讨论法、媒体演示法、启发式教学法
教学用具:
多媒体课件、地球仪若干、手电筒若干
课时安排:
1课时。
二、教学过程
知识点一地球公转的方向、周期
思考:地球绕什么在公转?地球公转的方向是什么?
提示:太阳,自西向东。
思考:地球在公转的过程中地轴是倾斜的还是竖直的?地轴指向是否发生了变化?
提示:倾斜的,没有。
教师用鼠标控制,当地球公转到二分二至日点时,单击鼠标,使地球“停”下来,再单击使该区域放大,指导学生观察太阳直射的纬线。
思考:地球绕太阳不停地公转,太阳的直射点就在地球表面不断地移动,这对地球表面的冷热状况产生了什么影响呢?
提示:从学生熟悉的日常生活常识入手,激发学生的欲望。
①一天当中,早晨、中午、晚上我们感觉什么时候最热?这与太阳光的照射有什么关系?
提示:中午。阳光照射地面的角度越大,地面得到的热量就越多。
②一年当中,我们这里最热是什么时候?最冷是什么时候?这与阳光的照射又有什么关系?
提示:7月,因为此时阳光照射地面角度大。1月,因为此时阳光照射地面角度小。
教师总结:指导学生读教材图1.19,“地球公转示意图”,完成表格。
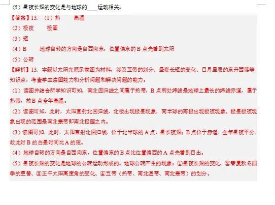
知识点二昼夜长短的变化
出示:二分二至日不同维度的昼夜长短图和地球公转示意,完成下表。
节气 | ||||
时间 | ||||
太阳直射点 | ||||
北半球昼夜长短 | ||||
有无极昼/ 极夜现象 | ||||
北半球季节 |
知识点三四季更替
思考:南半球的季节与北半球有何不同?
提示:相反。
讨论:分小组合作。
①我们这里一年当中白昼时间一样长吗?什么时候长,什么时候短?为什么?
提示:不一样。夏季较长,冬季较短。由于地球的公转。
②如果地球不是倾斜而是竖直的,地球表面有无四季变化?
提示:没有。
知识点四五带的划分
教师归纳:地球是个很大的球体,在同一时间,纬度不同的地方,受到阳光照射的情况也不同,冷热就有差别。人们根据太阳热量在地表的分布状况,把地球表面分成了五个带。
读教材图1.19“地球上的五带”,请各小组完成。
①在图上找出地球上的五带,并找出它们之间的分界线。
②中国主要属于什么带?还有小部分属于什么带?湖南属于什么带?
提示:北温带。热带。北温带。
③完成下图:
三、板书设计
四、课堂总结
通过本节课的学习,我们不仅掌握了地球公转的基本规律,更理解了这些规律如何深刻影响着地球上的自然环境和我们的生活。希望大家能将所学知识与生活实际相结合,更好地认识我们所处的这个星球。
— END — 扫下面二维码下载全册教案课件(推荐网盘下载)
电脑端下载的复制下载面网址到浏览器打开
https://www.zhienwp.com/index/wjj/289.html
扫下面二维码下载全册教案课件(文档下载)
电脑端下载的复制下载面网址到浏览器打开
https://jazpan.com/box/21576.html
长按此名片关注公众下载更多优质学习资料
点击标题查看详情 ▼▼▼▼ 2025商务星球版七年级地理上册同步分层练习及答案【可下载打印】
2025商务星球版七年级地理上册期中+期末试卷及答案【可下载打印】
2025商务星球版八年级地理上册知识点总结+同步分层练习【可下载打印】
2025商务星球版八年级地理上册期中+期末试卷及答案【可下载打印】
2025商务星球版八年级地理上册课件+教案+导学案+分层练习【可下载打印】
2025商务星球版七年级地理上册课件+教案+导学案+分层练习【可下载打印】
2024中考复习试题数学专题01 实数【八大题型】(举一反三)(原卷版)【可下载
2024年中考数学复习讲练测(课件+讲义+练习)(全国通用)【可下载打印】
2024年中考数学【热点•重点•难点】专练(全国通用)【可下载打印】
2024年中考数学二轮复习题型突破课件 已更完【可下载打印】
2024年挑战中考数学压轴题重难点题型分类(全国通用)【可下载打印】
(2025新人教版)七年级上册生物期中模拟卷(全解全析)多套【可下载打印】
2024-2025学年七年级生物期末综合 练习答案解析【可下载打印】
2025-2026学年八年级生物上学期期中模拟卷含答案 【可下载打印】
2025-2026学年八年级上学期期末模拟测试卷含答案【可下载打印】
2024-2025新课标七年级上生物知识点总结【可下载打印】
2024-2025八年级生物上册(北师大版) 单元测试+知识复习专项(57份)
2024-2025八年级生物上册(北师大版)导学案【可下载打印】
2024-2025八年级生物上册(北师大版)分层作业+期中期末试卷及答案含解析
2024-2025七年级生物上册(北师大版) 单元测试+知识复习专项(57份)+复习课件【可下载打印】
2024-2025七年级生物上册(北师大版)导学案【可下载打印】
2024-2025七年级生物上册(北师大版)分层作业+期中期末试卷及答案含解析
【初中地理】2025-2026学年七年级地理上册人教版(2024)知识点梳理汇总
2025-2026初中地理八年级上册期末测试卷含答案【可下载打印】
2025年初中地理八年级上册全册重点知识点复习课件【可下载打印】
2025年最新人教版八年级地理上册期末考试试题及答案【可下载打印】
2025年初中七年级地理上册人教版期末测试考卷及答案【可下载打印】
2025-2026学年人教PEP版(2024)小学英语三年级上册期末检测试卷及答案(3套)【可下载打印】
2025年秋人教PEP版(2024)小学英语四年级上册期末综合测试卷及答案(3套
2025年秋人教-PEP-版小学英语五年级上册期末检测试卷及参考答案(共三套)+知识点【可下载打印】
2025-2026学年人教PEP版小学英语六年级上册期末综合测试卷及答案(3套)+知识点【可下载打印】
(人教PEP版2025新教材)英语三年级上册全册知识点梳理【可下载打印】
2025-2026学年人教PEP版(2024)英语四年级上册全册知识点讲解(词汇+句型+语音+语法)【可下载打印】
2025-2026人教版七年级历史上册期末制度创新试卷(含答案)(3套)【可下载
2025统编版八年级上册期末检测历史试卷(含答案)+分层作业+单元测试+同步练习(多套)【可下载打印】
2025-2026人教版九年级历史上册期末真题试卷(含详解)(3套)【可下载
2025年新人教版八年级上册历史知识点归纳整理汇总(重点复习汇编)【可下载
部编教材人教版初中历史世界历史九年级上册全册知识点归纳整理【可下载
2025年小学一年级数学上册期末(沪教版)完整版试卷及答案(3套)【可下载打印】
2025年小学二年级数学上册期末(沪教版)完整版试卷及答案(3套)【可下载打
2025年秋沪教版(新教材)小学数学三年级上学期期末质量检测卷附答案(3套)【可
2024-2025学年沪教版小学四年级上学期期末数学试卷及解答参考(3套)【可下载
2025年秋沪教版小学数学五年级上学期期末质量检测卷附答案(3套)【可下载
2025年沪教版小学六年级数学上册期末模拟卷及解析(3套)【可下载打印】
2025年小学一年级数学上册期末(沪教版)完整版试卷及答案(3套)【可下载打印】
2025年小学二年级数学上册期末(沪教版)完整版试卷及答案(3套)【可下载打
2025年秋沪教版(新教材)小学数学三年级上学期期末质量检测卷附答案(3套)
2024-2025学年沪教版小学四年级上学期期末数学试卷及解答参考(3套)【可下载
2025年秋沪教版小学数学五年级上学期期末质量检测卷附答案(3套)【可下载
2025年沪教版小学六年级数学上册期末模拟卷及解析(3套)【可下载打印】
2024-2025学年人教版九年级化学上册期末测试卷(含答案)【可下载打印】
2025-2026学年上学期初中化学人教版九年级期末必刷常考题之化学用语+知识点
人教版2025年九年级化学(下册)期末试卷及答案+知识点【可下载打印】
025年初中九年级物理上册人教版期末测试考卷及答案【可下载打印】
2025年初中九年级物理下学期期末调研试卷(含答案)【可下载打印】
北京市东城区2024-2025学年九年级上学期期末考试物理试题及答案【可下载打印】
广东省东莞市可园中学2024-2025学年九年级上学期期末考试物理试题(含答案)
部编版六年级语文上册课件+教案+反思(2套)+说课稿【可下载打印】
点击阅读原文下载更多资料 !
请点个在看,谢谢!