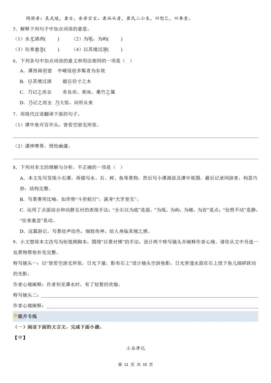
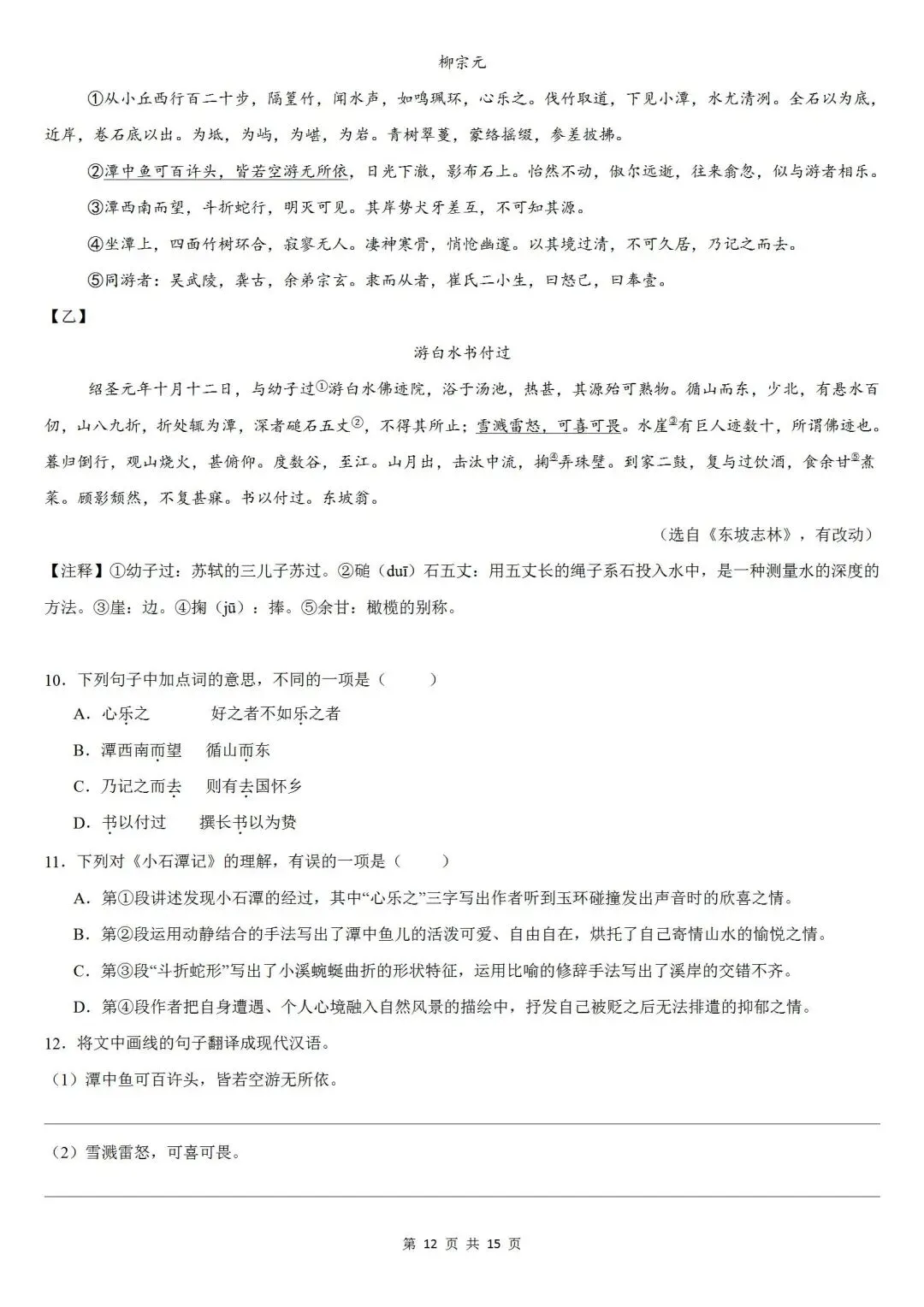
当前位置:首页>讲义>今日分享八年级下册语文寒假讲义《小石潭记》

今日分享八年级下册语文寒假讲义《小石潭记》

  • 2026-04-14 13:26:32
今日分享八年级下册语文寒假讲义《小石潭记》

一、助学知识
1.文题解读
“小石潭”是作者所游览的一个地方,“记”是古代的一种文体。题目表明这是一篇游记。
2.作者简介
柳宗元(773—819),唐代文学家。字子厚,河东(今山西永济西)人,世称“柳河东”。与刘禹锡等参加主张革新的王叔文集团,失败后被贬为永州司马。后迁柳州刺史,故又称柳柳州。与韩愈倡导古文运动,并称“韩柳”,“唐宋八大家”之一。又工诗,风格清峭,与韦应物并称“韦柳”。有《河东先生集》传世。代表作有《渔翁》《捕蛇者说》等。
3.写作背景
本文选自《柳河东集》卷二十九(上海古籍出版社2008年版)。原题为《至小丘西小石潭记》。柳宗元参加永贞革新失败后被贬为永州司马,政治失意使他心情抑郁,于是他常在闲暇之余游山玩水,借欣赏大自然风光来排遣内心的愁闷。在此期间,他写下了许多游记,其中“永州八记”最为有名,《小石潭记》是“永州八记”的第四篇。
4.知识链接


“记”是记载、描写事物的文字。主要通过记事、记物、写景来抒发作者的感情和见解,即景抒情,托物言志。主要分为碑记、游记、杂记三种。碑记是一种刻在石碑上记叙人物生平事迹的文体;游记是一种描写旅行见闻的散文体裁;杂记是因事见义,杂写所见所闻,不多加议论的散文体裁。

三、基础知识
1.字音字形
篁竹(huáng)     

清冽(liè)  

 卷石底(juǎn)   

为坻(chí)     

为屿(yǔ)    0为嵁(kān)
翠蔓(màn)       

俶尔(chù)   翕忽(xī)       犬牙差互(cī)  悄怆(qiǎo  chuàng)
幽邃(suì)       寂寥(liáo)

四、内容主旨
本文是一篇山水游记散文,作者抓住景物特点生动细致地对小石潭加以描绘,着意渲染了小石潭静穆、幽美的环境,抒发了自己谪居时的悲凉凄怆之情。
五、写作特色
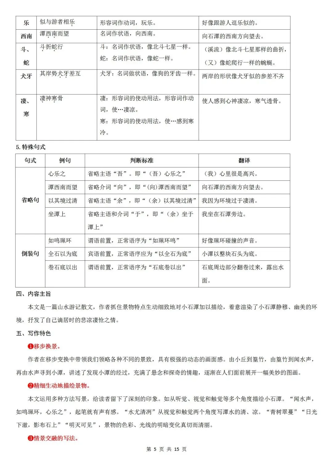
❶移步换景。
作者在移步变换中带领我们领略各种不同的景致,具有极强的动态的画面感。由小丘到篁竹,由篁竹到闻水声,再由水声寻到小潭,讲述了发现小潭的经过,充满了悬念和探奇的情趣,逐渐在人们面前展开一幅美妙的图画。
❷精细生动地描绘景物。
本文运用多种方法写景,给读者留下了深刻的印象。如从听觉、视觉和触觉等多个角度描绘小石潭。“闻水声,如鸣珮环,心乐之”,起笔就有声有感。“水尤清冽”从视觉和触觉两个角度写潭水的清、凉。“青树翠蔓”“日光下澈,影布石上”“明灭可见”,景物的色彩、光线的明暗变化真切而清丽。
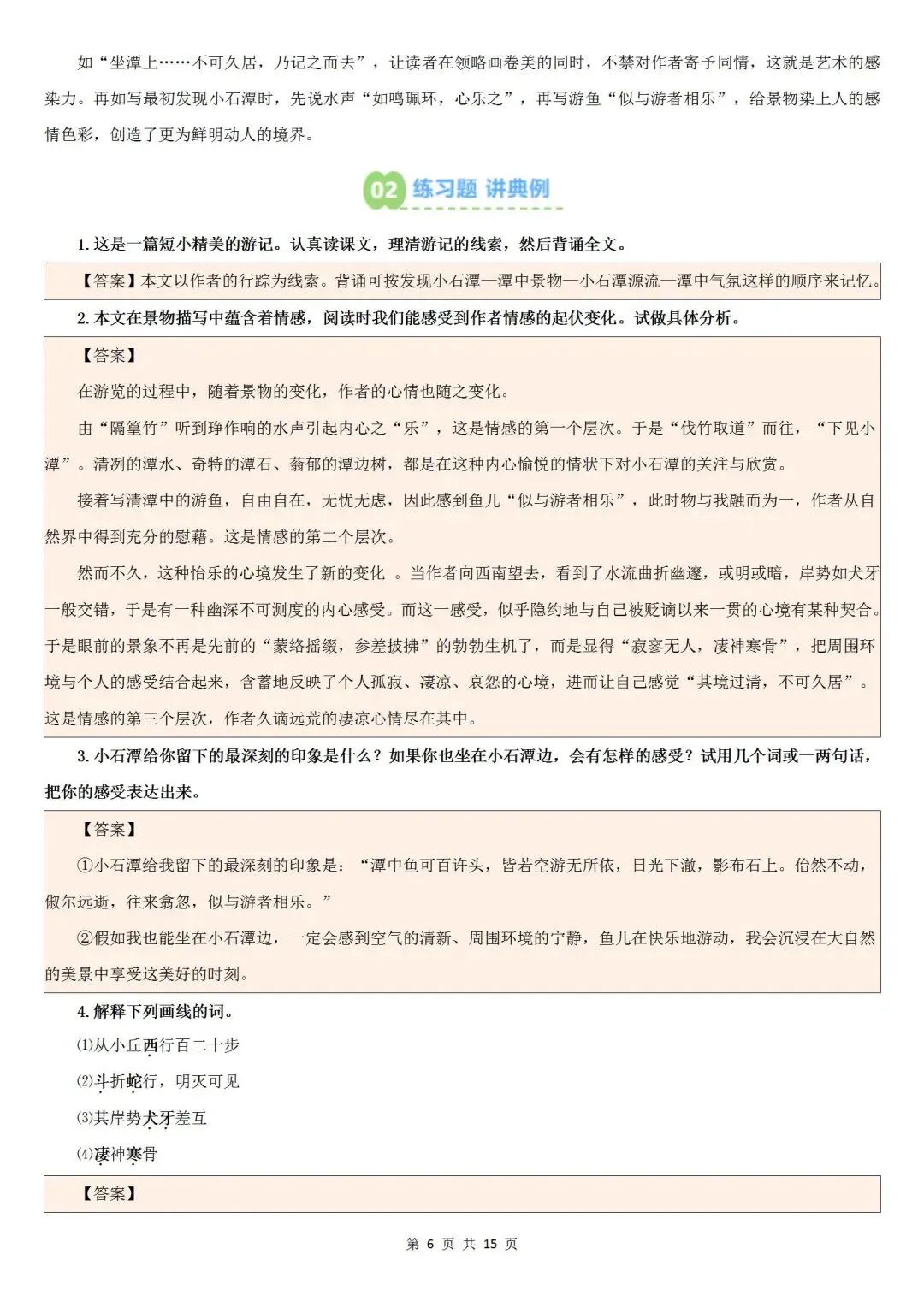
❸情景交融的写法。
如“坐潭上……不可久居,乃记之而去”,让读者在领略画卷美的同时,不禁对作者寄予同情,这就是艺术的感染力。再如写最初发现小石潭时,先说水声“如鸣珮环,心乐之”,再写游鱼“似与游者相乐”,给景物染上人的感情色彩,创造了更为鲜明动人的境界。

1.这是一篇短小精美的游记。认真读课文,理清游记的线索,然后背诵全文。

【答案】本文以作者的行踪为线索。背诵可按发现小石潭—潭中景物—小石潭源流—潭中气氛这样的顺序来记忆。

2.本文在景物描写中蕴含着情感,阅读时我们能感受到作者情感的起伏变化。试做具体分析。

【答案】

在游览的过程中,随着景物的变化,作者的心情也随之变化。 

由“隔篁竹”听到琤作响的水声引起内心之“乐”,这是情感的第一个层次。于是“伐竹取道”而往,“下见小潭”。清冽的潭水、奇特的潭石、蓊郁的潭边树,都是在这种内心愉悦的情状下对小石潭的关注与欣赏。 

接着写清潭中的游鱼,自由自在,无忧无虑,因此感到鱼儿“似与游者相乐”,此时物与我融而为一,作者从自然界中得到充分的慰藉。这是情感的第二个层次。 

然而不久,这种怡乐的心境发生了新的变化 。当作者向西南望去,看到了水流曲折幽邃,或明或暗,岸势如犬牙一般交错,于是有一种幽深不可测度的内心感受。而这一感受,似乎隐约地与自己被贬谪以来一贯的心境有某种契合。于是眼前的景象不再是先前的“蒙络摇缀,参差披拂”的勃勃生机了,而是显得“寂寥无人,凄神寒骨”,把周围环境与个人的感受结合起来,含蓄地反映了个人孤寂、凄凉、哀怨的心境,进而让自己感觉“其境过清,不可久居”。这是情感的第三个层次,作者久谪远荒的凄凉心情尽在其中。

3.小石潭给你留下的最深刻的印象是什么?如果你也坐在小石潭边,会有怎样的感受?试用几个词或一两句话,把你的感受表达出来。

【答案】

①小石潭给我留下的最深刻的印象是:“潭中鱼可百许头,皆若空游无所依,日光下澈,影布石上。佁然不动,俶尔远逝,往来翕忽,似与游者相乐。” 

②假如我也能坐在小石潭边,一定会感到空气的清新、周围环境的宁静,鱼儿在快乐地游动,我会沉浸在大自然的美景中享受这美好的时刻。

4.解释下列画线的词。

⑴从小丘西行百二十步

⑵斗折蛇行,明灭可见

⑶其岸势犬牙差互

⑷凄神寒骨

【答案】

⑴西:向西。

⑵斗:像北斗星那样。蛇:像蛇那样。

⑶犬牙:像狗的牙齿那样。

⑷凄:使……凄凉。寒:使……寒冷。

解题拓展

1、本文第一段写出了小石潭怎样的特点?

答案:①石奇、水清、树绿。②环境清幽,景物奇美。

2、文中从哪里可看出小石潭人迹罕至?

答案:隔篁竹;伐竹取道。

3、第二段写了潭水的什么特点?用的什么写法?好处是什么?

答:清、澄。侧面描写。过写游鱼、阳光、影子描写潭水。无一字写水,但无处不在写水。

4、作者在描写小潭源流时依次抓住溪身岸势的什么特点来写的?运用了什么修辞方法?

答:抓住溪身的曲折、蜿蜒,岸势的参差不齐来写的。

运用了比喻的修辞方法。将溪身比喻成北斗七星,这是静止的,将溪水比喻成蛇,这是流动的。这里用了两个比喻,一静一动来描写小溪,准确地抓住了景物的特征。

5、文中与“庭下如积水空明,水中藻、荇交横,盖竹柏影也”有异曲同工之妙的句子什么?

答案:潭中鱼可百许头,皆若空游无所依。日光下澈,影布石上,佁然不动;俶尔远逝;往来翕忽,似与游者相乐。

6、联系文章的内容,说说作者的感情前后发生了哪些变化,为什么?

答案:作者“初闻水声,如鸣佩环,心乐之”,后见潭水清澈,鱼在水中嬉戏,活泼可爱,心亦乐;后因周边寂静寥落无人,寒气透骨,使人心神凄凉,联想到遭受谪贬的不平待遇,引发内心的忧伤和愤闷,就离开。

7、作者对小石潭的整体感受是什么?

答案:幽深冷寂,孤凄悲凉。

8、文章是按什么顺序来写的?写出了小石潭什么特点?

答案:本文是按游览的先后顺序来写景抒情的,具体:发现小石潭—潭中景物—小潭源流—潭中气氛。小石潭的特点:幽静。

9、为了开发旅游事业,当地拟开发小石潭景点,请你根据文章内容为该景点写一则简介。

答案:小石潭位于小丘西面120步,这里石奇水清,游鱼相戏,四周竹树环抱,环境十分优美,是观光旅游,愉悦心情的好处处。唐代文学家柳宗元曾来过这里,写下了千古传诵的优美散文《小石潭记》,小石潭因此闻名遐迩,享誉内外。

最新文章

随机文章

基本 文件 流程 错误 SQL 调试
  1. 请求信息 : 2026-04-23 23:57:29 HTTP/2.0 GET : https://a.sjds.net/a/461902.html
  2. 运行时间 : 0.080554s [ 吞吐率:12.41req/s ] 内存消耗:4,362.53kb 文件加载:140
  3. 缓存信息 : 0 reads,0 writes
  4. 会话信息 : SESSION_ID=8a583d85d6634801416b2342692ad03c
  1. /yingpanguazai/ssd/ssd1/www/a.sjds.net/public/index.php ( 0.79 KB )
  2. /yingpanguazai/ssd/ssd1/www/a.sjds.net/vendor/autoload.php ( 0.17 KB )
  3. /yingpanguazai/ssd/ssd1/www/a.sjds.net/vendor/composer/autoload_real.php ( 2.49 KB )
  4. /yingpanguazai/ssd/ssd1/www/a.sjds.net/vendor/composer/platform_check.php ( 0.90 KB )
  5. /yingpanguazai/ssd/ssd1/www/a.sjds.net/vendor/composer/ClassLoader.php ( 14.03 KB )
  6. /yingpanguazai/ssd/ssd1/www/a.sjds.net/vendor/composer/autoload_static.php ( 4.90 KB )
  7. /yingpanguazai/ssd/ssd1/www/a.sjds.net/vendor/topthink/think-helper/src/helper.php ( 8.34 KB )
  8. /yingpanguazai/ssd/ssd1/www/a.sjds.net/vendor/topthink/think-validate/src/helper.php ( 2.19 KB )
  9. /yingpanguazai/ssd/ssd1/www/a.sjds.net/vendor/topthink/think-orm/src/helper.php ( 1.47 KB )
  10. /yingpanguazai/ssd/ssd1/www/a.sjds.net/vendor/topthink/think-orm/stubs/load_stubs.php ( 0.16 KB )
  11. /yingpanguazai/ssd/ssd1/www/a.sjds.net/vendor/topthink/framework/src/think/Exception.php ( 1.69 KB )
  12. /yingpanguazai/ssd/ssd1/www/a.sjds.net/vendor/topthink/think-container/src/Facade.php ( 2.71 KB )
  13. /yingpanguazai/ssd/ssd1/www/a.sjds.net/vendor/symfony/deprecation-contracts/function.php ( 0.99 KB )
  14. /yingpanguazai/ssd/ssd1/www/a.sjds.net/vendor/symfony/polyfill-mbstring/bootstrap.php ( 8.26 KB )
  15. /yingpanguazai/ssd/ssd1/www/a.sjds.net/vendor/symfony/polyfill-mbstring/bootstrap80.php ( 9.78 KB )
  16. /yingpanguazai/ssd/ssd1/www/a.sjds.net/vendor/symfony/var-dumper/Resources/functions/dump.php ( 1.49 KB )
  17. /yingpanguazai/ssd/ssd1/www/a.sjds.net/vendor/topthink/think-dumper/src/helper.php ( 0.18 KB )
  18. /yingpanguazai/ssd/ssd1/www/a.sjds.net/vendor/symfony/var-dumper/VarDumper.php ( 4.30 KB )
  19. /yingpanguazai/ssd/ssd1/www/a.sjds.net/vendor/topthink/framework/src/think/App.php ( 15.30 KB )
  20. /yingpanguazai/ssd/ssd1/www/a.sjds.net/vendor/topthink/think-container/src/Container.php ( 15.76 KB )
  21. /yingpanguazai/ssd/ssd1/www/a.sjds.net/vendor/psr/container/src/ContainerInterface.php ( 1.02 KB )
  22. /yingpanguazai/ssd/ssd1/www/a.sjds.net/app/provider.php ( 0.19 KB )
  23. /yingpanguazai/ssd/ssd1/www/a.sjds.net/vendor/topthink/framework/src/think/Http.php ( 6.04 KB )
  24. /yingpanguazai/ssd/ssd1/www/a.sjds.net/vendor/topthink/think-helper/src/helper/Str.php ( 7.29 KB )
  25. /yingpanguazai/ssd/ssd1/www/a.sjds.net/vendor/topthink/framework/src/think/Env.php ( 4.68 KB )
  26. /yingpanguazai/ssd/ssd1/www/a.sjds.net/app/common.php ( 0.03 KB )
  27. /yingpanguazai/ssd/ssd1/www/a.sjds.net/vendor/topthink/framework/src/helper.php ( 18.78 KB )
  28. /yingpanguazai/ssd/ssd1/www/a.sjds.net/vendor/topthink/framework/src/think/Config.php ( 5.54 KB )
  29. /yingpanguazai/ssd/ssd1/www/a.sjds.net/config/app.php ( 0.95 KB )
  30. /yingpanguazai/ssd/ssd1/www/a.sjds.net/config/cache.php ( 0.78 KB )
  31. /yingpanguazai/ssd/ssd1/www/a.sjds.net/config/console.php ( 0.23 KB )
  32. /yingpanguazai/ssd/ssd1/www/a.sjds.net/config/cookie.php ( 0.56 KB )
  33. /yingpanguazai/ssd/ssd1/www/a.sjds.net/config/database.php ( 2.48 KB )
  34. /yingpanguazai/ssd/ssd1/www/a.sjds.net/vendor/topthink/framework/src/think/facade/Env.php ( 1.67 KB )
  35. /yingpanguazai/ssd/ssd1/www/a.sjds.net/config/filesystem.php ( 0.61 KB )
  36. /yingpanguazai/ssd/ssd1/www/a.sjds.net/config/lang.php ( 0.91 KB )
  37. /yingpanguazai/ssd/ssd1/www/a.sjds.net/config/log.php ( 1.35 KB )
  38. /yingpanguazai/ssd/ssd1/www/a.sjds.net/config/middleware.php ( 0.19 KB )
  39. /yingpanguazai/ssd/ssd1/www/a.sjds.net/config/route.php ( 1.89 KB )
  40. /yingpanguazai/ssd/ssd1/www/a.sjds.net/config/session.php ( 0.57 KB )
  41. /yingpanguazai/ssd/ssd1/www/a.sjds.net/config/trace.php ( 0.34 KB )
  42. /yingpanguazai/ssd/ssd1/www/a.sjds.net/config/view.php ( 0.82 KB )
  43. /yingpanguazai/ssd/ssd1/www/a.sjds.net/app/event.php ( 0.25 KB )
  44. /yingpanguazai/ssd/ssd1/www/a.sjds.net/vendor/topthink/framework/src/think/Event.php ( 7.67 KB )
  45. /yingpanguazai/ssd/ssd1/www/a.sjds.net/app/service.php ( 0.13 KB )
  46. /yingpanguazai/ssd/ssd1/www/a.sjds.net/app/AppService.php ( 0.26 KB )
  47. /yingpanguazai/ssd/ssd1/www/a.sjds.net/vendor/topthink/framework/src/think/Service.php ( 1.64 KB )
  48. /yingpanguazai/ssd/ssd1/www/a.sjds.net/vendor/topthink/framework/src/think/Lang.php ( 7.35 KB )
  49. /yingpanguazai/ssd/ssd1/www/a.sjds.net/vendor/topthink/framework/src/lang/zh-cn.php ( 13.70 KB )
  50. /yingpanguazai/ssd/ssd1/www/a.sjds.net/vendor/topthink/framework/src/think/initializer/Error.php ( 3.31 KB )
  51. /yingpanguazai/ssd/ssd1/www/a.sjds.net/vendor/topthink/framework/src/think/initializer/RegisterService.php ( 1.33 KB )
  52. /yingpanguazai/ssd/ssd1/www/a.sjds.net/vendor/services.php ( 0.14 KB )
  53. /yingpanguazai/ssd/ssd1/www/a.sjds.net/vendor/topthink/framework/src/think/service/PaginatorService.php ( 1.52 KB )
  54. /yingpanguazai/ssd/ssd1/www/a.sjds.net/vendor/topthink/framework/src/think/service/ValidateService.php ( 0.99 KB )
  55. /yingpanguazai/ssd/ssd1/www/a.sjds.net/vendor/topthink/framework/src/think/service/ModelService.php ( 2.04 KB )
  56. /yingpanguazai/ssd/ssd1/www/a.sjds.net/vendor/topthink/think-trace/src/Service.php ( 0.77 KB )
  57. /yingpanguazai/ssd/ssd1/www/a.sjds.net/vendor/topthink/framework/src/think/Middleware.php ( 6.72 KB )
  58. /yingpanguazai/ssd/ssd1/www/a.sjds.net/vendor/topthink/framework/src/think/initializer/BootService.php ( 0.77 KB )
  59. /yingpanguazai/ssd/ssd1/www/a.sjds.net/vendor/topthink/think-orm/src/Paginator.php ( 11.86 KB )
  60. /yingpanguazai/ssd/ssd1/www/a.sjds.net/vendor/topthink/think-validate/src/Validate.php ( 63.20 KB )
  61. /yingpanguazai/ssd/ssd1/www/a.sjds.net/vendor/topthink/think-orm/src/Model.php ( 23.55 KB )
  62. /yingpanguazai/ssd/ssd1/www/a.sjds.net/vendor/topthink/think-orm/src/model/concern/Attribute.php ( 21.05 KB )
  63. /yingpanguazai/ssd/ssd1/www/a.sjds.net/vendor/topthink/think-orm/src/model/concern/AutoWriteData.php ( 4.21 KB )
  64. /yingpanguazai/ssd/ssd1/www/a.sjds.net/vendor/topthink/think-orm/src/model/concern/Conversion.php ( 6.44 KB )
  65. /yingpanguazai/ssd/ssd1/www/a.sjds.net/vendor/topthink/think-orm/src/model/concern/DbConnect.php ( 5.16 KB )
  66. /yingpanguazai/ssd/ssd1/www/a.sjds.net/vendor/topthink/think-orm/src/model/concern/ModelEvent.php ( 2.33 KB )
  67. /yingpanguazai/ssd/ssd1/www/a.sjds.net/vendor/topthink/think-orm/src/model/concern/RelationShip.php ( 28.29 KB )
  68. /yingpanguazai/ssd/ssd1/www/a.sjds.net/vendor/topthink/think-helper/src/contract/Arrayable.php ( 0.09 KB )
  69. /yingpanguazai/ssd/ssd1/www/a.sjds.net/vendor/topthink/think-helper/src/contract/Jsonable.php ( 0.13 KB )
  70. /yingpanguazai/ssd/ssd1/www/a.sjds.net/vendor/topthink/think-orm/src/model/contract/Modelable.php ( 0.09 KB )
  71. /yingpanguazai/ssd/ssd1/www/a.sjds.net/vendor/topthink/framework/src/think/Db.php ( 2.88 KB )
  72. /yingpanguazai/ssd/ssd1/www/a.sjds.net/vendor/topthink/think-orm/src/DbManager.php ( 8.52 KB )
  73. /yingpanguazai/ssd/ssd1/www/a.sjds.net/vendor/topthink/framework/src/think/Log.php ( 6.28 KB )
  74. /yingpanguazai/ssd/ssd1/www/a.sjds.net/vendor/topthink/framework/src/think/Manager.php ( 3.92 KB )
  75. /yingpanguazai/ssd/ssd1/www/a.sjds.net/vendor/psr/log/src/LoggerTrait.php ( 2.69 KB )
  76. /yingpanguazai/ssd/ssd1/www/a.sjds.net/vendor/psr/log/src/LoggerInterface.php ( 2.71 KB )
  77. /yingpanguazai/ssd/ssd1/www/a.sjds.net/vendor/topthink/framework/src/think/Cache.php ( 4.92 KB )
  78. /yingpanguazai/ssd/ssd1/www/a.sjds.net/vendor/psr/simple-cache/src/CacheInterface.php ( 4.71 KB )
  79. /yingpanguazai/ssd/ssd1/www/a.sjds.net/vendor/topthink/think-helper/src/helper/Arr.php ( 16.63 KB )
  80. /yingpanguazai/ssd/ssd1/www/a.sjds.net/vendor/topthink/framework/src/think/cache/driver/File.php ( 7.84 KB )
  81. /yingpanguazai/ssd/ssd1/www/a.sjds.net/vendor/topthink/framework/src/think/cache/Driver.php ( 9.03 KB )
  82. /yingpanguazai/ssd/ssd1/www/a.sjds.net/vendor/topthink/framework/src/think/contract/CacheHandlerInterface.php ( 1.99 KB )
  83. /yingpanguazai/ssd/ssd1/www/a.sjds.net/app/Request.php ( 0.09 KB )
  84. /yingpanguazai/ssd/ssd1/www/a.sjds.net/vendor/topthink/framework/src/think/Request.php ( 55.78 KB )
  85. /yingpanguazai/ssd/ssd1/www/a.sjds.net/app/middleware.php ( 0.25 KB )
  86. /yingpanguazai/ssd/ssd1/www/a.sjds.net/vendor/topthink/framework/src/think/Pipeline.php ( 2.61 KB )
  87. /yingpanguazai/ssd/ssd1/www/a.sjds.net/vendor/topthink/think-trace/src/TraceDebug.php ( 3.40 KB )
  88. /yingpanguazai/ssd/ssd1/www/a.sjds.net/vendor/topthink/framework/src/think/middleware/SessionInit.php ( 1.94 KB )
  89. /yingpanguazai/ssd/ssd1/www/a.sjds.net/vendor/topthink/framework/src/think/Session.php ( 1.80 KB )
  90. /yingpanguazai/ssd/ssd1/www/a.sjds.net/vendor/topthink/framework/src/think/session/driver/File.php ( 6.27 KB )
  91. /yingpanguazai/ssd/ssd1/www/a.sjds.net/vendor/topthink/framework/src/think/contract/SessionHandlerInterface.php ( 0.87 KB )
  92. /yingpanguazai/ssd/ssd1/www/a.sjds.net/vendor/topthink/framework/src/think/session/Store.php ( 7.12 KB )
  93. /yingpanguazai/ssd/ssd1/www/a.sjds.net/vendor/topthink/framework/src/think/Route.php ( 23.73 KB )
  94. /yingpanguazai/ssd/ssd1/www/a.sjds.net/vendor/topthink/framework/src/think/route/RuleName.php ( 5.75 KB )
  95. /yingpanguazai/ssd/ssd1/www/a.sjds.net/vendor/topthink/framework/src/think/route/Domain.php ( 2.53 KB )
  96. /yingpanguazai/ssd/ssd1/www/a.sjds.net/vendor/topthink/framework/src/think/route/RuleGroup.php ( 22.43 KB )
  97. /yingpanguazai/ssd/ssd1/www/a.sjds.net/vendor/topthink/framework/src/think/route/Rule.php ( 26.95 KB )
  98. /yingpanguazai/ssd/ssd1/www/a.sjds.net/vendor/topthink/framework/src/think/route/RuleItem.php ( 9.78 KB )
  99. /yingpanguazai/ssd/ssd1/www/a.sjds.net/route/app.php ( 1.72 KB )
  100. /yingpanguazai/ssd/ssd1/www/a.sjds.net/vendor/topthink/framework/src/think/facade/Route.php ( 4.70 KB )
  101. /yingpanguazai/ssd/ssd1/www/a.sjds.net/vendor/topthink/framework/src/think/route/dispatch/Controller.php ( 4.74 KB )
  102. /yingpanguazai/ssd/ssd1/www/a.sjds.net/vendor/topthink/framework/src/think/route/Dispatch.php ( 10.44 KB )
  103. /yingpanguazai/ssd/ssd1/www/a.sjds.net/app/controller/Index.php ( 4.81 KB )
  104. /yingpanguazai/ssd/ssd1/www/a.sjds.net/app/BaseController.php ( 2.05 KB )
  105. /yingpanguazai/ssd/ssd1/www/a.sjds.net/vendor/topthink/think-orm/src/facade/Db.php ( 0.93 KB )
  106. /yingpanguazai/ssd/ssd1/www/a.sjds.net/vendor/topthink/think-orm/src/db/connector/Mysql.php ( 5.44 KB )
  107. /yingpanguazai/ssd/ssd1/www/a.sjds.net/vendor/topthink/think-orm/src/db/PDOConnection.php ( 52.47 KB )
  108. /yingpanguazai/ssd/ssd1/www/a.sjds.net/vendor/topthink/think-orm/src/db/Connection.php ( 8.39 KB )
  109. /yingpanguazai/ssd/ssd1/www/a.sjds.net/vendor/topthink/think-orm/src/db/ConnectionInterface.php ( 4.57 KB )
  110. /yingpanguazai/ssd/ssd1/www/a.sjds.net/vendor/topthink/think-orm/src/db/builder/Mysql.php ( 16.58 KB )
  111. /yingpanguazai/ssd/ssd1/www/a.sjds.net/vendor/topthink/think-orm/src/db/Builder.php ( 24.06 KB )
  112. /yingpanguazai/ssd/ssd1/www/a.sjds.net/vendor/topthink/think-orm/src/db/BaseBuilder.php ( 27.50 KB )
  113. /yingpanguazai/ssd/ssd1/www/a.sjds.net/vendor/topthink/think-orm/src/db/Query.php ( 15.71 KB )
  114. /yingpanguazai/ssd/ssd1/www/a.sjds.net/vendor/topthink/think-orm/src/db/BaseQuery.php ( 45.13 KB )
  115. /yingpanguazai/ssd/ssd1/www/a.sjds.net/vendor/topthink/think-orm/src/db/concern/TimeFieldQuery.php ( 7.43 KB )
  116. /yingpanguazai/ssd/ssd1/www/a.sjds.net/vendor/topthink/think-orm/src/db/concern/AggregateQuery.php ( 3.26 KB )
  117. /yingpanguazai/ssd/ssd1/www/a.sjds.net/vendor/topthink/think-orm/src/db/concern/ModelRelationQuery.php ( 20.07 KB )
  118. /yingpanguazai/ssd/ssd1/www/a.sjds.net/vendor/topthink/think-orm/src/db/concern/ParamsBind.php ( 3.66 KB )
  119. /yingpanguazai/ssd/ssd1/www/a.sjds.net/vendor/topthink/think-orm/src/db/concern/ResultOperation.php ( 7.01 KB )
  120. /yingpanguazai/ssd/ssd1/www/a.sjds.net/vendor/topthink/think-orm/src/db/concern/WhereQuery.php ( 19.37 KB )
  121. /yingpanguazai/ssd/ssd1/www/a.sjds.net/vendor/topthink/think-orm/src/db/concern/JoinAndViewQuery.php ( 7.11 KB )
  122. /yingpanguazai/ssd/ssd1/www/a.sjds.net/vendor/topthink/think-orm/src/db/concern/TableFieldInfo.php ( 2.63 KB )
  123. /yingpanguazai/ssd/ssd1/www/a.sjds.net/vendor/topthink/think-orm/src/db/concern/Transaction.php ( 2.77 KB )
  124. /yingpanguazai/ssd/ssd1/www/a.sjds.net/vendor/topthink/framework/src/think/log/driver/File.php ( 5.96 KB )
  125. /yingpanguazai/ssd/ssd1/www/a.sjds.net/vendor/topthink/framework/src/think/contract/LogHandlerInterface.php ( 0.86 KB )
  126. /yingpanguazai/ssd/ssd1/www/a.sjds.net/vendor/topthink/framework/src/think/log/Channel.php ( 3.89 KB )
  127. /yingpanguazai/ssd/ssd1/www/a.sjds.net/vendor/topthink/framework/src/think/event/LogRecord.php ( 1.02 KB )
  128. /yingpanguazai/ssd/ssd1/www/a.sjds.net/vendor/topthink/think-helper/src/Collection.php ( 16.47 KB )
  129. /yingpanguazai/ssd/ssd1/www/a.sjds.net/vendor/topthink/framework/src/think/facade/View.php ( 1.70 KB )
  130. /yingpanguazai/ssd/ssd1/www/a.sjds.net/vendor/topthink/framework/src/think/View.php ( 4.39 KB )
  131. /yingpanguazai/ssd/ssd1/www/a.sjds.net/vendor/topthink/framework/src/think/Response.php ( 8.81 KB )
  132. /yingpanguazai/ssd/ssd1/www/a.sjds.net/vendor/topthink/framework/src/think/response/View.php ( 3.29 KB )
  133. /yingpanguazai/ssd/ssd1/www/a.sjds.net/vendor/topthink/framework/src/think/Cookie.php ( 6.06 KB )
  134. /yingpanguazai/ssd/ssd1/www/a.sjds.net/vendor/topthink/think-view/src/Think.php ( 8.38 KB )
  135. /yingpanguazai/ssd/ssd1/www/a.sjds.net/vendor/topthink/framework/src/think/contract/TemplateHandlerInterface.php ( 1.60 KB )
  136. /yingpanguazai/ssd/ssd1/www/a.sjds.net/vendor/topthink/think-template/src/Template.php ( 46.61 KB )
  137. /yingpanguazai/ssd/ssd1/www/a.sjds.net/vendor/topthink/think-template/src/template/driver/File.php ( 2.41 KB )
  138. /yingpanguazai/ssd/ssd1/www/a.sjds.net/vendor/topthink/think-template/src/template/contract/DriverInterface.php ( 0.86 KB )
  139. /yingpanguazai/ssd/ssd1/www/a.sjds.net/runtime/temp/97cad012e8e159aae2fe347a411e8351.php ( 12.06 KB )
  140. /yingpanguazai/ssd/ssd1/www/a.sjds.net/vendor/topthink/think-trace/src/Html.php ( 4.42 KB )
  1. CONNECT:[ UseTime:0.000560s ] mysql:host=127.0.0.1;port=3306;dbname=a_sjds;charset=utf8mb4
  2. SHOW FULL COLUMNS FROM `fenlei` [ RunTime:0.000792s ]
  3. SELECT * FROM `fenlei` WHERE `fid` = 0 [ RunTime:0.000340s ]
  4. SELECT * FROM `fenlei` WHERE `fid` = 63 [ RunTime:0.000232s ]
  5. SHOW FULL COLUMNS FROM `set` [ RunTime:0.000442s ]
  6. SELECT * FROM `set` [ RunTime:0.000192s ]
  7. SHOW FULL COLUMNS FROM `article` [ RunTime:0.000503s ]
  8. SELECT * FROM `article` WHERE `id` = 461902 LIMIT 1 [ RunTime:0.000418s ]
  9. UPDATE `article` SET `lasttime` = 1776959849 WHERE `id` = 461902 [ RunTime:0.003276s ]
  10. SELECT * FROM `fenlei` WHERE `id` = 65 LIMIT 1 [ RunTime:0.000280s ]
  11. SELECT * FROM `article` WHERE `id` < 461902 ORDER BY `id` DESC LIMIT 1 [ RunTime:0.000471s ]
  12. SELECT * FROM `article` WHERE `id` > 461902 ORDER BY `id` ASC LIMIT 1 [ RunTime:0.000408s ]
  13. SELECT * FROM `article` WHERE `id` < 461902 ORDER BY `id` DESC LIMIT 10 [ RunTime:0.001020s ]
  14. SELECT * FROM `article` WHERE `id` < 461902 ORDER BY `id` DESC LIMIT 10,10 [ RunTime:0.000681s ]
  15. SELECT * FROM `article` WHERE `id` < 461902 ORDER BY `id` DESC LIMIT 20,10 [ RunTime:0.003742s ]
0.082116s