最近不少朋友问我虚拟电厂,说这是能源转型的大风口,但又搞不懂它到底是啥、能不能投。今天就把联合资信这份《能源转型下虚拟电厂的崛起》报告,用大白话给大家拆明白。
先划重点:虚拟电厂不是真的“电厂”!简单说,就是靠技术把分布式光伏、储能设备,甚至工厂、写字楼的可控用电负荷(比如空调、生产线)聚合成一个“虚拟团队”,帮电网调峰填谷、参与电力交易,相当于电网的“灵活管家”。
再看发展节奏:我国虚拟电厂从2015年开始摸索,2021年之后政策陆续落地、试点遍地开花,2025年正式进入市场化发展的新阶段。政策已经明确了目标:2027年全国虚拟电厂的调节能力要达到2000万千瓦,2030年更是要冲到5000万千瓦,这个增长速度可想而知。
它的核心价值在哪?最关键的是低成本保障电网稳定——新能源(光伏、风电)发电不稳定,虚拟电厂就能补这个缺口;还能提高新能源的消纳率,避免发电浪费;同时能完善电力市场,帮大家多赚点电费,最终助力“双碳”目标。
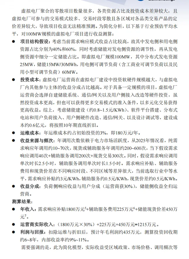
关于大家最关心的运营和盈利:咱们现在主要学德美经验,搞“需求响应聚合商”模式,未来会慢慢转向直接参与电能交易。给大家算笔账:100MW规模的项目,投资回收期大概6-8年,内部收益率9%-11%,看着还不错,但要注意,收益受政策、电力市场价格波动影响挺大。
当然挑战也存在,比如现在技术标准不统一,盈利模式也比较单一。报告建议要加强技术攻关,完善市场机制。
最后总结下:随着技术成熟和市场完善,虚拟电厂不仅能帮电网提效、保障能源安全,对投资者来说也是个有潜力的赛道,还能实实在在支撑“双碳”目标落地。想入局的朋友,重点关注政策动向和技术标准的推进就好。












下载主题
近期热点
END
免责声明
本课件来自互联网,不作为商业用途,如果有侵权,请后台联系小编删除。