当前位置:首页>教案>2026年湘美版2年级下册美术大单元教案

2026年湘美版2年级下册美术大单元教案

  • 2026-04-03 00:16:29
2026年湘美版2年级下册美术大单元教案

新湘美版教材小学美术二年级下册全册教案,包含教学计划、大单元设计、及每一课的教案下面为试看部分

2026年湘美版2年级下册美术教学计划

一、学情分析

二年级下册学生已具备初步的美术感知能力和动手操作基础,经过一年级及二年级上册的学习,能够运用简单的线条、色彩、形状进行基础造型,对美术课的趣味性、实践性充满期待,喜欢参与手工制作、绘画创作等互动性强的活动。该阶段学生好奇心旺盛,善于观察生活中的具体事物,但注意力集中时间有限,逻辑思维和抽象思维仍处于发展初期,对“秩序美”“文化传承”等抽象概念的理解需要借助具象载体和直观体验。

在技能层面,学生对蜡笔、水彩笔等工具的使用较为熟练,但水墨工具、废旧材料改造等技能接触较少,操作规范性有待提升;在审美层面,能初步判断作品的美丑,却难以用准确语言表达审美感受;在创意层面,容易受固有思维影响,大胆创新和个性化表达能力不足。同时,学生个体差异较明显,部分学生动手能力强、创意丰富,部分学生则需要更多引导和示范,教学中需兼顾分层指导与全员参与。

二、教材分析

本教材遵循二年级学生的身心发展规律和美术核心素养培养目标,以“大观念”为引领,构建了五个主题单元、25节课的教学内容,涵盖欣赏评述、造型表现、综合探索、设计应用四大课型,结构清晰、循序渐进,实现了技能培养、审美提升与文化渗透的有机融合。

教材内容紧密联系学生生活实际,第一单元“排列组合的美”以点、线、物品、人物排列为载体,引导学生发现世间万物的秩序美,培养基础造型能力;第二单元“玩具总动员”聚焦民间玩具与创意制作,让学生在动手实践中感受传统文化魅力,传承人类智慧;第三单元“春天来了”围绕季节变化,引导学生观察自然、表现自然,建立人与自然的情感联结;第四单元“我的图画书”以图画书为核心,融合折剪、添画、创编,培养叙事性美术表达能力;第五单元“音乐入画来”打破视觉与听觉的界限,探索艺术表现的多元可能性,提升综合艺术素养。

教材编排注重课型互补,每单元均包含不同课型,既夯实造型、设计等基础技能,又通过欣赏、探索类课程拓宽审美视野;同时强调实践性,多数课程设置动手操作环节,符合低年级学生“做中学”的特点,且融入传统文化、自然教育、跨学科融合等理念,为落实新课标核心素养提供了丰富载体。

三、教学目标

审美感知:能初步识别教材中民间玩具、艺术家作品、自然景物等图像的基本造型元素和构图特点,说出喜好及理由;能通过观察生活中的排列现象、春日动植物变化、图画书画面,区分不同图像表现风格并建立图像与内容、情感的关联,同时初步了解春日节气、民间玩具等文化符号在图像中的呈现方式,简单解读其文化含义。

艺术表现:能熟练运用点、线等造型元素完成排列组合及水墨点线创作,掌握基本排列规律和水墨工具使用方法;学会七巧板拼摆、折纸、废旧材料改造、撕剪拼贴等手工技能,可独立完成各类创意玩具、节气卡、自制小乐器等作品,还能运用拟人、依形创编等方法,通过图画书、定格动画、绘画等多种形式,表现雨中场景、春日景象、音乐会记忆等内容,表达个人想法。

审美判断:能准确感受排列组合的秩序美、民间玩具的造型色彩美、春日景物的生机美、图画书的叙事美及音乐与绘画融合的艺术美;能对自己和同学的作品进行简单评价,阐述优缺点并提出初步改进建议,养成尊重他人创作的意识,同时初步建立“美源于生活”的认知,主动发现生活中的美术元素与美好事物,提升审美感知能力。

创意实践:在排列创作、玩具改造、图画书制作等活动中,能突破固有思维,大胆尝试不同排列方式、装饰手法、材料运用及故事创编,结合身边废旧物品、彩纸、水墨等材料形成“一物多创”“一形多意”的创作思路;乐于参与定格动画制作、班级音乐会记录等小组合作活动,在协作中交流创意、共同完成任务,培养合作创新能力。

文化理解:了解民间玩具的文化内涵与传承价值,感受中华优秀传统文化魅力,增强文化认同感与自豪感;认识春日节气的文化意义,理解生活与自然季节变化的关联,树立人与自然和谐共生的理念;感受美术、音乐、文学等不同艺术形式的融合之美,理解艺术表达的多元性,拓宽自身文化视野。

四、本册教学重难点

教学重点:

  1. 掌握点、线排列组合的基本规律,能运用水墨工具表现点线意趣,学会人物、物品的有序排列创作。
  2. 认识民间玩具的特点,掌握七巧板拼摆、折纸、废旧材料改造的核心技能,能独立完成创意玩具制作。
  3. 能观察并表现春天的典型景物和节气特点,运用多种形式(绘画、拼贴、定格动画)展现春日生机。
  4. 学会图画书的折剪、添画和故事创编方法,能为作品设计吸引人的标题,实现美术表现与叙事的结合。
  5. 能根据音乐感受进行绘画创作,掌握节目单设计要点,用美术形式表现音乐之美和音乐会场景。

教学难点:

  1. 理解“秩序美”的内涵,能在创作中灵活运用排列规律,避免作品杂乱无章,实现形式与美感的统一。
  2. 水墨工具的控制与运用,能表现出点线的浓淡、干湿意趣,克服水墨创作中的操作难点。
  3. 创意表达的深度与个性,能在模仿基础上突破常规,让作品兼具技能性与创意性,体现个人想法。
  4. 文化内涵的渗透与表达,能将民间文化、节气文化等元素自然融入作品,而非简单堆砌符号。
  5. 跨学科融合的精准落地,实现音乐感受与绘画表现、美术创作与故事叙述的有效结合。

五、教学措施

  1. 直观教学与情境创设结合:利用实物展示(民间玩具、七巧板、废旧材料)、多媒体课件(艺术家作品、春天景象、音乐片段)、情境模拟(排队游戏、雨中场景扮演)等方式,降低抽象概念理解难度,激发学生学习兴趣,让学生在直观体验中感知美、理解美。
  2. 分层指导与全员参与并重:针对不同能力学生设计差异化任务,基础薄弱学生侧重技能示范与手把手指导,确保掌握核心技能;能力较强学生鼓励创意拓展,提供更多材料和表现空间,实现“人人有收获、个个能提升”。课堂中关注个体差异,及时发现并解决学生创作中的问题。
  3. 技能训练与创意培养融合:技能教学中注重步骤拆解与示范,通过示范讲解、小组互教、实践练习等方式,夯实学生造型、手工、设计等基础技能;同时鼓励学生大胆尝试,尊重个性化创意,对有新意的想法给予肯定和引导,避免“千人一面”的作品。
  4. 文化渗透与生活联结:结合课程内容,融入民间文化、节气文化、自然教育等知识,通过故事讲解、文化溯源、生活观察等活动,让学生在美术学习中理解文化内涵;引导学生关注生活中的美术元素,鼓励运用课堂所学解决生活中的创意问题(如装饰房间、设计节日礼物),实现“从生活中来,到生活中去”。
  5. 多元评价与反馈激励:采用学生自评、互评、教师评价相结合的方式,评价重点兼顾技能掌握、创意表达、参与态度、文化理解等维度,用鼓励性语言给予反馈,保护学生学习积极性;建立作品展示平台(班级黑板报、美术角、线上分享),展示学生优秀作品,增强学生自信心和成就感。
  6. 跨学科融合与合作学习:针对综合探索课和跨学科课程,组织小组合作活动,培养学生团队协作能力;结合音乐、语文、科学等学科,开展音乐绘画、图画书创编、节气科普与美术创作结合的活动,拓宽学生艺术视野,提升综合素养。

六、教学时间、内容、课时数等具体安排

教学进度表

单元

教学内容

学习活动

课时

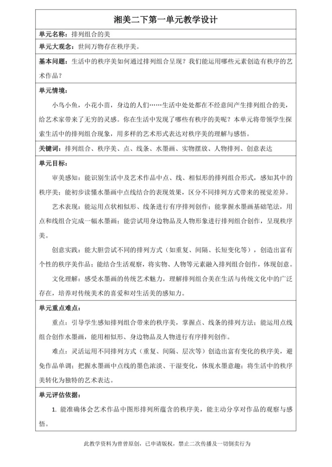
一、排列组合的美

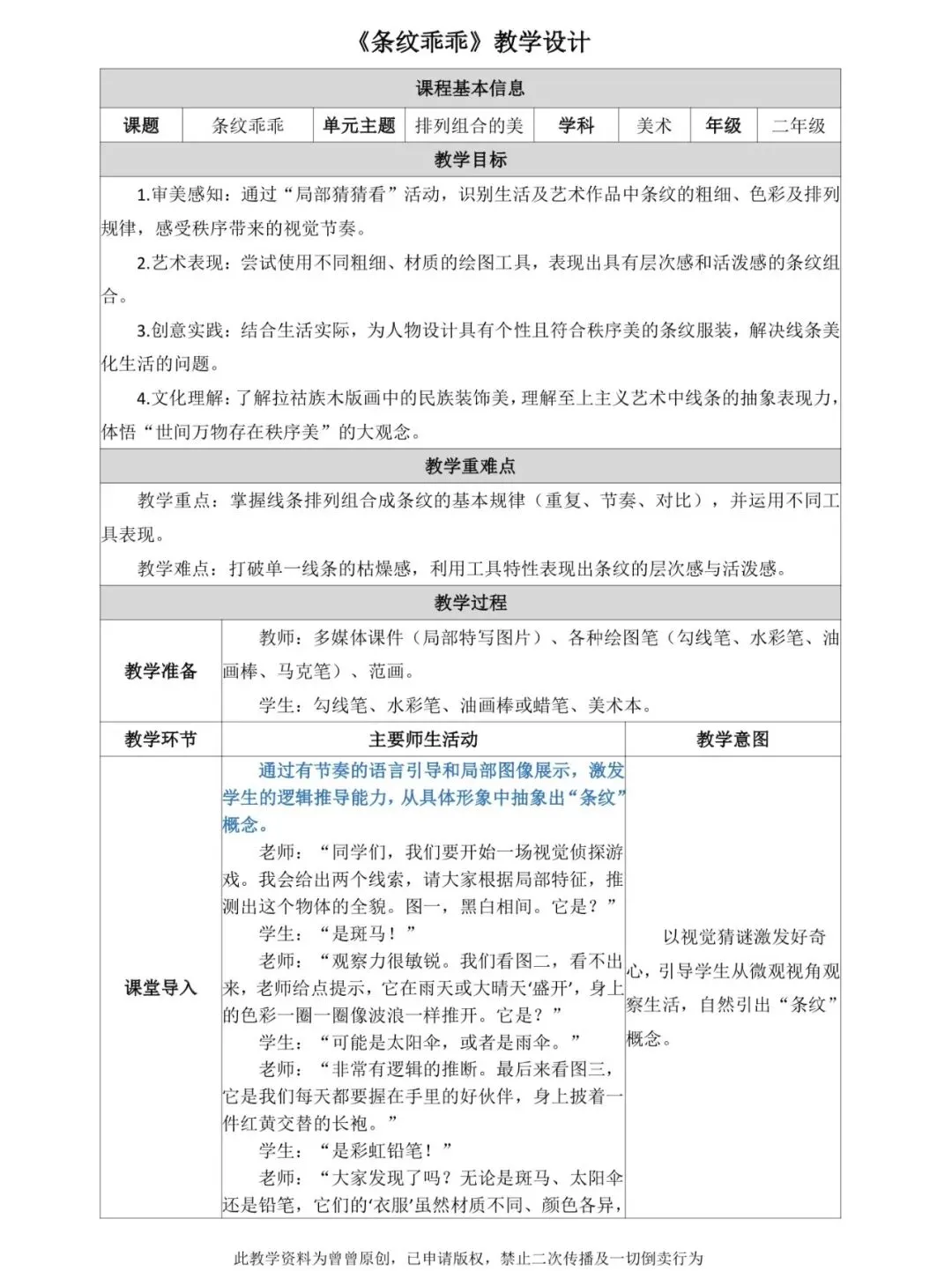
1.点点聚会

用一组或几组相似形创作一幅有趣的画,并把你的画编成小故事和同学们说一说。

1

2.条纹乖乖

试试用各种画笔来画条纹,再画几个身穿条纹服装的小朋友。

1

3.长长短短

尽情地用点和线画一幅水墨画,表现生动的自然景象

1

4.摆摆看

和同学一起用常见的材料摆出重复、有规律的

造型,并观察和体验它们排列组合的美。

1

5.排排队

说一说,什么时候需要排队?观察或回忆排队的情景并画下来。

1

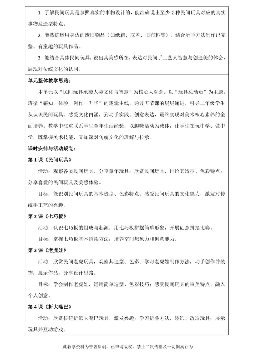
二、玩具总动员

1.民间玩具

找一找你喜欢的民间玩具,了解它们的故事,和同学们说说它们的色彩和形状。

1

2.七巧板

自制一副七巧板,涂上喜欢的颜色。你能用它拼出什么造型?跟小伙伴比拼比拼。

1

3.老虎娃

用卡纸、旧报纸等材料,通过剪贴、装饰制作一个布老虎外形的玩具。再按照这个步骤,做一个你喜欢的小动物。

1

4.折大嘴巴

做一个"大嘴巴",套在手指上和朋友们一起玩一玩。试着编一段故事,和小伙伴一起动手来表演

1

5.巧变玩具

利用身边的废旧物品动手做一个玩具,和同学们玩一玩,并根据自制的玩具表演一个故事。

1

三、春天来了

1.春天在哪里

找一找艺术家作品里春天的颜色,说说你眼里的春天是什么颜色的请画一画你眼中的春天

1

2.小树快快长

寻找生活中的同类色纸,尝试用撕剪、拼贴的方法制作一棵你喜欢的树。大家一起做成一片小树林吧。

1

3.下雨了

观察春天的雨,展开想象,画一画小花小草和小动物在春雨里可爱的模样。

1

4.春日节气卡

请以图文结合的方式制作节气卡,并向同学们介绍这些节气。

1

5.万物生长

小组合作,用彩泥制作春天里的动物或植物,将它们的成长变化或活动的样子按顺序拍成照片,运用软件制作成简单的定格动画。

1

四、我的图画书

1.有趣的图画书

带上自己喜欢的图画书,和同学们分享其中的故事。也可以分小组选择一本喜欢的图画书,扮演书中的角色并表演给大家看

1

2.不一样的图画书

折一折、画一画、剪一剪,制作一本不一样的图画书,再翻给大家看看,讲讲书里的故事。

1

3.发生了什么?

给相同的形状添画不同的场景,着将前后页联系起来,说一说有情节变化的小故事

1

4.好长好长……

打开长长的纸,想想哪些东西可以变得好长好长,又会发生哪些有趣的故事,试着画下来。

1

5.吸引人的标题

请选择合适的方式,为你喜欢的书或自编的故事书设计一个吸引人的标题。

1

五、音乐入画来

1.听听画画

选择并聆听一首自己喜欢的乐曲,尝试用适合的线条、色彩画下自己的感受。

1

2.自制乐器

用瓶子、沙子、豆子、筷子等生活中的材料设计制作小乐器,玩一玩、演一演节奏游戏。

1

3.我们的节目单

制作一份班级音乐会节目单,邀请老师和家长来观看我们的表演吧!

1

4.班级音乐会

把同学们表演的精彩场面拍成视频分享到级群,大家一起来欣赏。

1

5.精彩的记忆

回忆班级音乐会,画一画活动中难忘有趣的场景。

1

以下是大单元教案试看

全册教案内容点↓  回复【湘美教案即可

关注我,分享更多

最新文章

随机文章

基本 文件 流程 错误 SQL 调试
  1. 请求信息 : 2026-04-10 23:22:41 HTTP/2.0 GET : https://a.sjds.net/a/469412.html
  2. 运行时间 : 0.088647s [ 吞吐率:11.28req/s ] 内存消耗:4,342.77kb 文件加载:140
  3. 缓存信息 : 0 reads,0 writes
  4. 会话信息 : SESSION_ID=2730c8cb641060423896d9ee35eb9772
  1. /yingpanguazai/ssd/ssd1/www/a.sjds.net/public/index.php ( 0.79 KB )
  2. /yingpanguazai/ssd/ssd1/www/a.sjds.net/vendor/autoload.php ( 0.17 KB )
  3. /yingpanguazai/ssd/ssd1/www/a.sjds.net/vendor/composer/autoload_real.php ( 2.49 KB )
  4. /yingpanguazai/ssd/ssd1/www/a.sjds.net/vendor/composer/platform_check.php ( 0.90 KB )
  5. /yingpanguazai/ssd/ssd1/www/a.sjds.net/vendor/composer/ClassLoader.php ( 14.03 KB )
  6. /yingpanguazai/ssd/ssd1/www/a.sjds.net/vendor/composer/autoload_static.php ( 4.90 KB )
  7. /yingpanguazai/ssd/ssd1/www/a.sjds.net/vendor/topthink/think-helper/src/helper.php ( 8.34 KB )
  8. /yingpanguazai/ssd/ssd1/www/a.sjds.net/vendor/topthink/think-validate/src/helper.php ( 2.19 KB )
  9. /yingpanguazai/ssd/ssd1/www/a.sjds.net/vendor/topthink/think-orm/src/helper.php ( 1.47 KB )
  10. /yingpanguazai/ssd/ssd1/www/a.sjds.net/vendor/topthink/think-orm/stubs/load_stubs.php ( 0.16 KB )
  11. /yingpanguazai/ssd/ssd1/www/a.sjds.net/vendor/topthink/framework/src/think/Exception.php ( 1.69 KB )
  12. /yingpanguazai/ssd/ssd1/www/a.sjds.net/vendor/topthink/think-container/src/Facade.php ( 2.71 KB )
  13. /yingpanguazai/ssd/ssd1/www/a.sjds.net/vendor/symfony/deprecation-contracts/function.php ( 0.99 KB )
  14. /yingpanguazai/ssd/ssd1/www/a.sjds.net/vendor/symfony/polyfill-mbstring/bootstrap.php ( 8.26 KB )
  15. /yingpanguazai/ssd/ssd1/www/a.sjds.net/vendor/symfony/polyfill-mbstring/bootstrap80.php ( 9.78 KB )
  16. /yingpanguazai/ssd/ssd1/www/a.sjds.net/vendor/symfony/var-dumper/Resources/functions/dump.php ( 1.49 KB )
  17. /yingpanguazai/ssd/ssd1/www/a.sjds.net/vendor/topthink/think-dumper/src/helper.php ( 0.18 KB )
  18. /yingpanguazai/ssd/ssd1/www/a.sjds.net/vendor/symfony/var-dumper/VarDumper.php ( 4.30 KB )
  19. /yingpanguazai/ssd/ssd1/www/a.sjds.net/vendor/topthink/framework/src/think/App.php ( 15.30 KB )
  20. /yingpanguazai/ssd/ssd1/www/a.sjds.net/vendor/topthink/think-container/src/Container.php ( 15.76 KB )
  21. /yingpanguazai/ssd/ssd1/www/a.sjds.net/vendor/psr/container/src/ContainerInterface.php ( 1.02 KB )
  22. /yingpanguazai/ssd/ssd1/www/a.sjds.net/app/provider.php ( 0.19 KB )
  23. /yingpanguazai/ssd/ssd1/www/a.sjds.net/vendor/topthink/framework/src/think/Http.php ( 6.04 KB )
  24. /yingpanguazai/ssd/ssd1/www/a.sjds.net/vendor/topthink/think-helper/src/helper/Str.php ( 7.29 KB )
  25. /yingpanguazai/ssd/ssd1/www/a.sjds.net/vendor/topthink/framework/src/think/Env.php ( 4.68 KB )
  26. /yingpanguazai/ssd/ssd1/www/a.sjds.net/app/common.php ( 0.03 KB )
  27. /yingpanguazai/ssd/ssd1/www/a.sjds.net/vendor/topthink/framework/src/helper.php ( 18.78 KB )
  28. /yingpanguazai/ssd/ssd1/www/a.sjds.net/vendor/topthink/framework/src/think/Config.php ( 5.54 KB )
  29. /yingpanguazai/ssd/ssd1/www/a.sjds.net/config/app.php ( 0.95 KB )
  30. /yingpanguazai/ssd/ssd1/www/a.sjds.net/config/cache.php ( 0.78 KB )
  31. /yingpanguazai/ssd/ssd1/www/a.sjds.net/config/console.php ( 0.23 KB )
  32. /yingpanguazai/ssd/ssd1/www/a.sjds.net/config/cookie.php ( 0.56 KB )
  33. /yingpanguazai/ssd/ssd1/www/a.sjds.net/config/database.php ( 2.48 KB )
  34. /yingpanguazai/ssd/ssd1/www/a.sjds.net/vendor/topthink/framework/src/think/facade/Env.php ( 1.67 KB )
  35. /yingpanguazai/ssd/ssd1/www/a.sjds.net/config/filesystem.php ( 0.61 KB )
  36. /yingpanguazai/ssd/ssd1/www/a.sjds.net/config/lang.php ( 0.91 KB )
  37. /yingpanguazai/ssd/ssd1/www/a.sjds.net/config/log.php ( 1.35 KB )
  38. /yingpanguazai/ssd/ssd1/www/a.sjds.net/config/middleware.php ( 0.19 KB )
  39. /yingpanguazai/ssd/ssd1/www/a.sjds.net/config/route.php ( 1.89 KB )
  40. /yingpanguazai/ssd/ssd1/www/a.sjds.net/config/session.php ( 0.57 KB )
  41. /yingpanguazai/ssd/ssd1/www/a.sjds.net/config/trace.php ( 0.34 KB )
  42. /yingpanguazai/ssd/ssd1/www/a.sjds.net/config/view.php ( 0.82 KB )
  43. /yingpanguazai/ssd/ssd1/www/a.sjds.net/app/event.php ( 0.25 KB )
  44. /yingpanguazai/ssd/ssd1/www/a.sjds.net/vendor/topthink/framework/src/think/Event.php ( 7.67 KB )
  45. /yingpanguazai/ssd/ssd1/www/a.sjds.net/app/service.php ( 0.13 KB )
  46. /yingpanguazai/ssd/ssd1/www/a.sjds.net/app/AppService.php ( 0.26 KB )
  47. /yingpanguazai/ssd/ssd1/www/a.sjds.net/vendor/topthink/framework/src/think/Service.php ( 1.64 KB )
  48. /yingpanguazai/ssd/ssd1/www/a.sjds.net/vendor/topthink/framework/src/think/Lang.php ( 7.35 KB )
  49. /yingpanguazai/ssd/ssd1/www/a.sjds.net/vendor/topthink/framework/src/lang/zh-cn.php ( 13.70 KB )
  50. /yingpanguazai/ssd/ssd1/www/a.sjds.net/vendor/topthink/framework/src/think/initializer/Error.php ( 3.31 KB )
  51. /yingpanguazai/ssd/ssd1/www/a.sjds.net/vendor/topthink/framework/src/think/initializer/RegisterService.php ( 1.33 KB )
  52. /yingpanguazai/ssd/ssd1/www/a.sjds.net/vendor/services.php ( 0.14 KB )
  53. /yingpanguazai/ssd/ssd1/www/a.sjds.net/vendor/topthink/framework/src/think/service/PaginatorService.php ( 1.52 KB )
  54. /yingpanguazai/ssd/ssd1/www/a.sjds.net/vendor/topthink/framework/src/think/service/ValidateService.php ( 0.99 KB )
  55. /yingpanguazai/ssd/ssd1/www/a.sjds.net/vendor/topthink/framework/src/think/service/ModelService.php ( 2.04 KB )
  56. /yingpanguazai/ssd/ssd1/www/a.sjds.net/vendor/topthink/think-trace/src/Service.php ( 0.77 KB )
  57. /yingpanguazai/ssd/ssd1/www/a.sjds.net/vendor/topthink/framework/src/think/Middleware.php ( 6.72 KB )
  58. /yingpanguazai/ssd/ssd1/www/a.sjds.net/vendor/topthink/framework/src/think/initializer/BootService.php ( 0.77 KB )
  59. /yingpanguazai/ssd/ssd1/www/a.sjds.net/vendor/topthink/think-orm/src/Paginator.php ( 11.86 KB )
  60. /yingpanguazai/ssd/ssd1/www/a.sjds.net/vendor/topthink/think-validate/src/Validate.php ( 63.20 KB )
  61. /yingpanguazai/ssd/ssd1/www/a.sjds.net/vendor/topthink/think-orm/src/Model.php ( 23.55 KB )
  62. /yingpanguazai/ssd/ssd1/www/a.sjds.net/vendor/topthink/think-orm/src/model/concern/Attribute.php ( 21.05 KB )
  63. /yingpanguazai/ssd/ssd1/www/a.sjds.net/vendor/topthink/think-orm/src/model/concern/AutoWriteData.php ( 4.21 KB )
  64. /yingpanguazai/ssd/ssd1/www/a.sjds.net/vendor/topthink/think-orm/src/model/concern/Conversion.php ( 6.44 KB )
  65. /yingpanguazai/ssd/ssd1/www/a.sjds.net/vendor/topthink/think-orm/src/model/concern/DbConnect.php ( 5.16 KB )
  66. /yingpanguazai/ssd/ssd1/www/a.sjds.net/vendor/topthink/think-orm/src/model/concern/ModelEvent.php ( 2.33 KB )
  67. /yingpanguazai/ssd/ssd1/www/a.sjds.net/vendor/topthink/think-orm/src/model/concern/RelationShip.php ( 28.29 KB )
  68. /yingpanguazai/ssd/ssd1/www/a.sjds.net/vendor/topthink/think-helper/src/contract/Arrayable.php ( 0.09 KB )
  69. /yingpanguazai/ssd/ssd1/www/a.sjds.net/vendor/topthink/think-helper/src/contract/Jsonable.php ( 0.13 KB )
  70. /yingpanguazai/ssd/ssd1/www/a.sjds.net/vendor/topthink/think-orm/src/model/contract/Modelable.php ( 0.09 KB )
  71. /yingpanguazai/ssd/ssd1/www/a.sjds.net/vendor/topthink/framework/src/think/Db.php ( 2.88 KB )
  72. /yingpanguazai/ssd/ssd1/www/a.sjds.net/vendor/topthink/think-orm/src/DbManager.php ( 8.52 KB )
  73. /yingpanguazai/ssd/ssd1/www/a.sjds.net/vendor/topthink/framework/src/think/Log.php ( 6.28 KB )
  74. /yingpanguazai/ssd/ssd1/www/a.sjds.net/vendor/topthink/framework/src/think/Manager.php ( 3.92 KB )
  75. /yingpanguazai/ssd/ssd1/www/a.sjds.net/vendor/psr/log/src/LoggerTrait.php ( 2.69 KB )
  76. /yingpanguazai/ssd/ssd1/www/a.sjds.net/vendor/psr/log/src/LoggerInterface.php ( 2.71 KB )
  77. /yingpanguazai/ssd/ssd1/www/a.sjds.net/vendor/topthink/framework/src/think/Cache.php ( 4.92 KB )
  78. /yingpanguazai/ssd/ssd1/www/a.sjds.net/vendor/psr/simple-cache/src/CacheInterface.php ( 4.71 KB )
  79. /yingpanguazai/ssd/ssd1/www/a.sjds.net/vendor/topthink/think-helper/src/helper/Arr.php ( 16.63 KB )
  80. /yingpanguazai/ssd/ssd1/www/a.sjds.net/vendor/topthink/framework/src/think/cache/driver/File.php ( 7.84 KB )
  81. /yingpanguazai/ssd/ssd1/www/a.sjds.net/vendor/topthink/framework/src/think/cache/Driver.php ( 9.03 KB )
  82. /yingpanguazai/ssd/ssd1/www/a.sjds.net/vendor/topthink/framework/src/think/contract/CacheHandlerInterface.php ( 1.99 KB )
  83. /yingpanguazai/ssd/ssd1/www/a.sjds.net/app/Request.php ( 0.09 KB )
  84. /yingpanguazai/ssd/ssd1/www/a.sjds.net/vendor/topthink/framework/src/think/Request.php ( 55.78 KB )
  85. /yingpanguazai/ssd/ssd1/www/a.sjds.net/app/middleware.php ( 0.25 KB )
  86. /yingpanguazai/ssd/ssd1/www/a.sjds.net/vendor/topthink/framework/src/think/Pipeline.php ( 2.61 KB )
  87. /yingpanguazai/ssd/ssd1/www/a.sjds.net/vendor/topthink/think-trace/src/TraceDebug.php ( 3.40 KB )
  88. /yingpanguazai/ssd/ssd1/www/a.sjds.net/vendor/topthink/framework/src/think/middleware/SessionInit.php ( 1.94 KB )
  89. /yingpanguazai/ssd/ssd1/www/a.sjds.net/vendor/topthink/framework/src/think/Session.php ( 1.80 KB )
  90. /yingpanguazai/ssd/ssd1/www/a.sjds.net/vendor/topthink/framework/src/think/session/driver/File.php ( 6.27 KB )
  91. /yingpanguazai/ssd/ssd1/www/a.sjds.net/vendor/topthink/framework/src/think/contract/SessionHandlerInterface.php ( 0.87 KB )
  92. /yingpanguazai/ssd/ssd1/www/a.sjds.net/vendor/topthink/framework/src/think/session/Store.php ( 7.12 KB )
  93. /yingpanguazai/ssd/ssd1/www/a.sjds.net/vendor/topthink/framework/src/think/Route.php ( 23.73 KB )
  94. /yingpanguazai/ssd/ssd1/www/a.sjds.net/vendor/topthink/framework/src/think/route/RuleName.php ( 5.75 KB )
  95. /yingpanguazai/ssd/ssd1/www/a.sjds.net/vendor/topthink/framework/src/think/route/Domain.php ( 2.53 KB )
  96. /yingpanguazai/ssd/ssd1/www/a.sjds.net/vendor/topthink/framework/src/think/route/RuleGroup.php ( 22.43 KB )
  97. /yingpanguazai/ssd/ssd1/www/a.sjds.net/vendor/topthink/framework/src/think/route/Rule.php ( 26.95 KB )
  98. /yingpanguazai/ssd/ssd1/www/a.sjds.net/vendor/topthink/framework/src/think/route/RuleItem.php ( 9.78 KB )
  99. /yingpanguazai/ssd/ssd1/www/a.sjds.net/route/app.php ( 1.72 KB )
  100. /yingpanguazai/ssd/ssd1/www/a.sjds.net/vendor/topthink/framework/src/think/facade/Route.php ( 4.70 KB )
  101. /yingpanguazai/ssd/ssd1/www/a.sjds.net/vendor/topthink/framework/src/think/route/dispatch/Controller.php ( 4.74 KB )
  102. /yingpanguazai/ssd/ssd1/www/a.sjds.net/vendor/topthink/framework/src/think/route/Dispatch.php ( 10.44 KB )
  103. /yingpanguazai/ssd/ssd1/www/a.sjds.net/app/controller/Index.php ( 4.81 KB )
  104. /yingpanguazai/ssd/ssd1/www/a.sjds.net/app/BaseController.php ( 2.05 KB )
  105. /yingpanguazai/ssd/ssd1/www/a.sjds.net/vendor/topthink/think-orm/src/facade/Db.php ( 0.93 KB )
  106. /yingpanguazai/ssd/ssd1/www/a.sjds.net/vendor/topthink/think-orm/src/db/connector/Mysql.php ( 5.44 KB )
  107. /yingpanguazai/ssd/ssd1/www/a.sjds.net/vendor/topthink/think-orm/src/db/PDOConnection.php ( 52.47 KB )
  108. /yingpanguazai/ssd/ssd1/www/a.sjds.net/vendor/topthink/think-orm/src/db/Connection.php ( 8.39 KB )
  109. /yingpanguazai/ssd/ssd1/www/a.sjds.net/vendor/topthink/think-orm/src/db/ConnectionInterface.php ( 4.57 KB )
  110. /yingpanguazai/ssd/ssd1/www/a.sjds.net/vendor/topthink/think-orm/src/db/builder/Mysql.php ( 16.58 KB )
  111. /yingpanguazai/ssd/ssd1/www/a.sjds.net/vendor/topthink/think-orm/src/db/Builder.php ( 24.06 KB )
  112. /yingpanguazai/ssd/ssd1/www/a.sjds.net/vendor/topthink/think-orm/src/db/BaseBuilder.php ( 27.50 KB )
  113. /yingpanguazai/ssd/ssd1/www/a.sjds.net/vendor/topthink/think-orm/src/db/Query.php ( 15.71 KB )
  114. /yingpanguazai/ssd/ssd1/www/a.sjds.net/vendor/topthink/think-orm/src/db/BaseQuery.php ( 45.13 KB )
  115. /yingpanguazai/ssd/ssd1/www/a.sjds.net/vendor/topthink/think-orm/src/db/concern/TimeFieldQuery.php ( 7.43 KB )
  116. /yingpanguazai/ssd/ssd1/www/a.sjds.net/vendor/topthink/think-orm/src/db/concern/AggregateQuery.php ( 3.26 KB )
  117. /yingpanguazai/ssd/ssd1/www/a.sjds.net/vendor/topthink/think-orm/src/db/concern/ModelRelationQuery.php ( 20.07 KB )
  118. /yingpanguazai/ssd/ssd1/www/a.sjds.net/vendor/topthink/think-orm/src/db/concern/ParamsBind.php ( 3.66 KB )
  119. /yingpanguazai/ssd/ssd1/www/a.sjds.net/vendor/topthink/think-orm/src/db/concern/ResultOperation.php ( 7.01 KB )
  120. /yingpanguazai/ssd/ssd1/www/a.sjds.net/vendor/topthink/think-orm/src/db/concern/WhereQuery.php ( 19.37 KB )
  121. /yingpanguazai/ssd/ssd1/www/a.sjds.net/vendor/topthink/think-orm/src/db/concern/JoinAndViewQuery.php ( 7.11 KB )
  122. /yingpanguazai/ssd/ssd1/www/a.sjds.net/vendor/topthink/think-orm/src/db/concern/TableFieldInfo.php ( 2.63 KB )
  123. /yingpanguazai/ssd/ssd1/www/a.sjds.net/vendor/topthink/think-orm/src/db/concern/Transaction.php ( 2.77 KB )
  124. /yingpanguazai/ssd/ssd1/www/a.sjds.net/vendor/topthink/framework/src/think/log/driver/File.php ( 5.96 KB )
  125. /yingpanguazai/ssd/ssd1/www/a.sjds.net/vendor/topthink/framework/src/think/contract/LogHandlerInterface.php ( 0.86 KB )
  126. /yingpanguazai/ssd/ssd1/www/a.sjds.net/vendor/topthink/framework/src/think/log/Channel.php ( 3.89 KB )
  127. /yingpanguazai/ssd/ssd1/www/a.sjds.net/vendor/topthink/framework/src/think/event/LogRecord.php ( 1.02 KB )
  128. /yingpanguazai/ssd/ssd1/www/a.sjds.net/vendor/topthink/think-helper/src/Collection.php ( 16.47 KB )
  129. /yingpanguazai/ssd/ssd1/www/a.sjds.net/vendor/topthink/framework/src/think/facade/View.php ( 1.70 KB )
  130. /yingpanguazai/ssd/ssd1/www/a.sjds.net/vendor/topthink/framework/src/think/View.php ( 4.39 KB )
  131. /yingpanguazai/ssd/ssd1/www/a.sjds.net/vendor/topthink/framework/src/think/Response.php ( 8.81 KB )
  132. /yingpanguazai/ssd/ssd1/www/a.sjds.net/vendor/topthink/framework/src/think/response/View.php ( 3.29 KB )
  133. /yingpanguazai/ssd/ssd1/www/a.sjds.net/vendor/topthink/framework/src/think/Cookie.php ( 6.06 KB )
  134. /yingpanguazai/ssd/ssd1/www/a.sjds.net/vendor/topthink/think-view/src/Think.php ( 8.38 KB )
  135. /yingpanguazai/ssd/ssd1/www/a.sjds.net/vendor/topthink/framework/src/think/contract/TemplateHandlerInterface.php ( 1.60 KB )
  136. /yingpanguazai/ssd/ssd1/www/a.sjds.net/vendor/topthink/think-template/src/Template.php ( 46.61 KB )
  137. /yingpanguazai/ssd/ssd1/www/a.sjds.net/vendor/topthink/think-template/src/template/driver/File.php ( 2.41 KB )
  138. /yingpanguazai/ssd/ssd1/www/a.sjds.net/vendor/topthink/think-template/src/template/contract/DriverInterface.php ( 0.86 KB )
  139. /yingpanguazai/ssd/ssd1/www/a.sjds.net/runtime/temp/97cad012e8e159aae2fe347a411e8351.php ( 12.06 KB )
  140. /yingpanguazai/ssd/ssd1/www/a.sjds.net/vendor/topthink/think-trace/src/Html.php ( 4.42 KB )
  1. CONNECT:[ UseTime:0.000654s ] mysql:host=127.0.0.1;port=3306;dbname=a_sjds;charset=utf8mb4
  2. SHOW FULL COLUMNS FROM `fenlei` [ RunTime:0.000761s ]
  3. SELECT * FROM `fenlei` WHERE `fid` = 0 [ RunTime:0.000280s ]
  4. SELECT * FROM `fenlei` WHERE `fid` = 63 [ RunTime:0.000264s ]
  5. SHOW FULL COLUMNS FROM `set` [ RunTime:0.000457s ]
  6. SELECT * FROM `set` [ RunTime:0.000198s ]
  7. SHOW FULL COLUMNS FROM `article` [ RunTime:0.000583s ]
  8. SELECT * FROM `article` WHERE `id` = 469412 LIMIT 1 [ RunTime:0.004973s ]
  9. UPDATE `article` SET `lasttime` = 1775834561 WHERE `id` = 469412 [ RunTime:0.007304s ]
  10. SELECT * FROM `fenlei` WHERE `id` = 64 LIMIT 1 [ RunTime:0.000268s ]
  11. SELECT * FROM `article` WHERE `id` < 469412 ORDER BY `id` DESC LIMIT 1 [ RunTime:0.000508s ]
  12. SELECT * FROM `article` WHERE `id` > 469412 ORDER BY `id` ASC LIMIT 1 [ RunTime:0.001043s ]
  13. SELECT * FROM `article` WHERE `id` < 469412 ORDER BY `id` DESC LIMIT 10 [ RunTime:0.000980s ]
  14. SELECT * FROM `article` WHERE `id` < 469412 ORDER BY `id` DESC LIMIT 10,10 [ RunTime:0.003632s ]
  15. SELECT * FROM `article` WHERE `id` < 469412 ORDER BY `id` DESC LIMIT 20,10 [ RunTime:0.000654s ]
0.090252s