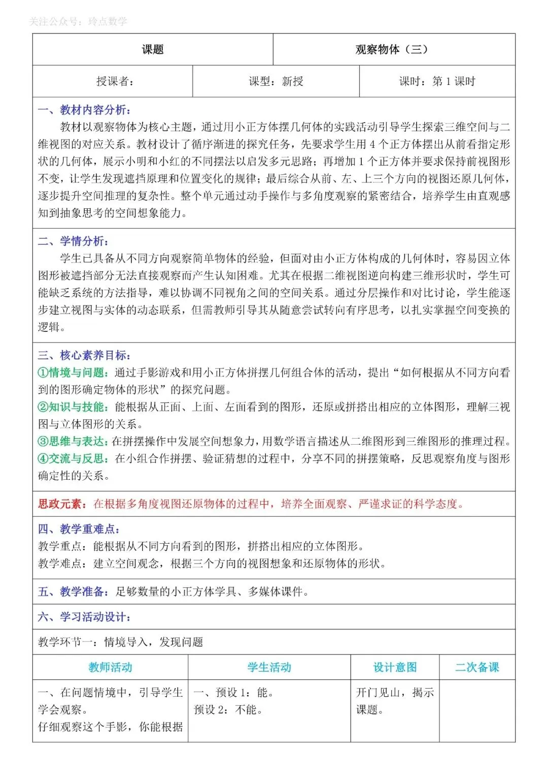
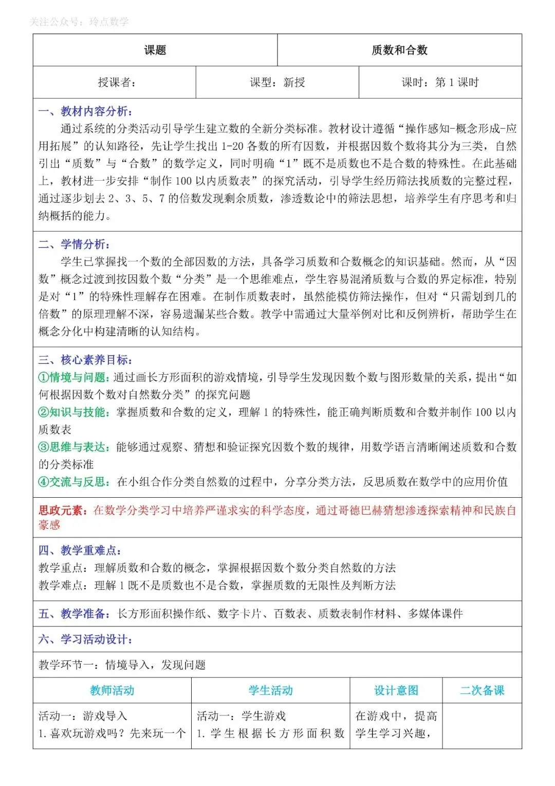
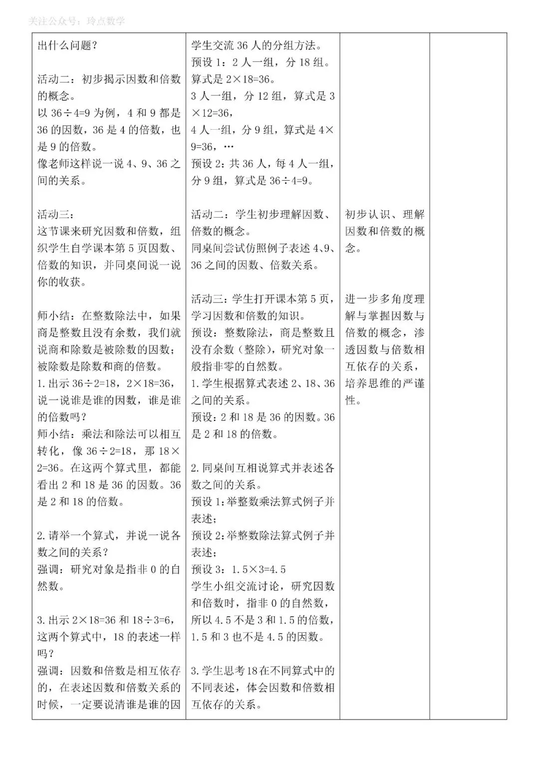
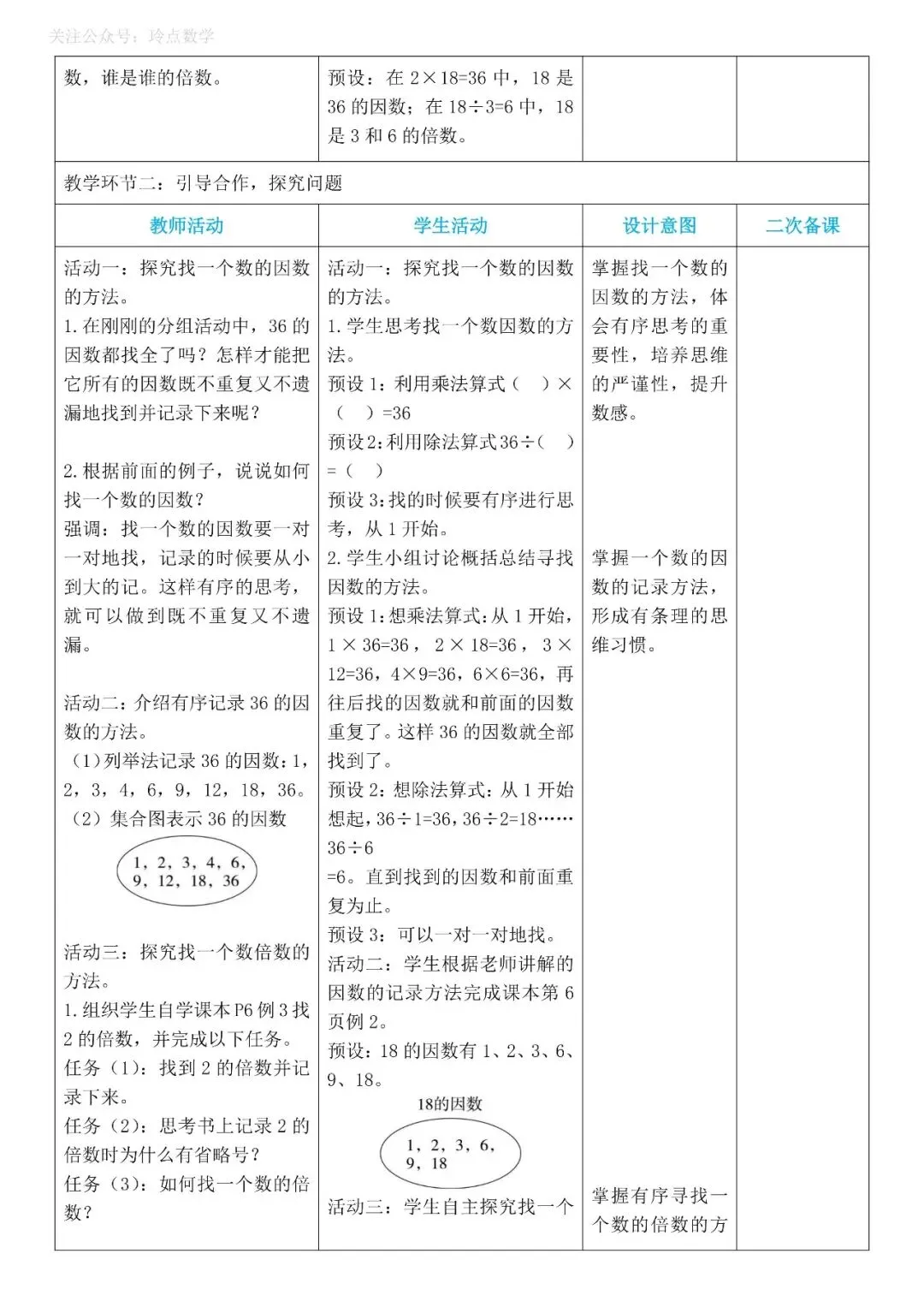
当前位置:首页>教案>1907*【5下C款】#教案课件#2026春五年级下册数学核心素养可编辑&课件C款(单元+课时)

1907*【5下C款】#教案课件#2026春五年级下册数学核心素养可编辑&课件C款(单元+课时)

  • 2026-04-11 07:01:38
1907*【5下C款】#教案课件#2026春五年级下册数学核心素养可编辑&课件C款(单元+课时)
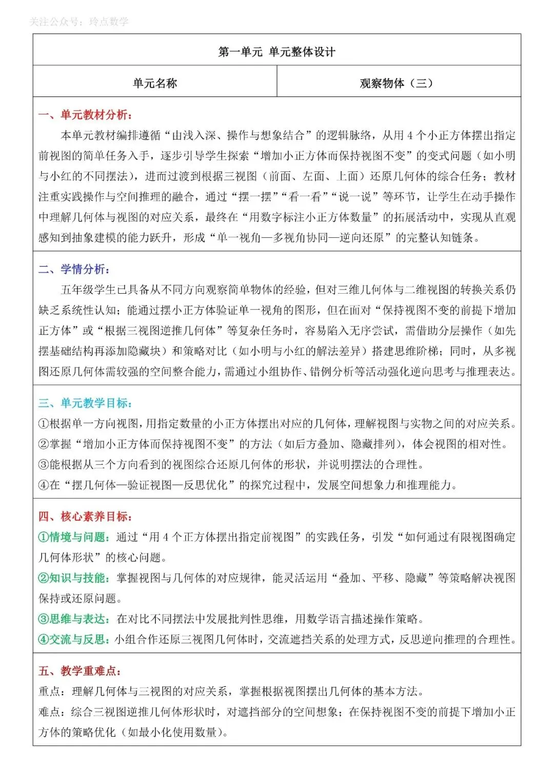
说明:教案为Word可编辑,课件可编辑,
版面有限仅展示第一单元教案,完整版关注公众号获取。
其他学科各版本B款教案课件
完整版加助手咨询

一年级寒假作业专栏下载

「1794【1下】一年级下数学寒假预习18天挑战」

链接:https://pan.quark.cn/s/8f9b0b17c01a

 「01《寒假作业》数学1年级上册(BS).pdf」
链接:https://pan.quark.cn/s/4456ff8de04c
 「02《寒假作业》数学1年级上册(RJ).pdf」
链接:https://pan.quark.cn/s/4fcce4d1d05e
 「07【寒假实践】一年级上学期跨学科.pdf」
链接:https://pan.quark.cn/s/ddbac88f35e3
 「14【寒假实践】2026一年级上数学寒假.pdf」
链接:https://pan.quark.cn/s/92e5ac6ed507
 「03一年级数学寒假作业每日一练.pdf」
链接:https://pan.quark.cn/s/16d13108574f
 「04一年级数学寒假作业计算日日清(共20天).pdf」
链接:https://pan.quark.cn/s/436a55d1b49c
 「05一年级上册语文寒假作业.pdf」
链接:https://pan.quark.cn/s/98a3c928decb
 「05一年级上册语文寒假作业答案.pdf」
链接:https://pan.quark.cn/s/7e08edb1c4b5
 「06一年级数学 寒假作业30套.pdf」
链接:https://pan.quark.cn/s/0e5e6b08727d
 「08一年级数学 寒假作业每日一练(有答案).pdf」
链接:https://pan.quark.cn/s/832191a028e6
 「09一年级数学 寒假作业天天练30页.pdf」
链接:https://pan.quark.cn/s/f418f15c5fed
 「10一年级数学【2026学年-寒假作业每日一练.pdf」
链接:https://pan.quark.cn/s/5822aee1b460
 「11一年级数学【寒假作业50组口算天天练】.pdf」
链接:https://pan.quark.cn/s/f8bde432bc8b
 「12一年级数学寒假作业20天.pdf」
链接:https://pan.quark.cn/s/247aaa993873
 「13一年级寒假作业天天练.pdf」
链接:https://pan.quark.cn/s/f628045db175
 「15一年级英语【寒假作业】.pdf」
链接:https://pan.quark.cn/s/6bd7251d4be5
 「16一年级语文寒假作业.pdf」
链接:https://pan.quark.cn/s/7199be689a69
 「17一年级语文寒假作业20天.pdf」
链接:https://pan.quark.cn/s/c97deac20749
 「18一年级数学寒假作业《应用题每日一练》34.pdf」
链接:https://pan.quark.cn/s/7327d582eb3a
 「1727【1上】一年级数学寒假书面作业每日一练.pdf」
链接:https://pan.quark.cn/s/7aac10a3900f

二年级寒假作业专栏下载

 「01【2寒假】小学二年级数学寒假作业天天练37天.pdf」
链接:https://pan.quark.cn/s/602cff594853
 「02【2寒假】二年级数学寒假作业每日一练20天.pdf」
链接:https://pan.quark.cn/s/7138464c0c1d
 「03【2寒假】二年级数学寒假拔尖作业(50.pdf」
链接:https://pan.quark.cn/s/544777cc331d
 「04【2寒假】二年级数学通用寒假作业每日一练22天.pdf」
链接:https://pan.quark.cn/s/4b21be901322
 「05【2寒假】二年级数学寒假作业天天练20天.pdf」
链接:https://pan.quark.cn/s/37cc307eb445
 「06【2寒假】二年级数学寒假作业通用计算专练20天.pdf」
链接:https://pan.quark.cn/s/3d4a8259ca23
 「07【2寒假】二年级数学寒假作业口算竖式应用.pdf」
链接:https://pan.quark.cn/s/f250193e26b5
 「08【2寒假】《寒假作业》数学2年级上册人教版.pdf」
链接:https://pan.quark.cn/s/9f97aa90681f
 「09【2寒假】《寒假作业》数学2年级上册北师.pdf」
链接:https://pan.quark.cn/s/d6ff27446635
 「10【2寒假】小学寒假作业2年级64合订本语数.pdf」
链接:https://pan.quark.cn/s/40b3e1ff5cb4
 「11【2寒假】二年级语文寒假作业每日一练完整20天.pdf」
链接:https://pan.quark.cn/s/fc35134112cc
 「12【2寒假实践】二年级数学寒假实践作业.pdf」
链接:https://pan.quark.cn/s/8dfd4f263e69
 「13【2寒假实践】二年级英语寒假实践作业.docx」
链接:https://pan.quark.cn/s/61f8c11641ac
 「13【2寒假实践】二年级英语寒假实践作业.pdf」
链接:https://pan.quark.cn/s/45e0280e5bc6
1778【4上寒假】四年级数学寒假作业共二十天

链接:https://pan.quark.cn/s/5105d1397c32

1779【寒假】五年级数学寒假天天练28天集训A

链接:https://pan.quark.cn/s/6b148fc10eaa

1784【寒假】二年级数学寒假重点易错拔尖思维题

链接:https://pan.quark.cn/s/061bfe65b88e

寒假各年级黄冈小状元寒假作业人教语文.pdf

链接:https://pan.quark.cn/s/205650bb982c

「【马年2026一年级寒假特色作业高清版.pdf

链接:https://pan.quark.cn/s/76e5d50f85bd

「【马年2026二年级寒假特色作业高清版.pdf

链接:https://pan.quark.cn/s/674059a5a4a4

「【马年2026三年级寒假特色作业高清版.pdf

链接:https://pan.quark.cn/s/e714a810fbf0

「【马年2026四年级寒假特色作业高清版.pdf

链接:https://pan.quark.cn/s/e39c747de0e8

「【马年2026五年级寒假特色作业高清版.pdf

链接:https://pan.quark.cn/s/d62f02a55386

「【马年2026六年级寒假特色作业高清版.pdf

链接:https://pan.quark.cn/s/04105b8ecbb9i

扫码下单打印包邮到家

「01一年级语数英寒假作业汇总100份」

链接:https://pan.quark.cn/s/28e929efccb2
 「02二年级语数英寒假作业汇总100份」
链接:https://pan.quark.cn/s/7208c16278fa
未完待续

🔥🔥🔥(限时24小时免费下载)

「2026新教材.pdf」

链接:https://pan.quark.cn/s/186e6f8e8be0
 2026春一下语文部编版教学课件
链接:https://pan.quark.cn/s/51e2550669c7
 2026春二下语文部编版教学课件
链接:https://pan.quark.cn/s/62717970fa56
 2026春三下语文部编版教学课件
链接:https://pan.quark.cn/s/c602ecaffd7d
 2026春四下语文部编版教学课件
链接:https://pan.quark.cn/s/affc6d777ae4
 2026春五下语文部编版教学课件
链接:https://pan.quark.cn/s/767d650cfce9
 2026春六下语文部编版教学课件
链接:https://pan.quark.cn/s/773c1228a24d
1658【计算下载】一二三四五六年级期末计算

1693【秋季期末6】一二三四五六年级上册复习

1701【秋季期末9】三年级册期末真题卷/模拟卷

1698【秋季期末9】二年级册期末真题卷/模拟卷

1699【秋季期末9】一年级册期末真题卷/模拟卷

1702【4上期末9】四年级册期末真题卷/模拟卷

1703【5上期末9】五年级册期末真题卷/模拟卷

「2026马年期末卡通特色评语」

链接:https://pan.quark.cn/s/7a9abdb3808d

1699【秋季期末9】一年级册期末真题卷模拟卷5套
链接:https://pan.quark.cn/s/4362d0f7f10d
1698【秋季期末9】二年级册期末真题卷模拟卷10套
链接:https://pan.quark.cn/s/f46243463d73

1701【秋季期末9】三年级册期末真题卷模拟卷10套

链接:https://pan.quark.cn/s/5e2aa9206750

1699【1上期末9】一年级册期末真题卷模拟卷5套

链接:https://pan.quark.cn/s/4362d0f7f10d
 1698【2上期末9】二年级册期末真题卷模拟卷10套
链接:https://pan.quark.cn/s/f46243463d73
 1701【3上期末9】三年级册期末真题卷模拟卷10套
链接:https://pan.quark.cn/s/5e2aa9206750
 1702【4上期末9】四年级册期末真题卷模拟卷
链接:https://pan.quark.cn/s/e512378fe64b
 1703【5上期末9】五年级册期末真题卷模拟卷10套
链接:https://pan.quark.cn/s/4c4a4cbd3ffa
1704【秋季期末9】六年级册期末真题卷模拟卷10套
链接:https://pan.quark.cn/s/f1a8067ca61c
「6上英语《王朝霞 期末活页卷》冀教 25秋.pdf」
链接:https://pan.quark.cn/s/351da5b19abf
「6上数学《王朝霞 期末活页卷》冀教 25秋.pdf」
链接:https://pan.quark.cn/s/9c1f724a116f
「六年级英语上册冀教版25秋《王朝霞单元活页卷》.pdf」
链接:https://pan.quark.cn/s/3c5d6b1681a5
「5上英语《王朝霞 期末活页卷》人教 25秋.pdf」
链接:https://pan.quark.cn/s/e46a5de41d2e
「5上英语《王朝霞 期末活页卷》冀教 25秋.pdf」
链接:https://pan.quark.cn/s/7b05d182231c
「5上数学《王朝霞 期末活页卷》冀教 25秋.pdf」
链接:https://pan.quark.cn/s/4a54324e76c4
「五年级英语上册冀教版25秋《王朝霞单元活页卷》.pdf」
链接:https://pan.quark.cn/s/98f3c2895d94
「4上英语《王朝霞 期末活页卷》人教 25秋.pdf」
链接:https://pan.quark.cn/s/2192bafbce2f
「4上英语《王朝霞 期末活页卷》冀教 25秋.pdf」
链接:https://pan.quark.cn/s/205a210a8035
「4上数学《王朝霞 期末活页卷》冀教 25秋.pdf」
链接:https://pan.quark.cn/s/592ff64cbe37
「四年级英语上册冀教版25秋《王朝霞单元活页卷》.pdf」
链接:https://pan.quark.cn/s/6a2001fc9720
「3上英语《王朝霞 期末活页卷》人教 25秋.pdf」
链接:https://pan.quark.cn/s/3439f8177268
「3上英语《王朝霞 期末活页卷》冀教 25秋.pdf」
链接:https://pan.quark.cn/s/8b184e05439d
「3上数学《王朝霞 期末活页卷》冀教 25秋.pdf」
链接:https://pan.quark.cn/s/bec6bf68ca25
「三年级英语上册冀教版25秋《王朝霞单元活页卷》.pdf」
链接:https://pan.quark.cn/s/26dc09cbe3d5
「2上数学《王朝霞 期末活页卷》冀教 25秋.pdf」
链接:https://pan.quark.cn/s/57cb535f7dd4
「1上数学《王朝霞 期末活页卷》冀教 25秋.pdf」链接:https://pan.quark.cn/s/55f1fb85a31c

1668【3上】期末复习人教三数上解决问题整理128道链接:https://pan.quark.cn/s/4f7fb9942e89

《期末冲刺优选卷》链接:https://pan.quark.cn/s/faf03d53df8c

【1上】「25秋一年级上册各类作业试卷汇总66份」链接:https://pan.quark.cn/s/bed32c01fb59
【2上】「25秋二年级上册各类作业试卷汇总66份」链接:https://pan.quark.cn/s/aec17459571f
【3上】「25秋三年级上册各类作业试卷汇总66份」链接:https://pan.quark.cn/s/9366ce73a4a5
【4上】「25秋四年级上册各类作业试卷汇总68份」链接:https://pan.quark.cn/s/ed04965fbaf8
【5上】「25秋五年级上册各类作业试卷汇总67份」链接:https://pan.quark.cn/s/a27a0b728772
【6上】「25秋六年级上册各类作业试卷汇总66份」链接:https://pan.quark.cn/s/21c8d950c604

粉丝福利:免费进群 领取试卷作业等资料

最新文章

随机文章

基本 文件 流程 错误 SQL 调试
  1. 请求信息 : 2026-04-20 11:50:25 HTTP/2.0 GET : https://a.sjds.net/a/472910.html
  2. 运行时间 : 0.117928s [ 吞吐率:8.48req/s ] 内存消耗:4,769.76kb 文件加载:140
  3. 缓存信息 : 0 reads,0 writes
  4. 会话信息 : SESSION_ID=26b16a20c2f05b9381415af13025c8a8
  1. /yingpanguazai/ssd/ssd1/www/a.sjds.net/public/index.php ( 0.79 KB )
  2. /yingpanguazai/ssd/ssd1/www/a.sjds.net/vendor/autoload.php ( 0.17 KB )
  3. /yingpanguazai/ssd/ssd1/www/a.sjds.net/vendor/composer/autoload_real.php ( 2.49 KB )
  4. /yingpanguazai/ssd/ssd1/www/a.sjds.net/vendor/composer/platform_check.php ( 0.90 KB )
  5. /yingpanguazai/ssd/ssd1/www/a.sjds.net/vendor/composer/ClassLoader.php ( 14.03 KB )
  6. /yingpanguazai/ssd/ssd1/www/a.sjds.net/vendor/composer/autoload_static.php ( 4.90 KB )
  7. /yingpanguazai/ssd/ssd1/www/a.sjds.net/vendor/topthink/think-helper/src/helper.php ( 8.34 KB )
  8. /yingpanguazai/ssd/ssd1/www/a.sjds.net/vendor/topthink/think-validate/src/helper.php ( 2.19 KB )
  9. /yingpanguazai/ssd/ssd1/www/a.sjds.net/vendor/topthink/think-orm/src/helper.php ( 1.47 KB )
  10. /yingpanguazai/ssd/ssd1/www/a.sjds.net/vendor/topthink/think-orm/stubs/load_stubs.php ( 0.16 KB )
  11. /yingpanguazai/ssd/ssd1/www/a.sjds.net/vendor/topthink/framework/src/think/Exception.php ( 1.69 KB )
  12. /yingpanguazai/ssd/ssd1/www/a.sjds.net/vendor/topthink/think-container/src/Facade.php ( 2.71 KB )
  13. /yingpanguazai/ssd/ssd1/www/a.sjds.net/vendor/symfony/deprecation-contracts/function.php ( 0.99 KB )
  14. /yingpanguazai/ssd/ssd1/www/a.sjds.net/vendor/symfony/polyfill-mbstring/bootstrap.php ( 8.26 KB )
  15. /yingpanguazai/ssd/ssd1/www/a.sjds.net/vendor/symfony/polyfill-mbstring/bootstrap80.php ( 9.78 KB )
  16. /yingpanguazai/ssd/ssd1/www/a.sjds.net/vendor/symfony/var-dumper/Resources/functions/dump.php ( 1.49 KB )
  17. /yingpanguazai/ssd/ssd1/www/a.sjds.net/vendor/topthink/think-dumper/src/helper.php ( 0.18 KB )
  18. /yingpanguazai/ssd/ssd1/www/a.sjds.net/vendor/symfony/var-dumper/VarDumper.php ( 4.30 KB )
  19. /yingpanguazai/ssd/ssd1/www/a.sjds.net/vendor/topthink/framework/src/think/App.php ( 15.30 KB )
  20. /yingpanguazai/ssd/ssd1/www/a.sjds.net/vendor/topthink/think-container/src/Container.php ( 15.76 KB )
  21. /yingpanguazai/ssd/ssd1/www/a.sjds.net/vendor/psr/container/src/ContainerInterface.php ( 1.02 KB )
  22. /yingpanguazai/ssd/ssd1/www/a.sjds.net/app/provider.php ( 0.19 KB )
  23. /yingpanguazai/ssd/ssd1/www/a.sjds.net/vendor/topthink/framework/src/think/Http.php ( 6.04 KB )
  24. /yingpanguazai/ssd/ssd1/www/a.sjds.net/vendor/topthink/think-helper/src/helper/Str.php ( 7.29 KB )
  25. /yingpanguazai/ssd/ssd1/www/a.sjds.net/vendor/topthink/framework/src/think/Env.php ( 4.68 KB )
  26. /yingpanguazai/ssd/ssd1/www/a.sjds.net/app/common.php ( 0.03 KB )
  27. /yingpanguazai/ssd/ssd1/www/a.sjds.net/vendor/topthink/framework/src/helper.php ( 18.78 KB )
  28. /yingpanguazai/ssd/ssd1/www/a.sjds.net/vendor/topthink/framework/src/think/Config.php ( 5.54 KB )
  29. /yingpanguazai/ssd/ssd1/www/a.sjds.net/config/app.php ( 0.95 KB )
  30. /yingpanguazai/ssd/ssd1/www/a.sjds.net/config/cache.php ( 0.78 KB )
  31. /yingpanguazai/ssd/ssd1/www/a.sjds.net/config/console.php ( 0.23 KB )
  32. /yingpanguazai/ssd/ssd1/www/a.sjds.net/config/cookie.php ( 0.56 KB )
  33. /yingpanguazai/ssd/ssd1/www/a.sjds.net/config/database.php ( 2.48 KB )
  34. /yingpanguazai/ssd/ssd1/www/a.sjds.net/vendor/topthink/framework/src/think/facade/Env.php ( 1.67 KB )
  35. /yingpanguazai/ssd/ssd1/www/a.sjds.net/config/filesystem.php ( 0.61 KB )
  36. /yingpanguazai/ssd/ssd1/www/a.sjds.net/config/lang.php ( 0.91 KB )
  37. /yingpanguazai/ssd/ssd1/www/a.sjds.net/config/log.php ( 1.35 KB )
  38. /yingpanguazai/ssd/ssd1/www/a.sjds.net/config/middleware.php ( 0.19 KB )
  39. /yingpanguazai/ssd/ssd1/www/a.sjds.net/config/route.php ( 1.89 KB )
  40. /yingpanguazai/ssd/ssd1/www/a.sjds.net/config/session.php ( 0.57 KB )
  41. /yingpanguazai/ssd/ssd1/www/a.sjds.net/config/trace.php ( 0.34 KB )
  42. /yingpanguazai/ssd/ssd1/www/a.sjds.net/config/view.php ( 0.82 KB )
  43. /yingpanguazai/ssd/ssd1/www/a.sjds.net/app/event.php ( 0.25 KB )
  44. /yingpanguazai/ssd/ssd1/www/a.sjds.net/vendor/topthink/framework/src/think/Event.php ( 7.67 KB )
  45. /yingpanguazai/ssd/ssd1/www/a.sjds.net/app/service.php ( 0.13 KB )
  46. /yingpanguazai/ssd/ssd1/www/a.sjds.net/app/AppService.php ( 0.26 KB )
  47. /yingpanguazai/ssd/ssd1/www/a.sjds.net/vendor/topthink/framework/src/think/Service.php ( 1.64 KB )
  48. /yingpanguazai/ssd/ssd1/www/a.sjds.net/vendor/topthink/framework/src/think/Lang.php ( 7.35 KB )
  49. /yingpanguazai/ssd/ssd1/www/a.sjds.net/vendor/topthink/framework/src/lang/zh-cn.php ( 13.70 KB )
  50. /yingpanguazai/ssd/ssd1/www/a.sjds.net/vendor/topthink/framework/src/think/initializer/Error.php ( 3.31 KB )
  51. /yingpanguazai/ssd/ssd1/www/a.sjds.net/vendor/topthink/framework/src/think/initializer/RegisterService.php ( 1.33 KB )
  52. /yingpanguazai/ssd/ssd1/www/a.sjds.net/vendor/services.php ( 0.14 KB )
  53. /yingpanguazai/ssd/ssd1/www/a.sjds.net/vendor/topthink/framework/src/think/service/PaginatorService.php ( 1.52 KB )
  54. /yingpanguazai/ssd/ssd1/www/a.sjds.net/vendor/topthink/framework/src/think/service/ValidateService.php ( 0.99 KB )
  55. /yingpanguazai/ssd/ssd1/www/a.sjds.net/vendor/topthink/framework/src/think/service/ModelService.php ( 2.04 KB )
  56. /yingpanguazai/ssd/ssd1/www/a.sjds.net/vendor/topthink/think-trace/src/Service.php ( 0.77 KB )
  57. /yingpanguazai/ssd/ssd1/www/a.sjds.net/vendor/topthink/framework/src/think/Middleware.php ( 6.72 KB )
  58. /yingpanguazai/ssd/ssd1/www/a.sjds.net/vendor/topthink/framework/src/think/initializer/BootService.php ( 0.77 KB )
  59. /yingpanguazai/ssd/ssd1/www/a.sjds.net/vendor/topthink/think-orm/src/Paginator.php ( 11.86 KB )
  60. /yingpanguazai/ssd/ssd1/www/a.sjds.net/vendor/topthink/think-validate/src/Validate.php ( 63.20 KB )
  61. /yingpanguazai/ssd/ssd1/www/a.sjds.net/vendor/topthink/think-orm/src/Model.php ( 23.55 KB )
  62. /yingpanguazai/ssd/ssd1/www/a.sjds.net/vendor/topthink/think-orm/src/model/concern/Attribute.php ( 21.05 KB )
  63. /yingpanguazai/ssd/ssd1/www/a.sjds.net/vendor/topthink/think-orm/src/model/concern/AutoWriteData.php ( 4.21 KB )
  64. /yingpanguazai/ssd/ssd1/www/a.sjds.net/vendor/topthink/think-orm/src/model/concern/Conversion.php ( 6.44 KB )
  65. /yingpanguazai/ssd/ssd1/www/a.sjds.net/vendor/topthink/think-orm/src/model/concern/DbConnect.php ( 5.16 KB )
  66. /yingpanguazai/ssd/ssd1/www/a.sjds.net/vendor/topthink/think-orm/src/model/concern/ModelEvent.php ( 2.33 KB )
  67. /yingpanguazai/ssd/ssd1/www/a.sjds.net/vendor/topthink/think-orm/src/model/concern/RelationShip.php ( 28.29 KB )
  68. /yingpanguazai/ssd/ssd1/www/a.sjds.net/vendor/topthink/think-helper/src/contract/Arrayable.php ( 0.09 KB )
  69. /yingpanguazai/ssd/ssd1/www/a.sjds.net/vendor/topthink/think-helper/src/contract/Jsonable.php ( 0.13 KB )
  70. /yingpanguazai/ssd/ssd1/www/a.sjds.net/vendor/topthink/think-orm/src/model/contract/Modelable.php ( 0.09 KB )
  71. /yingpanguazai/ssd/ssd1/www/a.sjds.net/vendor/topthink/framework/src/think/Db.php ( 2.88 KB )
  72. /yingpanguazai/ssd/ssd1/www/a.sjds.net/vendor/topthink/think-orm/src/DbManager.php ( 8.52 KB )
  73. /yingpanguazai/ssd/ssd1/www/a.sjds.net/vendor/topthink/framework/src/think/Log.php ( 6.28 KB )
  74. /yingpanguazai/ssd/ssd1/www/a.sjds.net/vendor/topthink/framework/src/think/Manager.php ( 3.92 KB )
  75. /yingpanguazai/ssd/ssd1/www/a.sjds.net/vendor/psr/log/src/LoggerTrait.php ( 2.69 KB )
  76. /yingpanguazai/ssd/ssd1/www/a.sjds.net/vendor/psr/log/src/LoggerInterface.php ( 2.71 KB )
  77. /yingpanguazai/ssd/ssd1/www/a.sjds.net/vendor/topthink/framework/src/think/Cache.php ( 4.92 KB )
  78. /yingpanguazai/ssd/ssd1/www/a.sjds.net/vendor/psr/simple-cache/src/CacheInterface.php ( 4.71 KB )
  79. /yingpanguazai/ssd/ssd1/www/a.sjds.net/vendor/topthink/think-helper/src/helper/Arr.php ( 16.63 KB )
  80. /yingpanguazai/ssd/ssd1/www/a.sjds.net/vendor/topthink/framework/src/think/cache/driver/File.php ( 7.84 KB )
  81. /yingpanguazai/ssd/ssd1/www/a.sjds.net/vendor/topthink/framework/src/think/cache/Driver.php ( 9.03 KB )
  82. /yingpanguazai/ssd/ssd1/www/a.sjds.net/vendor/topthink/framework/src/think/contract/CacheHandlerInterface.php ( 1.99 KB )
  83. /yingpanguazai/ssd/ssd1/www/a.sjds.net/app/Request.php ( 0.09 KB )
  84. /yingpanguazai/ssd/ssd1/www/a.sjds.net/vendor/topthink/framework/src/think/Request.php ( 55.78 KB )
  85. /yingpanguazai/ssd/ssd1/www/a.sjds.net/app/middleware.php ( 0.25 KB )
  86. /yingpanguazai/ssd/ssd1/www/a.sjds.net/vendor/topthink/framework/src/think/Pipeline.php ( 2.61 KB )
  87. /yingpanguazai/ssd/ssd1/www/a.sjds.net/vendor/topthink/think-trace/src/TraceDebug.php ( 3.40 KB )
  88. /yingpanguazai/ssd/ssd1/www/a.sjds.net/vendor/topthink/framework/src/think/middleware/SessionInit.php ( 1.94 KB )
  89. /yingpanguazai/ssd/ssd1/www/a.sjds.net/vendor/topthink/framework/src/think/Session.php ( 1.80 KB )
  90. /yingpanguazai/ssd/ssd1/www/a.sjds.net/vendor/topthink/framework/src/think/session/driver/File.php ( 6.27 KB )
  91. /yingpanguazai/ssd/ssd1/www/a.sjds.net/vendor/topthink/framework/src/think/contract/SessionHandlerInterface.php ( 0.87 KB )
  92. /yingpanguazai/ssd/ssd1/www/a.sjds.net/vendor/topthink/framework/src/think/session/Store.php ( 7.12 KB )
  93. /yingpanguazai/ssd/ssd1/www/a.sjds.net/vendor/topthink/framework/src/think/Route.php ( 23.73 KB )
  94. /yingpanguazai/ssd/ssd1/www/a.sjds.net/vendor/topthink/framework/src/think/route/RuleName.php ( 5.75 KB )
  95. /yingpanguazai/ssd/ssd1/www/a.sjds.net/vendor/topthink/framework/src/think/route/Domain.php ( 2.53 KB )
  96. /yingpanguazai/ssd/ssd1/www/a.sjds.net/vendor/topthink/framework/src/think/route/RuleGroup.php ( 22.43 KB )
  97. /yingpanguazai/ssd/ssd1/www/a.sjds.net/vendor/topthink/framework/src/think/route/Rule.php ( 26.95 KB )
  98. /yingpanguazai/ssd/ssd1/www/a.sjds.net/vendor/topthink/framework/src/think/route/RuleItem.php ( 9.78 KB )
  99. /yingpanguazai/ssd/ssd1/www/a.sjds.net/route/app.php ( 1.72 KB )
  100. /yingpanguazai/ssd/ssd1/www/a.sjds.net/vendor/topthink/framework/src/think/facade/Route.php ( 4.70 KB )
  101. /yingpanguazai/ssd/ssd1/www/a.sjds.net/vendor/topthink/framework/src/think/route/dispatch/Controller.php ( 4.74 KB )
  102. /yingpanguazai/ssd/ssd1/www/a.sjds.net/vendor/topthink/framework/src/think/route/Dispatch.php ( 10.44 KB )
  103. /yingpanguazai/ssd/ssd1/www/a.sjds.net/app/controller/Index.php ( 4.81 KB )
  104. /yingpanguazai/ssd/ssd1/www/a.sjds.net/app/BaseController.php ( 2.05 KB )
  105. /yingpanguazai/ssd/ssd1/www/a.sjds.net/vendor/topthink/think-orm/src/facade/Db.php ( 0.93 KB )
  106. /yingpanguazai/ssd/ssd1/www/a.sjds.net/vendor/topthink/think-orm/src/db/connector/Mysql.php ( 5.44 KB )
  107. /yingpanguazai/ssd/ssd1/www/a.sjds.net/vendor/topthink/think-orm/src/db/PDOConnection.php ( 52.47 KB )
  108. /yingpanguazai/ssd/ssd1/www/a.sjds.net/vendor/topthink/think-orm/src/db/Connection.php ( 8.39 KB )
  109. /yingpanguazai/ssd/ssd1/www/a.sjds.net/vendor/topthink/think-orm/src/db/ConnectionInterface.php ( 4.57 KB )
  110. /yingpanguazai/ssd/ssd1/www/a.sjds.net/vendor/topthink/think-orm/src/db/builder/Mysql.php ( 16.58 KB )
  111. /yingpanguazai/ssd/ssd1/www/a.sjds.net/vendor/topthink/think-orm/src/db/Builder.php ( 24.06 KB )
  112. /yingpanguazai/ssd/ssd1/www/a.sjds.net/vendor/topthink/think-orm/src/db/BaseBuilder.php ( 27.50 KB )
  113. /yingpanguazai/ssd/ssd1/www/a.sjds.net/vendor/topthink/think-orm/src/db/Query.php ( 15.71 KB )
  114. /yingpanguazai/ssd/ssd1/www/a.sjds.net/vendor/topthink/think-orm/src/db/BaseQuery.php ( 45.13 KB )
  115. /yingpanguazai/ssd/ssd1/www/a.sjds.net/vendor/topthink/think-orm/src/db/concern/TimeFieldQuery.php ( 7.43 KB )
  116. /yingpanguazai/ssd/ssd1/www/a.sjds.net/vendor/topthink/think-orm/src/db/concern/AggregateQuery.php ( 3.26 KB )
  117. /yingpanguazai/ssd/ssd1/www/a.sjds.net/vendor/topthink/think-orm/src/db/concern/ModelRelationQuery.php ( 20.07 KB )
  118. /yingpanguazai/ssd/ssd1/www/a.sjds.net/vendor/topthink/think-orm/src/db/concern/ParamsBind.php ( 3.66 KB )
  119. /yingpanguazai/ssd/ssd1/www/a.sjds.net/vendor/topthink/think-orm/src/db/concern/ResultOperation.php ( 7.01 KB )
  120. /yingpanguazai/ssd/ssd1/www/a.sjds.net/vendor/topthink/think-orm/src/db/concern/WhereQuery.php ( 19.37 KB )
  121. /yingpanguazai/ssd/ssd1/www/a.sjds.net/vendor/topthink/think-orm/src/db/concern/JoinAndViewQuery.php ( 7.11 KB )
  122. /yingpanguazai/ssd/ssd1/www/a.sjds.net/vendor/topthink/think-orm/src/db/concern/TableFieldInfo.php ( 2.63 KB )
  123. /yingpanguazai/ssd/ssd1/www/a.sjds.net/vendor/topthink/think-orm/src/db/concern/Transaction.php ( 2.77 KB )
  124. /yingpanguazai/ssd/ssd1/www/a.sjds.net/vendor/topthink/framework/src/think/log/driver/File.php ( 5.96 KB )
  125. /yingpanguazai/ssd/ssd1/www/a.sjds.net/vendor/topthink/framework/src/think/contract/LogHandlerInterface.php ( 0.86 KB )
  126. /yingpanguazai/ssd/ssd1/www/a.sjds.net/vendor/topthink/framework/src/think/log/Channel.php ( 3.89 KB )
  127. /yingpanguazai/ssd/ssd1/www/a.sjds.net/vendor/topthink/framework/src/think/event/LogRecord.php ( 1.02 KB )
  128. /yingpanguazai/ssd/ssd1/www/a.sjds.net/vendor/topthink/think-helper/src/Collection.php ( 16.47 KB )
  129. /yingpanguazai/ssd/ssd1/www/a.sjds.net/vendor/topthink/framework/src/think/facade/View.php ( 1.70 KB )
  130. /yingpanguazai/ssd/ssd1/www/a.sjds.net/vendor/topthink/framework/src/think/View.php ( 4.39 KB )
  131. /yingpanguazai/ssd/ssd1/www/a.sjds.net/vendor/topthink/framework/src/think/Response.php ( 8.81 KB )
  132. /yingpanguazai/ssd/ssd1/www/a.sjds.net/vendor/topthink/framework/src/think/response/View.php ( 3.29 KB )
  133. /yingpanguazai/ssd/ssd1/www/a.sjds.net/vendor/topthink/framework/src/think/Cookie.php ( 6.06 KB )
  134. /yingpanguazai/ssd/ssd1/www/a.sjds.net/vendor/topthink/think-view/src/Think.php ( 8.38 KB )
  135. /yingpanguazai/ssd/ssd1/www/a.sjds.net/vendor/topthink/framework/src/think/contract/TemplateHandlerInterface.php ( 1.60 KB )
  136. /yingpanguazai/ssd/ssd1/www/a.sjds.net/vendor/topthink/think-template/src/Template.php ( 46.61 KB )
  137. /yingpanguazai/ssd/ssd1/www/a.sjds.net/vendor/topthink/think-template/src/template/driver/File.php ( 2.41 KB )
  138. /yingpanguazai/ssd/ssd1/www/a.sjds.net/vendor/topthink/think-template/src/template/contract/DriverInterface.php ( 0.86 KB )
  139. /yingpanguazai/ssd/ssd1/www/a.sjds.net/runtime/temp/97cad012e8e159aae2fe347a411e8351.php ( 12.06 KB )
  140. /yingpanguazai/ssd/ssd1/www/a.sjds.net/vendor/topthink/think-trace/src/Html.php ( 4.42 KB )
  1. CONNECT:[ UseTime:0.000749s ] mysql:host=127.0.0.1;port=3306;dbname=a_sjds;charset=utf8mb4
  2. SHOW FULL COLUMNS FROM `fenlei` [ RunTime:0.000739s ]
  3. SELECT * FROM `fenlei` WHERE `fid` = 0 [ RunTime:0.000369s ]
  4. SELECT * FROM `fenlei` WHERE `fid` = 63 [ RunTime:0.000281s ]
  5. SHOW FULL COLUMNS FROM `set` [ RunTime:0.000576s ]
  6. SELECT * FROM `set` [ RunTime:0.000389s ]
  7. SHOW FULL COLUMNS FROM `article` [ RunTime:0.000613s ]
  8. SELECT * FROM `article` WHERE `id` = 472910 LIMIT 1 [ RunTime:0.001462s ]
  9. UPDATE `article` SET `lasttime` = 1776657025 WHERE `id` = 472910 [ RunTime:0.004000s ]
  10. SELECT * FROM `fenlei` WHERE `id` = 64 LIMIT 1 [ RunTime:0.000365s ]
  11. SELECT * FROM `article` WHERE `id` < 472910 ORDER BY `id` DESC LIMIT 1 [ RunTime:0.001562s ]
  12. SELECT * FROM `article` WHERE `id` > 472910 ORDER BY `id` ASC LIMIT 1 [ RunTime:0.002152s ]
  13. SELECT * FROM `article` WHERE `id` < 472910 ORDER BY `id` DESC LIMIT 10 [ RunTime:0.007986s ]
  14. SELECT * FROM `article` WHERE `id` < 472910 ORDER BY `id` DESC LIMIT 10,10 [ RunTime:0.003523s ]
  15. SELECT * FROM `article` WHERE `id` < 472910 ORDER BY `id` DESC LIMIT 20,10 [ RunTime:0.001689s ]
0.119442s