当前位置:首页>教案>人教版【教案】数学三年级下册(2026春新教材)教学设计第三单元《长方形和正方形》大单元教学设计多边形周长解决问题拼图游戏整理和复习

人教版【教案】数学三年级下册(2026春新教材)教学设计第三单元《长方形和正方形》大单元教学设计多边形周长解决问题拼图游戏整理和复习

  • 2026-04-16 23:58:48
人教版【教案】数学三年级下册(2026春新教材)教学设计第三单元《长方形和正方形》大单元教学设计多边形周长解决问题拼图游戏整理和复习
如需电子版课件、电子课本、教案、试卷等请扫描加微信

一、单元教材分析

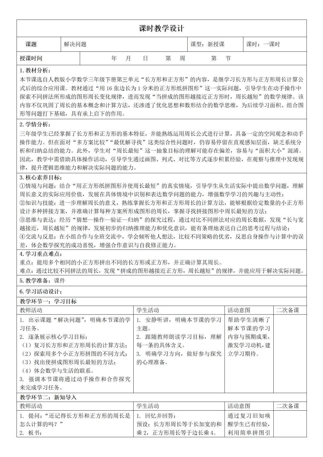
本单元是人教版小学数学三年级下册“图形与几何”领域的核心内容,承接二年级下册对平面图形的初步认识,是学生系统学习平面图形特征与度量的关键阶段。单元以“图形识别—特征探究—周长计算—实际应用”为主线,构建了循序渐进的知识体系:先通过生活情境引入多边形概念,重点认识长方形和正方形的边、角特征,再建立周长的定义,探索并掌握长方形和正方形的周长计算公式,最后通过拼图游戏、解决实际问题等活动,实现知识的综合应用与拓展。

教材编写遵循“直观感知—动手操作—抽象概括”的认知规律,注重从生活实际出发创设问题情境(如中式园林花窗、围花坛、剪纸拼图等),借助观察、测量、拼摆等实践活动帮助学生理解图形本质。同时,强调知识间的内在联系,通过“四连方”拼图、拼组图形周长最短等内容,渗透数形结合、优化思想,培养学生的空间观念和逻辑思维。整个单元既注重基础知识的夯实,又关注几何直观、量感等核心素养的培养,为后续学习平面图形的面积、组合图形等内容奠定坚实基础。

二、学情分析

三年级学生已具备一定的图形感知能力,能够识别长方形、正方形等常见平面图形,在生活中积累了丰富的图形经验,具备初步的动手操作和简单推理能力。但他们对图形的认识仍停留在直观层面,缺乏对边、角特征的系统归纳与抽象概括能力,对“周长”的本质含义理解容易与“面积”混淆,在解决“靠墙围篱笆”“拼组图形周长最短”等实际问题时,缺乏灵活运用知识的能力。

从认知特点来看,学生正处于具体形象思维向抽象逻辑思维过渡的关键期,对生活化、操作化的学习素材兴趣浓厚,但空间想象能力和抽象概括能力仍需提升。部分学生在测量操作中存在规范度不足的问题,在运用周长公式解决逆向问题(如已知周长求边长)时容易出现思路卡顿。此外,学生个体差异明显,少数优等生能自主探究图形规律,而学困生在理解“长与宽越接近,周长越短”等抽象规律时存在困难,需要分层指导和直观支撑。

三、学习资源

1.教材资源:人教版三年级下册“长方形和正方形”单元教材文本、例题插图、练习题及拓展阅读材料。

2.教具学具:多媒体课件(包含图形特征动画、周长演示、错例分析)、长方形和正方形纸片、小正方形学具、直尺、三角板、细绳、方格纸、实物模型(如课本封面、文具盒、树叶)。

3.生活资源:学生生活中的长方形和正方形物体(如桌面、窗户、地砖)、中式园林花窗图片、公园围栏、包装礼盒等生活场景素材。

4.数字化资源:图形拼接互动课件、周长计算模拟器、教学微课(如“周长与面积辨析”“拼组图形周长规律”)、在线图形分类游戏。

5.教辅资源:同步练习册、分层练习题单、图形特征探究记录表、生活中的周长问题案例集、拼图游戏任务卡。

四、单元教学目标

①情境与问题:

结合中式园林花窗、围花坛、剪纸拼图等真实生活情境,引导学生发现并提出与图形特征、周长相关的数学问题(如“长方形和正方形有什么不同”“怎样围篱笆更节省材料”);感受图形与生活的紧密联系,体会研究图形特征和周长的实际意义,培养用数学眼光观察现实世界的意识,激发主动探究的兴趣。

②知识与技能:

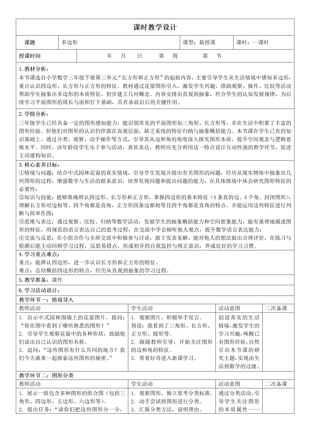
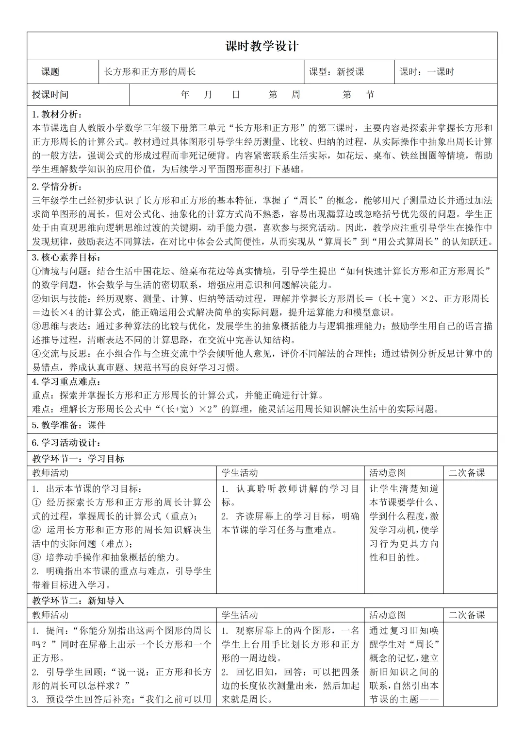
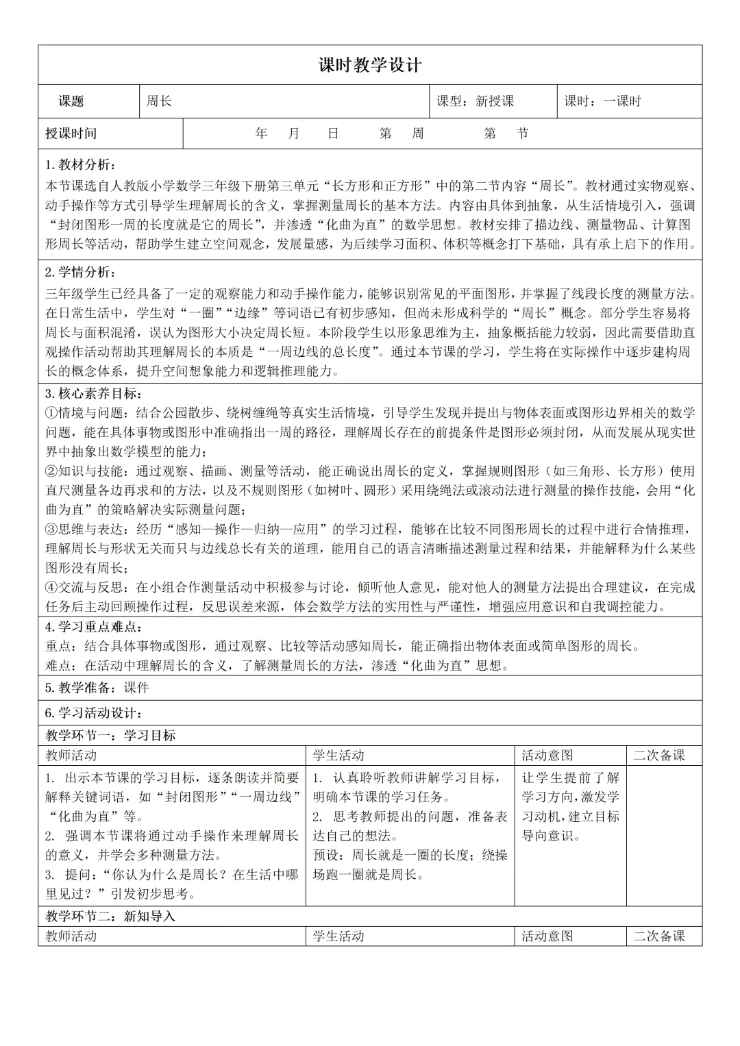
1.能准确辨认多边形,掌握长方形和正方形的特征(长方形对边相等、四个角都是直角;正方形四条边都相等、四个角都是直角),理解正方形是特殊的长方形。

2.建立周长的概念,明确封闭图形一周边线的长度就是周长,掌握测量周长的基本方法(绕绳法、尺规测量法、滚动法)。

3.熟练掌握长方形周长=(长+宽)×2、正方形周长=边长×4的计算公式,能正确运用公式解决简单的实际问题。

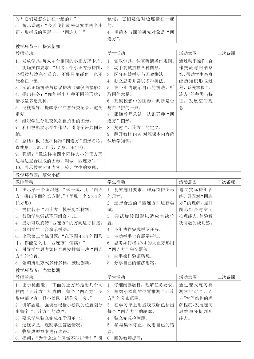
4.认识“四连方”图形,能拼组出不同的“四连方”,并运用拼组知识解决“拼组图形周长最短”等实际问题。

③思维与表达:

1.经历观察、测量、拼摆、归纳等数学活动,发展抽象概括能力和空间想象能力,能从边、角两个维度系统描述长方形和正方形的特征。

2.在探究周长计算方法、拼组图形周长规律的过程中,经历“猜想—验证—归纳”的思维过程,培养合情推理能力和逻辑思维能力。

3.能有条理地表达自己的思考过程(如解释周长计算公式的推导过程、说明拼组图形周长最短的理由),提升数学语言表达的准确性和规范性。

④交流与反思:

1.在小组合作探究、拼图游戏、成果展示等活动中,学会倾听他人意见,分享自己的探究方法和发现,能对他人的想法进行补充或质疑,培养合作意识和沟通能力。

2.养成动手操作、规范测量、仔细验算的良好习惯,能主动发现计算或拼组中的错误并分析原因(如周长计算中漏加边长、拼组图形时重复计数),及时修正。

3.在解决实际问题后,能反思解题过程的合理性,对比不同解法的优劣,优化解题策略,增强数学学习的自信心和成就感。

五、教学措施

1.情境化教学,激发学习兴趣:创设贴近学生生活的教学情境,如“中式园林花窗图形探秘”“设计花坛围栏”“剪纸拼图游戏”等,将抽象的图形知识与具体生活场景结合,让学生感受数学的实用性,激发探究欲望。

2.直观化演示,突破教学难点:针对图形特征、周长概念等难点,借助实物操作、课件动态演示、教具展示等直观手段,帮助学生理解“对边相等”“周长是一周边线的长度”等核心内容,将抽象的几何概念转化为具体可感知的过程。

3.操作化探究,培养自主能力:设计“观察—动手—思考—归纳”的探究流程,让学生自主探索图形特征与周长计算方法。例如,在探究长方形特征时,让学生通过测量、对折、比对等方式自主发现边和角的特点;在拼组图形周长探究中,通过动手拼摆、记录数据、对比分析,自主发现“长与宽越接近,周长越短”的规律。

4.分层式教学,兼顾个体差异:根据学生认知水平差异,设计分层任务和练习。基础性任务(如图形特征辨认、基础周长计算)面向全体学生,确保基础知识夯实;提升性任务(如已知周长求边长、复杂情境下的周长计算)面向中等水平学生,培养解题能力;拓展性任务(如“四连方”创意拼组、复杂拼组图形周长计算)面向学有余力的学生,拓展知识外延。

5.生活化应用,提升实践能力:结合单元知识设计实践活动,如“测量家中长方形物体的周长”“设计最省材料的花坛围栏方案”“用‘四连方’拼组创意图案”等,让学生在解决实际问题中巩固知识,提升知识应用能力和实践创新能力。

6.系统化梳理,构建知识网络:单元结束时,引导学生通过思维导图、知识结构图等方式,梳理“图形特征—周长定义—计算公式—实际应用”的知识脉络,明确长方形和正方形的内在联系,构建完整的知识体系。

六、评价建议

1.过程性评价,关注学习体验:通过课堂观察、小组互评、操作记录等方式,全面评价学生的学习过程。重点关注学生在探究活动中的参与度、动手操作的规范性、交流表达的清晰度,以及是否能主动反思错误,及时给予鼓励性反馈(如“你的测量方法很规范”“你能清晰说出周长公式的推导过程,非常棒”)。

2.知识性评价,夯实基础技能:通过课堂练习、单元小测、操作考核等形式,评价学生的知识掌握情况。评价内容涵盖图形特征辨认、周长测量、公式应用、实际问题解决,题型包括填空题、选择题、操作题、解决问题题,确保学生扎实掌握核心知识。

3.实践性评价,重视应用能力:以实践任务的完成情况为依据,评价学生的综合应用能力。例如,在“设计花坛围栏”实践活动中,从“方案合理性”“周长计算准确性”“材料节省程度”等维度评价;在拼图游戏中,关注学生拼组的多样性和对周长规律的运用。

4.多元化评价,促进全面发展:整合学生自评、互评、教师评价和家长评价。学生通过自评反思学习中的优点与不足;通过互评学习他人优秀做法;教师结合课堂表现和作业完成情况进行针对性评价;家长反馈学生在家中运用图形知识解决实际问题的情况,全面评价学生的学习成果和综合素养。

5.激励性评价,激发持续动力:评价以鼓励为主,对学生的进步和亮点及时肯定。对基础薄弱学生的点滴进步(如正确描述长方形特征)、中等学生的方法创新(如用多种方法计算周长)、优秀学生的拓展探究(如发现拼组图形的周长规律)进行分层表扬,激发学生的学习动力。

七、作业设计

(一)基础性作业(面向全体学生,巩固核心知识)

1.图形辨认与特征描述:在方格纸上画出一个长方形和一个正方形,标注出它们的边长,并用文字描述其边和角的特征。

2.周长测量与计算:测量数学书封面的长和宽(保留整厘米数),计算它的周长;计算边长为6分米的正方形花坛的周长。

3.基础应用题:一块长方形草坪长12米,宽8米,绕草坪走一圈,一共走了多少米?

4.判断题:判断下列说法是否正确,错误的请说明理由:(1)四边形有4条直的边和4个角;(2)长方形的对边相等,四个角都是直角;(3)正方形的周长是边长的4倍;(4)封闭图形的周长就是它的边长总和。

(二)提升性作业(面向中等水平学生,培养解题能力)

1.周长公式逆向应用:一个长方形的周长是36厘米,长是10厘米,它的宽是多少厘米?一根长28厘米的铁丝围成一个正方形,这个正方形的边长是多少厘米?

2.实际情境问题:李爷爷用篱笆围一个长9米、宽5米的长方形鸡舍,一面靠墙,至少需要多少米篱笆?(画出两种围法并计算)

3.拼组图形周长计算:用4个边长为2厘米的小正方形拼成长方形或正方形,分别计算它们的周长,比较哪种拼法的周长更短。

4.错例分析:找出下列周长计算中的错误,说明错因并改正:一个长7米、宽3米的长方形,周长计算为7+3×2=13(米)。

(三)拓展性作业(面向学有余力的学生,拓展知识外延)

1.数学探究:用6个边长为1厘米的小正方形拼成长方形,有几种拼法?分别计算每种拼法的周长,你发现了什么规律?

2.创意拼图与计算:用“四连方”图形拼出一个长方形,画出拼法示意图,计算拼成长方形的周长;尝试用不同的“四连方”拼组出创意图案,标注图案的周长。

3.生活实践探究:调查家中一个长方形物体(如餐桌、窗户),测量其长和宽,计算周长;如果要给这个物体的四周贴上装饰条,需要多长的装饰条?若装饰条每米售价8元,一共需要多少钱?

4.拓展思考题:一个长方形纸片长15厘米,宽10厘米,沿一条边剪下一个边长为5厘米的正方形,剩下图形的周长是多少厘米?(画出两种剪法并计算)

(四)实践性作业(贯穿单元学习,强化综合应用)

1.小组合作:开展“校园图形探秘”活动,寻找校园中的长方形和正方形物体,记录它们的长、宽(或边长),计算周长,整理成“校园图形周长手册”,在班级内交流分享。

2.动手制作:用硬卡纸制作一个长方形和一个正方形,要求长方形的长10厘米、宽6厘米,正方形的边长8厘米,分别测量并验证它们的周长是否符合计算结果;用这两个图形拼组一个新图形,计算新图形的周长。

3.方案设计:学校要在操场边建一个长方形宣传栏,长4米,宽2米,需要在四周安装铝合金边框,铝合金边框每米售价25元,计算安装边框一共需要多少钱;如果宣传栏一面靠墙,怎样设计能节省铝合金材料?节省多少钱?

最新文章

随机文章

基本 文件 流程 错误 SQL 调试
  1. 请求信息 : 2026-04-19 20:49:39 HTTP/2.0 GET : https://a.sjds.net/a/473316.html
  2. 运行时间 : 0.088450s [ 吞吐率:11.31req/s ] 内存消耗:4,533.70kb 文件加载:140
  3. 缓存信息 : 0 reads,0 writes
  4. 会话信息 : SESSION_ID=64a893cdae67e32b97476d50207d4c75
  1. /yingpanguazai/ssd/ssd1/www/a.sjds.net/public/index.php ( 0.79 KB )
  2. /yingpanguazai/ssd/ssd1/www/a.sjds.net/vendor/autoload.php ( 0.17 KB )
  3. /yingpanguazai/ssd/ssd1/www/a.sjds.net/vendor/composer/autoload_real.php ( 2.49 KB )
  4. /yingpanguazai/ssd/ssd1/www/a.sjds.net/vendor/composer/platform_check.php ( 0.90 KB )
  5. /yingpanguazai/ssd/ssd1/www/a.sjds.net/vendor/composer/ClassLoader.php ( 14.03 KB )
  6. /yingpanguazai/ssd/ssd1/www/a.sjds.net/vendor/composer/autoload_static.php ( 4.90 KB )
  7. /yingpanguazai/ssd/ssd1/www/a.sjds.net/vendor/topthink/think-helper/src/helper.php ( 8.34 KB )
  8. /yingpanguazai/ssd/ssd1/www/a.sjds.net/vendor/topthink/think-validate/src/helper.php ( 2.19 KB )
  9. /yingpanguazai/ssd/ssd1/www/a.sjds.net/vendor/topthink/think-orm/src/helper.php ( 1.47 KB )
  10. /yingpanguazai/ssd/ssd1/www/a.sjds.net/vendor/topthink/think-orm/stubs/load_stubs.php ( 0.16 KB )
  11. /yingpanguazai/ssd/ssd1/www/a.sjds.net/vendor/topthink/framework/src/think/Exception.php ( 1.69 KB )
  12. /yingpanguazai/ssd/ssd1/www/a.sjds.net/vendor/topthink/think-container/src/Facade.php ( 2.71 KB )
  13. /yingpanguazai/ssd/ssd1/www/a.sjds.net/vendor/symfony/deprecation-contracts/function.php ( 0.99 KB )
  14. /yingpanguazai/ssd/ssd1/www/a.sjds.net/vendor/symfony/polyfill-mbstring/bootstrap.php ( 8.26 KB )
  15. /yingpanguazai/ssd/ssd1/www/a.sjds.net/vendor/symfony/polyfill-mbstring/bootstrap80.php ( 9.78 KB )
  16. /yingpanguazai/ssd/ssd1/www/a.sjds.net/vendor/symfony/var-dumper/Resources/functions/dump.php ( 1.49 KB )
  17. /yingpanguazai/ssd/ssd1/www/a.sjds.net/vendor/topthink/think-dumper/src/helper.php ( 0.18 KB )
  18. /yingpanguazai/ssd/ssd1/www/a.sjds.net/vendor/symfony/var-dumper/VarDumper.php ( 4.30 KB )
  19. /yingpanguazai/ssd/ssd1/www/a.sjds.net/vendor/topthink/framework/src/think/App.php ( 15.30 KB )
  20. /yingpanguazai/ssd/ssd1/www/a.sjds.net/vendor/topthink/think-container/src/Container.php ( 15.76 KB )
  21. /yingpanguazai/ssd/ssd1/www/a.sjds.net/vendor/psr/container/src/ContainerInterface.php ( 1.02 KB )
  22. /yingpanguazai/ssd/ssd1/www/a.sjds.net/app/provider.php ( 0.19 KB )
  23. /yingpanguazai/ssd/ssd1/www/a.sjds.net/vendor/topthink/framework/src/think/Http.php ( 6.04 KB )
  24. /yingpanguazai/ssd/ssd1/www/a.sjds.net/vendor/topthink/think-helper/src/helper/Str.php ( 7.29 KB )
  25. /yingpanguazai/ssd/ssd1/www/a.sjds.net/vendor/topthink/framework/src/think/Env.php ( 4.68 KB )
  26. /yingpanguazai/ssd/ssd1/www/a.sjds.net/app/common.php ( 0.03 KB )
  27. /yingpanguazai/ssd/ssd1/www/a.sjds.net/vendor/topthink/framework/src/helper.php ( 18.78 KB )
  28. /yingpanguazai/ssd/ssd1/www/a.sjds.net/vendor/topthink/framework/src/think/Config.php ( 5.54 KB )
  29. /yingpanguazai/ssd/ssd1/www/a.sjds.net/config/app.php ( 0.95 KB )
  30. /yingpanguazai/ssd/ssd1/www/a.sjds.net/config/cache.php ( 0.78 KB )
  31. /yingpanguazai/ssd/ssd1/www/a.sjds.net/config/console.php ( 0.23 KB )
  32. /yingpanguazai/ssd/ssd1/www/a.sjds.net/config/cookie.php ( 0.56 KB )
  33. /yingpanguazai/ssd/ssd1/www/a.sjds.net/config/database.php ( 2.48 KB )
  34. /yingpanguazai/ssd/ssd1/www/a.sjds.net/vendor/topthink/framework/src/think/facade/Env.php ( 1.67 KB )
  35. /yingpanguazai/ssd/ssd1/www/a.sjds.net/config/filesystem.php ( 0.61 KB )
  36. /yingpanguazai/ssd/ssd1/www/a.sjds.net/config/lang.php ( 0.91 KB )
  37. /yingpanguazai/ssd/ssd1/www/a.sjds.net/config/log.php ( 1.35 KB )
  38. /yingpanguazai/ssd/ssd1/www/a.sjds.net/config/middleware.php ( 0.19 KB )
  39. /yingpanguazai/ssd/ssd1/www/a.sjds.net/config/route.php ( 1.89 KB )
  40. /yingpanguazai/ssd/ssd1/www/a.sjds.net/config/session.php ( 0.57 KB )
  41. /yingpanguazai/ssd/ssd1/www/a.sjds.net/config/trace.php ( 0.34 KB )
  42. /yingpanguazai/ssd/ssd1/www/a.sjds.net/config/view.php ( 0.82 KB )
  43. /yingpanguazai/ssd/ssd1/www/a.sjds.net/app/event.php ( 0.25 KB )
  44. /yingpanguazai/ssd/ssd1/www/a.sjds.net/vendor/topthink/framework/src/think/Event.php ( 7.67 KB )
  45. /yingpanguazai/ssd/ssd1/www/a.sjds.net/app/service.php ( 0.13 KB )
  46. /yingpanguazai/ssd/ssd1/www/a.sjds.net/app/AppService.php ( 0.26 KB )
  47. /yingpanguazai/ssd/ssd1/www/a.sjds.net/vendor/topthink/framework/src/think/Service.php ( 1.64 KB )
  48. /yingpanguazai/ssd/ssd1/www/a.sjds.net/vendor/topthink/framework/src/think/Lang.php ( 7.35 KB )
  49. /yingpanguazai/ssd/ssd1/www/a.sjds.net/vendor/topthink/framework/src/lang/zh-cn.php ( 13.70 KB )
  50. /yingpanguazai/ssd/ssd1/www/a.sjds.net/vendor/topthink/framework/src/think/initializer/Error.php ( 3.31 KB )
  51. /yingpanguazai/ssd/ssd1/www/a.sjds.net/vendor/topthink/framework/src/think/initializer/RegisterService.php ( 1.33 KB )
  52. /yingpanguazai/ssd/ssd1/www/a.sjds.net/vendor/services.php ( 0.14 KB )
  53. /yingpanguazai/ssd/ssd1/www/a.sjds.net/vendor/topthink/framework/src/think/service/PaginatorService.php ( 1.52 KB )
  54. /yingpanguazai/ssd/ssd1/www/a.sjds.net/vendor/topthink/framework/src/think/service/ValidateService.php ( 0.99 KB )
  55. /yingpanguazai/ssd/ssd1/www/a.sjds.net/vendor/topthink/framework/src/think/service/ModelService.php ( 2.04 KB )
  56. /yingpanguazai/ssd/ssd1/www/a.sjds.net/vendor/topthink/think-trace/src/Service.php ( 0.77 KB )
  57. /yingpanguazai/ssd/ssd1/www/a.sjds.net/vendor/topthink/framework/src/think/Middleware.php ( 6.72 KB )
  58. /yingpanguazai/ssd/ssd1/www/a.sjds.net/vendor/topthink/framework/src/think/initializer/BootService.php ( 0.77 KB )
  59. /yingpanguazai/ssd/ssd1/www/a.sjds.net/vendor/topthink/think-orm/src/Paginator.php ( 11.86 KB )
  60. /yingpanguazai/ssd/ssd1/www/a.sjds.net/vendor/topthink/think-validate/src/Validate.php ( 63.20 KB )
  61. /yingpanguazai/ssd/ssd1/www/a.sjds.net/vendor/topthink/think-orm/src/Model.php ( 23.55 KB )
  62. /yingpanguazai/ssd/ssd1/www/a.sjds.net/vendor/topthink/think-orm/src/model/concern/Attribute.php ( 21.05 KB )
  63. /yingpanguazai/ssd/ssd1/www/a.sjds.net/vendor/topthink/think-orm/src/model/concern/AutoWriteData.php ( 4.21 KB )
  64. /yingpanguazai/ssd/ssd1/www/a.sjds.net/vendor/topthink/think-orm/src/model/concern/Conversion.php ( 6.44 KB )
  65. /yingpanguazai/ssd/ssd1/www/a.sjds.net/vendor/topthink/think-orm/src/model/concern/DbConnect.php ( 5.16 KB )
  66. /yingpanguazai/ssd/ssd1/www/a.sjds.net/vendor/topthink/think-orm/src/model/concern/ModelEvent.php ( 2.33 KB )
  67. /yingpanguazai/ssd/ssd1/www/a.sjds.net/vendor/topthink/think-orm/src/model/concern/RelationShip.php ( 28.29 KB )
  68. /yingpanguazai/ssd/ssd1/www/a.sjds.net/vendor/topthink/think-helper/src/contract/Arrayable.php ( 0.09 KB )
  69. /yingpanguazai/ssd/ssd1/www/a.sjds.net/vendor/topthink/think-helper/src/contract/Jsonable.php ( 0.13 KB )
  70. /yingpanguazai/ssd/ssd1/www/a.sjds.net/vendor/topthink/think-orm/src/model/contract/Modelable.php ( 0.09 KB )
  71. /yingpanguazai/ssd/ssd1/www/a.sjds.net/vendor/topthink/framework/src/think/Db.php ( 2.88 KB )
  72. /yingpanguazai/ssd/ssd1/www/a.sjds.net/vendor/topthink/think-orm/src/DbManager.php ( 8.52 KB )
  73. /yingpanguazai/ssd/ssd1/www/a.sjds.net/vendor/topthink/framework/src/think/Log.php ( 6.28 KB )
  74. /yingpanguazai/ssd/ssd1/www/a.sjds.net/vendor/topthink/framework/src/think/Manager.php ( 3.92 KB )
  75. /yingpanguazai/ssd/ssd1/www/a.sjds.net/vendor/psr/log/src/LoggerTrait.php ( 2.69 KB )
  76. /yingpanguazai/ssd/ssd1/www/a.sjds.net/vendor/psr/log/src/LoggerInterface.php ( 2.71 KB )
  77. /yingpanguazai/ssd/ssd1/www/a.sjds.net/vendor/topthink/framework/src/think/Cache.php ( 4.92 KB )
  78. /yingpanguazai/ssd/ssd1/www/a.sjds.net/vendor/psr/simple-cache/src/CacheInterface.php ( 4.71 KB )
  79. /yingpanguazai/ssd/ssd1/www/a.sjds.net/vendor/topthink/think-helper/src/helper/Arr.php ( 16.63 KB )
  80. /yingpanguazai/ssd/ssd1/www/a.sjds.net/vendor/topthink/framework/src/think/cache/driver/File.php ( 7.84 KB )
  81. /yingpanguazai/ssd/ssd1/www/a.sjds.net/vendor/topthink/framework/src/think/cache/Driver.php ( 9.03 KB )
  82. /yingpanguazai/ssd/ssd1/www/a.sjds.net/vendor/topthink/framework/src/think/contract/CacheHandlerInterface.php ( 1.99 KB )
  83. /yingpanguazai/ssd/ssd1/www/a.sjds.net/app/Request.php ( 0.09 KB )
  84. /yingpanguazai/ssd/ssd1/www/a.sjds.net/vendor/topthink/framework/src/think/Request.php ( 55.78 KB )
  85. /yingpanguazai/ssd/ssd1/www/a.sjds.net/app/middleware.php ( 0.25 KB )
  86. /yingpanguazai/ssd/ssd1/www/a.sjds.net/vendor/topthink/framework/src/think/Pipeline.php ( 2.61 KB )
  87. /yingpanguazai/ssd/ssd1/www/a.sjds.net/vendor/topthink/think-trace/src/TraceDebug.php ( 3.40 KB )
  88. /yingpanguazai/ssd/ssd1/www/a.sjds.net/vendor/topthink/framework/src/think/middleware/SessionInit.php ( 1.94 KB )
  89. /yingpanguazai/ssd/ssd1/www/a.sjds.net/vendor/topthink/framework/src/think/Session.php ( 1.80 KB )
  90. /yingpanguazai/ssd/ssd1/www/a.sjds.net/vendor/topthink/framework/src/think/session/driver/File.php ( 6.27 KB )
  91. /yingpanguazai/ssd/ssd1/www/a.sjds.net/vendor/topthink/framework/src/think/contract/SessionHandlerInterface.php ( 0.87 KB )
  92. /yingpanguazai/ssd/ssd1/www/a.sjds.net/vendor/topthink/framework/src/think/session/Store.php ( 7.12 KB )
  93. /yingpanguazai/ssd/ssd1/www/a.sjds.net/vendor/topthink/framework/src/think/Route.php ( 23.73 KB )
  94. /yingpanguazai/ssd/ssd1/www/a.sjds.net/vendor/topthink/framework/src/think/route/RuleName.php ( 5.75 KB )
  95. /yingpanguazai/ssd/ssd1/www/a.sjds.net/vendor/topthink/framework/src/think/route/Domain.php ( 2.53 KB )
  96. /yingpanguazai/ssd/ssd1/www/a.sjds.net/vendor/topthink/framework/src/think/route/RuleGroup.php ( 22.43 KB )
  97. /yingpanguazai/ssd/ssd1/www/a.sjds.net/vendor/topthink/framework/src/think/route/Rule.php ( 26.95 KB )
  98. /yingpanguazai/ssd/ssd1/www/a.sjds.net/vendor/topthink/framework/src/think/route/RuleItem.php ( 9.78 KB )
  99. /yingpanguazai/ssd/ssd1/www/a.sjds.net/route/app.php ( 1.72 KB )
  100. /yingpanguazai/ssd/ssd1/www/a.sjds.net/vendor/topthink/framework/src/think/facade/Route.php ( 4.70 KB )
  101. /yingpanguazai/ssd/ssd1/www/a.sjds.net/vendor/topthink/framework/src/think/route/dispatch/Controller.php ( 4.74 KB )
  102. /yingpanguazai/ssd/ssd1/www/a.sjds.net/vendor/topthink/framework/src/think/route/Dispatch.php ( 10.44 KB )
  103. /yingpanguazai/ssd/ssd1/www/a.sjds.net/app/controller/Index.php ( 4.81 KB )
  104. /yingpanguazai/ssd/ssd1/www/a.sjds.net/app/BaseController.php ( 2.05 KB )
  105. /yingpanguazai/ssd/ssd1/www/a.sjds.net/vendor/topthink/think-orm/src/facade/Db.php ( 0.93 KB )
  106. /yingpanguazai/ssd/ssd1/www/a.sjds.net/vendor/topthink/think-orm/src/db/connector/Mysql.php ( 5.44 KB )
  107. /yingpanguazai/ssd/ssd1/www/a.sjds.net/vendor/topthink/think-orm/src/db/PDOConnection.php ( 52.47 KB )
  108. /yingpanguazai/ssd/ssd1/www/a.sjds.net/vendor/topthink/think-orm/src/db/Connection.php ( 8.39 KB )
  109. /yingpanguazai/ssd/ssd1/www/a.sjds.net/vendor/topthink/think-orm/src/db/ConnectionInterface.php ( 4.57 KB )
  110. /yingpanguazai/ssd/ssd1/www/a.sjds.net/vendor/topthink/think-orm/src/db/builder/Mysql.php ( 16.58 KB )
  111. /yingpanguazai/ssd/ssd1/www/a.sjds.net/vendor/topthink/think-orm/src/db/Builder.php ( 24.06 KB )
  112. /yingpanguazai/ssd/ssd1/www/a.sjds.net/vendor/topthink/think-orm/src/db/BaseBuilder.php ( 27.50 KB )
  113. /yingpanguazai/ssd/ssd1/www/a.sjds.net/vendor/topthink/think-orm/src/db/Query.php ( 15.71 KB )
  114. /yingpanguazai/ssd/ssd1/www/a.sjds.net/vendor/topthink/think-orm/src/db/BaseQuery.php ( 45.13 KB )
  115. /yingpanguazai/ssd/ssd1/www/a.sjds.net/vendor/topthink/think-orm/src/db/concern/TimeFieldQuery.php ( 7.43 KB )
  116. /yingpanguazai/ssd/ssd1/www/a.sjds.net/vendor/topthink/think-orm/src/db/concern/AggregateQuery.php ( 3.26 KB )
  117. /yingpanguazai/ssd/ssd1/www/a.sjds.net/vendor/topthink/think-orm/src/db/concern/ModelRelationQuery.php ( 20.07 KB )
  118. /yingpanguazai/ssd/ssd1/www/a.sjds.net/vendor/topthink/think-orm/src/db/concern/ParamsBind.php ( 3.66 KB )
  119. /yingpanguazai/ssd/ssd1/www/a.sjds.net/vendor/topthink/think-orm/src/db/concern/ResultOperation.php ( 7.01 KB )
  120. /yingpanguazai/ssd/ssd1/www/a.sjds.net/vendor/topthink/think-orm/src/db/concern/WhereQuery.php ( 19.37 KB )
  121. /yingpanguazai/ssd/ssd1/www/a.sjds.net/vendor/topthink/think-orm/src/db/concern/JoinAndViewQuery.php ( 7.11 KB )
  122. /yingpanguazai/ssd/ssd1/www/a.sjds.net/vendor/topthink/think-orm/src/db/concern/TableFieldInfo.php ( 2.63 KB )
  123. /yingpanguazai/ssd/ssd1/www/a.sjds.net/vendor/topthink/think-orm/src/db/concern/Transaction.php ( 2.77 KB )
  124. /yingpanguazai/ssd/ssd1/www/a.sjds.net/vendor/topthink/framework/src/think/log/driver/File.php ( 5.96 KB )
  125. /yingpanguazai/ssd/ssd1/www/a.sjds.net/vendor/topthink/framework/src/think/contract/LogHandlerInterface.php ( 0.86 KB )
  126. /yingpanguazai/ssd/ssd1/www/a.sjds.net/vendor/topthink/framework/src/think/log/Channel.php ( 3.89 KB )
  127. /yingpanguazai/ssd/ssd1/www/a.sjds.net/vendor/topthink/framework/src/think/event/LogRecord.php ( 1.02 KB )
  128. /yingpanguazai/ssd/ssd1/www/a.sjds.net/vendor/topthink/think-helper/src/Collection.php ( 16.47 KB )
  129. /yingpanguazai/ssd/ssd1/www/a.sjds.net/vendor/topthink/framework/src/think/facade/View.php ( 1.70 KB )
  130. /yingpanguazai/ssd/ssd1/www/a.sjds.net/vendor/topthink/framework/src/think/View.php ( 4.39 KB )
  131. /yingpanguazai/ssd/ssd1/www/a.sjds.net/vendor/topthink/framework/src/think/Response.php ( 8.81 KB )
  132. /yingpanguazai/ssd/ssd1/www/a.sjds.net/vendor/topthink/framework/src/think/response/View.php ( 3.29 KB )
  133. /yingpanguazai/ssd/ssd1/www/a.sjds.net/vendor/topthink/framework/src/think/Cookie.php ( 6.06 KB )
  134. /yingpanguazai/ssd/ssd1/www/a.sjds.net/vendor/topthink/think-view/src/Think.php ( 8.38 KB )
  135. /yingpanguazai/ssd/ssd1/www/a.sjds.net/vendor/topthink/framework/src/think/contract/TemplateHandlerInterface.php ( 1.60 KB )
  136. /yingpanguazai/ssd/ssd1/www/a.sjds.net/vendor/topthink/think-template/src/Template.php ( 46.61 KB )
  137. /yingpanguazai/ssd/ssd1/www/a.sjds.net/vendor/topthink/think-template/src/template/driver/File.php ( 2.41 KB )
  138. /yingpanguazai/ssd/ssd1/www/a.sjds.net/vendor/topthink/think-template/src/template/contract/DriverInterface.php ( 0.86 KB )
  139. /yingpanguazai/ssd/ssd1/www/a.sjds.net/runtime/temp/97cad012e8e159aae2fe347a411e8351.php ( 12.06 KB )
  140. /yingpanguazai/ssd/ssd1/www/a.sjds.net/vendor/topthink/think-trace/src/Html.php ( 4.42 KB )
  1. CONNECT:[ UseTime:0.000642s ] mysql:host=127.0.0.1;port=3306;dbname=a_sjds;charset=utf8mb4
  2. SHOW FULL COLUMNS FROM `fenlei` [ RunTime:0.000876s ]
  3. SELECT * FROM `fenlei` WHERE `fid` = 0 [ RunTime:0.000286s ]
  4. SELECT * FROM `fenlei` WHERE `fid` = 63 [ RunTime:0.000289s ]
  5. SHOW FULL COLUMNS FROM `set` [ RunTime:0.000495s ]
  6. SELECT * FROM `set` [ RunTime:0.000203s ]
  7. SHOW FULL COLUMNS FROM `article` [ RunTime:0.000527s ]
  8. SELECT * FROM `article` WHERE `id` = 473316 LIMIT 1 [ RunTime:0.000464s ]
  9. UPDATE `article` SET `lasttime` = 1776602979 WHERE `id` = 473316 [ RunTime:0.006739s ]
  10. SELECT * FROM `fenlei` WHERE `id` = 64 LIMIT 1 [ RunTime:0.000238s ]
  11. SELECT * FROM `article` WHERE `id` < 473316 ORDER BY `id` DESC LIMIT 1 [ RunTime:0.001956s ]
  12. SELECT * FROM `article` WHERE `id` > 473316 ORDER BY `id` ASC LIMIT 1 [ RunTime:0.000407s ]
  13. SELECT * FROM `article` WHERE `id` < 473316 ORDER BY `id` DESC LIMIT 10 [ RunTime:0.001179s ]
  14. SELECT * FROM `article` WHERE `id` < 473316 ORDER BY `id` DESC LIMIT 10,10 [ RunTime:0.006506s ]
  15. SELECT * FROM `article` WHERE `id` < 473316 ORDER BY `id` DESC LIMIT 20,10 [ RunTime:0.000827s ]
0.090084s