2025-2026道德与法治资源号连载《道德与法治》九下新版3.1中国担当课件,还包括视频、练习、教学设计、单元复习、单元测试等

AUTUMN IS COMING
老师,您好!
欢迎来到【道德与法治资源号】公众号。2025-2026道德与法治九下课件已经开始更新了,很多老朋友都知道,咱们得目标一直是致力于弄出更多实用、优质的资源的。
今年咱们多了一个新板块,就是道德与法治知识点的背诵技巧。因为在实际教学过程中,我们也常常面临学生普遍性的抵触背诵,以及背诵方法缺失的问题。说到的这个背诵,应该有很多老师是能够跟我们共情的,它应该是咱们教学之外最为操心的一个事情了,而且因为总要抽查而容易影响到教学的进度。有时候看到有的同学明明花了那么多时间背诵,还是背不会,考试一团糟,真的比他们还着急。
经过我们多年的摸索,现在终于找到了一种课堂上可用,效果还不错的方法。希望在这里分享给大家,能给您的课堂增添点有趣的新东西,让学生学得更轻松点,记东西牢固一点,考试考的好一点!
如果您觉得我们的内容有用,请多给我们点赞、转发,共同助力更多学生成长受益!感谢!
—— 就爱分享实用资源的【道德与法治资源号】

部
分
课
件
预
览





























部
分
讲
课
稿
预
览

九下3.1《中国担当》讲课稿
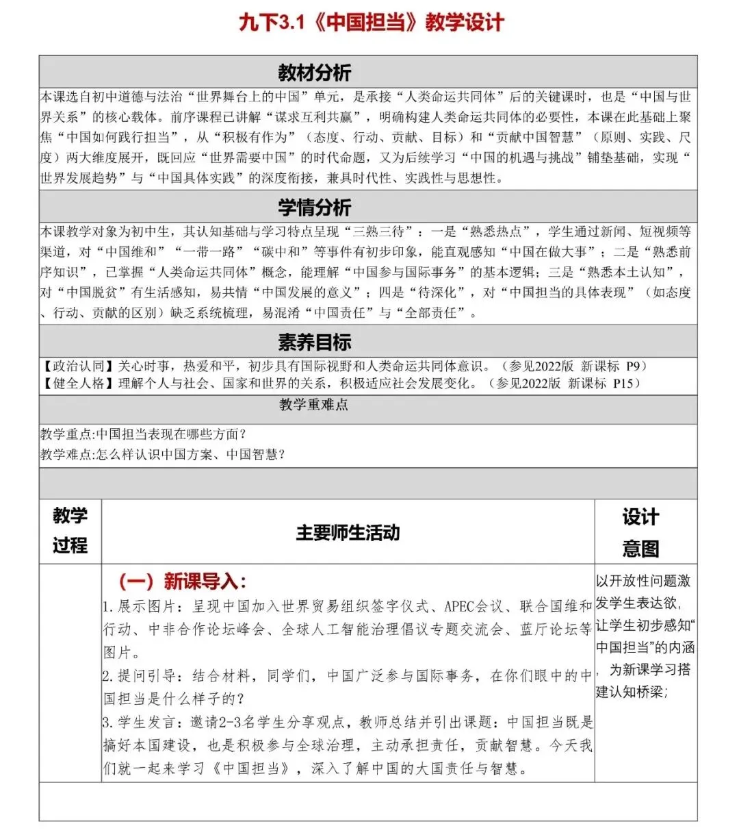
新课导入
师:同学们,上课!在正式开始今天的课程前,老师先给大家展示一组图片,大家仔细观察并思考。(PPT展示中国加入世界贸易组织签字仪式、APEC会议、联合国维和行动、2024年中非合作论坛峰会、全球人工智能治理倡议专题交流会、蓝厅论坛等图片)
大家都看到了,这些图片里记录了中国参与的众多国际事务,从经贸合作到维和行动,从区域经济交流到全球治理倡议。那结合这些材料,谁能说说在你眼中,中国担当是什么样子的?来,这位同学你先说说。
生:(学生自由发言,如“中国会帮助其他国家”“中国会参与解决国际问题”等)
师:非常好,这位同学的观察很到位!其实中国担当,既是踏踏实实搞好本国建设,也是积极参与全球治理,主动承担国际责任,为世界贡献中国智慧。今天,我们就一起走进《中国担当》这一课,深入了解中国的大国责任与风范。
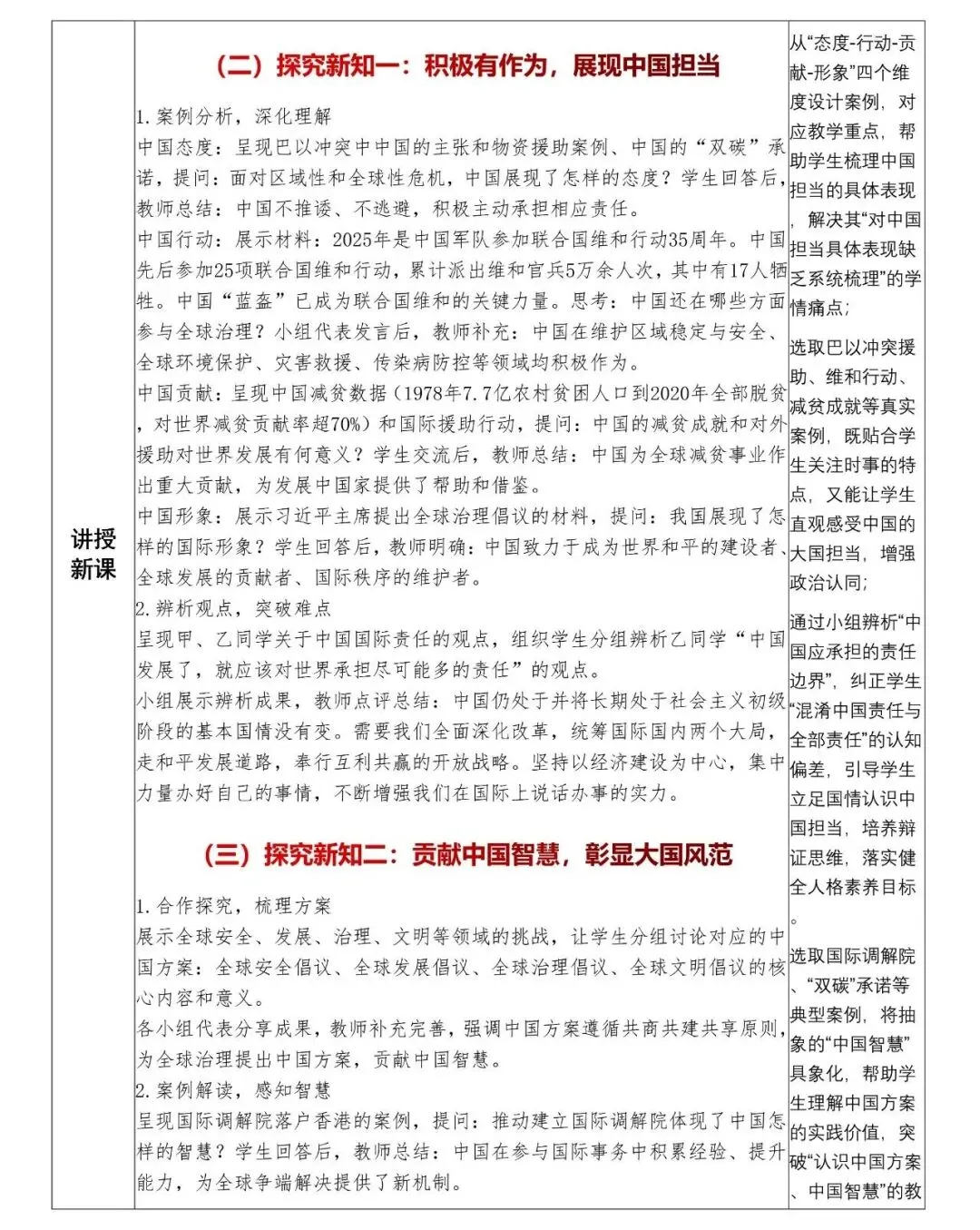
新课讲授:积极有作为,展现中国担当
师:首先我们来看第一个模块——积极有作为。大家先看PPT上的案例,面对巴以冲突,中国提出了“两国方案”,主张巴以双方独立建国、和平共处,还向加沙地带提供了6万个食品包,保障当地民众基本生活;在全球气候问题上,中国承诺二氧化碳排放力争2030年前达到峰值,2060年前实现碳中和。大家结合这些案例想一想,面对区域性和全球性的危机与难题,中国展现出了怎样的态度?
生:(学生回答,如“不逃避责任”“主动帮忙”等)
师:总结得很精准!这就是中国的态度——面对各种区域性和全球性的危机与难题,中国不推诿、不逃避,也不依赖他人,积极主动地承担起相应的责任。
师:再来看下一则材料,2025年是中国军队参加联合国维和行动35周年,中国先后参加25项联合国维和行动,累计派出维和官兵5万余人次,还有17名官兵为维和事业牺牲,中国“蓝盔”已经成为联合国维和的关键力量。那大家分组讨论一下,除了维和,中国还在哪些领域参与全球治理?给大家3分钟时间,小组内交流一下。
(学生分组讨论)
师:好,时间到,哪个小组来分享一下讨论成果?第三小组代表你来说。
生:(小组代表发言,如“环境保护领域”“灾害救援领域”“传染病防控领域”等)
师:说得非常全面!中国不仅在维护区域稳定与安全方面积极行动,还在全球环境保护、灾害救援、高致死性传染病防控等多个与世界和平发展相关的领域,主动参与全球治理体系建设和改革,用实际行动践行担当。
师:接下来我们看中国的减贫成就,1978年我国有7.7亿农村贫困人口,到2020年全部脱贫,对世界减贫贡献率超过70%,还成立了中国国际扶贫中心,对多个不发达国家提供关税减免和债务免除,累计援款超4000亿元。大家思考,中国的减贫成就和对外援助,对世界发展有什么意义?
生:(学生回答,如“帮助其他国家脱贫”“为世界减贫提供经验”等)
师:没错!作为世界上最大的发展中国家,中国用有限的资源实现本国经济快速发展,打赢脱贫攻坚战,这不仅改善了本国人民的生活,更给全球减贫事业作出了重大贡献,为其他发展中国家提供了可借鉴的经验。
师:2025年9月1日,习近平主席在“上海合作组织+”会议上提出全球治理倡议,倡导构建更公正合理的全球治理体系。结合这一倡议,大家说说我国展现了怎样的国际形象?

部
分
教
案
预
览




以上是资源中部分课件、讲课稿、教案和背诵技巧的展示,你心动了吗,有任何问题都可以联系我们哦


资源包含内容


PART.01

资源更新进度

九上精彩
2025秋九上道法优质课件|1.1坚持改革开放课件(讲课稿、背诵技巧、教案等)
2025秋九上道法优质课件|1.2走向共同富裕课件(讲课稿、背诵技巧、教案等)
2025秋九上道法优质课件|2.1创新改变生活课件(讲课稿、背诵技巧、教案等)
2025秋九上道法优质课件|2.2创新永无止境课件(讲课稿、背诵技巧、教案等)
2025秋九上道法优质课件|3.1生活在新型的民主国家课件(讲课稿、背诵技巧、教案等)
八上精彩
2025秋八上道法优质课件|1.1认识社会生活课件(讲课稿、背诵技巧、教案等)
2025秋八上道法优质课件|1.2我们都是社会的一员课件(讲课稿、背诵技巧、教案等)
2025秋八上道法优质课件|2.1人的社会化课件(讲课稿、背诵技巧、
2025秋八上道法优质课件|2.2养成亲社会行为课件(讲课稿、背诵技巧、教案等)
2025秋八上道法优质课件|3.1网络改变世界课件(讲课稿、背诵技巧、教案等)
2025秋八上道法优质课件|3.2营造清朗空间课件(讲课稿、背诵技巧、教案等)
2025秋八上道法优质课件|4.1维护秩序靠规则课件(讲课稿、背诵技巧、教案等)
扫码关注公众号

获取课件资源


请点击下方小心心或者设【道德与法治资源号】为☆星标☆公众号,不错过任何一篇好文哦
