是不是有点香?
下面带你来使用看看
1:打开网站,找到“AI复刻教案”
打开【AI办学】网站。
https://teacherai.online/

进入AI应用中的第一个
👉 “AI复刻教案”按钮

点进去之后,就是核心操作界面。
2:上传你的“优秀模板”
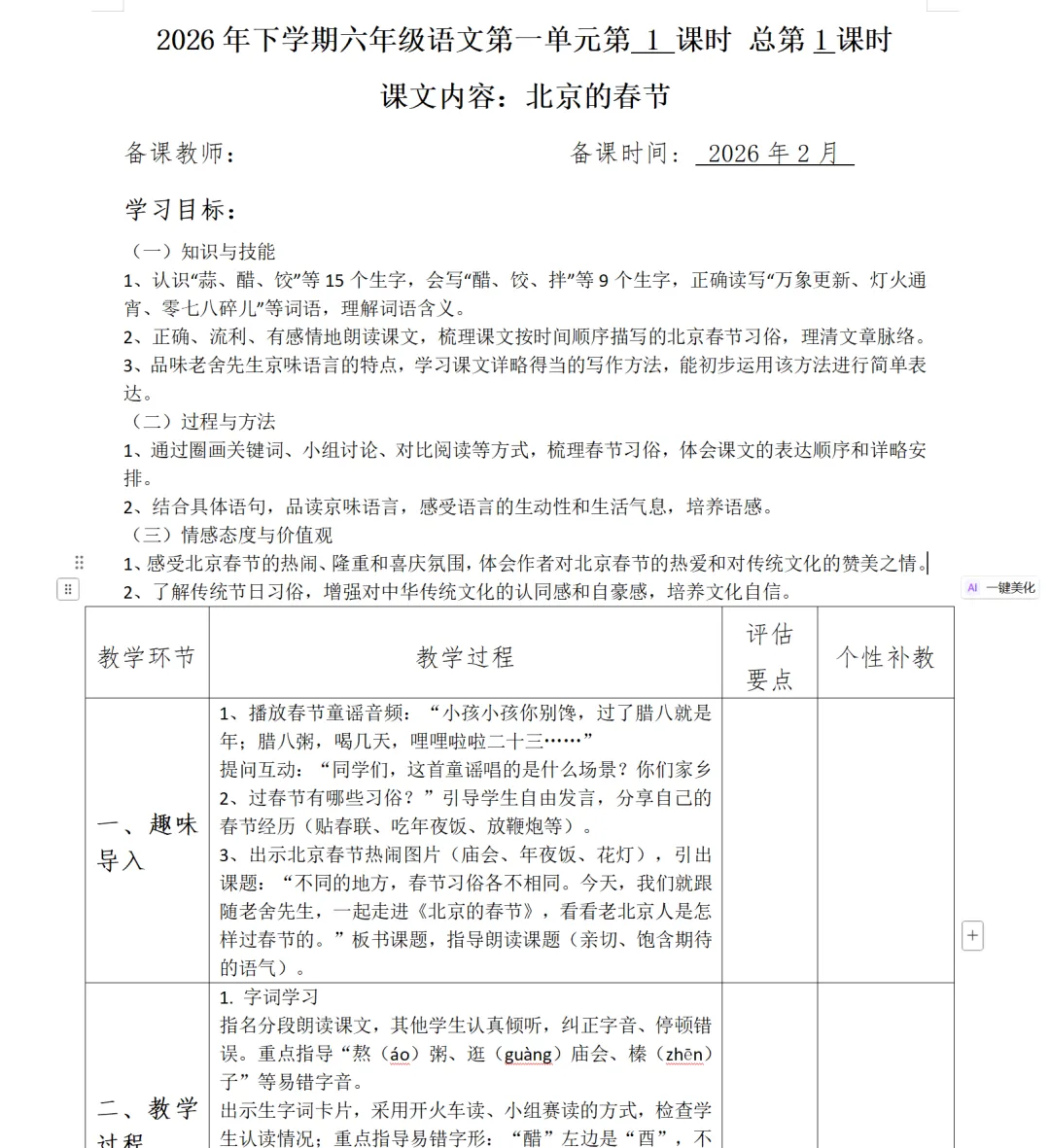
举个例子。
我上传的是五年级语文第一课——《北京的春节》的教案模板。
模板你会发现
- 表格结构非常清晰 然年再我们的AI教案复刻中,点击上传:

这时候点击:
👉 “分析”

在分析的过程中,你可以直接输入新的教案主题。
比如:
这里我们输入:
五年级下:腊八粥

3:AI开始自动“打标签+填表”
接下来就是见证奇迹的时刻。
AI会:
✅ 自动识别表格结构
✅ 给每个单元格打标签
✅ 根据新主题填写对应内容
整个过程不用你改格式,不用复制粘贴。

写完之后,你可以在左侧看到完整内容。
如果觉得某一段写得不满意,怎么办?
很简单。
在左侧输入修改要求,比如:
“教学目标再具体一点,增加可操作性。”
“增加分层作业设计。”
“课堂活动再活跃一点。”

AI会自动帮你改好。
4:一键导出,直接交稿
修改完成后,点击:

👉 “导出”

导出后你会看到——
✅ 表格结构完整
✅ 行间距自动调整
✅ 字体大小统一
✅ 格式规范
✅ 可以直接提交

真的一点格式都不用自己调。
这一学期的教案不都可以丢给他。
说句掏心窝子的话
老师最宝贵的不是时间吗?
我们不是不会写教案。
我们只是——
不想把时间浪费在机械填表上。
AI帮我们干掉的是:
❌ 重复劳动
❌ 机械复制
❌ 格式折磨
留下的是:
✅ 教学思考
✅ 课堂设计
✅ 教育创新
关于我
大家都叫我小胖,硕士研究生,还上过央视呢!现在专门研究AI+教育的落地应用。到目前为止,我已经做了📚 100多个AI+教育智能体,帮助🥇 15位+以上的老师在公开课中使用AI获奖,8位老师AI智能体比赛市级一等奖。
如果你还没有加入AI教育大家庭,抓紧行动吧。
