当前位置:首页>教案>二年级下册数学新教材核心素养表格式教案已出炉

二年级下册数学新教材核心素养表格式教案已出炉

  • 2026-04-05 20:38:21
二年级下册数学新教材核心素养表格式教案已出炉

二年级下册数学核心素养导向表格式教案全维度解析

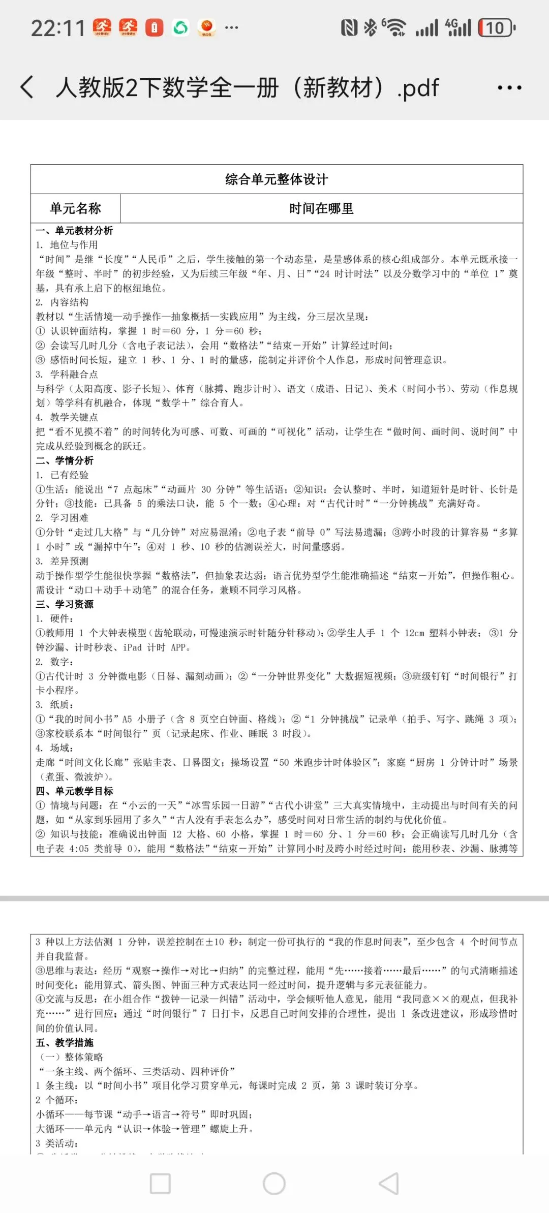
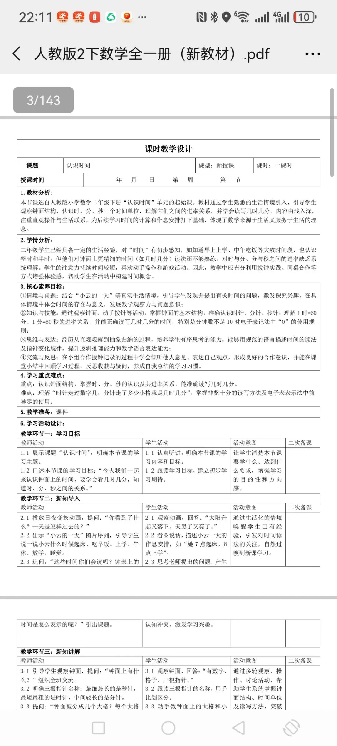
二年级下册数学是小学数学低年级向中年级过渡的重要学段,新教材紧扣数感、量感、符号意识、运算能力、几何直观、空间观念、推理意识、数据意识、应用意识、创新意识十大数学核心素养设计内容,表格式教案作为适配新教材的教学载体,将素养培育融入教学全环节,清晰涵盖课题、课时、核心素养目标、学情分析、教学重点、教学难点、教学准备、教学过程、设计意图、课后反思等要素,既贴合二年级学生认知特点,又让核心素养培育具象化、可落地。以下从各核心板块出发,全面解析该类教案的设计逻辑、内容要点与实践价值,助力低年级数学素养教学高效开展。

一、核心素养目标:精准拆解,贴合低段学段要求

核心素养目标是教案的灵魂,二年级下册数学表格式教案的目标设定,紧扣新教材知识点(如万以内数的认识、表内除法、图形的运动、数据收集整理等),将十大核心素养拆解为可操作、可检测、层次性的具体目标,杜绝空泛化表述,兼顾基础能力与素养发展。

基础素养维度聚焦数感、量感、运算能力,要求学生结合生活情境认识万以内数,建立数的大小概念,发展数感;感知长度、质量等计量单位的实际意义,培养量感;熟练掌握表内除法计算,能运用除法解决简单实际问题,提升运算能力。空间与图形维度侧重几何直观、空间观念,通过认识轴对称、平移、旋转现象,观察图形的运动变化,能直观描述图形特征,初步建立空间观念。思维与推理维度强化推理意识、符号意识,在解决问题的过程中,能进行简单的合情推理,学会用符号(如图形、数字)表示数量关系。应用与创新维度培养应用意识、数据意识、创新意识,通过数据收集整理的学习,能初步感知数据的意义;结合生活实际发现数学问题、解决数学问题,在动手操作中尝试简单的方法创新。各素养目标并非孤立,而是融合于知识点教学中,如学习除法时,同步发展数感、运算能力与应用意识,让素养培育与知识学习同步推进。

二、学情分析:立足低段特点,找准教学起点

学情分析是教案设计的现实依据,二年级下册学生的学情需从知识基础、能力水平、认知特点、学习习惯四方面精准分析,明确学生的“已知点、未知点、发展点”,实现以学定教。

从知识基础来看,学生已掌握100以内数的认识、表内乘法、简单的加减法计算,能辨认常见的平面图形和立体图形,具备初步的数学动手操作能力,为万以内数的认识、表内除法学习奠定了基础,但对“除法的意义”“数的组成”的理解仍需具象支撑。从能力水平来看,学生能结合生活情境解决简单的一步计算问题,具备初步的观察、动手能力,但抽象思维较弱,对抽象的数学概念、运算规律的理解需要借助直观教具;语言表达能力有限,难以清晰描述数学思考过程。从认知特点来看,二年级学生以具象思维为主,注意力集中时间约20-25分钟,对动手操作、游戏、生活情境类教学活动兴趣浓厚,喜欢在玩中学、做中学。从学习习惯来看,大部分学生已养成课前预习、课堂举手发言的习惯,但部分学生存在审题不认真、书写不规范、动手操作缺乏条理的问题,自主探究和合作学习的能力仍需培养。学情分析的精准性,直接决定教学重点、难点的设定和教学方法的选择,让教案设计更贴合学生实际。

三、教学重点与难点:聚焦素养,锚定教学核心

教学重点与难点的设定,以核心素养目标和学情分析为依据,紧扣二年级下册数学新教材的知识体系,区分“必备基础”与“能力提升”,让教学更具针对性。

教学重点是学生必须掌握的基础知识和核心能力,也是素养培育的基础载体,主要包括:掌握万以内数的读写、组成和大小比较,建立数感;理解除法的意义,熟练掌握表内除法计算;认识轴对称、平移、旋转现象,发展初步的空间观念;学会用简单的方法收集和整理数据,感知数据价值;能运用加、减、乘、除法解决生活中的简单实际问题,提升应用意识。重点内容的设定,始终围绕“知识落地+素养启蒙”,让学生在掌握知识点的同时,初步培育核心素养。

教学难点是学生学习中难以理解、掌握和迁移的内容,也是素养培育的关键提升点,主要包括:理解除法的意义与乘法的内在联系;能结合具体情境选择合适的运算方法解决问题,培养审题和分析问题的能力;能直观描述图形的运动过程,建立空间观念;能根据数据提出并解决简单的问题,发展数据意识。难点多集中在“抽象概念理解”“知识迁移运用”“思维能力发展”方面,教学中需通过直观演示、动手操作、生活情境等方式突破,让学生在突破难点的过程中,实现素养的逐步提升。

四、教学准备:直观具象,适配低段教学需求

教学准备是教学活动顺利开展的物质保障,二年级下册数学表格式教案的教学准备分教师准备和学生准备,紧扣低段学生具象思维特点,注重直观性、实用性、操作性,让抽象的数学知识变得具体可感。

教师准备以直观教具和教学素材为主:制作多媒体课件,包含生活情境图、动画演示、习题设计等,如用动画展示图形的平移和旋转,用生活图呈现万以内数的场景;准备计数器、小棒、图形卡片、卷尺、天平、统计图表等教具,助力数的认识、除法意义、图形运动的教学;设计动手操作任务单、小组合作探究卡,让课堂活动有序开展。学生准备以简易学具和预习任务为主:准备小棒、计数器、练习本、图形纸片等学具,便于课堂动手操作;根据预习单提前熟悉新课内容,如预习万以内数的认识时,尝试数出生活中的大数,为课堂学习做好铺垫。丰富的直观准备,能有效激发学生的学习兴趣,降低抽象知识的学习难度,让素养培育在动手操作中落地。

五、教学过程与设计意图:环环相扣,落实素养培育

教学过程是教案的主体,表格式教案将教学过程按时间划分成情境导入、探究新知、巩固练习、拓展提升、课堂小结等环节,每环节均明确教师活动、学生活动、设计意图,三者一一对应,让核心素养融入教学每一步,贴合二年级学生“玩中学、做中学”的特点。

各环节设计注重互动性和实践性:情境导入(5分钟左右),教师以生活情境、游戏、故事、教具演示等方式引出课题,如教学除法时,以“分糖果”的生活场景提问,学生参与情境互动、大胆猜想,设计意图是激发学习兴趣,让学生感受数学与生活的联系,培养应用意识;探究新知(15-20分钟),教师引导学生通过动手操作、小组合作、观察比较等方式探究知识,如教学数的组成时,指导学生用计数器拨数、用小棒摆数,学生自主操作、交流发现,设计意图是让学生经历知识形成过程,培养动手能力、推理意识和合作意识;巩固练习(8-10分钟),教师设计分层习题(基础题、提升题),学生独立完成、集体订正,设计意图是巩固基础知识,提升运算能力和应用能力;拓展提升(3-5分钟),教师设计生活化、开放性问题,学生思考讨论、大胆表达,设计意图是拓展思维,培养创新意识和数据意识;课堂小结(2分钟左右),教师引导学生梳理本节课的知识和收获,学生自主总结,设计意图是培养归纳概括能力,构建知识体系。

设计意图作为每环节的“灵魂注解”,始终紧扣核心素养,说明环节设计的目的与素养培育指向,让每一个教学行为都有明确的素养目标,实现“教有方向、学有目标”。

六、课后反思:复盘优化,助力素养教学提质

课后反思是教案的延伸环节,也是教师专业成长和教学优化的重要途径,二年级下册数学表格式教案的课后反思,紧扣素养培育落地效果,从目标达成、教学过程、学生表现、问题与改进四方面展开,客观复盘教学实践,避免形式化表述。

反思需聚焦核心:分析核心素养目标是否达成,如学生是否掌握知识点、数感/运算能力等素养是否得到有效培育;复盘教学过程,分析环节设计是否合理、教学方法是否适配、时间分配是否科学,哪些环节推动了学生素养发展,哪些环节存在衔接不畅;关注学生表现,分析学生的课堂参与度、动手操作能力、思考表达情况,不同层次学生的素养发展是否均衡;梳理教学问题,如难点突破不充分、学生动手操作缺乏指导、习题设计缺乏层次性等,并提出具体的改进措施,如调整教学环节、增加直观演示、设计分层任务。课后反思的核心是“以反思促优化”,让教案设计更贴合学生素养发展需求,让每一节课的教学都能实现知识与素养的双重提升。

七、表格式教案的核心实践价值

二年级下册数学核心素养导向的表格式教案,相较于传统教案,更具清晰性、实用性、针对性,适配新教材的素养教学要求和低段学生的认知特点。表格载体让各教学要素分门别类、条理清晰,教师备课、上课一目了然,便于把控教学节奏;各板块紧密关联,从目标设定到学情分析,从教学过程到课后反思,形成素养培育闭环,让抽象的核心素养转化为具体的教学行为,避免素养培育流于形式。

同时,该教案注重低段教学特点,所有环节设计均以“具象化、动手化、生活化”为原则,让数学教学脱离枯燥的公式和计算,变得贴近学生生活、充满趣味,激发学生的数学学习兴趣;兼具灵活性和可操作性,教师可根据具体教学内容(如计算课、图形课、统计课)和学生实际情况,调整各板块内容,适配不同课型的教学需求。

作为新教材下的教学工具,该表格式教案不仅是教师开展高效教学的抓手,更是低年级数学核心素养启蒙的重要载体,让学生在掌握数学基础知识、提升基本能力的同时,逐步培育数感、推理意识、应用意识等核心素养,为中高年级数学学习筑牢素养基础,真正实现“立德树人、素养为本”的小学数学教学目标。

需要私聊加我微信

最新文章

随机文章

基本 文件 流程 错误 SQL 调试
  1. 请求信息 : 2026-04-07 01:41:42 HTTP/2.0 GET : https://a.sjds.net/a/478172.html
  2. 运行时间 : 0.102838s [ 吞吐率:9.72req/s ] 内存消耗:4,415.30kb 文件加载:140
  3. 缓存信息 : 0 reads,0 writes
  4. 会话信息 : SESSION_ID=224d1183fc07e4fb069d49152122e503
  1. /yingpanguazai/ssd/ssd1/www/a.sjds.net/public/index.php ( 0.79 KB )
  2. /yingpanguazai/ssd/ssd1/www/a.sjds.net/vendor/autoload.php ( 0.17 KB )
  3. /yingpanguazai/ssd/ssd1/www/a.sjds.net/vendor/composer/autoload_real.php ( 2.49 KB )
  4. /yingpanguazai/ssd/ssd1/www/a.sjds.net/vendor/composer/platform_check.php ( 0.90 KB )
  5. /yingpanguazai/ssd/ssd1/www/a.sjds.net/vendor/composer/ClassLoader.php ( 14.03 KB )
  6. /yingpanguazai/ssd/ssd1/www/a.sjds.net/vendor/composer/autoload_static.php ( 4.90 KB )
  7. /yingpanguazai/ssd/ssd1/www/a.sjds.net/vendor/topthink/think-helper/src/helper.php ( 8.34 KB )
  8. /yingpanguazai/ssd/ssd1/www/a.sjds.net/vendor/topthink/think-validate/src/helper.php ( 2.19 KB )
  9. /yingpanguazai/ssd/ssd1/www/a.sjds.net/vendor/topthink/think-orm/src/helper.php ( 1.47 KB )
  10. /yingpanguazai/ssd/ssd1/www/a.sjds.net/vendor/topthink/think-orm/stubs/load_stubs.php ( 0.16 KB )
  11. /yingpanguazai/ssd/ssd1/www/a.sjds.net/vendor/topthink/framework/src/think/Exception.php ( 1.69 KB )
  12. /yingpanguazai/ssd/ssd1/www/a.sjds.net/vendor/topthink/think-container/src/Facade.php ( 2.71 KB )
  13. /yingpanguazai/ssd/ssd1/www/a.sjds.net/vendor/symfony/deprecation-contracts/function.php ( 0.99 KB )
  14. /yingpanguazai/ssd/ssd1/www/a.sjds.net/vendor/symfony/polyfill-mbstring/bootstrap.php ( 8.26 KB )
  15. /yingpanguazai/ssd/ssd1/www/a.sjds.net/vendor/symfony/polyfill-mbstring/bootstrap80.php ( 9.78 KB )
  16. /yingpanguazai/ssd/ssd1/www/a.sjds.net/vendor/symfony/var-dumper/Resources/functions/dump.php ( 1.49 KB )
  17. /yingpanguazai/ssd/ssd1/www/a.sjds.net/vendor/topthink/think-dumper/src/helper.php ( 0.18 KB )
  18. /yingpanguazai/ssd/ssd1/www/a.sjds.net/vendor/symfony/var-dumper/VarDumper.php ( 4.30 KB )
  19. /yingpanguazai/ssd/ssd1/www/a.sjds.net/vendor/topthink/framework/src/think/App.php ( 15.30 KB )
  20. /yingpanguazai/ssd/ssd1/www/a.sjds.net/vendor/topthink/think-container/src/Container.php ( 15.76 KB )
  21. /yingpanguazai/ssd/ssd1/www/a.sjds.net/vendor/psr/container/src/ContainerInterface.php ( 1.02 KB )
  22. /yingpanguazai/ssd/ssd1/www/a.sjds.net/app/provider.php ( 0.19 KB )
  23. /yingpanguazai/ssd/ssd1/www/a.sjds.net/vendor/topthink/framework/src/think/Http.php ( 6.04 KB )
  24. /yingpanguazai/ssd/ssd1/www/a.sjds.net/vendor/topthink/think-helper/src/helper/Str.php ( 7.29 KB )
  25. /yingpanguazai/ssd/ssd1/www/a.sjds.net/vendor/topthink/framework/src/think/Env.php ( 4.68 KB )
  26. /yingpanguazai/ssd/ssd1/www/a.sjds.net/app/common.php ( 0.03 KB )
  27. /yingpanguazai/ssd/ssd1/www/a.sjds.net/vendor/topthink/framework/src/helper.php ( 18.78 KB )
  28. /yingpanguazai/ssd/ssd1/www/a.sjds.net/vendor/topthink/framework/src/think/Config.php ( 5.54 KB )
  29. /yingpanguazai/ssd/ssd1/www/a.sjds.net/config/app.php ( 0.95 KB )
  30. /yingpanguazai/ssd/ssd1/www/a.sjds.net/config/cache.php ( 0.78 KB )
  31. /yingpanguazai/ssd/ssd1/www/a.sjds.net/config/console.php ( 0.23 KB )
  32. /yingpanguazai/ssd/ssd1/www/a.sjds.net/config/cookie.php ( 0.56 KB )
  33. /yingpanguazai/ssd/ssd1/www/a.sjds.net/config/database.php ( 2.48 KB )
  34. /yingpanguazai/ssd/ssd1/www/a.sjds.net/vendor/topthink/framework/src/think/facade/Env.php ( 1.67 KB )
  35. /yingpanguazai/ssd/ssd1/www/a.sjds.net/config/filesystem.php ( 0.61 KB )
  36. /yingpanguazai/ssd/ssd1/www/a.sjds.net/config/lang.php ( 0.91 KB )
  37. /yingpanguazai/ssd/ssd1/www/a.sjds.net/config/log.php ( 1.35 KB )
  38. /yingpanguazai/ssd/ssd1/www/a.sjds.net/config/middleware.php ( 0.19 KB )
  39. /yingpanguazai/ssd/ssd1/www/a.sjds.net/config/route.php ( 1.89 KB )
  40. /yingpanguazai/ssd/ssd1/www/a.sjds.net/config/session.php ( 0.57 KB )
  41. /yingpanguazai/ssd/ssd1/www/a.sjds.net/config/trace.php ( 0.34 KB )
  42. /yingpanguazai/ssd/ssd1/www/a.sjds.net/config/view.php ( 0.82 KB )
  43. /yingpanguazai/ssd/ssd1/www/a.sjds.net/app/event.php ( 0.25 KB )
  44. /yingpanguazai/ssd/ssd1/www/a.sjds.net/vendor/topthink/framework/src/think/Event.php ( 7.67 KB )
  45. /yingpanguazai/ssd/ssd1/www/a.sjds.net/app/service.php ( 0.13 KB )
  46. /yingpanguazai/ssd/ssd1/www/a.sjds.net/app/AppService.php ( 0.26 KB )
  47. /yingpanguazai/ssd/ssd1/www/a.sjds.net/vendor/topthink/framework/src/think/Service.php ( 1.64 KB )
  48. /yingpanguazai/ssd/ssd1/www/a.sjds.net/vendor/topthink/framework/src/think/Lang.php ( 7.35 KB )
  49. /yingpanguazai/ssd/ssd1/www/a.sjds.net/vendor/topthink/framework/src/lang/zh-cn.php ( 13.70 KB )
  50. /yingpanguazai/ssd/ssd1/www/a.sjds.net/vendor/topthink/framework/src/think/initializer/Error.php ( 3.31 KB )
  51. /yingpanguazai/ssd/ssd1/www/a.sjds.net/vendor/topthink/framework/src/think/initializer/RegisterService.php ( 1.33 KB )
  52. /yingpanguazai/ssd/ssd1/www/a.sjds.net/vendor/services.php ( 0.14 KB )
  53. /yingpanguazai/ssd/ssd1/www/a.sjds.net/vendor/topthink/framework/src/think/service/PaginatorService.php ( 1.52 KB )
  54. /yingpanguazai/ssd/ssd1/www/a.sjds.net/vendor/topthink/framework/src/think/service/ValidateService.php ( 0.99 KB )
  55. /yingpanguazai/ssd/ssd1/www/a.sjds.net/vendor/topthink/framework/src/think/service/ModelService.php ( 2.04 KB )
  56. /yingpanguazai/ssd/ssd1/www/a.sjds.net/vendor/topthink/think-trace/src/Service.php ( 0.77 KB )
  57. /yingpanguazai/ssd/ssd1/www/a.sjds.net/vendor/topthink/framework/src/think/Middleware.php ( 6.72 KB )
  58. /yingpanguazai/ssd/ssd1/www/a.sjds.net/vendor/topthink/framework/src/think/initializer/BootService.php ( 0.77 KB )
  59. /yingpanguazai/ssd/ssd1/www/a.sjds.net/vendor/topthink/think-orm/src/Paginator.php ( 11.86 KB )
  60. /yingpanguazai/ssd/ssd1/www/a.sjds.net/vendor/topthink/think-validate/src/Validate.php ( 63.20 KB )
  61. /yingpanguazai/ssd/ssd1/www/a.sjds.net/vendor/topthink/think-orm/src/Model.php ( 23.55 KB )
  62. /yingpanguazai/ssd/ssd1/www/a.sjds.net/vendor/topthink/think-orm/src/model/concern/Attribute.php ( 21.05 KB )
  63. /yingpanguazai/ssd/ssd1/www/a.sjds.net/vendor/topthink/think-orm/src/model/concern/AutoWriteData.php ( 4.21 KB )
  64. /yingpanguazai/ssd/ssd1/www/a.sjds.net/vendor/topthink/think-orm/src/model/concern/Conversion.php ( 6.44 KB )
  65. /yingpanguazai/ssd/ssd1/www/a.sjds.net/vendor/topthink/think-orm/src/model/concern/DbConnect.php ( 5.16 KB )
  66. /yingpanguazai/ssd/ssd1/www/a.sjds.net/vendor/topthink/think-orm/src/model/concern/ModelEvent.php ( 2.33 KB )
  67. /yingpanguazai/ssd/ssd1/www/a.sjds.net/vendor/topthink/think-orm/src/model/concern/RelationShip.php ( 28.29 KB )
  68. /yingpanguazai/ssd/ssd1/www/a.sjds.net/vendor/topthink/think-helper/src/contract/Arrayable.php ( 0.09 KB )
  69. /yingpanguazai/ssd/ssd1/www/a.sjds.net/vendor/topthink/think-helper/src/contract/Jsonable.php ( 0.13 KB )
  70. /yingpanguazai/ssd/ssd1/www/a.sjds.net/vendor/topthink/think-orm/src/model/contract/Modelable.php ( 0.09 KB )
  71. /yingpanguazai/ssd/ssd1/www/a.sjds.net/vendor/topthink/framework/src/think/Db.php ( 2.88 KB )
  72. /yingpanguazai/ssd/ssd1/www/a.sjds.net/vendor/topthink/think-orm/src/DbManager.php ( 8.52 KB )
  73. /yingpanguazai/ssd/ssd1/www/a.sjds.net/vendor/topthink/framework/src/think/Log.php ( 6.28 KB )
  74. /yingpanguazai/ssd/ssd1/www/a.sjds.net/vendor/topthink/framework/src/think/Manager.php ( 3.92 KB )
  75. /yingpanguazai/ssd/ssd1/www/a.sjds.net/vendor/psr/log/src/LoggerTrait.php ( 2.69 KB )
  76. /yingpanguazai/ssd/ssd1/www/a.sjds.net/vendor/psr/log/src/LoggerInterface.php ( 2.71 KB )
  77. /yingpanguazai/ssd/ssd1/www/a.sjds.net/vendor/topthink/framework/src/think/Cache.php ( 4.92 KB )
  78. /yingpanguazai/ssd/ssd1/www/a.sjds.net/vendor/psr/simple-cache/src/CacheInterface.php ( 4.71 KB )
  79. /yingpanguazai/ssd/ssd1/www/a.sjds.net/vendor/topthink/think-helper/src/helper/Arr.php ( 16.63 KB )
  80. /yingpanguazai/ssd/ssd1/www/a.sjds.net/vendor/topthink/framework/src/think/cache/driver/File.php ( 7.84 KB )
  81. /yingpanguazai/ssd/ssd1/www/a.sjds.net/vendor/topthink/framework/src/think/cache/Driver.php ( 9.03 KB )
  82. /yingpanguazai/ssd/ssd1/www/a.sjds.net/vendor/topthink/framework/src/think/contract/CacheHandlerInterface.php ( 1.99 KB )
  83. /yingpanguazai/ssd/ssd1/www/a.sjds.net/app/Request.php ( 0.09 KB )
  84. /yingpanguazai/ssd/ssd1/www/a.sjds.net/vendor/topthink/framework/src/think/Request.php ( 55.78 KB )
  85. /yingpanguazai/ssd/ssd1/www/a.sjds.net/app/middleware.php ( 0.25 KB )
  86. /yingpanguazai/ssd/ssd1/www/a.sjds.net/vendor/topthink/framework/src/think/Pipeline.php ( 2.61 KB )
  87. /yingpanguazai/ssd/ssd1/www/a.sjds.net/vendor/topthink/think-trace/src/TraceDebug.php ( 3.40 KB )
  88. /yingpanguazai/ssd/ssd1/www/a.sjds.net/vendor/topthink/framework/src/think/middleware/SessionInit.php ( 1.94 KB )
  89. /yingpanguazai/ssd/ssd1/www/a.sjds.net/vendor/topthink/framework/src/think/Session.php ( 1.80 KB )
  90. /yingpanguazai/ssd/ssd1/www/a.sjds.net/vendor/topthink/framework/src/think/session/driver/File.php ( 6.27 KB )
  91. /yingpanguazai/ssd/ssd1/www/a.sjds.net/vendor/topthink/framework/src/think/contract/SessionHandlerInterface.php ( 0.87 KB )
  92. /yingpanguazai/ssd/ssd1/www/a.sjds.net/vendor/topthink/framework/src/think/session/Store.php ( 7.12 KB )
  93. /yingpanguazai/ssd/ssd1/www/a.sjds.net/vendor/topthink/framework/src/think/Route.php ( 23.73 KB )
  94. /yingpanguazai/ssd/ssd1/www/a.sjds.net/vendor/topthink/framework/src/think/route/RuleName.php ( 5.75 KB )
  95. /yingpanguazai/ssd/ssd1/www/a.sjds.net/vendor/topthink/framework/src/think/route/Domain.php ( 2.53 KB )
  96. /yingpanguazai/ssd/ssd1/www/a.sjds.net/vendor/topthink/framework/src/think/route/RuleGroup.php ( 22.43 KB )
  97. /yingpanguazai/ssd/ssd1/www/a.sjds.net/vendor/topthink/framework/src/think/route/Rule.php ( 26.95 KB )
  98. /yingpanguazai/ssd/ssd1/www/a.sjds.net/vendor/topthink/framework/src/think/route/RuleItem.php ( 9.78 KB )
  99. /yingpanguazai/ssd/ssd1/www/a.sjds.net/route/app.php ( 1.72 KB )
  100. /yingpanguazai/ssd/ssd1/www/a.sjds.net/vendor/topthink/framework/src/think/facade/Route.php ( 4.70 KB )
  101. /yingpanguazai/ssd/ssd1/www/a.sjds.net/vendor/topthink/framework/src/think/route/dispatch/Controller.php ( 4.74 KB )
  102. /yingpanguazai/ssd/ssd1/www/a.sjds.net/vendor/topthink/framework/src/think/route/Dispatch.php ( 10.44 KB )
  103. /yingpanguazai/ssd/ssd1/www/a.sjds.net/app/controller/Index.php ( 4.81 KB )
  104. /yingpanguazai/ssd/ssd1/www/a.sjds.net/app/BaseController.php ( 2.05 KB )
  105. /yingpanguazai/ssd/ssd1/www/a.sjds.net/vendor/topthink/think-orm/src/facade/Db.php ( 0.93 KB )
  106. /yingpanguazai/ssd/ssd1/www/a.sjds.net/vendor/topthink/think-orm/src/db/connector/Mysql.php ( 5.44 KB )
  107. /yingpanguazai/ssd/ssd1/www/a.sjds.net/vendor/topthink/think-orm/src/db/PDOConnection.php ( 52.47 KB )
  108. /yingpanguazai/ssd/ssd1/www/a.sjds.net/vendor/topthink/think-orm/src/db/Connection.php ( 8.39 KB )
  109. /yingpanguazai/ssd/ssd1/www/a.sjds.net/vendor/topthink/think-orm/src/db/ConnectionInterface.php ( 4.57 KB )
  110. /yingpanguazai/ssd/ssd1/www/a.sjds.net/vendor/topthink/think-orm/src/db/builder/Mysql.php ( 16.58 KB )
  111. /yingpanguazai/ssd/ssd1/www/a.sjds.net/vendor/topthink/think-orm/src/db/Builder.php ( 24.06 KB )
  112. /yingpanguazai/ssd/ssd1/www/a.sjds.net/vendor/topthink/think-orm/src/db/BaseBuilder.php ( 27.50 KB )
  113. /yingpanguazai/ssd/ssd1/www/a.sjds.net/vendor/topthink/think-orm/src/db/Query.php ( 15.71 KB )
  114. /yingpanguazai/ssd/ssd1/www/a.sjds.net/vendor/topthink/think-orm/src/db/BaseQuery.php ( 45.13 KB )
  115. /yingpanguazai/ssd/ssd1/www/a.sjds.net/vendor/topthink/think-orm/src/db/concern/TimeFieldQuery.php ( 7.43 KB )
  116. /yingpanguazai/ssd/ssd1/www/a.sjds.net/vendor/topthink/think-orm/src/db/concern/AggregateQuery.php ( 3.26 KB )
  117. /yingpanguazai/ssd/ssd1/www/a.sjds.net/vendor/topthink/think-orm/src/db/concern/ModelRelationQuery.php ( 20.07 KB )
  118. /yingpanguazai/ssd/ssd1/www/a.sjds.net/vendor/topthink/think-orm/src/db/concern/ParamsBind.php ( 3.66 KB )
  119. /yingpanguazai/ssd/ssd1/www/a.sjds.net/vendor/topthink/think-orm/src/db/concern/ResultOperation.php ( 7.01 KB )
  120. /yingpanguazai/ssd/ssd1/www/a.sjds.net/vendor/topthink/think-orm/src/db/concern/WhereQuery.php ( 19.37 KB )
  121. /yingpanguazai/ssd/ssd1/www/a.sjds.net/vendor/topthink/think-orm/src/db/concern/JoinAndViewQuery.php ( 7.11 KB )
  122. /yingpanguazai/ssd/ssd1/www/a.sjds.net/vendor/topthink/think-orm/src/db/concern/TableFieldInfo.php ( 2.63 KB )
  123. /yingpanguazai/ssd/ssd1/www/a.sjds.net/vendor/topthink/think-orm/src/db/concern/Transaction.php ( 2.77 KB )
  124. /yingpanguazai/ssd/ssd1/www/a.sjds.net/vendor/topthink/framework/src/think/log/driver/File.php ( 5.96 KB )
  125. /yingpanguazai/ssd/ssd1/www/a.sjds.net/vendor/topthink/framework/src/think/contract/LogHandlerInterface.php ( 0.86 KB )
  126. /yingpanguazai/ssd/ssd1/www/a.sjds.net/vendor/topthink/framework/src/think/log/Channel.php ( 3.89 KB )
  127. /yingpanguazai/ssd/ssd1/www/a.sjds.net/vendor/topthink/framework/src/think/event/LogRecord.php ( 1.02 KB )
  128. /yingpanguazai/ssd/ssd1/www/a.sjds.net/vendor/topthink/think-helper/src/Collection.php ( 16.47 KB )
  129. /yingpanguazai/ssd/ssd1/www/a.sjds.net/vendor/topthink/framework/src/think/facade/View.php ( 1.70 KB )
  130. /yingpanguazai/ssd/ssd1/www/a.sjds.net/vendor/topthink/framework/src/think/View.php ( 4.39 KB )
  131. /yingpanguazai/ssd/ssd1/www/a.sjds.net/vendor/topthink/framework/src/think/Response.php ( 8.81 KB )
  132. /yingpanguazai/ssd/ssd1/www/a.sjds.net/vendor/topthink/framework/src/think/response/View.php ( 3.29 KB )
  133. /yingpanguazai/ssd/ssd1/www/a.sjds.net/vendor/topthink/framework/src/think/Cookie.php ( 6.06 KB )
  134. /yingpanguazai/ssd/ssd1/www/a.sjds.net/vendor/topthink/think-view/src/Think.php ( 8.38 KB )
  135. /yingpanguazai/ssd/ssd1/www/a.sjds.net/vendor/topthink/framework/src/think/contract/TemplateHandlerInterface.php ( 1.60 KB )
  136. /yingpanguazai/ssd/ssd1/www/a.sjds.net/vendor/topthink/think-template/src/Template.php ( 46.61 KB )
  137. /yingpanguazai/ssd/ssd1/www/a.sjds.net/vendor/topthink/think-template/src/template/driver/File.php ( 2.41 KB )
  138. /yingpanguazai/ssd/ssd1/www/a.sjds.net/vendor/topthink/think-template/src/template/contract/DriverInterface.php ( 0.86 KB )
  139. /yingpanguazai/ssd/ssd1/www/a.sjds.net/runtime/temp/97cad012e8e159aae2fe347a411e8351.php ( 12.06 KB )
  140. /yingpanguazai/ssd/ssd1/www/a.sjds.net/vendor/topthink/think-trace/src/Html.php ( 4.42 KB )
  1. CONNECT:[ UseTime:0.000588s ] mysql:host=127.0.0.1;port=3306;dbname=a_sjds;charset=utf8mb4
  2. SHOW FULL COLUMNS FROM `fenlei` [ RunTime:0.000848s ]
  3. SELECT * FROM `fenlei` WHERE `fid` = 0 [ RunTime:0.000314s ]
  4. SELECT * FROM `fenlei` WHERE `fid` = 63 [ RunTime:0.000249s ]
  5. SHOW FULL COLUMNS FROM `set` [ RunTime:0.000524s ]
  6. SELECT * FROM `set` [ RunTime:0.000213s ]
  7. SHOW FULL COLUMNS FROM `article` [ RunTime:0.000543s ]
  8. SELECT * FROM `article` WHERE `id` = 478172 LIMIT 1 [ RunTime:0.000461s ]
  9. UPDATE `article` SET `lasttime` = 1775497302 WHERE `id` = 478172 [ RunTime:0.014995s ]
  10. SELECT * FROM `fenlei` WHERE `id` = 64 LIMIT 1 [ RunTime:0.000320s ]
  11. SELECT * FROM `article` WHERE `id` < 478172 ORDER BY `id` DESC LIMIT 1 [ RunTime:0.000464s ]
  12. SELECT * FROM `article` WHERE `id` > 478172 ORDER BY `id` ASC LIMIT 1 [ RunTime:0.000485s ]
  13. SELECT * FROM `article` WHERE `id` < 478172 ORDER BY `id` DESC LIMIT 10 [ RunTime:0.002475s ]
  14. SELECT * FROM `article` WHERE `id` < 478172 ORDER BY `id` DESC LIMIT 10,10 [ RunTime:0.001909s ]
  15. SELECT * FROM `article` WHERE `id` < 478172 ORDER BY `id` DESC LIMIT 20,10 [ RunTime:0.007156s ]
0.104548s