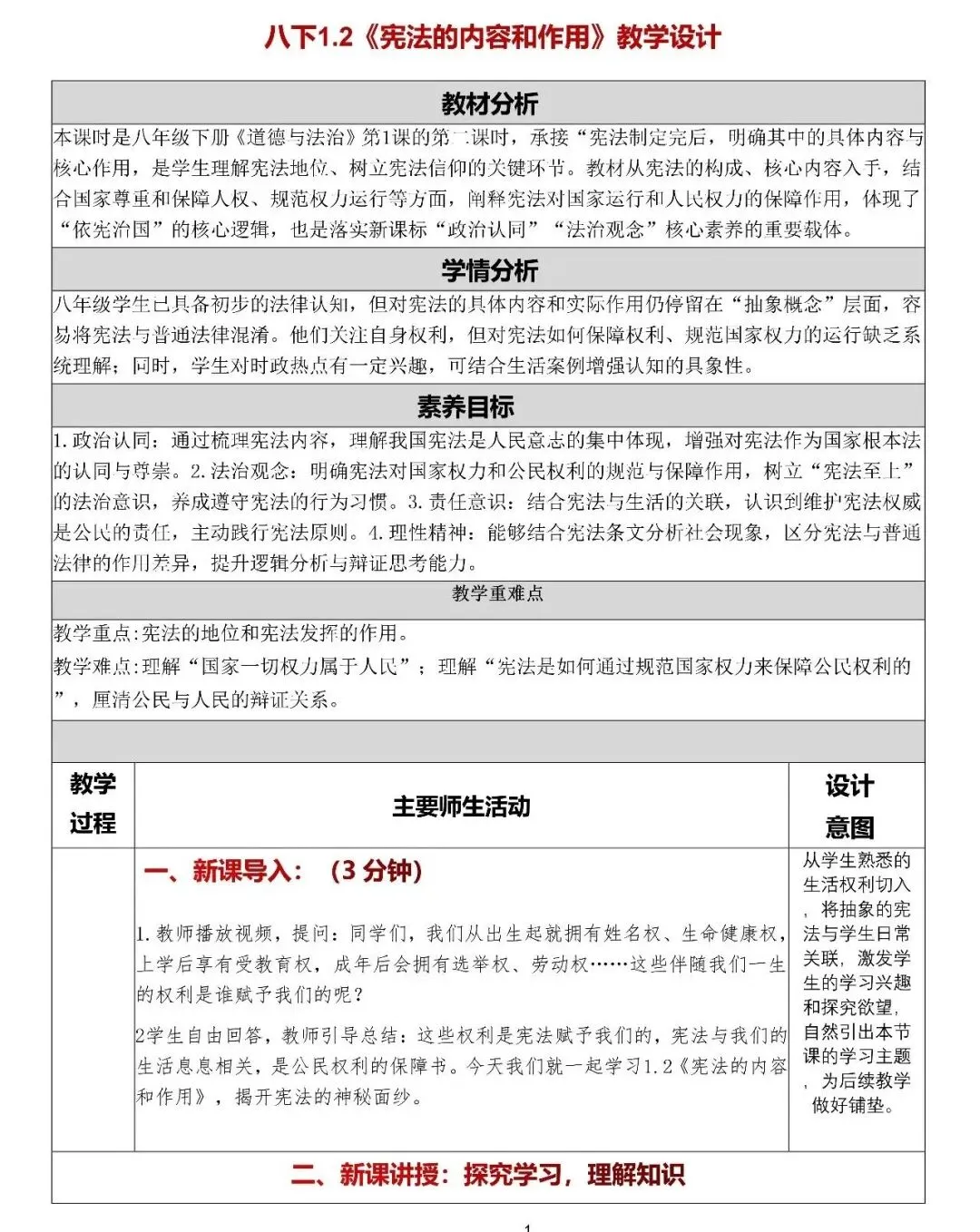
当前位置:首页>课件>2026春八下道法优质课件|1.2宪法的内容和作用课件(讲课稿、背诵技巧、教学设计等)

2026春八下道法优质课件|1.2宪法的内容和作用课件(讲课稿、背诵技巧、教学设计等)

  • 2026-04-06 10:34:48
2026春八下道法优质课件|1.2宪法的内容和作用课件(讲课稿、背诵技巧、教学设计等)
2026春

德与法治资源号连载《道德与法治》八下新版1.2宪法的内容和作用课件,还包括视频、练习、教学设计、单元复习、单元测试等

AUTUMN IS COMING

老师,您好!

欢迎来到【道德与法治资源号】公众号。2026道德与法治八下课件已经开始更新了,很多老朋友都知道,咱们得目标一直是致力于弄出更多实用、优质的资源的。

今年咱们多了一个新板块,就是道德与法治知识点的背诵技巧。因为在实际教学过程中,我们也常常面临学生普遍性的抵触背诵,以及背诵方法缺失的问题。说到的这个背诵,应该有很多老师是能够跟我们共情的,它应该是咱们教学之外最为操心的一个事情了,而且因为总要抽查而容易影响到教学的进度。有时候看到有的同学明明花了那么多时间背诵,还是背不会,考试一团糟,真的比他们还着急。

经过我们多年的摸索,现在终于找到了一种课堂上可用,效果还不错的方法。希望在这里分享给大家,能给您的课堂增添点有趣的新东西,让学生学得更轻松点,记东西牢固一点,考试考的好一点!

如果您觉得我们的内容有用,请多给我们点赞、转发,共同助力更多学生成长受益!感谢!

—— 就爱分享实用资源的【道德与法治资源号】

稿

1.2《宪法的内容和作用讲课稿

新课导入:

同学们,在开始今天的新课之前,请同学们思考一个问题:从我们呱呱坠地的那一刻起,我们就拥有了姓名权、生命健康权;到了上学的年纪,我们能坐在教室里读书学习,是因为享有受教育权;等我们成年之后,还会拥有选举权、劳动权……这些陪伴我们一生、让我们能正常生活和发展的权利,究竟是谁赋予我们的呢?大家可以自由举手回答。

好,这位同学说觉得是法律,还有同学说是国家。大家的回答都有道理,但这些权利的根本来源是我们国家的根本大法——宪法。宪法看似离我们很远,实则和我们的生活息息相关,是我们公民权利的根本保障书。今天,我们就一起来学习1.2《宪法的内容和作用》,一起揭开宪法的神秘面纱,看看这部根本大法到底规定了什么内容、有着怎样的重要作用。

新课讲授

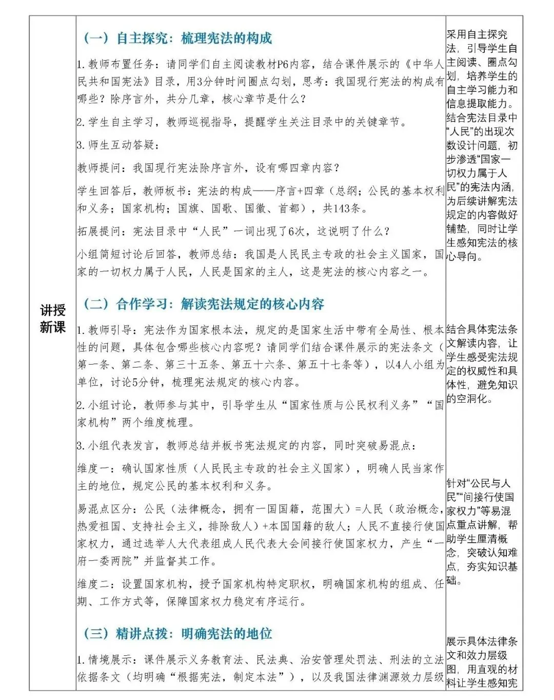
一、自主探究:梳理宪法的构成

同学们,首先请大家翻开教材P6页,同时看大屏幕上展示的《中华人民共和国宪法》的完整目录。接下来给大家3分钟的时间,自主阅读并拿起铅笔圈点勾划,思考两个问题:第一,我国现行宪法的构成有哪些?除了序言之外,宪法一共分几章,核心的章节又是什么?现在开始,大家自主学习。

好,时间到。谁来回答第一个问题,我国现行宪法除了序言之外,设有哪四章内容?这位同学举手最快,你来说。

非常好,请坐。这位同学准确说出了,宪法除序言外,第一章是总纲,第二章是公民的基本权利和义务,第三章是国家机构,第四章是国旗、国歌、国徽、首都。大家把这个知识点记下来,我国现行宪法整体由序言加这四章构成,一共一百四十三条。

大家仔细看大屏幕的宪法目录,数一数人民这个词出现了多少次?对,6说明什么?

宪法目录中反复出现人民,恰恰说明我国是人民民主专政的社会主义国家,国家的一切权力属于人民,人民是国家的主人,这也是宪法最核心的内之一。

二、合作学习:解读宪法规定的核心内容

了解了宪法的构成,接下来我们就要深入看看,这部根本大法到底规定了哪些核心内容。大家看大屏幕,老师展示了宪法的几条核心条文:第一条、第二条、第三十五条、第五十七条。宪法作为国家根本法,规定的都是国家生活中带有全局性、根本性的问题,接下来请大家以4人小组为单位,讨论5分钟,从这些条文和教材内容出发,梳理宪法规定的核心内容,我们可以试着从两个维度去总结。现在开始小组讨论。

(教师参与各小组讨论,引导梳理,5分钟后)

时间到,各小组停止讨论。哪个小组先来分享一下你们梳理的结果?第三小组代表,你来说。

很好,思路很清晰。第三小组从两个维度梳理了宪法的内容,和老师梳理的不谋而合。首先第一个维度,宪法确认了我国的国家性质,也就是我们刚刚说的人民民主专政的社会主义国家,明确了人民当家作主的地位,同时还具体规定了公民的基本权利和义务。比如大屏幕上的第三十五条,规定了公民的政治自由,第五十六条规定了公民依法纳税的基本义务,这些都是宪法对我们公民的明确保障要求。

这里老师要给大家区分一个易混点,也是考试的高频考点:公民和人民。大家看大屏幕,首先,公民是法律概念,只要拥有一国国籍,就是这个国家的公民,它的范围更大;而人民是政治概念,特指遵守法律、热爱祖国、支持社会主义事业的中国公民,被依法剥夺政治权利的犯罪分子,就不属于人民的范畴。我们可以简单记一个公式:公民=人民+具有本国国籍的敌人。

还有一个关键点,大家一定要注意:我国人民是国家的主人,但人民不直接行使国家权力,而是通过选举人大代表,组成人民代表大会,由人民代表大会作为国家权力机关,再产生人民政府、监察委员会、人民法院、人民检察院,也就是我们说的一府一委两院,对人民代表大会负责一府一委两院的工作人民代表大会监督。这就是人民间接行使国家权力的过程,大家理解了吗?

好,接下来第二个维度,宪法还设置了国家机构,授予国家机构特定的职权,同时明确了国家机构的组成、任期、工作方式等内容。比如大屏幕上的第五十七条,规定全国人民代表大会是最高国家权力机关,第六十条规定全国人大每届任期五年。这些规定,都是为了让国家权力的运行稳定有序,保障国家各项工作顺利开展。

三、精讲点拨:明确宪法的地位

了解了宪法的内容,我们再来思考,宪法在我国的法律体系中,处于怎样的地位?大家看大屏幕,老师展示了义务教育法、民法典、治安管理处罚法、刑法的立法依据条文,大家仔细看,这些法律制定有什么共同点?对,根据宪法,制定本法

这里有一张我国法律渊源的效力层级图,我们看到宪法在最顶端,下面依次是法律、行政法规、地方性法规、规章等。结合这些材料,再翻开教材P2页,思考1分钟,宪法在我国法律体系中的地位是什么?谁来回答?这位同学。

这位同学回答得很全面,请坐。首先,宪法是国家的根本法,是国家一切法律法规的总依据、总源头,具有最高的法律地位、法律权威和法律效力。宪法第五条明确规定,一切法律、行政法规和地方性法规都不得同宪法相抵触,一切组织和个人都必须遵守宪法,这就是宪法的最高效力。

其次,宪法还是我国治国安邦的总章程,它集中体现了党和人民的统一意志和共同愿望,是国家意志的最高表现形式。我们国家的一切治理活动,都要以宪法为根本遵循。

根据前面所学,同学们来做三个判断题:第一,宪法是一切法律的总和;第二,宪法等于义务教育法+环境法+民法+刑法;第三,宪法规定国家生活中的所有问题。大家判断一下,这三句话都是对还是错?

对,全部是错误的。大家一定要记住,宪法并不是其他法律的简单相加或总和,它规定的是国家生活中全局性、根本性的问题,而普通法律是根据宪法制定的,是宪法的具体化,规定的是国家生活中某一方面的具体问题,这是宪法和普通法律最核心的区别,大家一定要记牢。

四、案例分析:剖析宪法的重要作用

明确了宪法的地位,接下来我们进入本节课的重点和难点,剖析宪法的重要作用。习近平总书记曾总结,我国宪法以其至上的法制地位和强大的法制力量,保障了人民当家作主,推动了法治国家建设,维护了国家统一和社会稳定。根据总书记的讲话,大家能感受到宪法有何重要作用

首先,宪法的总领作用:宪法巩固国家政权,规范和制约国家权力,保障公民权利,维护社会稳定,推动社会进步,增进人民福祉,最终实现国家的长治久安。这是宪法最根本的作用,是对国家和社会整体的保障作用。

其次,宪法明确规定,国家尊重和保障人权,这是宪法的核心作用之一。大家看大屏幕,在三八妇女节之际,我国形成了以宪法为基础,以妇女权益保障法为主体的100多部法律组成的妇女权益保障体系,保障妇女的政治、劳动、婚姻家庭等各项权利;再看未成年人保护,国家权力机关修订未成年人保护法,新增政府保护、网络保护专章,形成六大保护体系;2025年公安部开展护蕾”“净网专项行动,教育部排查校园安全隐患,纪检监察机关问责失职渎职的公职人员,法院、检察院严惩侵害未成年人的犯罪。

大家结合这些案例,说说国家是从哪些方面落实尊重和保障人权的?

非常好,请坐。权力机关,通过立法保障人权行政机关,依法行政、执法保障人权;监察机关,监督公权力,保障人权;司法机关,公正司法,司法保障人权。这四大机关各司其职,共同落实宪法规定的尊重和保障人权。

最后,宪法的另一重要作用:规范国家权力运行。大家看大屏幕的漫画《秉公办事阳光用权》,漫画中有公章、笼子、阳光、轨道,大家先思考,这四个事物分别代表什么?同桌之间可以互相交流,1分钟后回答。

好,这位同学来说说。

回答得非常准确,请坐。公章代表权力,笼子代表制度,阳光代表监督,轨道代表法治。那这幅漫画的整体寓意是什么呢?

对,权力的行使要受制度的约束,并且处于公开透明的监督之下,在法治的轨道上运行,这样才能确保权力不被滥用。为什么宪法要规范国家权力运行?因为权力是一把双刃剑,在法治轨道上行使可以造福人民,在法律之外行使则必然祸害国家和人民。

所以宪法把权力关进制度的笼子,通过依法设定权力、规范权力、制约权力、监督权力,让国家权力始终为人民服务。这里老师要强调宪法的两个核心点:宪法的核心价值是保障公民权利,核心价值追求是规范国家权力运行以保障公民权利。

以上是资源中部分课件讲课稿教案背诵技巧的展示,你心动了吗,有任何问题都可以联系我们哦

PART.01

资源更新进度

扫码关注公众号

联系作者

获取课件资源

喜欢文章请点击下方小心心或者道德与法治资源号☆星标☆公众号,不错过任何一篇好文哦

最新文章

随机文章

基本 文件 流程 错误 SQL 调试
  1. 请求信息 : 2026-04-06 11:36:43 HTTP/2.0 GET : https://a.sjds.net/a/478464.html
  2. 运行时间 : 0.104270s [ 吞吐率:9.59req/s ] 内存消耗:4,400.98kb 文件加载:140
  3. 缓存信息 : 0 reads,0 writes
  4. 会话信息 : SESSION_ID=3b123a3957ee7b3d98b920df68aeed5a
  1. /yingpanguazai/ssd/ssd1/www/a.sjds.net/public/index.php ( 0.79 KB )
  2. /yingpanguazai/ssd/ssd1/www/a.sjds.net/vendor/autoload.php ( 0.17 KB )
  3. /yingpanguazai/ssd/ssd1/www/a.sjds.net/vendor/composer/autoload_real.php ( 2.49 KB )
  4. /yingpanguazai/ssd/ssd1/www/a.sjds.net/vendor/composer/platform_check.php ( 0.90 KB )
  5. /yingpanguazai/ssd/ssd1/www/a.sjds.net/vendor/composer/ClassLoader.php ( 14.03 KB )
  6. /yingpanguazai/ssd/ssd1/www/a.sjds.net/vendor/composer/autoload_static.php ( 4.90 KB )
  7. /yingpanguazai/ssd/ssd1/www/a.sjds.net/vendor/topthink/think-helper/src/helper.php ( 8.34 KB )
  8. /yingpanguazai/ssd/ssd1/www/a.sjds.net/vendor/topthink/think-validate/src/helper.php ( 2.19 KB )
  9. /yingpanguazai/ssd/ssd1/www/a.sjds.net/vendor/topthink/think-orm/src/helper.php ( 1.47 KB )
  10. /yingpanguazai/ssd/ssd1/www/a.sjds.net/vendor/topthink/think-orm/stubs/load_stubs.php ( 0.16 KB )
  11. /yingpanguazai/ssd/ssd1/www/a.sjds.net/vendor/topthink/framework/src/think/Exception.php ( 1.69 KB )
  12. /yingpanguazai/ssd/ssd1/www/a.sjds.net/vendor/topthink/think-container/src/Facade.php ( 2.71 KB )
  13. /yingpanguazai/ssd/ssd1/www/a.sjds.net/vendor/symfony/deprecation-contracts/function.php ( 0.99 KB )
  14. /yingpanguazai/ssd/ssd1/www/a.sjds.net/vendor/symfony/polyfill-mbstring/bootstrap.php ( 8.26 KB )
  15. /yingpanguazai/ssd/ssd1/www/a.sjds.net/vendor/symfony/polyfill-mbstring/bootstrap80.php ( 9.78 KB )
  16. /yingpanguazai/ssd/ssd1/www/a.sjds.net/vendor/symfony/var-dumper/Resources/functions/dump.php ( 1.49 KB )
  17. /yingpanguazai/ssd/ssd1/www/a.sjds.net/vendor/topthink/think-dumper/src/helper.php ( 0.18 KB )
  18. /yingpanguazai/ssd/ssd1/www/a.sjds.net/vendor/symfony/var-dumper/VarDumper.php ( 4.30 KB )
  19. /yingpanguazai/ssd/ssd1/www/a.sjds.net/vendor/topthink/framework/src/think/App.php ( 15.30 KB )
  20. /yingpanguazai/ssd/ssd1/www/a.sjds.net/vendor/topthink/think-container/src/Container.php ( 15.76 KB )
  21. /yingpanguazai/ssd/ssd1/www/a.sjds.net/vendor/psr/container/src/ContainerInterface.php ( 1.02 KB )
  22. /yingpanguazai/ssd/ssd1/www/a.sjds.net/app/provider.php ( 0.19 KB )
  23. /yingpanguazai/ssd/ssd1/www/a.sjds.net/vendor/topthink/framework/src/think/Http.php ( 6.04 KB )
  24. /yingpanguazai/ssd/ssd1/www/a.sjds.net/vendor/topthink/think-helper/src/helper/Str.php ( 7.29 KB )
  25. /yingpanguazai/ssd/ssd1/www/a.sjds.net/vendor/topthink/framework/src/think/Env.php ( 4.68 KB )
  26. /yingpanguazai/ssd/ssd1/www/a.sjds.net/app/common.php ( 0.03 KB )
  27. /yingpanguazai/ssd/ssd1/www/a.sjds.net/vendor/topthink/framework/src/helper.php ( 18.78 KB )
  28. /yingpanguazai/ssd/ssd1/www/a.sjds.net/vendor/topthink/framework/src/think/Config.php ( 5.54 KB )
  29. /yingpanguazai/ssd/ssd1/www/a.sjds.net/config/app.php ( 0.95 KB )
  30. /yingpanguazai/ssd/ssd1/www/a.sjds.net/config/cache.php ( 0.78 KB )
  31. /yingpanguazai/ssd/ssd1/www/a.sjds.net/config/console.php ( 0.23 KB )
  32. /yingpanguazai/ssd/ssd1/www/a.sjds.net/config/cookie.php ( 0.56 KB )
  33. /yingpanguazai/ssd/ssd1/www/a.sjds.net/config/database.php ( 2.48 KB )
  34. /yingpanguazai/ssd/ssd1/www/a.sjds.net/vendor/topthink/framework/src/think/facade/Env.php ( 1.67 KB )
  35. /yingpanguazai/ssd/ssd1/www/a.sjds.net/config/filesystem.php ( 0.61 KB )
  36. /yingpanguazai/ssd/ssd1/www/a.sjds.net/config/lang.php ( 0.91 KB )
  37. /yingpanguazai/ssd/ssd1/www/a.sjds.net/config/log.php ( 1.35 KB )
  38. /yingpanguazai/ssd/ssd1/www/a.sjds.net/config/middleware.php ( 0.19 KB )
  39. /yingpanguazai/ssd/ssd1/www/a.sjds.net/config/route.php ( 1.89 KB )
  40. /yingpanguazai/ssd/ssd1/www/a.sjds.net/config/session.php ( 0.57 KB )
  41. /yingpanguazai/ssd/ssd1/www/a.sjds.net/config/trace.php ( 0.34 KB )
  42. /yingpanguazai/ssd/ssd1/www/a.sjds.net/config/view.php ( 0.82 KB )
  43. /yingpanguazai/ssd/ssd1/www/a.sjds.net/app/event.php ( 0.25 KB )
  44. /yingpanguazai/ssd/ssd1/www/a.sjds.net/vendor/topthink/framework/src/think/Event.php ( 7.67 KB )
  45. /yingpanguazai/ssd/ssd1/www/a.sjds.net/app/service.php ( 0.13 KB )
  46. /yingpanguazai/ssd/ssd1/www/a.sjds.net/app/AppService.php ( 0.26 KB )
  47. /yingpanguazai/ssd/ssd1/www/a.sjds.net/vendor/topthink/framework/src/think/Service.php ( 1.64 KB )
  48. /yingpanguazai/ssd/ssd1/www/a.sjds.net/vendor/topthink/framework/src/think/Lang.php ( 7.35 KB )
  49. /yingpanguazai/ssd/ssd1/www/a.sjds.net/vendor/topthink/framework/src/lang/zh-cn.php ( 13.70 KB )
  50. /yingpanguazai/ssd/ssd1/www/a.sjds.net/vendor/topthink/framework/src/think/initializer/Error.php ( 3.31 KB )
  51. /yingpanguazai/ssd/ssd1/www/a.sjds.net/vendor/topthink/framework/src/think/initializer/RegisterService.php ( 1.33 KB )
  52. /yingpanguazai/ssd/ssd1/www/a.sjds.net/vendor/services.php ( 0.14 KB )
  53. /yingpanguazai/ssd/ssd1/www/a.sjds.net/vendor/topthink/framework/src/think/service/PaginatorService.php ( 1.52 KB )
  54. /yingpanguazai/ssd/ssd1/www/a.sjds.net/vendor/topthink/framework/src/think/service/ValidateService.php ( 0.99 KB )
  55. /yingpanguazai/ssd/ssd1/www/a.sjds.net/vendor/topthink/framework/src/think/service/ModelService.php ( 2.04 KB )
  56. /yingpanguazai/ssd/ssd1/www/a.sjds.net/vendor/topthink/think-trace/src/Service.php ( 0.77 KB )
  57. /yingpanguazai/ssd/ssd1/www/a.sjds.net/vendor/topthink/framework/src/think/Middleware.php ( 6.72 KB )
  58. /yingpanguazai/ssd/ssd1/www/a.sjds.net/vendor/topthink/framework/src/think/initializer/BootService.php ( 0.77 KB )
  59. /yingpanguazai/ssd/ssd1/www/a.sjds.net/vendor/topthink/think-orm/src/Paginator.php ( 11.86 KB )
  60. /yingpanguazai/ssd/ssd1/www/a.sjds.net/vendor/topthink/think-validate/src/Validate.php ( 63.20 KB )
  61. /yingpanguazai/ssd/ssd1/www/a.sjds.net/vendor/topthink/think-orm/src/Model.php ( 23.55 KB )
  62. /yingpanguazai/ssd/ssd1/www/a.sjds.net/vendor/topthink/think-orm/src/model/concern/Attribute.php ( 21.05 KB )
  63. /yingpanguazai/ssd/ssd1/www/a.sjds.net/vendor/topthink/think-orm/src/model/concern/AutoWriteData.php ( 4.21 KB )
  64. /yingpanguazai/ssd/ssd1/www/a.sjds.net/vendor/topthink/think-orm/src/model/concern/Conversion.php ( 6.44 KB )
  65. /yingpanguazai/ssd/ssd1/www/a.sjds.net/vendor/topthink/think-orm/src/model/concern/DbConnect.php ( 5.16 KB )
  66. /yingpanguazai/ssd/ssd1/www/a.sjds.net/vendor/topthink/think-orm/src/model/concern/ModelEvent.php ( 2.33 KB )
  67. /yingpanguazai/ssd/ssd1/www/a.sjds.net/vendor/topthink/think-orm/src/model/concern/RelationShip.php ( 28.29 KB )
  68. /yingpanguazai/ssd/ssd1/www/a.sjds.net/vendor/topthink/think-helper/src/contract/Arrayable.php ( 0.09 KB )
  69. /yingpanguazai/ssd/ssd1/www/a.sjds.net/vendor/topthink/think-helper/src/contract/Jsonable.php ( 0.13 KB )
  70. /yingpanguazai/ssd/ssd1/www/a.sjds.net/vendor/topthink/think-orm/src/model/contract/Modelable.php ( 0.09 KB )
  71. /yingpanguazai/ssd/ssd1/www/a.sjds.net/vendor/topthink/framework/src/think/Db.php ( 2.88 KB )
  72. /yingpanguazai/ssd/ssd1/www/a.sjds.net/vendor/topthink/think-orm/src/DbManager.php ( 8.52 KB )
  73. /yingpanguazai/ssd/ssd1/www/a.sjds.net/vendor/topthink/framework/src/think/Log.php ( 6.28 KB )
  74. /yingpanguazai/ssd/ssd1/www/a.sjds.net/vendor/topthink/framework/src/think/Manager.php ( 3.92 KB )
  75. /yingpanguazai/ssd/ssd1/www/a.sjds.net/vendor/psr/log/src/LoggerTrait.php ( 2.69 KB )
  76. /yingpanguazai/ssd/ssd1/www/a.sjds.net/vendor/psr/log/src/LoggerInterface.php ( 2.71 KB )
  77. /yingpanguazai/ssd/ssd1/www/a.sjds.net/vendor/topthink/framework/src/think/Cache.php ( 4.92 KB )
  78. /yingpanguazai/ssd/ssd1/www/a.sjds.net/vendor/psr/simple-cache/src/CacheInterface.php ( 4.71 KB )
  79. /yingpanguazai/ssd/ssd1/www/a.sjds.net/vendor/topthink/think-helper/src/helper/Arr.php ( 16.63 KB )
  80. /yingpanguazai/ssd/ssd1/www/a.sjds.net/vendor/topthink/framework/src/think/cache/driver/File.php ( 7.84 KB )
  81. /yingpanguazai/ssd/ssd1/www/a.sjds.net/vendor/topthink/framework/src/think/cache/Driver.php ( 9.03 KB )
  82. /yingpanguazai/ssd/ssd1/www/a.sjds.net/vendor/topthink/framework/src/think/contract/CacheHandlerInterface.php ( 1.99 KB )
  83. /yingpanguazai/ssd/ssd1/www/a.sjds.net/app/Request.php ( 0.09 KB )
  84. /yingpanguazai/ssd/ssd1/www/a.sjds.net/vendor/topthink/framework/src/think/Request.php ( 55.78 KB )
  85. /yingpanguazai/ssd/ssd1/www/a.sjds.net/app/middleware.php ( 0.25 KB )
  86. /yingpanguazai/ssd/ssd1/www/a.sjds.net/vendor/topthink/framework/src/think/Pipeline.php ( 2.61 KB )
  87. /yingpanguazai/ssd/ssd1/www/a.sjds.net/vendor/topthink/think-trace/src/TraceDebug.php ( 3.40 KB )
  88. /yingpanguazai/ssd/ssd1/www/a.sjds.net/vendor/topthink/framework/src/think/middleware/SessionInit.php ( 1.94 KB )
  89. /yingpanguazai/ssd/ssd1/www/a.sjds.net/vendor/topthink/framework/src/think/Session.php ( 1.80 KB )
  90. /yingpanguazai/ssd/ssd1/www/a.sjds.net/vendor/topthink/framework/src/think/session/driver/File.php ( 6.27 KB )
  91. /yingpanguazai/ssd/ssd1/www/a.sjds.net/vendor/topthink/framework/src/think/contract/SessionHandlerInterface.php ( 0.87 KB )
  92. /yingpanguazai/ssd/ssd1/www/a.sjds.net/vendor/topthink/framework/src/think/session/Store.php ( 7.12 KB )
  93. /yingpanguazai/ssd/ssd1/www/a.sjds.net/vendor/topthink/framework/src/think/Route.php ( 23.73 KB )
  94. /yingpanguazai/ssd/ssd1/www/a.sjds.net/vendor/topthink/framework/src/think/route/RuleName.php ( 5.75 KB )
  95. /yingpanguazai/ssd/ssd1/www/a.sjds.net/vendor/topthink/framework/src/think/route/Domain.php ( 2.53 KB )
  96. /yingpanguazai/ssd/ssd1/www/a.sjds.net/vendor/topthink/framework/src/think/route/RuleGroup.php ( 22.43 KB )
  97. /yingpanguazai/ssd/ssd1/www/a.sjds.net/vendor/topthink/framework/src/think/route/Rule.php ( 26.95 KB )
  98. /yingpanguazai/ssd/ssd1/www/a.sjds.net/vendor/topthink/framework/src/think/route/RuleItem.php ( 9.78 KB )
  99. /yingpanguazai/ssd/ssd1/www/a.sjds.net/route/app.php ( 1.72 KB )
  100. /yingpanguazai/ssd/ssd1/www/a.sjds.net/vendor/topthink/framework/src/think/facade/Route.php ( 4.70 KB )
  101. /yingpanguazai/ssd/ssd1/www/a.sjds.net/vendor/topthink/framework/src/think/route/dispatch/Controller.php ( 4.74 KB )
  102. /yingpanguazai/ssd/ssd1/www/a.sjds.net/vendor/topthink/framework/src/think/route/Dispatch.php ( 10.44 KB )
  103. /yingpanguazai/ssd/ssd1/www/a.sjds.net/app/controller/Index.php ( 4.81 KB )
  104. /yingpanguazai/ssd/ssd1/www/a.sjds.net/app/BaseController.php ( 2.05 KB )
  105. /yingpanguazai/ssd/ssd1/www/a.sjds.net/vendor/topthink/think-orm/src/facade/Db.php ( 0.93 KB )
  106. /yingpanguazai/ssd/ssd1/www/a.sjds.net/vendor/topthink/think-orm/src/db/connector/Mysql.php ( 5.44 KB )
  107. /yingpanguazai/ssd/ssd1/www/a.sjds.net/vendor/topthink/think-orm/src/db/PDOConnection.php ( 52.47 KB )
  108. /yingpanguazai/ssd/ssd1/www/a.sjds.net/vendor/topthink/think-orm/src/db/Connection.php ( 8.39 KB )
  109. /yingpanguazai/ssd/ssd1/www/a.sjds.net/vendor/topthink/think-orm/src/db/ConnectionInterface.php ( 4.57 KB )
  110. /yingpanguazai/ssd/ssd1/www/a.sjds.net/vendor/topthink/think-orm/src/db/builder/Mysql.php ( 16.58 KB )
  111. /yingpanguazai/ssd/ssd1/www/a.sjds.net/vendor/topthink/think-orm/src/db/Builder.php ( 24.06 KB )
  112. /yingpanguazai/ssd/ssd1/www/a.sjds.net/vendor/topthink/think-orm/src/db/BaseBuilder.php ( 27.50 KB )
  113. /yingpanguazai/ssd/ssd1/www/a.sjds.net/vendor/topthink/think-orm/src/db/Query.php ( 15.71 KB )
  114. /yingpanguazai/ssd/ssd1/www/a.sjds.net/vendor/topthink/think-orm/src/db/BaseQuery.php ( 45.13 KB )
  115. /yingpanguazai/ssd/ssd1/www/a.sjds.net/vendor/topthink/think-orm/src/db/concern/TimeFieldQuery.php ( 7.43 KB )
  116. /yingpanguazai/ssd/ssd1/www/a.sjds.net/vendor/topthink/think-orm/src/db/concern/AggregateQuery.php ( 3.26 KB )
  117. /yingpanguazai/ssd/ssd1/www/a.sjds.net/vendor/topthink/think-orm/src/db/concern/ModelRelationQuery.php ( 20.07 KB )
  118. /yingpanguazai/ssd/ssd1/www/a.sjds.net/vendor/topthink/think-orm/src/db/concern/ParamsBind.php ( 3.66 KB )
  119. /yingpanguazai/ssd/ssd1/www/a.sjds.net/vendor/topthink/think-orm/src/db/concern/ResultOperation.php ( 7.01 KB )
  120. /yingpanguazai/ssd/ssd1/www/a.sjds.net/vendor/topthink/think-orm/src/db/concern/WhereQuery.php ( 19.37 KB )
  121. /yingpanguazai/ssd/ssd1/www/a.sjds.net/vendor/topthink/think-orm/src/db/concern/JoinAndViewQuery.php ( 7.11 KB )
  122. /yingpanguazai/ssd/ssd1/www/a.sjds.net/vendor/topthink/think-orm/src/db/concern/TableFieldInfo.php ( 2.63 KB )
  123. /yingpanguazai/ssd/ssd1/www/a.sjds.net/vendor/topthink/think-orm/src/db/concern/Transaction.php ( 2.77 KB )
  124. /yingpanguazai/ssd/ssd1/www/a.sjds.net/vendor/topthink/framework/src/think/log/driver/File.php ( 5.96 KB )
  125. /yingpanguazai/ssd/ssd1/www/a.sjds.net/vendor/topthink/framework/src/think/contract/LogHandlerInterface.php ( 0.86 KB )
  126. /yingpanguazai/ssd/ssd1/www/a.sjds.net/vendor/topthink/framework/src/think/log/Channel.php ( 3.89 KB )
  127. /yingpanguazai/ssd/ssd1/www/a.sjds.net/vendor/topthink/framework/src/think/event/LogRecord.php ( 1.02 KB )
  128. /yingpanguazai/ssd/ssd1/www/a.sjds.net/vendor/topthink/think-helper/src/Collection.php ( 16.47 KB )
  129. /yingpanguazai/ssd/ssd1/www/a.sjds.net/vendor/topthink/framework/src/think/facade/View.php ( 1.70 KB )
  130. /yingpanguazai/ssd/ssd1/www/a.sjds.net/vendor/topthink/framework/src/think/View.php ( 4.39 KB )
  131. /yingpanguazai/ssd/ssd1/www/a.sjds.net/vendor/topthink/framework/src/think/Response.php ( 8.81 KB )
  132. /yingpanguazai/ssd/ssd1/www/a.sjds.net/vendor/topthink/framework/src/think/response/View.php ( 3.29 KB )
  133. /yingpanguazai/ssd/ssd1/www/a.sjds.net/vendor/topthink/framework/src/think/Cookie.php ( 6.06 KB )
  134. /yingpanguazai/ssd/ssd1/www/a.sjds.net/vendor/topthink/think-view/src/Think.php ( 8.38 KB )
  135. /yingpanguazai/ssd/ssd1/www/a.sjds.net/vendor/topthink/framework/src/think/contract/TemplateHandlerInterface.php ( 1.60 KB )
  136. /yingpanguazai/ssd/ssd1/www/a.sjds.net/vendor/topthink/think-template/src/Template.php ( 46.61 KB )
  137. /yingpanguazai/ssd/ssd1/www/a.sjds.net/vendor/topthink/think-template/src/template/driver/File.php ( 2.41 KB )
  138. /yingpanguazai/ssd/ssd1/www/a.sjds.net/vendor/topthink/think-template/src/template/contract/DriverInterface.php ( 0.86 KB )
  139. /yingpanguazai/ssd/ssd1/www/a.sjds.net/runtime/temp/97cad012e8e159aae2fe347a411e8351.php ( 12.06 KB )
  140. /yingpanguazai/ssd/ssd1/www/a.sjds.net/vendor/topthink/think-trace/src/Html.php ( 4.42 KB )
  1. CONNECT:[ UseTime:0.000396s ] mysql:host=127.0.0.1;port=3306;dbname=a_sjds;charset=utf8mb4
  2. SHOW FULL COLUMNS FROM `fenlei` [ RunTime:0.000536s ]
  3. SELECT * FROM `fenlei` WHERE `fid` = 0 [ RunTime:0.000441s ]
  4. SELECT * FROM `fenlei` WHERE `fid` = 63 [ RunTime:0.000291s ]
  5. SHOW FULL COLUMNS FROM `set` [ RunTime:0.000597s ]
  6. SELECT * FROM `set` [ RunTime:0.000239s ]
  7. SHOW FULL COLUMNS FROM `article` [ RunTime:0.000656s ]
  8. SELECT * FROM `article` WHERE `id` = 478464 LIMIT 1 [ RunTime:0.002809s ]
  9. UPDATE `article` SET `lasttime` = 1775446603 WHERE `id` = 478464 [ RunTime:0.009354s ]
  10. SELECT * FROM `fenlei` WHERE `id` = 66 LIMIT 1 [ RunTime:0.000243s ]
  11. SELECT * FROM `article` WHERE `id` < 478464 ORDER BY `id` DESC LIMIT 1 [ RunTime:0.000606s ]
  12. SELECT * FROM `article` WHERE `id` > 478464 ORDER BY `id` ASC LIMIT 1 [ RunTime:0.000862s ]
  13. SELECT * FROM `article` WHERE `id` < 478464 ORDER BY `id` DESC LIMIT 10 [ RunTime:0.004315s ]
  14. SELECT * FROM `article` WHERE `id` < 478464 ORDER BY `id` DESC LIMIT 10,10 [ RunTime:0.003029s ]
  15. SELECT * FROM `article` WHERE `id` < 478464 ORDER BY `id` DESC LIMIT 20,10 [ RunTime:0.014123s ]
0.105870s