当前位置:首页>课件>2025-2026九下道法优质课件|6.2多彩的职业课件(讲课稿、背诵技巧、教案等)

2025-2026九下道法优质课件|6.2多彩的职业课件(讲课稿、背诵技巧、教案等)

  • 2026-04-02 10:34:06
2025-2026九下道法优质课件|6.2多彩的职业课件(讲课稿、背诵技巧、教案等)

2025-2026道德与法治资源号连载《道德与法治》九下新版6.2多彩的职业课件,还包括视频、练习、教学设计、单元复习、单元测试等

AUTUMN IS COMING

老师,您好!

欢迎来到【道德与法治资源号】公众号。2025-2026道德与法治九下课件已经开始更新了,很多老朋友都知道,咱们得目标一直是致力于弄出更多实用、优质的资源的。

今年咱们多了一个新板块,就是道德与法治知识点的背诵技巧。因为在实际教学过程中,我们也常常面临学生普遍性的抵触背诵,以及背诵方法缺失的问题。说到的这个背诵,应该有很多老师是能够跟我们共情的,它应该是咱们教学之外最为操心的一个事情了,而且因为总要抽查而容易影响到教学的进度。有时候看到有的同学明明花了那么多时间背诵,还是背不会,考试一团糟,真的比他们还着急。

经过我们多年的摸索,现在终于找到了一种课堂上可用,效果还不错的方法。希望在这里分享给大家,能给您的课堂增添点有趣的新东西,让学生学得更轻松点,记东西牢固一点,考试考的好一点!

如果您觉得我们的内容有用,请多给我们点赞、转发,共同助力更多学生成长受益!感谢!

—— 就爱分享实用资源的【道德与法治资源号】

稿

九下6.2《多彩的职业》讲课稿

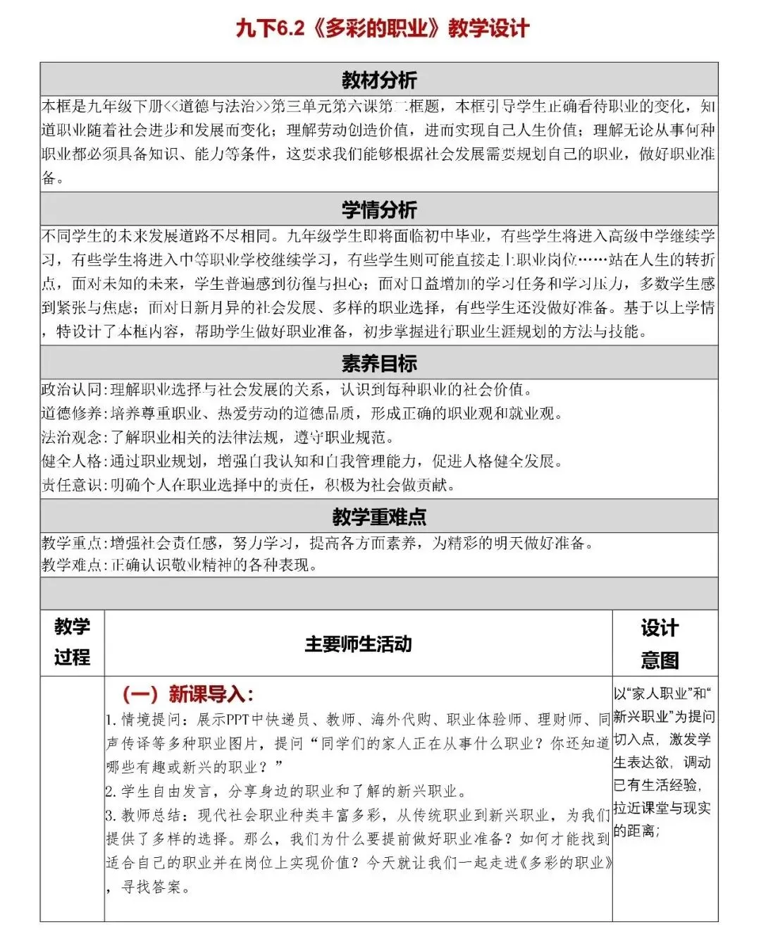
各位同学,大家好!今天我们要一起学习九年级下册道德与法治第三单元第六课的第二框题——《多彩的职业》。在正式进入新课之前,老师想先问问大家:你们的家人正在从事什么职业呀?有没有同学愿意分享一下?(稍作停顿,等待学生发言)哇,同学们提到了教师、医生、工程师、快递员这么多职业,非常棒!那除了这些常见的职业,你们还知道哪些有趣或者新兴的职业呢?(再次停顿,引导学生思考发言)没错,像直播带货主播、AI训练师、旅行定制师这些都是近年来兴起的新职业。

现代社会的职业种类真是丰富多彩,从我们熟悉的传统职业到不断涌现的新兴职业,为我们未来的发展提供了多种多样的选择。但面对这么多选择,我们为什么要提前做好职业准备?又该如何找到适合自己的职业,在岗位上实现人生价值呢?今天,就让我们带着这些问题,一起走进《多彩的职业》,寻找答案。

一、职业准备:为未来筑牢基础

(一)为什么要做好职业准备

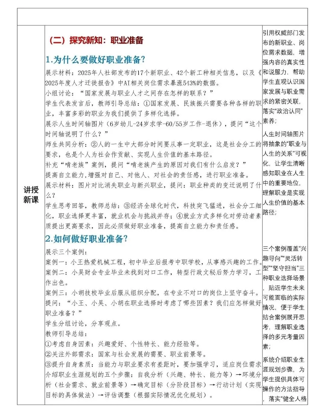
首先,我们来思考第一个问题:为什么要做好职业准备?老师给大家带来了一组最新的数据:2025年人社部发布了第7批新职业,包含17个新职业、42个新工种,像生成式人工智能系统测试员、无人机群飞行规划员、智慧景区管理师这些职业,大家听说过吗?(稍作互动)除此之外,《2025年度人才迁徙报告》显示,AI相关岗位的需求同比暴涨了543%,高薪岗位TOP20的平均月薪都超过了2万元。

现在请大家分组讨论一下:国家发展与职业人才之间存在怎样的联系?(给学生3分钟讨论时间)好,哪个小组先来分享一下你们的观点?(邀请小组代表发言)非常好,这位同学提到国家发展需要各种人才,不同的职业都是在为国家做贡献。这就告诉我们,国家发展、民族振兴离不开各种各样的职业,而丰富多彩的职业也为我们提供了多样化的选择,我们每个人都能在适合自己的岗位上为国家发展添砖加瓦。

接下来,我们看这张人生时间轴图片(展示时间轴):从6岁进入幼儿时期,到24岁左右完成求学,再到60岁或55岁退休,中间漫长的几十年,我们大部分时间都在工作,都在从事一定的职业。大家想一想,这个时间轴说明了什么?(引导学生思考)对啦,从事职业是我们人生中非常重要的一部分,这是社会分工的要求,也是我们个人为社会作贡献、实现人生价值的基本路径。毕业后,我们都会成为社会分工中的一员,承担不同的角色,所以提前做好职业准备非常有必要。

说到职业准备,老师想和大家聊聊啃老族这个现象。现实中有些成年人,有工作能力却不愿意工作,衣食住行全靠父母,花销还不小。大家觉得是什么原因让他们成为啃老族呢?(邀请学生回答)有的同学提到了家庭溺爱,有的同学说到社会竞争激烈。确实,家庭的过度呵护和社会竞争的压力都是原因之一,但这也给我们敲响了警钟:我们必须提高自立能力,增强对自己、对他人、对社会的责任感,从现在开始就做好职业准备,避免成为啃老族

大家再看这组对比图片(展示消失职业与新兴职业):是裁缝、补锅匠、电话接线员这些逐渐消失的职业,下边是无人机驾驶员、自媒体博主、IT工程师这些新兴职业。职业种类的这种变迁说明了什么?(给学生思考时间)没错,在经济全球化时代,科学技术突飞猛进,社会分工越来越细,职业选择越来越丰富,发展空间也越来越广阔,这既给我们带来了更多就业机会,也带来了不小的挑战。同时,就业方式越来越多样,对我们劳动者的素质也提出了更高的要求。所以,做好职业准备,提升自身能力,才能更好地适应时代发展。

总结一下,做好职业准备的原因主要有三个方面:一是国家发展需要多样职业,我们有了更多选择;二是个人为社会作贡献、实现人生价值的基本途径;三是社会分工逐渐细化,给我们带来更多的就业机会和挑战。人们的就业方式越来越多样,对劳动者的素质提出了更高的要求

(二)如何做好职业准备

知道了做好职业准备的重要性,那我们该如何做好职业准备呢?老师给大家带来三个案例,我们一起来分析一下。

案例一:小王从小就喜欢摆弄机械模型,对机械工程和机器人有浓厚的兴趣,初中毕业后他报考了中等职业学校,现在从事着自己喜欢的工作,他说虽然辛苦,但很幸福。

案例二:小吴大学学的是财会专业,毕业后一直想找一份稳定的财会工作,却没能如愿。后来她应聘到一家企业做行政文秘,面对陌生的领域,她不断学习,现在工作非常出色。

案例三:小胡技校毕业后进入上飞公司,学钣铆工的他被分配到了专业不对口的机加车间钳工工段,很多人都走了,但小胡选择留下,他说只要能造飞机,自己坚决服从组织分配,凭借这股劲,他在钳工岗位上做出了成绩。

大家思考一下:小王、小吴、小胡在职业选择时都考虑了哪些因素?我们应该怎样做好职业准备?(组织学生分组讨论)好,谁来分享一下你的看法?(邀请学生发言)说得非常全面!小王考虑了自己的兴趣爱好,小吴在职业中不断学习提升能力,小胡则兼顾了国家和社会的需要。

这就告诉我们,做好职业准备,首先要考虑自身因素,比如自己的兴趣爱好、个性特长和已有的能力经验,知道自己想做什么、适合做什么、能做什么。其次,还要关注外部需求,了解国家与社会发展的需要、职业的发展前景等。当我们的经验、能力与职业要求差距较大时,千万不要气馁,要像小吴和小胡那样,加强学习,提高自身素质,努力适应工作岗位的要求,满足国家与社会发展的需要。

除了这些,我们还可以制定一份职业生涯规划,这能帮助我们更清晰地明确方向。职业生涯规划有五个关键步骤:第一步是自我分析,全面了解自己的兴趣、爱好、特长、能力和性格;第二步是环境分析,关注外部环境、社会需求、就业前景和就业条件;第三步是确定目标,制定分阶段的短期、中期和长期目标;第四步是行动计划,明确每个阶段实现目标的具体做法;第五步是评估调整,根据老师、专业人员和朋友的建议,以及实际情况不断优化规划。

现在,老师给大家发放职业生涯规划表学习单,请大家结合自己的实际情况,初步填写自我分析和环境分析部分,下节课我们再一起交流完善。(给学生10分钟填写时间)

二、敬业精神:让职业更有价值

(一)为什么要培养敬业精神

做好了职业准备,找到了合适的职业,还需要一种重要的品质,那就是敬业精神。我们先来看几个感人的故事(播放视频):新冠肺炎疫情暴发后,“90口罩厂厂长伍海湾带领员工夜以继日奋战100天,生产3000万只口罩,还捐赠了约70万只,她说哪怕不能上一线,也要守好自己的阵地6月以来多地汛情告急,21岁的青年军人李基业驰援抗洪一线,在战友的帮助下,扛着沙袋朝堤坝冲锋;同样在疫情期间,“95护士朱海秀随广东援鄂医疗队驰援武汉,记者让她给家人报平安,她却背过身说我不能哭,护目镜花了就做不了事情了

请大家小组讨论:他们身上体现了一种什么精神?我们为什么要培养这种精神?(给学生4分钟讨论时间)好,哪个小组先来分享?(邀请小组代表发言)没错,他们身上体现的就是敬业精神!

看完消防员的日常视频,大家深受感动吧?想想为什么要培养敬业精神呢?首先,每一种职业都承担着一定的社会责任,每一个工作岗位都有相应的岗位职责要求,国家对职业行为有法律规范要求,社会对职业行为也有道德要求。其次,劳动是一切幸福的源泉,一个人只有热爱自己的职业,才能全身心、富有激情地投入工作,创造出物质财富和精神财富。最后,只有热爱本职工作,践行劳模精神、劳动精神、工匠精神,脚踏实地、勤勤恳恳、刻苦钻研、精益求精、不断创新,才能成就一番事业,实现自己的人生价值。无论是口罩厂厂长、抗洪战士,还是援鄂护士,他们都在自己的岗位上坚守职责、默默奉献,用敬业书写了青春的担当,也实现了自己的人生价值。

(二)如何培养敬业精神

那么,我们该如何培养敬业精神呢?我们来看一个案例:小丁大学学的是经济学专业,一直想从事本专业的工作,但始终未能如愿。毕业后的一年里,他一边工作一边投简历,先后做过文秘、销售、房产中介,每一份工作都做不长久,总觉得无聊,很快就想跳槽,一直想着找本专业的工作。

大家想一想:你怎样评价小丁的频繁跳槽?为了兴趣是否应该频繁跳槽?这对我们培养敬业精神有什么启示?(引导学生自由发言)有同学说小丁太浮躁了,也有同学说兴趣很重要但不能盲目跳槽。确实,能够找到一份自己感兴趣的工作是幸运的、快乐的,但如果没有找到也不必泄气。

兴趣往往需要在实践中发现、培养,而且兴趣也会随着环境、条件的变化而变化。在未来的工作中,我们不能像小丁那样一味追求兴趣而频繁跳槽,而是要学会处理职业和兴趣的关系,即使一开始从事的工作不是自己最感兴趣的,也可以在工作中慢慢培养兴趣,履行好工作职责,做到爱岗敬业。同时,我们还要珍惜大好青春年华,从现在开始,努力学习,提高各方面素养,为未来的工作做好准备,这也是培养敬业精神的重要基础。

总结一下,培养敬业精神,一是要正确处理职业与兴趣的关系,在工作中培养兴趣、爱岗敬业;二是要珍惜当下,努力提升自身素养,为未来的职业发展打下坚实基础。

三、课堂小结

同学们,今天我们一起学习了《多彩的职业》,主要围绕职业准备敬业精神两个关键内容展开。我们知道了做好职业准备既是国家发展的需要,也是实现个人人生价值的必经之路,而做好职业准备需要我们兼顾自身因素和社会需求,制定科学的职业生涯规划;我们也理解了敬业精神的重要意义,知道了培养敬业精神要从处理好职业与兴趣的关系、努力提升自身素养做起。

职业无高低贵贱之分,无论是传统职业还是新兴职业,只要我们做好充分准备,秉持敬业精神,脚踏实地、努力奋斗,就能在平凡的岗位上创造不平凡的价值,为国家发展和民族振兴贡献自己的力量。希望同学们能把今天学到的知识运用到实际生活中,从现在开始规划自己的未来,努力成为有理想、有本领、有担当的时代新人!

以上是资源中部分课件讲课稿教案背诵技巧的展示,你心动了吗,有任何问题都可以联系我们哦

    资源包含内容    

扫码关注公众号

获取课件资源

喜欢文章请点击下方小心心或者道德与法治资源号☆星标☆公众号,不错过任何一篇好文哦

最新文章

随机文章

基本 文件 流程 错误 SQL 调试
  1. 请求信息 : 2026-04-05 19:30:46 HTTP/2.0 GET : https://a.sjds.net/a/478725.html
  2. 运行时间 : 0.093405s [ 吞吐率:10.71req/s ] 内存消耗:4,700.01kb 文件加载:140
  3. 缓存信息 : 0 reads,0 writes
  4. 会话信息 : SESSION_ID=0cba62724400fb22b1842b8f1b4bcf7d
  1. /yingpanguazai/ssd/ssd1/www/a.sjds.net/public/index.php ( 0.79 KB )
  2. /yingpanguazai/ssd/ssd1/www/a.sjds.net/vendor/autoload.php ( 0.17 KB )
  3. /yingpanguazai/ssd/ssd1/www/a.sjds.net/vendor/composer/autoload_real.php ( 2.49 KB )
  4. /yingpanguazai/ssd/ssd1/www/a.sjds.net/vendor/composer/platform_check.php ( 0.90 KB )
  5. /yingpanguazai/ssd/ssd1/www/a.sjds.net/vendor/composer/ClassLoader.php ( 14.03 KB )
  6. /yingpanguazai/ssd/ssd1/www/a.sjds.net/vendor/composer/autoload_static.php ( 4.90 KB )
  7. /yingpanguazai/ssd/ssd1/www/a.sjds.net/vendor/topthink/think-helper/src/helper.php ( 8.34 KB )
  8. /yingpanguazai/ssd/ssd1/www/a.sjds.net/vendor/topthink/think-validate/src/helper.php ( 2.19 KB )
  9. /yingpanguazai/ssd/ssd1/www/a.sjds.net/vendor/topthink/think-orm/src/helper.php ( 1.47 KB )
  10. /yingpanguazai/ssd/ssd1/www/a.sjds.net/vendor/topthink/think-orm/stubs/load_stubs.php ( 0.16 KB )
  11. /yingpanguazai/ssd/ssd1/www/a.sjds.net/vendor/topthink/framework/src/think/Exception.php ( 1.69 KB )
  12. /yingpanguazai/ssd/ssd1/www/a.sjds.net/vendor/topthink/think-container/src/Facade.php ( 2.71 KB )
  13. /yingpanguazai/ssd/ssd1/www/a.sjds.net/vendor/symfony/deprecation-contracts/function.php ( 0.99 KB )
  14. /yingpanguazai/ssd/ssd1/www/a.sjds.net/vendor/symfony/polyfill-mbstring/bootstrap.php ( 8.26 KB )
  15. /yingpanguazai/ssd/ssd1/www/a.sjds.net/vendor/symfony/polyfill-mbstring/bootstrap80.php ( 9.78 KB )
  16. /yingpanguazai/ssd/ssd1/www/a.sjds.net/vendor/symfony/var-dumper/Resources/functions/dump.php ( 1.49 KB )
  17. /yingpanguazai/ssd/ssd1/www/a.sjds.net/vendor/topthink/think-dumper/src/helper.php ( 0.18 KB )
  18. /yingpanguazai/ssd/ssd1/www/a.sjds.net/vendor/symfony/var-dumper/VarDumper.php ( 4.30 KB )
  19. /yingpanguazai/ssd/ssd1/www/a.sjds.net/vendor/topthink/framework/src/think/App.php ( 15.30 KB )
  20. /yingpanguazai/ssd/ssd1/www/a.sjds.net/vendor/topthink/think-container/src/Container.php ( 15.76 KB )
  21. /yingpanguazai/ssd/ssd1/www/a.sjds.net/vendor/psr/container/src/ContainerInterface.php ( 1.02 KB )
  22. /yingpanguazai/ssd/ssd1/www/a.sjds.net/app/provider.php ( 0.19 KB )
  23. /yingpanguazai/ssd/ssd1/www/a.sjds.net/vendor/topthink/framework/src/think/Http.php ( 6.04 KB )
  24. /yingpanguazai/ssd/ssd1/www/a.sjds.net/vendor/topthink/think-helper/src/helper/Str.php ( 7.29 KB )
  25. /yingpanguazai/ssd/ssd1/www/a.sjds.net/vendor/topthink/framework/src/think/Env.php ( 4.68 KB )
  26. /yingpanguazai/ssd/ssd1/www/a.sjds.net/app/common.php ( 0.03 KB )
  27. /yingpanguazai/ssd/ssd1/www/a.sjds.net/vendor/topthink/framework/src/helper.php ( 18.78 KB )
  28. /yingpanguazai/ssd/ssd1/www/a.sjds.net/vendor/topthink/framework/src/think/Config.php ( 5.54 KB )
  29. /yingpanguazai/ssd/ssd1/www/a.sjds.net/config/app.php ( 0.95 KB )
  30. /yingpanguazai/ssd/ssd1/www/a.sjds.net/config/cache.php ( 0.78 KB )
  31. /yingpanguazai/ssd/ssd1/www/a.sjds.net/config/console.php ( 0.23 KB )
  32. /yingpanguazai/ssd/ssd1/www/a.sjds.net/config/cookie.php ( 0.56 KB )
  33. /yingpanguazai/ssd/ssd1/www/a.sjds.net/config/database.php ( 2.48 KB )
  34. /yingpanguazai/ssd/ssd1/www/a.sjds.net/vendor/topthink/framework/src/think/facade/Env.php ( 1.67 KB )
  35. /yingpanguazai/ssd/ssd1/www/a.sjds.net/config/filesystem.php ( 0.61 KB )
  36. /yingpanguazai/ssd/ssd1/www/a.sjds.net/config/lang.php ( 0.91 KB )
  37. /yingpanguazai/ssd/ssd1/www/a.sjds.net/config/log.php ( 1.35 KB )
  38. /yingpanguazai/ssd/ssd1/www/a.sjds.net/config/middleware.php ( 0.19 KB )
  39. /yingpanguazai/ssd/ssd1/www/a.sjds.net/config/route.php ( 1.89 KB )
  40. /yingpanguazai/ssd/ssd1/www/a.sjds.net/config/session.php ( 0.57 KB )
  41. /yingpanguazai/ssd/ssd1/www/a.sjds.net/config/trace.php ( 0.34 KB )
  42. /yingpanguazai/ssd/ssd1/www/a.sjds.net/config/view.php ( 0.82 KB )
  43. /yingpanguazai/ssd/ssd1/www/a.sjds.net/app/event.php ( 0.25 KB )
  44. /yingpanguazai/ssd/ssd1/www/a.sjds.net/vendor/topthink/framework/src/think/Event.php ( 7.67 KB )
  45. /yingpanguazai/ssd/ssd1/www/a.sjds.net/app/service.php ( 0.13 KB )
  46. /yingpanguazai/ssd/ssd1/www/a.sjds.net/app/AppService.php ( 0.26 KB )
  47. /yingpanguazai/ssd/ssd1/www/a.sjds.net/vendor/topthink/framework/src/think/Service.php ( 1.64 KB )
  48. /yingpanguazai/ssd/ssd1/www/a.sjds.net/vendor/topthink/framework/src/think/Lang.php ( 7.35 KB )
  49. /yingpanguazai/ssd/ssd1/www/a.sjds.net/vendor/topthink/framework/src/lang/zh-cn.php ( 13.70 KB )
  50. /yingpanguazai/ssd/ssd1/www/a.sjds.net/vendor/topthink/framework/src/think/initializer/Error.php ( 3.31 KB )
  51. /yingpanguazai/ssd/ssd1/www/a.sjds.net/vendor/topthink/framework/src/think/initializer/RegisterService.php ( 1.33 KB )
  52. /yingpanguazai/ssd/ssd1/www/a.sjds.net/vendor/services.php ( 0.14 KB )
  53. /yingpanguazai/ssd/ssd1/www/a.sjds.net/vendor/topthink/framework/src/think/service/PaginatorService.php ( 1.52 KB )
  54. /yingpanguazai/ssd/ssd1/www/a.sjds.net/vendor/topthink/framework/src/think/service/ValidateService.php ( 0.99 KB )
  55. /yingpanguazai/ssd/ssd1/www/a.sjds.net/vendor/topthink/framework/src/think/service/ModelService.php ( 2.04 KB )
  56. /yingpanguazai/ssd/ssd1/www/a.sjds.net/vendor/topthink/think-trace/src/Service.php ( 0.77 KB )
  57. /yingpanguazai/ssd/ssd1/www/a.sjds.net/vendor/topthink/framework/src/think/Middleware.php ( 6.72 KB )
  58. /yingpanguazai/ssd/ssd1/www/a.sjds.net/vendor/topthink/framework/src/think/initializer/BootService.php ( 0.77 KB )
  59. /yingpanguazai/ssd/ssd1/www/a.sjds.net/vendor/topthink/think-orm/src/Paginator.php ( 11.86 KB )
  60. /yingpanguazai/ssd/ssd1/www/a.sjds.net/vendor/topthink/think-validate/src/Validate.php ( 63.20 KB )
  61. /yingpanguazai/ssd/ssd1/www/a.sjds.net/vendor/topthink/think-orm/src/Model.php ( 23.55 KB )
  62. /yingpanguazai/ssd/ssd1/www/a.sjds.net/vendor/topthink/think-orm/src/model/concern/Attribute.php ( 21.05 KB )
  63. /yingpanguazai/ssd/ssd1/www/a.sjds.net/vendor/topthink/think-orm/src/model/concern/AutoWriteData.php ( 4.21 KB )
  64. /yingpanguazai/ssd/ssd1/www/a.sjds.net/vendor/topthink/think-orm/src/model/concern/Conversion.php ( 6.44 KB )
  65. /yingpanguazai/ssd/ssd1/www/a.sjds.net/vendor/topthink/think-orm/src/model/concern/DbConnect.php ( 5.16 KB )
  66. /yingpanguazai/ssd/ssd1/www/a.sjds.net/vendor/topthink/think-orm/src/model/concern/ModelEvent.php ( 2.33 KB )
  67. /yingpanguazai/ssd/ssd1/www/a.sjds.net/vendor/topthink/think-orm/src/model/concern/RelationShip.php ( 28.29 KB )
  68. /yingpanguazai/ssd/ssd1/www/a.sjds.net/vendor/topthink/think-helper/src/contract/Arrayable.php ( 0.09 KB )
  69. /yingpanguazai/ssd/ssd1/www/a.sjds.net/vendor/topthink/think-helper/src/contract/Jsonable.php ( 0.13 KB )
  70. /yingpanguazai/ssd/ssd1/www/a.sjds.net/vendor/topthink/think-orm/src/model/contract/Modelable.php ( 0.09 KB )
  71. /yingpanguazai/ssd/ssd1/www/a.sjds.net/vendor/topthink/framework/src/think/Db.php ( 2.88 KB )
  72. /yingpanguazai/ssd/ssd1/www/a.sjds.net/vendor/topthink/think-orm/src/DbManager.php ( 8.52 KB )
  73. /yingpanguazai/ssd/ssd1/www/a.sjds.net/vendor/topthink/framework/src/think/Log.php ( 6.28 KB )
  74. /yingpanguazai/ssd/ssd1/www/a.sjds.net/vendor/topthink/framework/src/think/Manager.php ( 3.92 KB )
  75. /yingpanguazai/ssd/ssd1/www/a.sjds.net/vendor/psr/log/src/LoggerTrait.php ( 2.69 KB )
  76. /yingpanguazai/ssd/ssd1/www/a.sjds.net/vendor/psr/log/src/LoggerInterface.php ( 2.71 KB )
  77. /yingpanguazai/ssd/ssd1/www/a.sjds.net/vendor/topthink/framework/src/think/Cache.php ( 4.92 KB )
  78. /yingpanguazai/ssd/ssd1/www/a.sjds.net/vendor/psr/simple-cache/src/CacheInterface.php ( 4.71 KB )
  79. /yingpanguazai/ssd/ssd1/www/a.sjds.net/vendor/topthink/think-helper/src/helper/Arr.php ( 16.63 KB )
  80. /yingpanguazai/ssd/ssd1/www/a.sjds.net/vendor/topthink/framework/src/think/cache/driver/File.php ( 7.84 KB )
  81. /yingpanguazai/ssd/ssd1/www/a.sjds.net/vendor/topthink/framework/src/think/cache/Driver.php ( 9.03 KB )
  82. /yingpanguazai/ssd/ssd1/www/a.sjds.net/vendor/topthink/framework/src/think/contract/CacheHandlerInterface.php ( 1.99 KB )
  83. /yingpanguazai/ssd/ssd1/www/a.sjds.net/app/Request.php ( 0.09 KB )
  84. /yingpanguazai/ssd/ssd1/www/a.sjds.net/vendor/topthink/framework/src/think/Request.php ( 55.78 KB )
  85. /yingpanguazai/ssd/ssd1/www/a.sjds.net/app/middleware.php ( 0.25 KB )
  86. /yingpanguazai/ssd/ssd1/www/a.sjds.net/vendor/topthink/framework/src/think/Pipeline.php ( 2.61 KB )
  87. /yingpanguazai/ssd/ssd1/www/a.sjds.net/vendor/topthink/think-trace/src/TraceDebug.php ( 3.40 KB )
  88. /yingpanguazai/ssd/ssd1/www/a.sjds.net/vendor/topthink/framework/src/think/middleware/SessionInit.php ( 1.94 KB )
  89. /yingpanguazai/ssd/ssd1/www/a.sjds.net/vendor/topthink/framework/src/think/Session.php ( 1.80 KB )
  90. /yingpanguazai/ssd/ssd1/www/a.sjds.net/vendor/topthink/framework/src/think/session/driver/File.php ( 6.27 KB )
  91. /yingpanguazai/ssd/ssd1/www/a.sjds.net/vendor/topthink/framework/src/think/contract/SessionHandlerInterface.php ( 0.87 KB )
  92. /yingpanguazai/ssd/ssd1/www/a.sjds.net/vendor/topthink/framework/src/think/session/Store.php ( 7.12 KB )
  93. /yingpanguazai/ssd/ssd1/www/a.sjds.net/vendor/topthink/framework/src/think/Route.php ( 23.73 KB )
  94. /yingpanguazai/ssd/ssd1/www/a.sjds.net/vendor/topthink/framework/src/think/route/RuleName.php ( 5.75 KB )
  95. /yingpanguazai/ssd/ssd1/www/a.sjds.net/vendor/topthink/framework/src/think/route/Domain.php ( 2.53 KB )
  96. /yingpanguazai/ssd/ssd1/www/a.sjds.net/vendor/topthink/framework/src/think/route/RuleGroup.php ( 22.43 KB )
  97. /yingpanguazai/ssd/ssd1/www/a.sjds.net/vendor/topthink/framework/src/think/route/Rule.php ( 26.95 KB )
  98. /yingpanguazai/ssd/ssd1/www/a.sjds.net/vendor/topthink/framework/src/think/route/RuleItem.php ( 9.78 KB )
  99. /yingpanguazai/ssd/ssd1/www/a.sjds.net/route/app.php ( 1.72 KB )
  100. /yingpanguazai/ssd/ssd1/www/a.sjds.net/vendor/topthink/framework/src/think/facade/Route.php ( 4.70 KB )
  101. /yingpanguazai/ssd/ssd1/www/a.sjds.net/vendor/topthink/framework/src/think/route/dispatch/Controller.php ( 4.74 KB )
  102. /yingpanguazai/ssd/ssd1/www/a.sjds.net/vendor/topthink/framework/src/think/route/Dispatch.php ( 10.44 KB )
  103. /yingpanguazai/ssd/ssd1/www/a.sjds.net/app/controller/Index.php ( 4.81 KB )
  104. /yingpanguazai/ssd/ssd1/www/a.sjds.net/app/BaseController.php ( 2.05 KB )
  105. /yingpanguazai/ssd/ssd1/www/a.sjds.net/vendor/topthink/think-orm/src/facade/Db.php ( 0.93 KB )
  106. /yingpanguazai/ssd/ssd1/www/a.sjds.net/vendor/topthink/think-orm/src/db/connector/Mysql.php ( 5.44 KB )
  107. /yingpanguazai/ssd/ssd1/www/a.sjds.net/vendor/topthink/think-orm/src/db/PDOConnection.php ( 52.47 KB )
  108. /yingpanguazai/ssd/ssd1/www/a.sjds.net/vendor/topthink/think-orm/src/db/Connection.php ( 8.39 KB )
  109. /yingpanguazai/ssd/ssd1/www/a.sjds.net/vendor/topthink/think-orm/src/db/ConnectionInterface.php ( 4.57 KB )
  110. /yingpanguazai/ssd/ssd1/www/a.sjds.net/vendor/topthink/think-orm/src/db/builder/Mysql.php ( 16.58 KB )
  111. /yingpanguazai/ssd/ssd1/www/a.sjds.net/vendor/topthink/think-orm/src/db/Builder.php ( 24.06 KB )
  112. /yingpanguazai/ssd/ssd1/www/a.sjds.net/vendor/topthink/think-orm/src/db/BaseBuilder.php ( 27.50 KB )
  113. /yingpanguazai/ssd/ssd1/www/a.sjds.net/vendor/topthink/think-orm/src/db/Query.php ( 15.71 KB )
  114. /yingpanguazai/ssd/ssd1/www/a.sjds.net/vendor/topthink/think-orm/src/db/BaseQuery.php ( 45.13 KB )
  115. /yingpanguazai/ssd/ssd1/www/a.sjds.net/vendor/topthink/think-orm/src/db/concern/TimeFieldQuery.php ( 7.43 KB )
  116. /yingpanguazai/ssd/ssd1/www/a.sjds.net/vendor/topthink/think-orm/src/db/concern/AggregateQuery.php ( 3.26 KB )
  117. /yingpanguazai/ssd/ssd1/www/a.sjds.net/vendor/topthink/think-orm/src/db/concern/ModelRelationQuery.php ( 20.07 KB )
  118. /yingpanguazai/ssd/ssd1/www/a.sjds.net/vendor/topthink/think-orm/src/db/concern/ParamsBind.php ( 3.66 KB )
  119. /yingpanguazai/ssd/ssd1/www/a.sjds.net/vendor/topthink/think-orm/src/db/concern/ResultOperation.php ( 7.01 KB )
  120. /yingpanguazai/ssd/ssd1/www/a.sjds.net/vendor/topthink/think-orm/src/db/concern/WhereQuery.php ( 19.37 KB )
  121. /yingpanguazai/ssd/ssd1/www/a.sjds.net/vendor/topthink/think-orm/src/db/concern/JoinAndViewQuery.php ( 7.11 KB )
  122. /yingpanguazai/ssd/ssd1/www/a.sjds.net/vendor/topthink/think-orm/src/db/concern/TableFieldInfo.php ( 2.63 KB )
  123. /yingpanguazai/ssd/ssd1/www/a.sjds.net/vendor/topthink/think-orm/src/db/concern/Transaction.php ( 2.77 KB )
  124. /yingpanguazai/ssd/ssd1/www/a.sjds.net/vendor/topthink/framework/src/think/log/driver/File.php ( 5.96 KB )
  125. /yingpanguazai/ssd/ssd1/www/a.sjds.net/vendor/topthink/framework/src/think/contract/LogHandlerInterface.php ( 0.86 KB )
  126. /yingpanguazai/ssd/ssd1/www/a.sjds.net/vendor/topthink/framework/src/think/log/Channel.php ( 3.89 KB )
  127. /yingpanguazai/ssd/ssd1/www/a.sjds.net/vendor/topthink/framework/src/think/event/LogRecord.php ( 1.02 KB )
  128. /yingpanguazai/ssd/ssd1/www/a.sjds.net/vendor/topthink/think-helper/src/Collection.php ( 16.47 KB )
  129. /yingpanguazai/ssd/ssd1/www/a.sjds.net/vendor/topthink/framework/src/think/facade/View.php ( 1.70 KB )
  130. /yingpanguazai/ssd/ssd1/www/a.sjds.net/vendor/topthink/framework/src/think/View.php ( 4.39 KB )
  131. /yingpanguazai/ssd/ssd1/www/a.sjds.net/vendor/topthink/framework/src/think/Response.php ( 8.81 KB )
  132. /yingpanguazai/ssd/ssd1/www/a.sjds.net/vendor/topthink/framework/src/think/response/View.php ( 3.29 KB )
  133. /yingpanguazai/ssd/ssd1/www/a.sjds.net/vendor/topthink/framework/src/think/Cookie.php ( 6.06 KB )
  134. /yingpanguazai/ssd/ssd1/www/a.sjds.net/vendor/topthink/think-view/src/Think.php ( 8.38 KB )
  135. /yingpanguazai/ssd/ssd1/www/a.sjds.net/vendor/topthink/framework/src/think/contract/TemplateHandlerInterface.php ( 1.60 KB )
  136. /yingpanguazai/ssd/ssd1/www/a.sjds.net/vendor/topthink/think-template/src/Template.php ( 46.61 KB )
  137. /yingpanguazai/ssd/ssd1/www/a.sjds.net/vendor/topthink/think-template/src/template/driver/File.php ( 2.41 KB )
  138. /yingpanguazai/ssd/ssd1/www/a.sjds.net/vendor/topthink/think-template/src/template/contract/DriverInterface.php ( 0.86 KB )
  139. /yingpanguazai/ssd/ssd1/www/a.sjds.net/runtime/temp/97cad012e8e159aae2fe347a411e8351.php ( 12.06 KB )
  140. /yingpanguazai/ssd/ssd1/www/a.sjds.net/vendor/topthink/think-trace/src/Html.php ( 4.42 KB )
  1. CONNECT:[ UseTime:0.001086s ] mysql:host=127.0.0.1;port=3306;dbname=a_sjds;charset=utf8mb4
  2. SHOW FULL COLUMNS FROM `fenlei` [ RunTime:0.001704s ]
  3. SELECT * FROM `fenlei` WHERE `fid` = 0 [ RunTime:0.000397s ]
  4. SELECT * FROM `fenlei` WHERE `fid` = 63 [ RunTime:0.000282s ]
  5. SHOW FULL COLUMNS FROM `set` [ RunTime:0.000586s ]
  6. SELECT * FROM `set` [ RunTime:0.000201s ]
  7. SHOW FULL COLUMNS FROM `article` [ RunTime:0.000571s ]
  8. SELECT * FROM `article` WHERE `id` = 478725 LIMIT 1 [ RunTime:0.000468s ]
  9. UPDATE `article` SET `lasttime` = 1775388646 WHERE `id` = 478725 [ RunTime:0.001984s ]
  10. SELECT * FROM `fenlei` WHERE `id` = 66 LIMIT 1 [ RunTime:0.000780s ]
  11. SELECT * FROM `article` WHERE `id` < 478725 ORDER BY `id` DESC LIMIT 1 [ RunTime:0.000468s ]
  12. SELECT * FROM `article` WHERE `id` > 478725 ORDER BY `id` ASC LIMIT 1 [ RunTime:0.000423s ]
  13. SELECT * FROM `article` WHERE `id` < 478725 ORDER BY `id` DESC LIMIT 10 [ RunTime:0.002344s ]
  14. SELECT * FROM `article` WHERE `id` < 478725 ORDER BY `id` DESC LIMIT 10,10 [ RunTime:0.002641s ]
  15. SELECT * FROM `article` WHERE `id` < 478725 ORDER BY `id` DESC LIMIT 20,10 [ RunTime:0.001157s ]
0.094987s