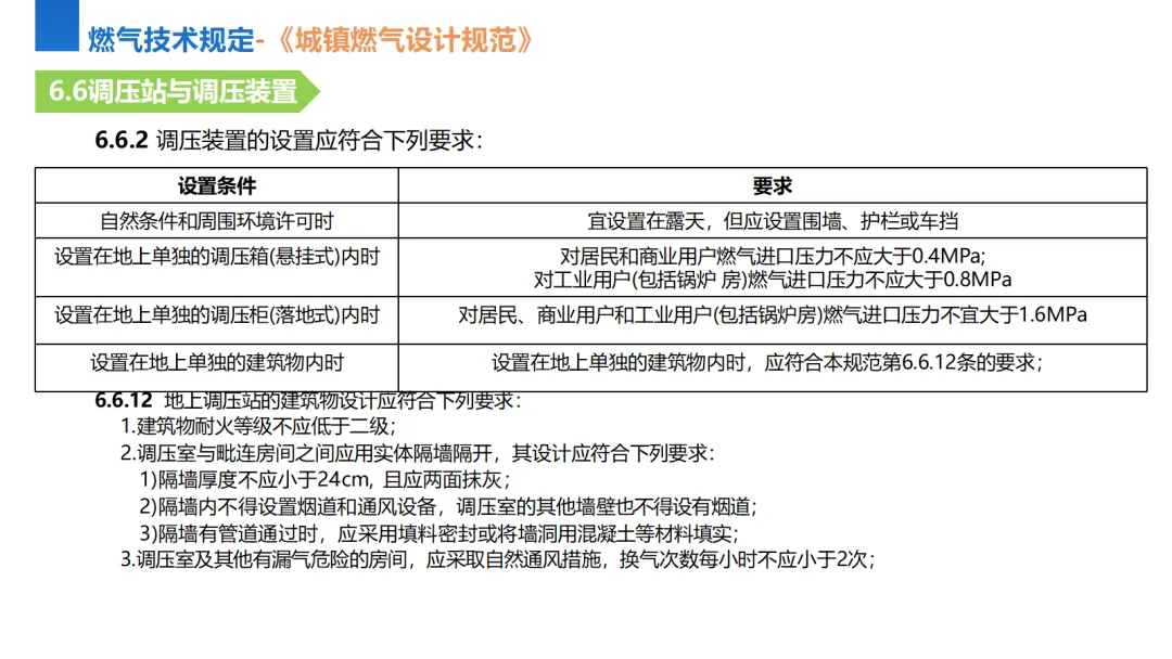
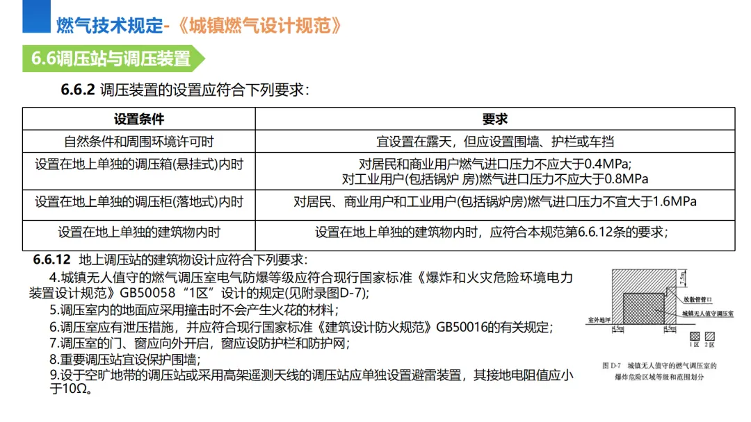
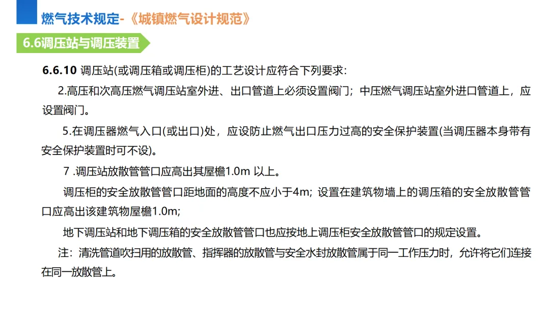
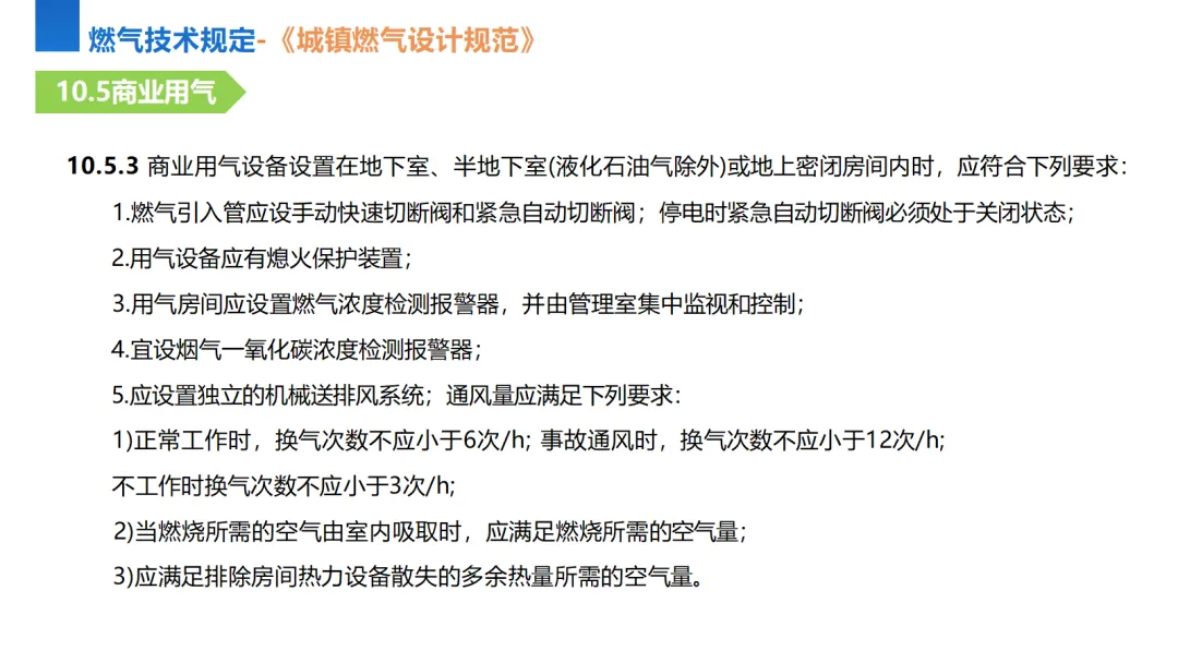
燃气安全基础知识及相关法律法规培训课件丨46页.pptx














































结
本公众号资料获取方式:
原文件获取方式一:点击阅读原文,加入安全资料库下载本文件及海量安全资料
原文件获取方式二:联系微信:aqxf03
免费福利三:关注下面联盟安全公众号领取更多免费安全资料
安全人必备的安全资料库

安环健资料库,海量EHS资料,不只有标准化、双体系、各行业隐患标识清单、环境管理、职业健康管理、EHS培训题库、安全法律法规、各系列培训课件等多方面EHS系列文件,我们不会上传垃圾文件凑数,你如果您需要百度文库,请您选择别的平台!因为,EHS老站必出精品,所有资料,无限制下载,持续更新!让你的资料获取更便捷,学习更简单。已有10000+安全同行加入!
长按/点击下图预览目录即可加入
