
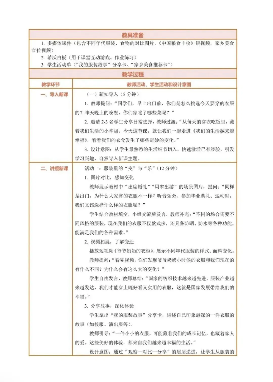
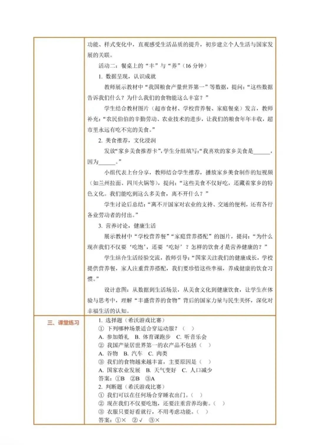
新学期备课还在熬夜找资料?别慌!今天给大家整理了2026新教材三年级下册道德与法治全册资源包,包含:✅ 全册教案(核心素养导向,可编辑)✅ 配套课件(图文并茂,直接上课)✅ 电子课本(高清无水印)✅ 学期教学计划(贴合新课标)每一份资源都经过精心打磨,教学目标清晰,环节层层递进,让你告别无效备课,轻松打造生动高效的道法课堂。。欢迎转发到教师群及朋友圈,助力更多的老师!
#道法教材三下#2026三下道法教案…#三下道法微课#人教版三下道法课件#三年级人教版道法教案#2026春三年级道法…#三下道法课件七彩课堂#三下道法新教材教案#三下道德与法治课件…#三年级下册道法目录

(温馨提示:文末有完整版电子领取方式)



领取完整电子版请拉到文末

免费领取完整电子版:👇
①:点右下角文末的“
”和“
”
②:左下角点“关注”

1.复制链接,打开夸克网盘,即可获取
链接:https://pan.quark.cn/s/f94b5e81fa92
2.或者👇点击左下角的“阅读原文”即可获取
3.复制链接,在微信上发给自己,即可点击下载
下载注意:上面3个方法都可以下载,选一个方法就可以。


说 明
本微信公众账号分享的资源均通过网络等公共合法渠道获得,仅供试用!版权属于原出版机构或影像公司,本资源为电子载体,传播分享仅限于家庭使用与交流心得、参考和辅助购买决策,不得以任何理由在商业行为中使用,若喜欢此资源,建议购买实体产品。文章中的视频及图片均来自网络,版权归原作者或原出版社所有。如有侵权,请及时联系删除。