

一堂好课始于精心教案,一位教师的匠心藏于教学设计。为鼓励广大教师潜心教学设计与研究,不断提升课程教学质量和育人水平,作为教学质量月的重要活动之一,我校于2025年11月组织进行了优秀教案评选,得到了众多一线教师的踊跃响应。
经过校内层层筛选、校外专家评选,一批兼具科学性、创新性与实用性的佳作脱颖而出。今天,我们继续推出优秀教案展示系列,大家一同品读佳作、共研教学!

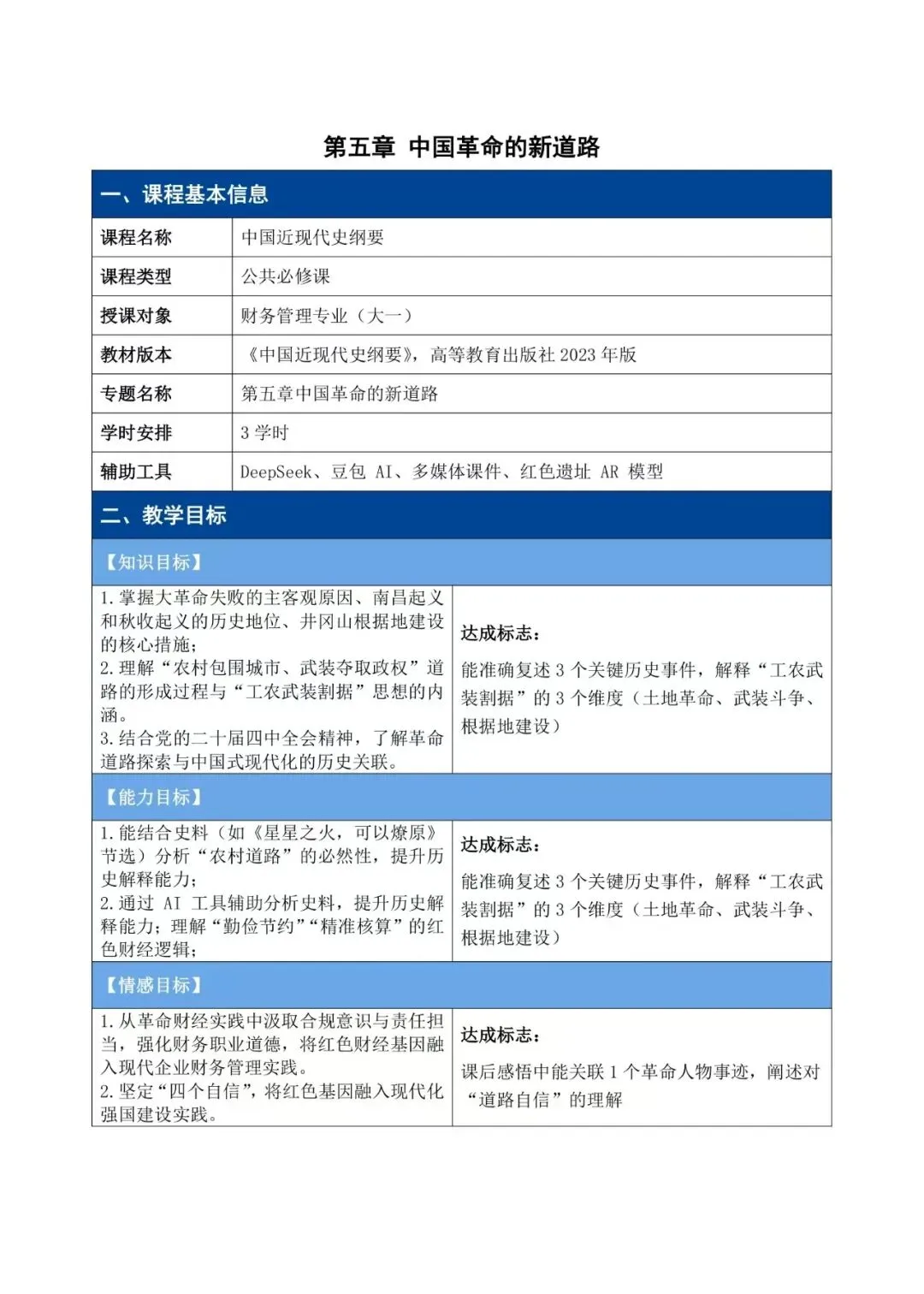
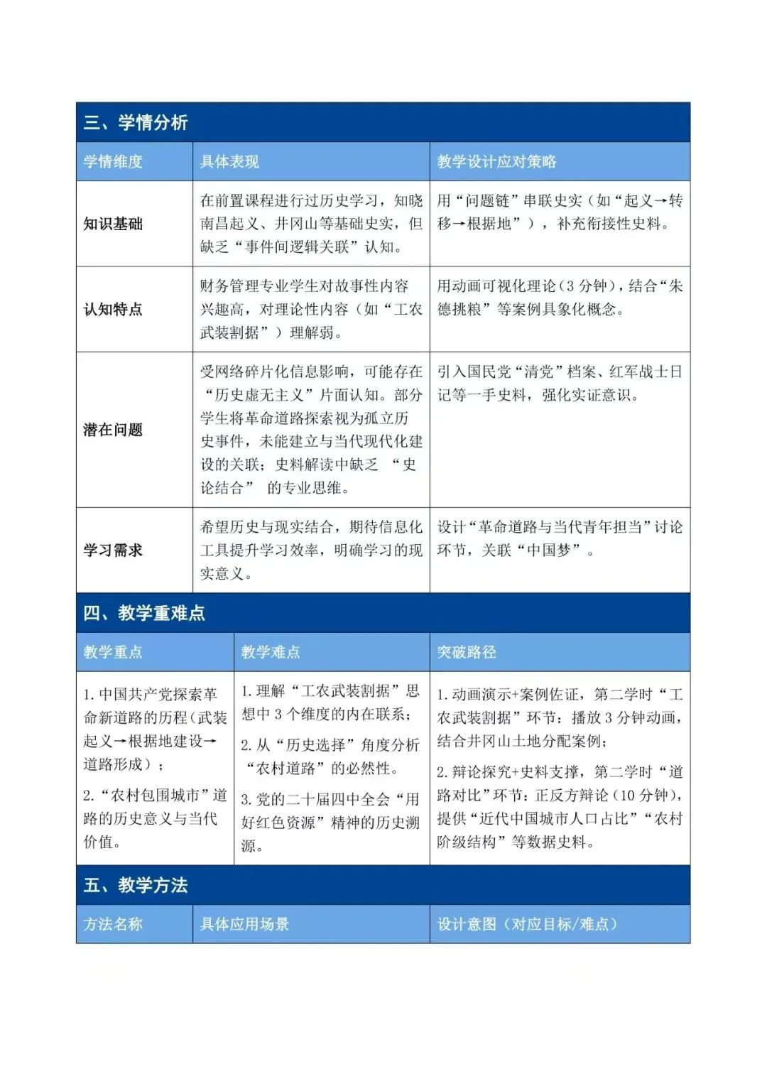
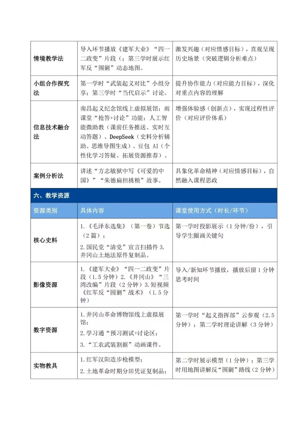
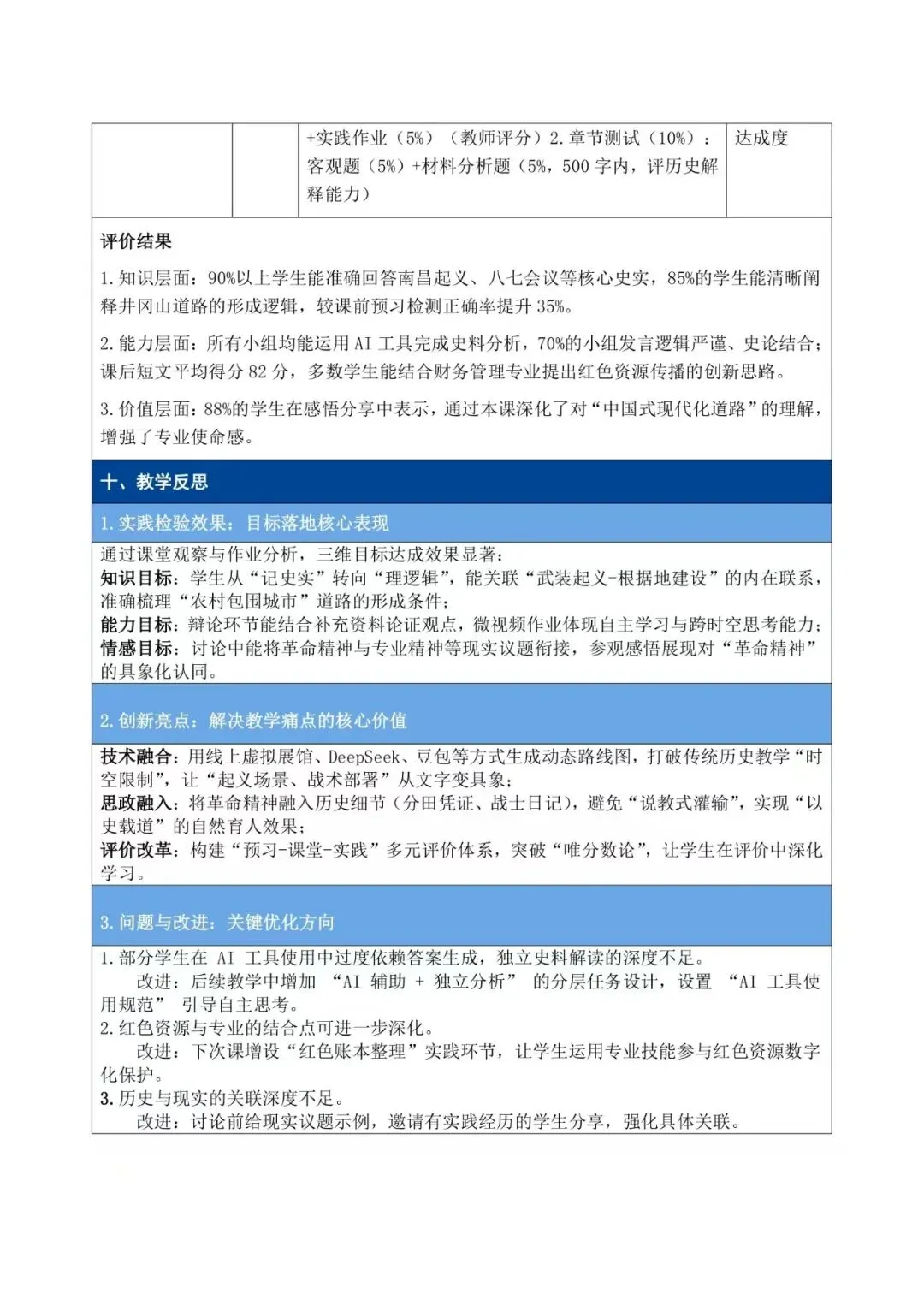
马克思主义学院 邹欢
中国近现代史纲要
二等奖
✦
•
✦










✦
左右滑动,查看更多
✦

通识教育学院 豆中丽
微积分Ⅱ
二等奖
✦
•
✦













✦
左右滑动,查看更多
✦

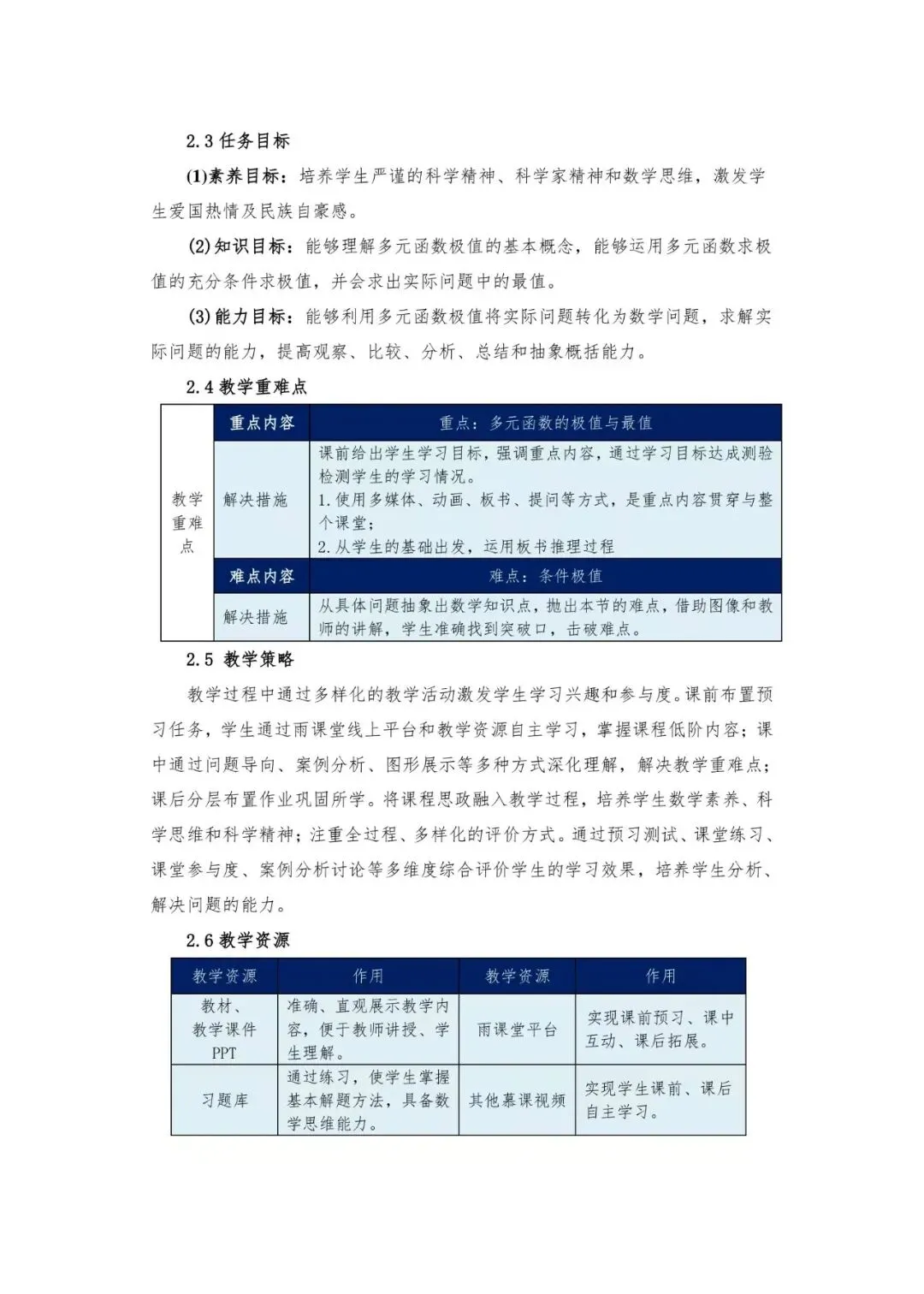
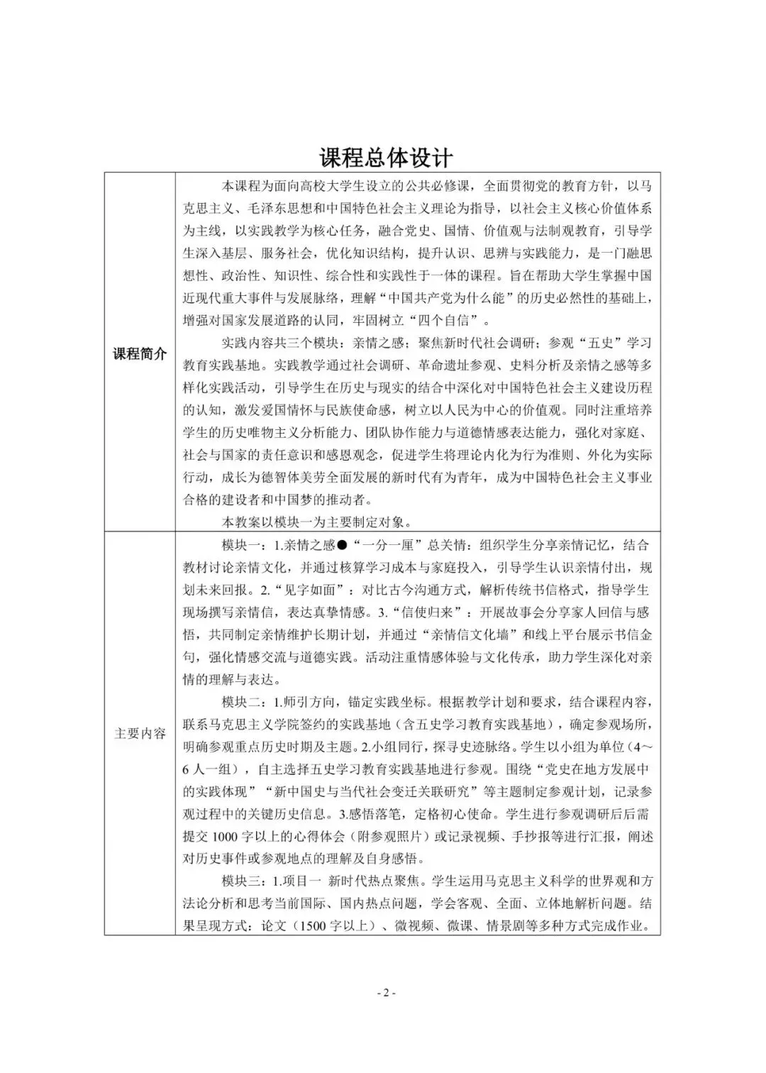
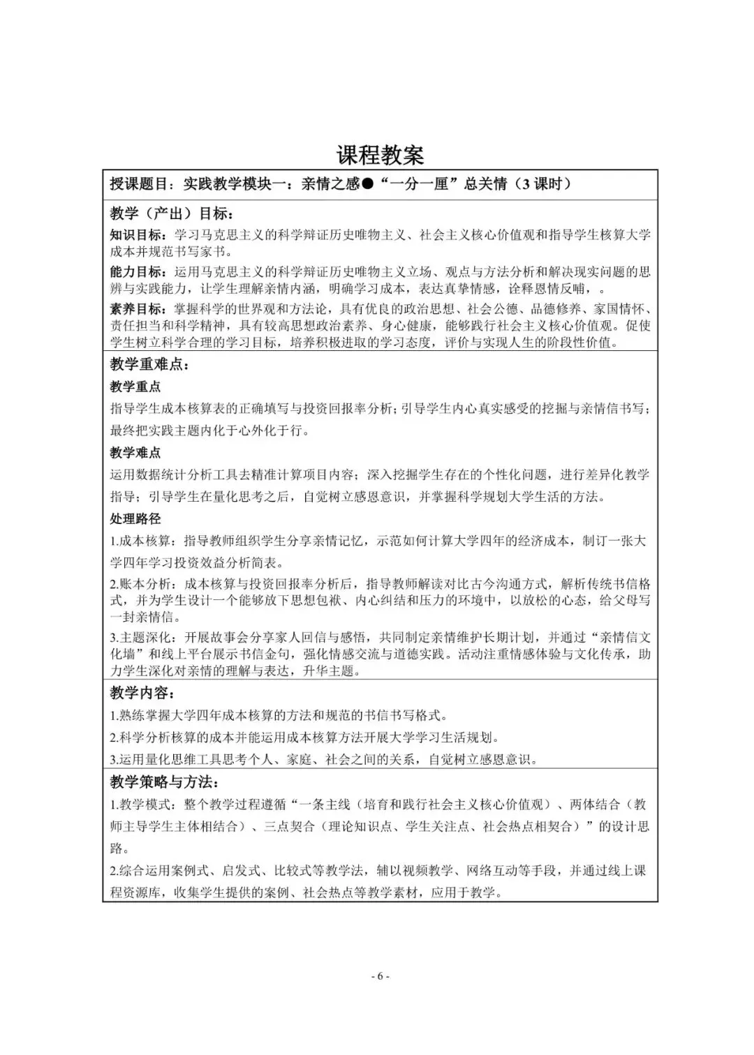
马克思主义学院 常晓薇 冉井友 唐欢
思想政治理论课综合实践
三等奖
✦
•
✦













✦
左右滑动,查看更多
✦

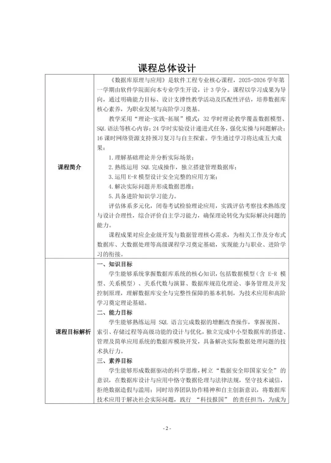
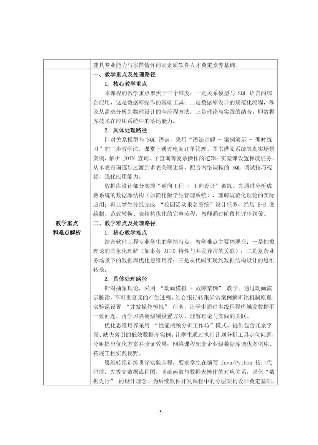
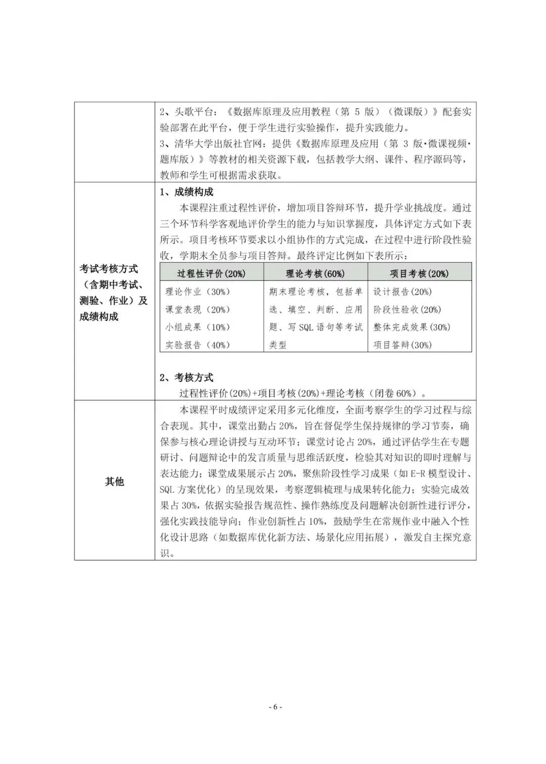
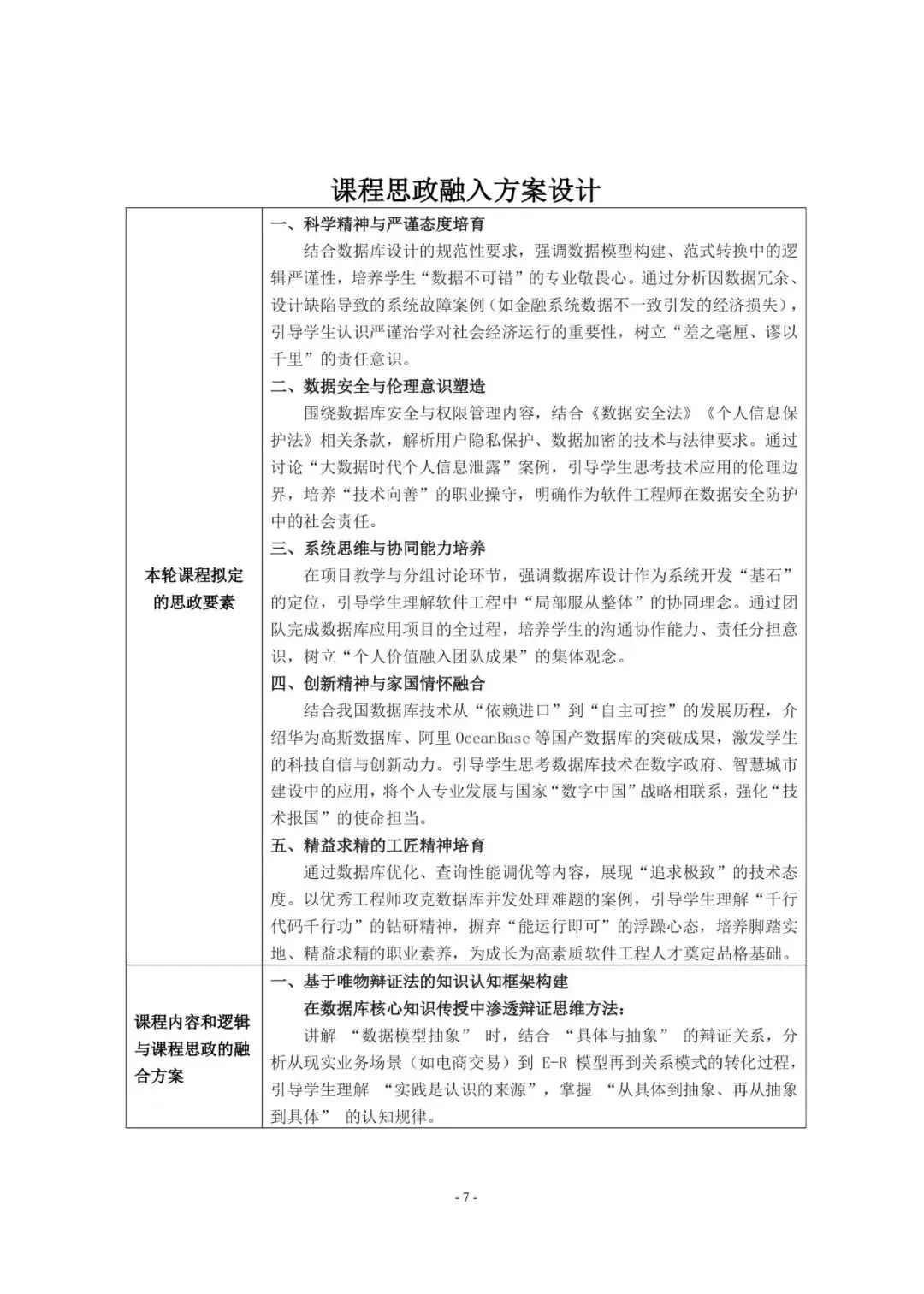
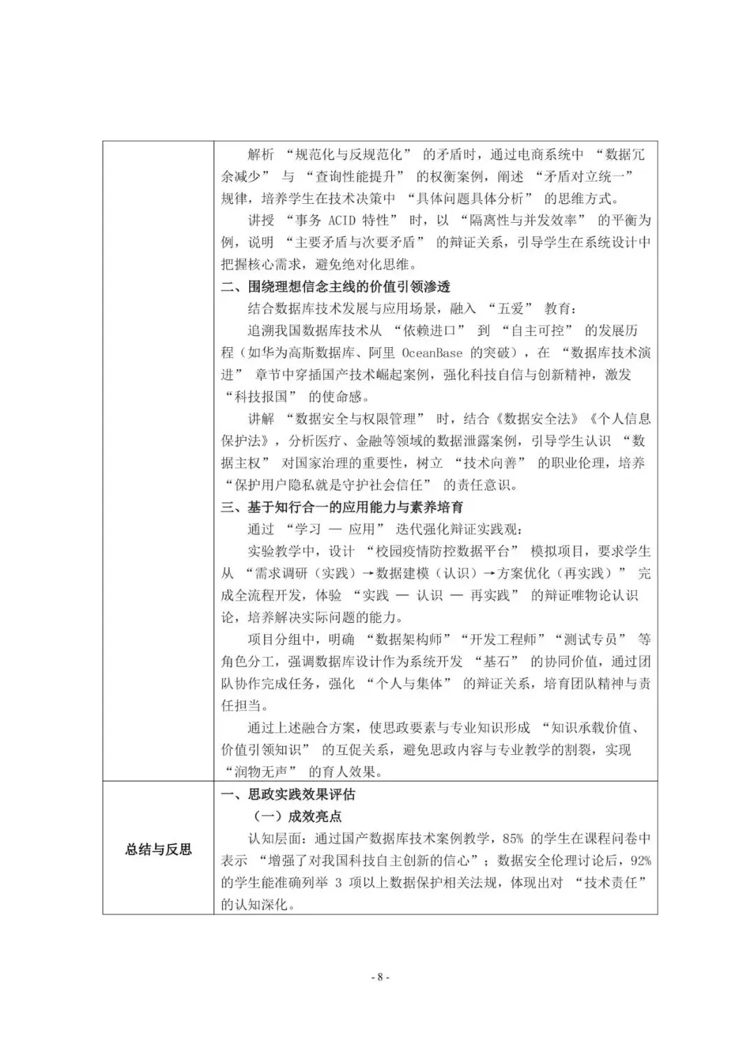
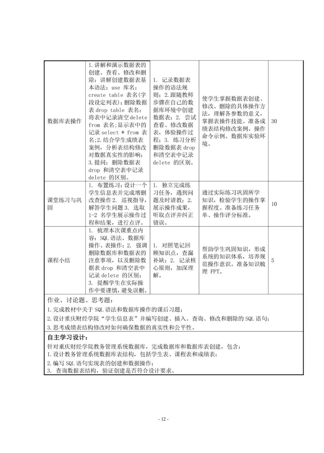
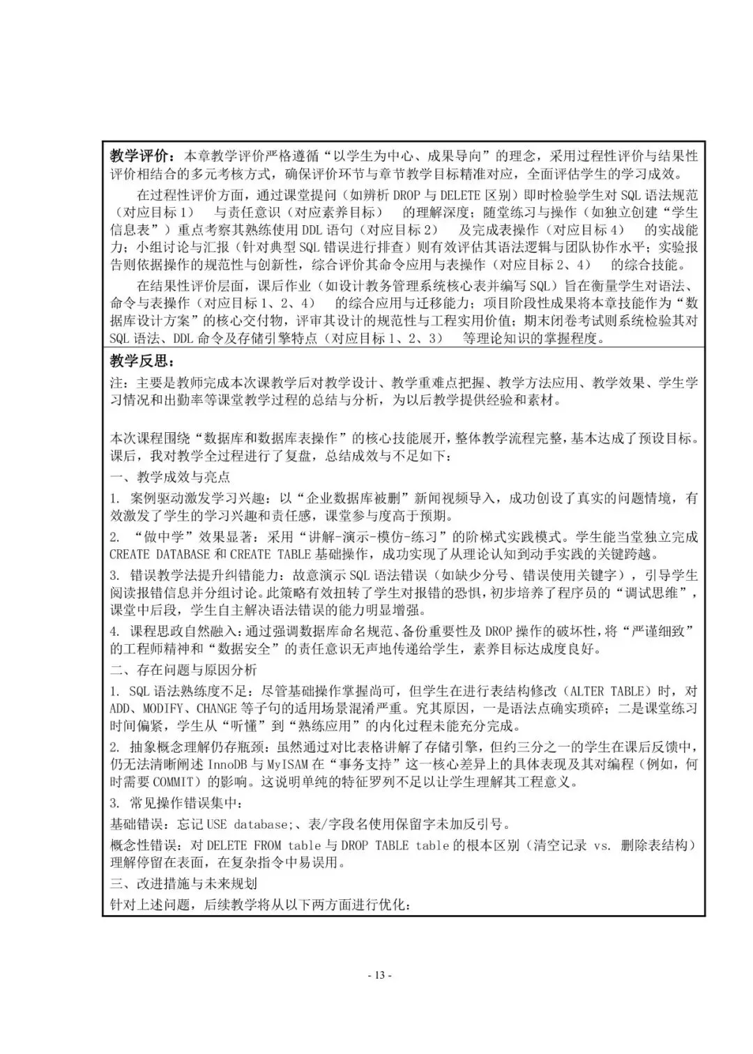
软件学院 潘银 赖敏
数据库原理与应用
三等奖
✦
•
✦














✦
•
✦
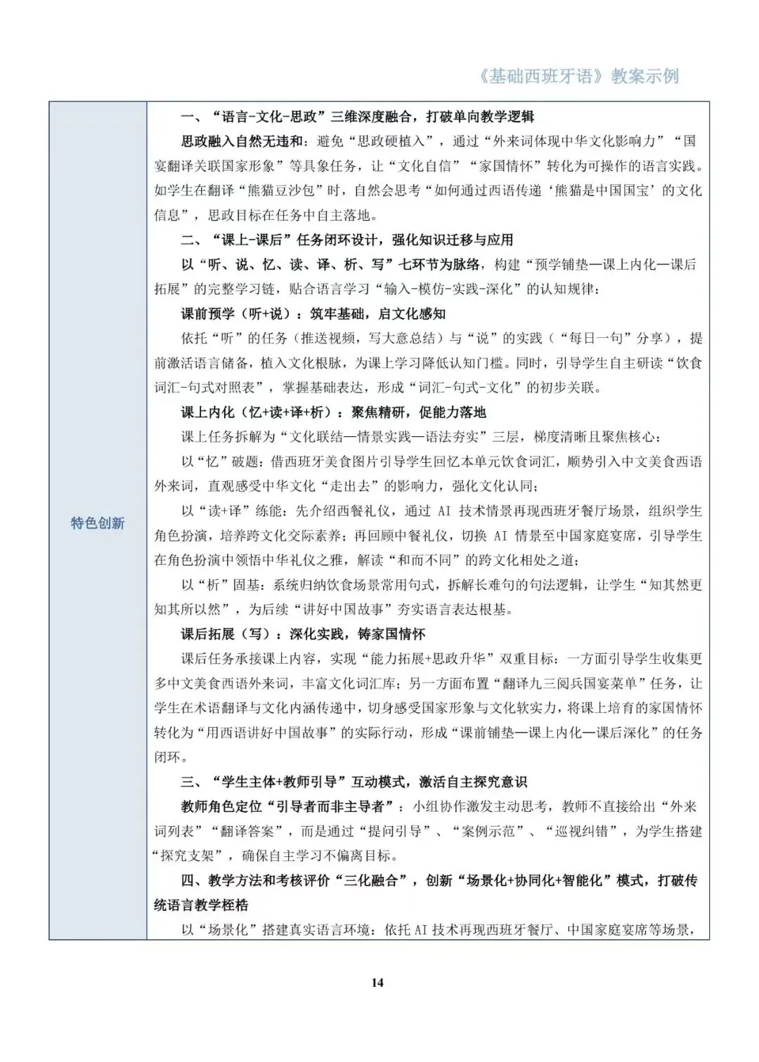
物流工程学院 黄明佳
基础西班牙语
三等奖















✦
•
✦
收官不落幕,教育无止境!2025年优秀教案评选作品展示圆满落幕,感谢每一份用心打磨的教案,感谢每一次真诚的交流与碰撞。愿这份收获化为前行的力量,激励我们在教学创新的道路上不断探索,用匠心育桃李,以初心赴新程。

来源 | 评建办公室
排版 | 王栎尧
责编 |马畅
审核 | 钱圩
终审 | 姚转花
投稿邮箱 | xcb@cfec.edu.cn

欢迎报考重庆财经学院!

新型财经人才培养!全国40余所高校160余位专家学者智汇重庆

【喜报】特等奖!实现历史性突破!我校荣获2025年重庆市高等教育教学成果奖特等奖!