
点击图片 了解详情
AI虽然功能强大,但能否助力教师的教学工作?
最近王珏老师专门探索了一下AI写教案的能力问题。
本文介绍相关的测评情况。
【参与评测的AI】
王珏老师选取了六个AI程序:豆包/橙篇/kimi/讯飞星火/通义千问/天工AI
其中,
【提示词】
王珏老师专门设计了提示词:生成XX年级XX学科XX主题的教学设计详案,要求各个环节齐全,内容尽可能详细,最好达到逐字稿水平,分别喂给六大AI,AI输出教案文档。
其中,由于“豆包”自带了撰写教案的功能,有默认的提示词,因此我既使用了豆包默认的提示词、也使用了我专门设计的提示词,让豆包分别输出教案。

【教案主题选取】
为了避免偶然性,我选取了三篇教案主题,具体是:
【测评结果简介】
首先要说明的是:
1、AI生成的教案肯定不是完全可用,所以主要是看教案环节设计、内容设计是否合理,以及详细程度够不够。
2、AI的生成完全是基于提示词的。而我所设计的提示词未必符合教学实际(比如没有指定“根据新课标对学科核心素养的要求”)。
因此,本次测评只是对AI撰写能力的测评,并不代表它可以直接付诸实用。大家可以根据自己的需要,提供更准确、更详细、更具有个人教学理解的提示词,尝试能否提升教案的质量。
测评结果如下:
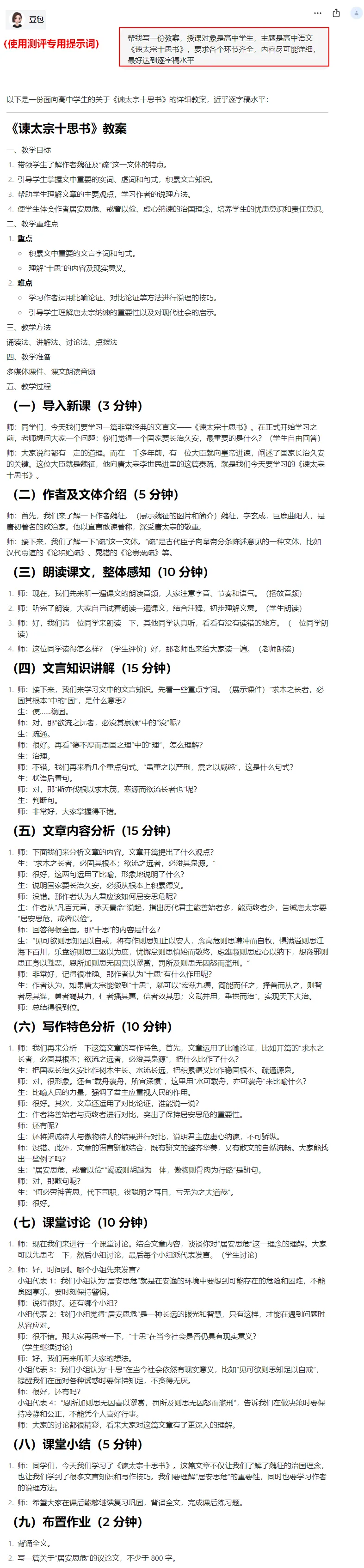
第一名:豆包(专用提示词)
豆包(专用提示词)是本次测评中,唯一达到“逐字稿”水平的,而且教学环节、内容安排合理,尤其还提供了师生对话的设计,真的是相当详细!
以下是《谏太宗十思书》的教学设计详案,大家可以体会一下:

第二名:橙篇(长文写作)
我使用的是橙篇的“长文写作”功能:

橙篇的教案写作质量,比使用专用提示词的豆包要略逊一筹,但比豆包在不用专用提示词时要好一些,比其它几个AI的质量更是明显好很多。
以下是橙篇所作的《分数乘法》的教案:

其它几个AI表现得均不大理想。当然,所有AI的教学设计框架做得都是相当好的(这是AI特别擅长的),但是在教案的详细程度上,大多比较简略。
剩下的名次似乎也不大重要了。如果硬要排的话,我觉得差不多是:Kimi、通义、天工、讯飞吧。
课程推荐

来源:网络
声明:版权归原作者所有,转载旨在分享,如涉及版权问题请及时联系我们,我们将第一时间处理。联系邮箱:455284296@qq.com,感谢您的阅读。
01
人工智能
02
教学大赛
03
教学成果
04
一流课程
05
课程思政
