本次新人教版生物中考复习课件按照四册课本顺序进行排序,大家可以直接用课本作为材料进行第一轮复习。接下来会逐步上单个课件链接和全套复习课件的预售链接 ,敬请期待!
(购买过去年25年中考复习课件的老师可以直接联系客服,并截图订单证明,补差价50即可获得本套26年复习课件!!!!)

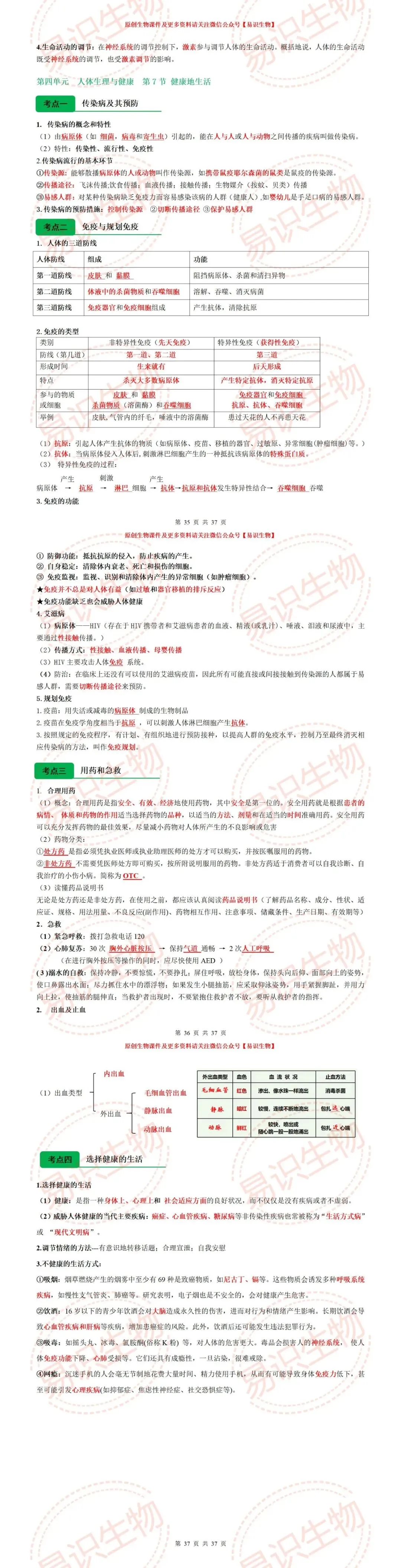
全套课件共18个复习课时,单个课时定价15.9,全套为6.5折(189)
全套附送配套资料(单个课件不享受):四册书本知识提纲+中考复习18课时的小测单+全国各地25年生物中考真题卷

本次更新课件如下:(下载方式点击查看)





