前言
本篇文章为2027研明法学:法理学、宪法学、民法学讲义的修订说明。本年度新版讲义在形式和内容上均有调整,具体说明如下。购买方式和研明法学全程辅导体系介绍见文末。
01
2027法理学新版讲义修订说明
《2027研明法理学讲义》在旧版的基础上,重点增补和修改了以下内容:
1.法的特征中的普遍性、程序性、可诉性;
2.法的效力中的生效、失效、效力冲突的解决;
3.法系的分类及对比;
4.法律部门划分的原则;
5.司法的原则拓展版;
6.深入推进司法体制改革;
7.法律监督的类型;
8.法律职业的特征;
9.司法解释的作用;
10.诸法律解释方法的特点及局限性;
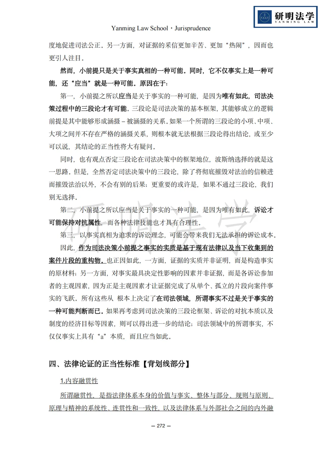
11.法律论证的正当性标准;
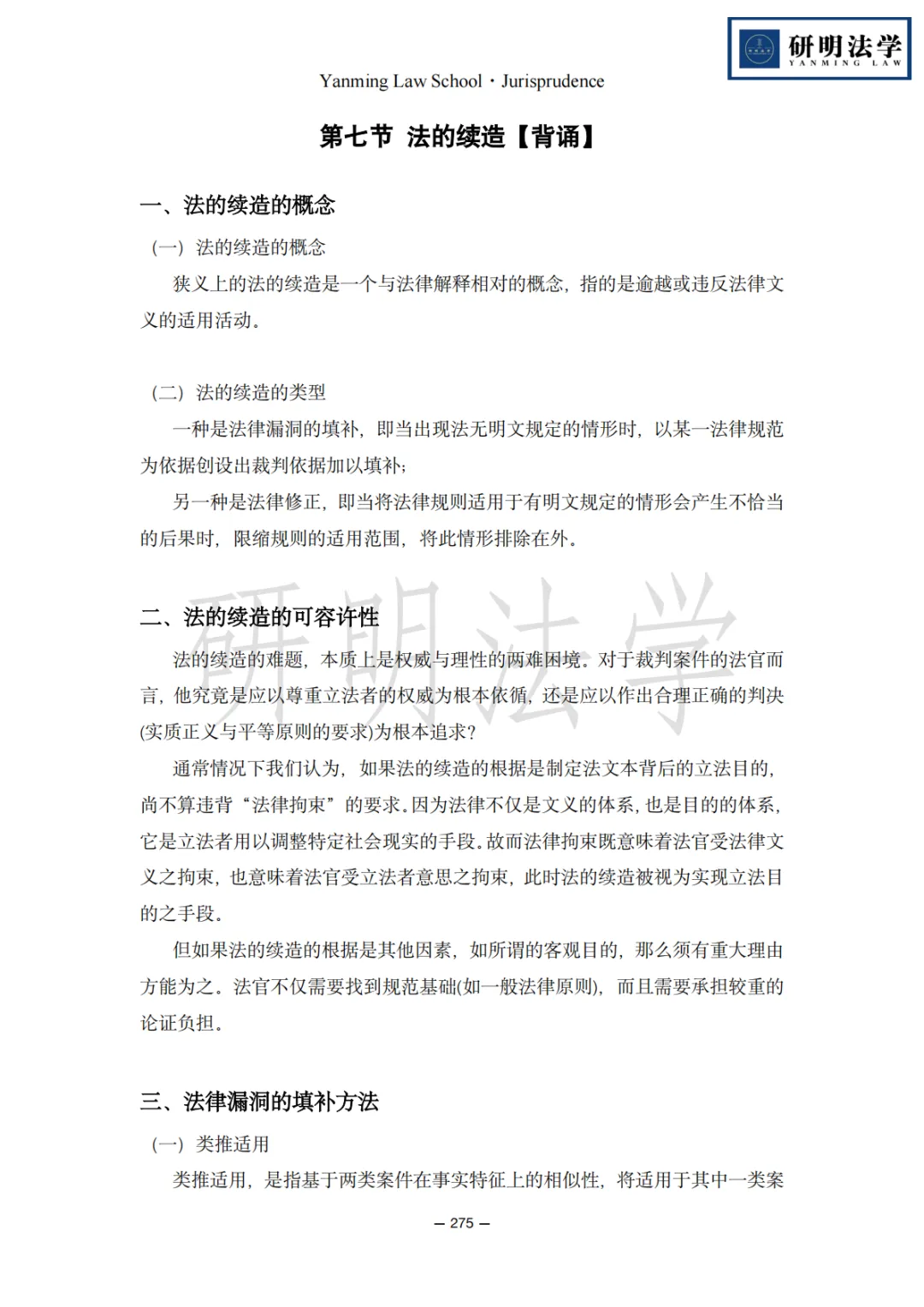
12.法律漏洞的填补方式;
13.立法之法与用法之法的区分;
14.法的价值冲突及其解决原则;
15.法治的诸多素材,等等。
本年度的修订在内容和形式上均有微调,以期本讲义更为完整、应试水平和内容深度都可大幅提高。
法学硕士考试的显著特点在于:题目都是一样的,而每道题的分数区间却可以拉得很大。同学们考试拿到的都是一样的题目,得分上至15分,下不见底。研明团队之所以年复一年的“打胜仗”,正是因为在基础阶段,“学得深、打得牢”,同样的题目能答出更深刻、更切题、更精彩的答案。这与“博观约取,厚积薄发”的复习思路是紧密相关的。
在“打地基”阶段,同学们的首要目标应是“把书读厚”。法理学学科历经千百年发展,其底蕴之深厚,非一日能窥探。本讲义以国内主流法理学教材张文显老师主编《法理学》(第五版)为基础和主线,以雷磊老师所著《法理学》(中国政法大学出版社)为辅助,以同学们应对考试而必须掌握的《西方法律思想史》为拓展,致力于使同学们在初探法学之窗时,可深入浅出、博观约取。




(
2027研明法理学讲义示例图,左滑查看多图
)
02
2027宪法学新版讲义修订说明
《2027研明宪法学讲义》在如下几个方面进行了增补、修改:
1.宪法的基本原则;
2.我国的宪法宣誓制度;
3.人民代表大会制度的特征;
4.选举制度的基本原则;
5.宪法中“祖国统一”的解释论;
6.我国宪法的经济制度;
7.我国宪法的文化制度;
8.我国宪法的社会制度规范群;
9.我国宪法的生态文明制度规范群;
10.宪法第51条的法条分析标准写法;
11.“地方性法规全面禁售禁燃烟花案”的分析要点;
12.“交警查手机案”的分析要点和标准写法;
13.全国人民代表大会的会议制度;
14.国家勋章和国家荣誉称号法;
15.人民法院的职权和基本制度;
16.人民检察院的职权和工作原则;
17.监察委的职权;
18.基层群众性自治组织法修改所需要掌握的内容;等等。
本年度在内容、形式上,都有重要革新。
近几年,厦大宪法学初试考查方式和题型逐渐发生变化,宪法学不再拘泥于某一本或某几本教材的内容,而是更贴近宪法学界理论新发展,尤以2025考研、2026考研连续考查两年的真题“合宪性审查中的宪法精神”这类题目表现得明显。师兄曾经跟大家在课堂上提到过,由于一些原因,我国宪法学教材相比于宪法学理论的发展是落后的,同学们也会通过真题发现,仅仅依靠教材,是完全不足够的。比如说26真题考查的“征收和征用的区别”,在教材上很难找到对应知识点,若一定要“照本宣科”,本题倒不如去民法教材上物权编找到相关知识。因此,整个宪法学科目的考查,都释放出了明显的信号:背诵固然重要,对于理论的把握则更为重要。
因此,从本年度开始,研明法学团队为大家推荐林来梵教授的《宪法学讲义》作为宪法学科的参考教材。
《宪法学讲义》主要分为四大部分:宪法总论、国家组织、基本权利、宪法保障。但是法硕/法考/其他国内教材通常还会包含一个部分:基本制度。这一部分的内容在被分散到了各个章节,研明宪法学讲义和课程仍会把基本制度单独抽出,因为还有一个“选举制度”无法纳入宪法学体系,因此结合研明宪法学讲义,宪法学部分应当分为四大部分:宪法总论、基本权利论、基本制度、国家机构。
本讲义适配研明法学“宪法学基础精讲课程”。作为同学们宪法学科目的引路人,能一年又一年得到同学们的肯定、在同学们心中播下小小的宪法学的火种,师兄深感荣幸。希望同学们在备考之路中,不仅获得了知识,更能树立一种信心——以宪法为始,实现中国法治的信心。




(
2027研明宪法学讲义示例图,左滑查看多图
)
03
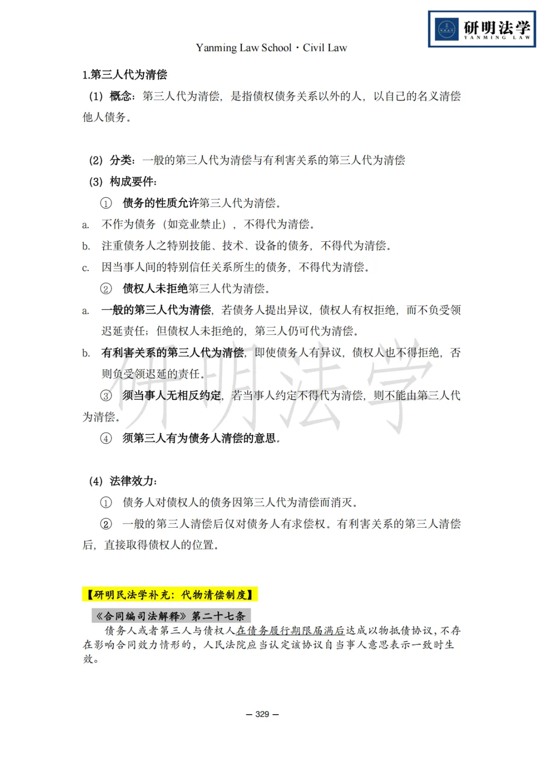
2027民法学新版讲义修订说明
2021年1月,我国《民法典》正式施行。作为中华人民共和国第一部以“典”命名的法律规范,《民法典》系统整合了新中国成立至今司法实践中所形成的民事规则,涵盖了民事生活的方方面面,从合同签订、物权保护到婚姻家庭、继承等,为公民的民事权利提供了全方位、多层次的保障。此后,《民法典总则编司法解释》《合同编通则司法解释》《侵权责任编司法解释一》《婚姻家庭编司法解释二》相继出台,我国的民事法律规则日趋完善。作为一代法律人,既躬逢其盛,便应为之欣喜,为之努力。
所以,当同学们打开讲义、翻阅法条时,我们不仅是在学习为应试而储备的知识,更是在品尝一颗千百年来,人们所为之斗争的,胜利的鲜美果实。我们所正在接过的,亦不仅是为立身处世而仰仗的专业秘笈,而是一代又一代法律人为之思考、辩论、践行的精神火炬。
希望每个勇敢参加法学考研的你们都能够热爱民法,完善民法,共同守护民法温暖而有力的承诺,在民法的保护下,拥有一个可以自创造的美好未来、坦然追逐的幸福人生。
一、民法学考情分析
民法学是一门理论深厚、内容庞杂的的学科,由总则编、物权编、合同编、人格权编、婚姻与家庭编、继承编、侵权编共七编构成。在厦大法学硕士初试的历年真题中,民法学的分值为75分,考查题型为简答题、论述题、法条分析题、案例分析题;考察重点为总则编、物权编、债编与侵权责任编的内容。
为全面把握备考重点,本次讲义修订不仅着重吸收了厦门大学诸位老师在本科生课堂、研究生课堂上所讲授的内容,对重点论文进行了大量增补。同时,也对逐渐不再有复现可能的过时考题和知识点进行了替换和更新,力求化繁为简、深入浅出。
二、民法学学习方法
我国民法的法典体系与法学体系均以德国的潘德克吞式体系为蓝本,因此,作为提取公因式之产物的总则部分是民事理论的精华与核心。同学们在学习总则的过程中,需以体系化思维梳理民事主体、民事权利、法律行为等核心概念,并将其与分则部分相互关联。
而对于分则部分的学习则需紧扣《民法典》条文,重点攻克物权变动中的“区分原则”、合同编中的风险负担规则、侵权责任中的因果关系认定等高频考点。
研明法学民法学教研组建议:前期以法考课程搭建知识框架,理解规范逻辑;后期依托本讲义提炼理论深度,掌握答题范式,二者相辅相成,可收事半功倍之效。
民法学绝非机械的法条记忆,而是鲜活的价值权衡。同学们需警惕陷入“重背诵轻理解”的误区——譬如“物权公示公信原则”与“善意取得制度”的关联、“违约损害赔偿”与“侵权损害赔偿”的竞合等难点,唯有通过案例研习厘清制度背后的法理逻辑,方能以不变应万变。
研明法学在讲义中为同学们总结了大量重点问题的学界争议作为增补,既提炼高频考点,亦剖析学界争鸣,助同学们在考场上见招拆招、游刃有余。




(
2027研明民法学讲义示例图,左滑查看多图
)
研明法学讲义购买方式:扫描下方二维码,在微店里下单即可。四科一并购买可以优惠50元,优惠券请咨询微店客服获取。

2027考研:寒假直播课程《法理学二轮基础精讲》正在上课中,多种班型均可选择,详请请见下列文章,欢迎同学们进班学习。
2027厦大法学考研:全程辅导体系重磅发布|团队介绍、辅导体系、班型设置、全程时间线
征途漫漫,愿君凯旋。研明法学,伴你前行!
历年研明法学成功上岸学员经验帖详见下文:
2025厦大国际法状元,二战394分上岸经验帖——君不见长松卧壑困风霜,时来屹立扶明堂
一战388分上岸厦大刑法学——请屏住呼吸,一直游到海水变蓝|2025厦大刑法学状元经验帖
一战384分上岸厦大民商法——考研,残酷却必要|2025厦大法学考研经验帖
一战384分初复试双状元,应届生上岸2025厦大COTP项目|中国-OECD税务法学上岸经验
一战382分上岸厦大法理学——天行健,君子以自强不息 | 2025厦大法理学初试状元经验贴
四战377分上岸厦大民商法——循此苦旅,以达繁星 | 2025厦大法学考研经验帖
二战376分上岸厦大民商法——路虽远,行则将至 | 2025厦大法学考研经验帖
一战厦大国际法371分双考上岸——完成比完美更重要|2025厦大法学考研经验帖
一战370分上岸厦大宪法与行政法学——坚持才有结果 | 2025厦大宪行初试第一名上岸经验帖
一战368分上岸厦大税务法学COTP项目|2025厦大法学考研:中国-OECD税务法学上岸经验
二战367分上岸厦大海洋法——重山万岭,无论清浊都行舟|2025厦大海洋法状元经验
一战363分上岸厦大国际法——坚持所爱,奔赴山海|2025厦大国际法复试第一逆袭经验帖
2025厦大财税法状元,一战双考上岸经验帖——苦尽甘来终有时,一路向阳待花期
一战上岸厦大法理学——立志欲坚不欲锐,成功在久不在速|2025厦大法学考研经验帖
二战上岸厦大民商法,在职考生踩线逆袭之旅——昨日之深渊,今日之浅淡|2025厦大法学考研经验帖
二战上岸厦大诉讼法,双考齐飞——潺潺清水终将穿过青山一座座|2025厦大诉讼法学状元经验帖
25考研,英语一考了84分!一战上岸厦大法理学,英语单科状元如何炼成|2025厦大法学考研经验帖
2025厦大税务法学COTP项目上岸经验帖:在职备考、极限冲刺——写给不可能
2024厦大民商法状元410分一战上岸经验贴——追风赶月莫停留,平芜尽处是春山
一战厦大民商法399分双考上岸——慢慢走,终会抵达 | 24考研经验贴
二战上岸厦大民商法399分,法理宪法134分如何炼成——功崇惟志,业广惟勤 | 24考研经验贴
一战382分上岸厦大财税法,24考研复试逆袭经验贴——道阻且长,行则将至
2023厦大法学硕士最高分 | 民商法状元421分一战上岸经验贴——博观约取,厚积薄发
厦门大学民商法初试第一名408分经验贴——玉汝于成,功不唐捐
真题解析、学科重点内容解析推送详见下文:
厦大法学硕士 | 2025厦大法学硕士初试真题及答题思路点拨
厦大法学硕士 | 2024厦大法学硕士初试真题及答题思路点拨 |
厦大宪法学真题解析|2021分析题:交警查阅通话记录的合宪性分析|宪法案例分析写法及参考答案
厦大民法学真题解析|2024法条分析:《民法典》1254条——高空抛物致人损害责任规则
厦大法理学真题解析|2024分析题:若法律解释产生明显不适当的后果,法官应该排除这种解释
厦大法学硕士 | 24民法学真题解析 | 论述:公序良俗原则 | 研明法学出品
厦大法学硕士 | 民法学经典真题解析:2020年民法学初试案例分析题 | 研明法学出品
厦大法学硕士 | 研明法学出品 | 民法学经典真题解析及参考答案:论民法是权利法
民法学法条分析|《民法典》504条表见代表之法条分析答题规范
民法学学界热点|占有改定是否满足善意取得中的交付要件——比较法考察、我国法的解释选择
民法学学界热点|民法的法源问题——《民法典》第10条法条分析
刑法学考点详析|风险刑法理论之反思——刑法是否应该保持谦抑性?
2026研明法学一模宪法学法条分析题:第38条人格尊严条款的规范分析|厦大法学考研模考系列
民法学考点详析|合同法中的情势变更原则:学说史考察、性质与认定、我国相关制度
厦大法学硕士 | 24宪法学考前热点解析——非公有制经济规范的变迁与内涵
厦大法学硕士 | 研明法学一模:担保物权的物上代位性——四种思路解析民法简答题
厦大法学硕士 | 冲刺必备 | 宪法学前沿之——2023新《立法法》修改解读
2026厦大税务法学COTP项目考研初试真题(中国-OECD联合培养)
厦大2023国际税法学案例分析真题解析及参考答案|“中国-OECD税务法学硕士”考研初试
厦大2023中国税法学案例分析真题解析及参考答案|“中国-OECD税务法学硕士”考研初试
厦大COTP国际税法学真题解析:相互协商程序的内容、有效性、局限性——论述题怎么写
厦大COTP初试 | 中国税法学考点详析:“应税所得”之法律建构
厦大法学硕士历年真题免费领取方式:添加研明法学微信:YMlaw1921,发送:“师兄你好,麻烦发送一份厦大法学硕士考研初试历年真题~”,即可领取。
历
年
真
题
