
前言 容大法研

有任何问题欢迎咨询南南或者西西~也可以加入我们的交流群,分享考研最新咨询~

愿每一份坚持都有回响,每一次拼搏都能开花,助力大家在考场上从容应战,成功上岸!
推荐阅读:
早鸟优惠
复试讲义价格:

容大西政考研团队始终与大家并肩作战,祝各位考生旗开得胜,成功上岸西政,开启人生新征程!
各专业科目复试讲义试读



刑法学复试讲义节选



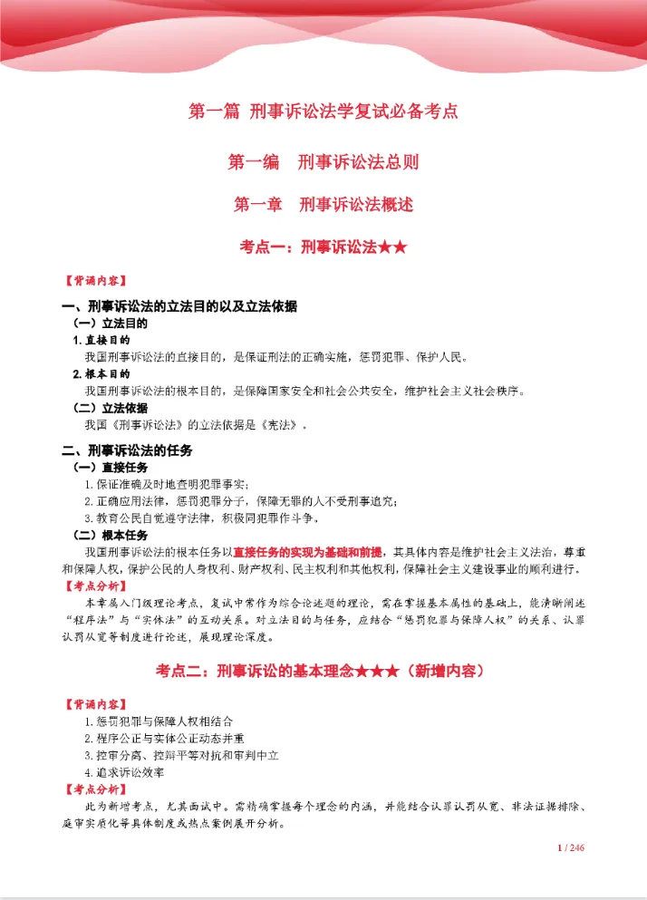
刑诉法学复试讲义节选



法学理论复试讲义节选



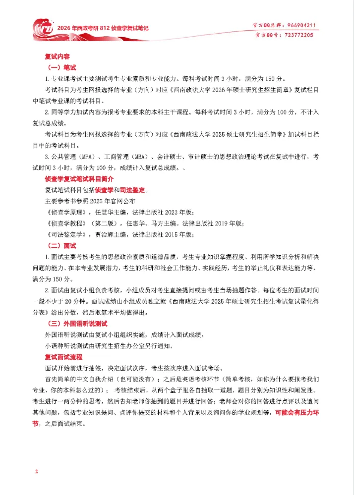
侦查学复试讲义节选



民法学复试讲义节选



民诉复试讲义节选



商法学复试讲义节选



知识产权法学复试讲义节选



经济法学复试讲义节选





