大家好~今天分享的是26年春三年级下册【语文】全册上课课件+教案+作业+音视频。
三下的语文课本共27个篇目,其中有4篇为新课文,分别是:
第 6 课《会摇尾巴的狼》(二单元)、
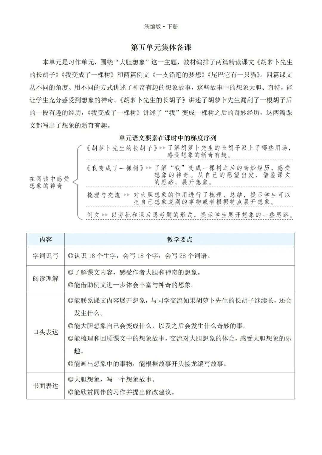
第 16 课《胡萝卜先生的长胡子》(五单元)、
第 20 课《灰雀》(六单元)、
第 23 课《暴风雨来临之前》(七单元)。
目前全册资源已齐全,需要的亲及时下载哦。
不看细节即刻领取👉请直接拉到文末。
接下来,以《胡萝卜先生的长胡子》为例进行展示。
上课课件
结构清晰,贴合教材:紧扣部编版教材单元主题,每课内容按“预习导入—课文精讲—知识拓展—课堂小结”展开,环节连贯,便于教师把握教学节奏。
内容生动,互动性强
课件中常穿插动画、图片、音频等多媒体素材,能吸引学生注意力;设计提问、小组讨论等互动环节,适合三年级学生的认知特点。
重难点突出,方法指导到位
对生字词、句段解析、中心思想等关键知识标注明确,并配有识字口诀、写作技巧等实用方法,帮助学生夯实基础。




















向左滑动查看课件示例
教案
立足单元集体备课视角,整体体例完整、教学逻辑清晰,紧扣学段语文要素与单元教学目标,兼具实用性和指导性。





向下滑动查看课时教案示例
作业课件
每篇课文都有配套的作业设计,一般为5-7页PPT。具有如下特点:
题型多样,层次分明:
基础题(字词巩固)、理解题(课文分析)、拓展题(阅读迁移)循序渐进,兼顾巩固与提升。
题量适中,减轻负担
练习紧扣课堂所学,避免重复机械训练,符合“双减”政策导向。
注重实践与表达:
常设计口语交际、小练笔、实践观察等任务,鼓励学生灵活运用语言,提升综合素养。





向左滑动查看课件示例
如何快速去logo和水印
如您需要去除课件中的特定logo或水印,可参考如下方法:
①打开PPT,点击“视图”
②在“视图”窗口,点击“幻灯片母版”

③选中第一张幻灯片(重要!)
④⑤删除第一张幻灯片的logo和水印,如果部分logo删不掉,就用一张空白图片遮住;
⑥删除其他页面的logo和水印;
⑦确认无误后点击“关闭”,即可回到普通视图界面。


资料领取
①本文末点
和
;
②点击下方卡片关注公众号,私信发送关键字【141】即可领取(不是发在评论区哦~)



专注推荐、同步幼小衔接、小学学习资源,欢迎加V入群交流!


写在最后

该系列资源来源于网络。仅用于个人学习欣赏、教学研究,及其他非商业性或非盈利性用途。 将资源包任何内容用于其他用途时,请联系原单位并获取授权。

往期精华
26年春三年级下册语文每日同步练习(彩色版)——每天一页,巩固当日所学~附单元知识梳理+单元综合练习
26年春三年级下册语文各单元知识清单+单元分层试卷(情境题)+专项复习卷——以第一单元为例
26年春三年级下册语文知识点默写与积累PDF(两套)——可下载可打印
暑假背诗正当时!统编版语文1-6年级课内古诗词(必背+拓展)注音/注释/译文/鉴赏/音频/视频微课——全网最全!

一起遇见更多好资源
