

高质量的陪伴对孩子的成长非常重要,
我在努力寻找适合孩子的学习资源和方法
希望我的分享能给大家带来一些收获
陪伴孩子健康快乐成长
关注/星标/在看,是我持续分享的动力!




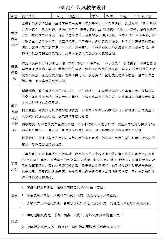
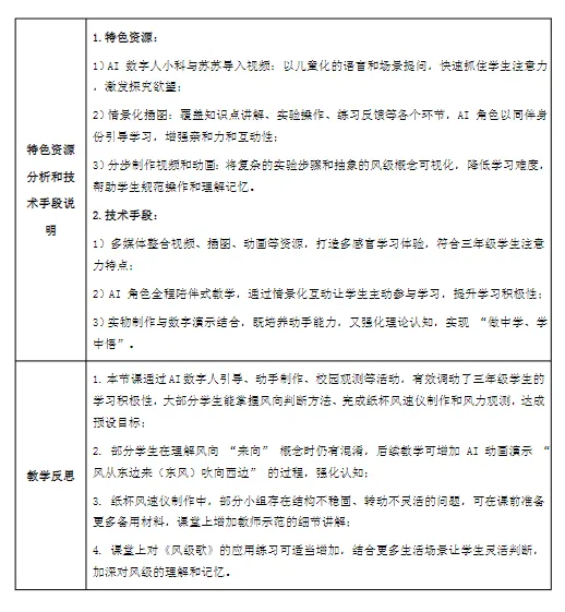
课本目录


课件展示








教案展示






资源领取方式

第一步:请点击“点赞”+“在看”
第二步:关注公众号后输入关键词“d10447”即可获得!
声明:
本微信公众账号分享的资源均通过网络等公共合法渠道获得,仅供试用!版权属于原出版机构或影像公司,本资源为电子载体,传播分享仅限于家庭使用与交流心得、参考和辅助购买决策,不得以任何理由在商业行为中使用,若喜欢此资源,建议购买实体产品。文章中的视频及图片均来自网络,版权归原作者或原出版社所有。
如有侵权,请及时联系删除。