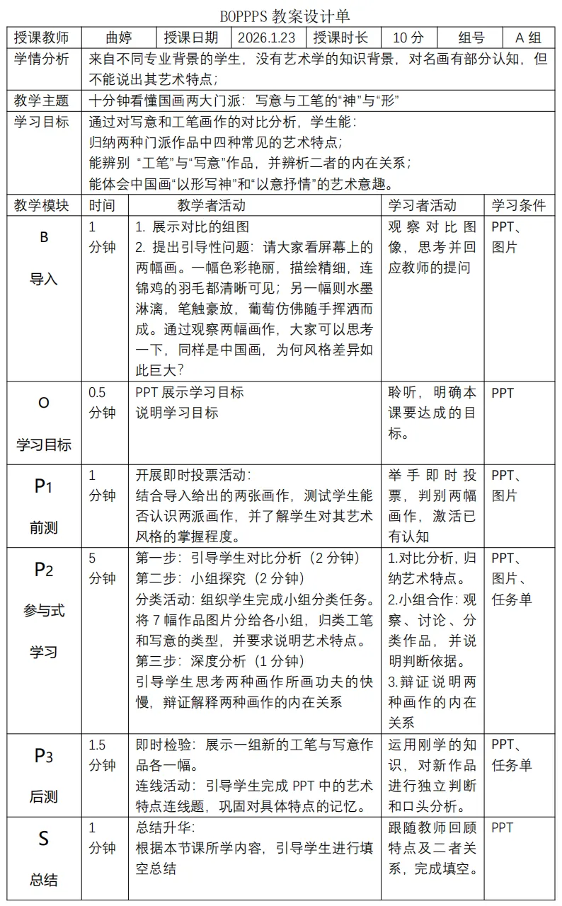
作者简介:曲婷,博士,毕业于东南大学建筑学专业,高级工艺美术师,现为浙江建设职业技术学院建筑艺术学院教师。

第四期再启,期末亦精进 | 全力行BOPPPS工作坊助力浙建院教师实现教学蜕变
学习心得:

为期三天的BOPPPS微型教案设计培训,是一次深刻的教学理念重塑之旅。使我彻底从“知识讲授者”的旧角色中挣脱,开始学习如何成为一名真正的“学生学习的引导者”。全老师反复强调的“串联变并联”、“少即是多”,如醍醐灌顶,让我意识到真正的课堂不是教师的“独角戏”,而应是引导学生自主探索、协作共进的舞台。每一次将庞大知识体系精炼为核心目标的打磨,每一次将单向讲解转化为小组探究的设计,都让我对“以学生为中心”的理解愈加清晰。

这份成长的背后,离不开张胜全老师极具洞见的点拨与陪伴。从学习目标的精准锚定,到互动环节的细致优化,他引领我们不断拆解、重构,将BOPPPS理论真正融入教学血脉。同样感谢张胜全老师团队打造的沉浸式学习环境——专业的支持、热烈的研讨、真诚的反馈,让我们得以心无旁骛地实践、碰撞与成长。
培训虽已结束,但实践刚刚启航。我将把BOPPPS的闭环思维与“并联”理念带回日常课堂,摒弃灌输,深耕设计,用有效的互动激发学生真正的学习。这条路,是回归教育本真的路,我将坚定地走下去,以教学设计影响学习,以生命成长回应教育。











B:用工笔《锦鸡》与写意《墨葡萄》的视觉对比,抓住注意力,引出核心问题——“为何同为国画,风格差异如此巨大?”将学生的思维锚定在 “风格差异与成因”上。
O:紧接着展示三个具体学习目标(归纳特点、辨别作品、体会意趣)。学生带着导入中的疑问,听到这些目标,会立刻明白:“哦,原来这节课就是要给我一套方法和理论,来解决我刚产生的这个疑惑。” 目标起到了 “解题预告” 的作用,让学生对后续教学充满期待。
P1:在明确学习目标的背景下进行投票前测,此时学生的投票不仅是本能的喜好选择,更会下意识地尝试运用刚刚听到的目标术语(如“形”、“神”)去思考。这使前测不仅仅是摸底,更成为一次 “有引导的预思考”。
在艺术鉴赏这类可能观点多元的课题中,先亮出专业的、结构化的学习目标,能快速统一课堂的认知方向,避免在前测的自由讨论中过早陷入分散或浅层的争论,确保10分钟的高效利用。
潜在风险是可能限制思维发散:过早给出“工笔”、“写意”、“形神”等专业目标术语,可能会无形中框定学生的观察视角。他们在前测投票时,可能不再依赖最真实的、个性化的第一感受(如“我觉得这幅更鲜艳/更潇洒”),而是去猜测“哪幅更像老师说的工笔?”,使得前测失去部分探查“原始认知”的价值。
另外,在情感上,一个精彩的导入后,立即切换到理性的学习目标陈述,有时会打断刚刚营造的氛围。紧接着又转入前测,流程上感觉是三个独立的“模块切换”,流畅感可能稍弱。
模式二:B-P1-O(调换顺序)
B:同样的震撼对比,引出同样的问题。
P1:教师立即发起投票:“凭第一感觉,你认为它们最大的区别是什么?A.精细 vs. 奔放 B.色彩 vs. 水墨 C.写实 vs. 写意 D.其他?” 学生的回答将五花八门,是基于生活经验和朴素的直觉。
O:教师基于学生的投票结果和发言进行总结:“大家说得都很有道理,都是从不同角度感受。那么,在中国画的专业体系里,我们如何更精准、更深刻地理解这种差异呢?今天,我们就一起来学习这套专业语言,目标是:……” 此时的学习目标,是作为解决学生刚刚暴露出的认知模糊与需求的“解决方案包”而呈现的。
这种顺序下的前测,能最真实地暴露学生已有的词汇和分类标准。教师能瞬间把握学情的起点。同时使学习目标的呈现极具针对性和说服力,学生会觉得这节课是为他们“量身定做”的,是为了帮他们从“感觉”走向“说清”,从而产生更强的学习内驱力。
但同样也存在潜在风险,教师需要迅速从纷杂的前测反馈中,提炼出关键点,并丝滑地衔接到预设的目标上,不能脱节。如果衔接生硬,会显得目标突兀,对教师现场引导要求很高。
而且在极度紧凑的10分钟里,允许一个完全开放的前测讨论,若控制不好,可能会占用过多时间,或导致开局焦点分散。

两种顺序都具有合理性和独特的教学价值。最理想的实践或许是:可以在不同的教学实践中,尝试两种顺序,亲身感受其带来的不同课堂氛围和学生反馈,从而更深刻地理解BOPPPS模块间动态关系的艺术。这本身正是实操性BOPPPS工作坊的精髓所在——通过演练与反思,持续优化我们的教学决策。
供稿:曲婷
编辑:覃晶晶