当前位置:首页>课件>【七下】1.1《青春邀约》议题式课件+大单元教学设计11从从电影《飞驰人生3》中分设三个议题,探——何为青春邀约.

【七下】1.1《青春邀约》议题式课件+大单元教学设计11从从电影《飞驰人生3》中分设三个议题,探——何为青春邀约.

  • 2026-04-03 23:05:57
【七下】1.1《青春邀约》议题式课件+大单元教学设计11从从电影《飞驰人生3》中分设三个议题,探——何为青春邀约.

点击蓝字,关注我们

关注我们

师:同学们,上课!在正式开始今天的课程之前,老师想问问大家,有没有看过《飞驰人生 3》这部电影?谁能说说里面让你印象最深的角色或情节?(停顿,等待学生举手回答)

生:略

师:(针对学生回答评价)这位同学看得很认真,精准抓住了电影的核心角色厉小海,他的赛车追梦故事确实特别打动人;还有同学提到了比赛的精彩瞬间,能感受到你被里面的拼搏精神感染了,非常好!

师:电影里的厉小海和大家年纪相仿,14、15 岁的他正处在青春期,身体和心理都发生了很多变化,而这些变化既成了他追逐赛车梦想的动力,也让他遇到了一些小困惑。其实,我们每个人都会跨入青春的大门,经历和厉小海相似的变化。今天,我们就以《飞驰人生 3》为线索,一起探讨 “青春的邀约”,看看青春期的我们会经历怎样的变化,又该如何迎接这场青春的相遇。接下来请用3分钟时间进行自主学习。

课件预览部分展示

师:同学们,上课!在正式开始今天的课程之前,老师想问问大家,有没有看过《飞驰人生 3》这部电影?谁能说说里面让你印象最深的角色或情节?(停顿,等待学生举手回答)

生:略

师:(针对学生回答评价)这位同学看得很认真,精准抓住了电影的核心角色厉小海,他的赛车追梦故事确实特别打动人;还有同学提到了比赛的精彩瞬间,能感受到你被里面的拼搏精神感染了,非常好!

师:电影里的厉小海和大家年纪相仿,14、15 岁的他正处在青春期,身体和心理都发生了很多变化,而这些变化既成了他追逐赛车梦想的动力,也让他遇到了一些小困惑。其实,我们每个人都会跨入青春的大门,经历和厉小海相似的变化。今天,我们就以《飞驰人生 3》为线索,一起探讨 “青春的邀约”,看看青春期的我们会经历怎样的变化,又该如何迎接这场青春的相遇。

接下来请用3分钟时间进行自主学习。

首先我们进入第一个议题 —— 认识青春之 “形”

接下来请大家以小组为单位,围绕三个问题展开讨论,时间 3 分钟:第一,类似对厉小海的这种成长评价,你还听过哪些?第二,观察身边的同伴,说说他们有哪些青春期变化,你自己是不是也有同样的感受?第三,这些变化说明了什么?现在开始讨论。

(学生小组讨论,教师巡视指导)

师:好,时间到!哪个小组愿意先来分享你们的讨论结果?(点名小组回答)

生:略

师:这一小组的同学观察得非常细致,不仅关注到了他人的变化,也结合了自身经历,回答得很全面,而且准确点出这些变化是青春期的标志,特别棒!还有其他小组有补充吗?

师:其实,青春期是我们人生第二个生长发育的高峰期,每个人的生理变化都有共同的规律。

大家结合教材和老师的板书,一起梳理一下青春期的生理变化主要有哪些方面。(板书:生理变化 —— 身体外形变化、体内机能增强、性的发育和成熟)

师:谁能具体说说这三个方面分别有哪些表现?

生:略

师:回答得非常准确,把核心要点都梳理清楚了,看来大家认真阅读了教材,值得表扬!

师:我们知道了生理变化的表现,那这些变化会给我们带来什么影响呢?还是回到厉小海的故事,他的生理变化让他在赛场上爆发力十足、专注力强,能完成高难度超车,日常训练也精力充沛。请大家再次小组讨论,结合厉小海的经历和自身感受,列出青春期生理变化带来的积极影响,时间 2 分钟。

(学生讨论,教师巡视)

师:时间到,谁来分享一下?(点名学生回答)

生:略

师:这位同学总结得很精炼,精准抓住了生理变化带来的核心积极影响,和教材的要点高度契合,非常优秀!确实,青春期的生理变化让我们浑身充满能量,这是青春送给我们的礼物。

师:但并不是所有人都能坦然面对这些变化,就像电影里的张飞,因为青春痘和变声感到自卑,还被队友李磊模仿、起外号。大家想想,李磊的做法对吗?为什么?(点名学生回答)

生:(略

师:说得非常有道理,你能从尊重他人的角度分析问题,三观很正!那结合张驰对两个孩子说的话,我们应该怎样正确对待青春期的生理变化呢?(点名学生回答)

生:略

师:回答得很到位,把核心做法都说到了,这就是我们面对生理变化的正确态度,老师把它板书下来,大家一起记一下。(板书:悦纳生理变化 —— 接纳自己、尊重他人)

师:伴随着生理变化,我们的心理也会发生巨大的转变,厉小海就是如此:他总觉得自己能行,希望教练不要过多干涉,渴望独立,但遇到赛道难题、车辆故障时,又想依靠前辈;心里有很多想法不愿说,却又希望队友和教练能理解自己。大家结合厉小海的表现,说说他体现了青春期哪些典型的心理变化?(点名学生回答)

生:略

师:观察得很仔细,准确从材料中提炼出了青春期的心理变化特点,非常棒!除了这两点,青春期的心理变化还有勇敢与怯懦的表现,比如有的同学敢大胆尝试新事物,但在公开场合又会害羞怯懦。(板书:心理变化表现 —— 独立与依赖、闭锁与开放、勇敢与怯懦)

。。。。。。

保护知识产权,部分省略

师:认识了青春之 “形”,明晰了青春之 “义”,接下来就是本次课程的最后一个议题:青春的展望 —— 书写青春之 “章”。这场青春的邀约,最终需要我们用实际行动来回应,接下来我们就一起制定自己的青春成长计划,让青春有方向、有力量。

师:请大家拿出纸笔,结合我们今天学习的内容,制定属于自己的 “青春成长计划书”,计划书要围绕三个维度展开:

(学生书写计划书,教师巡视,对有困难的学生进行指导)

师:时间到,大家都完成了自己的青春成长计划书。接下来请大家在小组内分享自己的计划书,互相提出修改建议,时间 2 分钟。然后我们会选取 2-3 份典型的计划书在班级展示,让大家看看身边同学的青春规划。

(学生小组内分享交流)

师:好,现在我们请几位同学来展示自己的计划书。(点名学生上台展示)

生:略

师:这位同学的计划书非常用心,针对自己的情绪问题制定了具体的改进方法,道德修养的目标也很贴合日常,奋斗目标还结合了自己的兴趣爱好,规划很具体,可操作性强;这位同学的计划书把个人理想和国家需求结合起来,有很强的社会责任感,这正是新时代青少年的青春担当,老师为你点赞!

师:同学们,今天我们每个人都制定了自己的青春成长计划书,这不仅是对青春的规划,更是对自己的承诺。希望大家能把这份计划书落实到日常的行动中,用坚持和努力践行承诺,书写属于自己的精彩青春篇章。

师:今天的课程我们以《飞驰人生 3》为线索,一起探讨了青春的邀约,认识了青春期的生理和心理变化,学会了悦纳身心变化、应对心理困惑的方法,还制定了青春成长计划书。老师给大家梳理一下今天的核心知识点:(结合板书快速回顾:生理变化的三大方面、悦纳生理变化的态度、心理变化的三大表现、应对心理矛盾的四大方法)

师:接下来我们做几道课堂练习,检验一下大家的学习成果,大家举手回答。

生:(回答题目答案)

师:第一题回答正确,能准确区分生理变化和心理变化,知识点掌握很扎实

课堂结束

师:同学们,青春是人生中最美好的时光,这场青春的邀约,有惊喜、有困惑、有挑战,但更多的是成长的机会。希望大家在今后的生活中,能接纳自己的变化,学会调节情绪,尊重他人、关爱自己,以积极的心态拥抱青春,以实际的行动追逐梦想,让青春在奋斗中绽放光彩!今天的课就上到这里,下课!

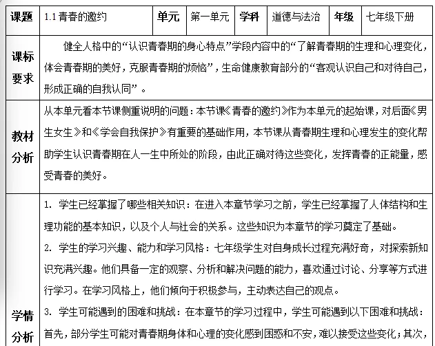
大单元教学设计,部分展示

文件包 相当全面

课件获取方式

微信号丨daof2025

版权版权

    本公众号课件素材来源于时事新闻或者大数据,无侵权行为。本课件仅用于教学交流分享使用,不存在商业行为。

点击蓝字 关注我们

最新文章

随机文章

基本 文件 流程 错误 SQL 调试
  1. 请求信息 : 2026-04-10 18:48:08 HTTP/2.0 GET : https://a.sjds.net/a/475212.html
  2. 运行时间 : 0.134116s [ 吞吐率:7.46req/s ] 内存消耗:4,529.23kb 文件加载:140
  3. 缓存信息 : 0 reads,0 writes
  4. 会话信息 : SESSION_ID=281410df67d4843f553a880d83d2d55f
  1. /yingpanguazai/ssd/ssd1/www/a.sjds.net/public/index.php ( 0.79 KB )
  2. /yingpanguazai/ssd/ssd1/www/a.sjds.net/vendor/autoload.php ( 0.17 KB )
  3. /yingpanguazai/ssd/ssd1/www/a.sjds.net/vendor/composer/autoload_real.php ( 2.49 KB )
  4. /yingpanguazai/ssd/ssd1/www/a.sjds.net/vendor/composer/platform_check.php ( 0.90 KB )
  5. /yingpanguazai/ssd/ssd1/www/a.sjds.net/vendor/composer/ClassLoader.php ( 14.03 KB )
  6. /yingpanguazai/ssd/ssd1/www/a.sjds.net/vendor/composer/autoload_static.php ( 4.90 KB )
  7. /yingpanguazai/ssd/ssd1/www/a.sjds.net/vendor/topthink/think-helper/src/helper.php ( 8.34 KB )
  8. /yingpanguazai/ssd/ssd1/www/a.sjds.net/vendor/topthink/think-validate/src/helper.php ( 2.19 KB )
  9. /yingpanguazai/ssd/ssd1/www/a.sjds.net/vendor/topthink/think-orm/src/helper.php ( 1.47 KB )
  10. /yingpanguazai/ssd/ssd1/www/a.sjds.net/vendor/topthink/think-orm/stubs/load_stubs.php ( 0.16 KB )
  11. /yingpanguazai/ssd/ssd1/www/a.sjds.net/vendor/topthink/framework/src/think/Exception.php ( 1.69 KB )
  12. /yingpanguazai/ssd/ssd1/www/a.sjds.net/vendor/topthink/think-container/src/Facade.php ( 2.71 KB )
  13. /yingpanguazai/ssd/ssd1/www/a.sjds.net/vendor/symfony/deprecation-contracts/function.php ( 0.99 KB )
  14. /yingpanguazai/ssd/ssd1/www/a.sjds.net/vendor/symfony/polyfill-mbstring/bootstrap.php ( 8.26 KB )
  15. /yingpanguazai/ssd/ssd1/www/a.sjds.net/vendor/symfony/polyfill-mbstring/bootstrap80.php ( 9.78 KB )
  16. /yingpanguazai/ssd/ssd1/www/a.sjds.net/vendor/symfony/var-dumper/Resources/functions/dump.php ( 1.49 KB )
  17. /yingpanguazai/ssd/ssd1/www/a.sjds.net/vendor/topthink/think-dumper/src/helper.php ( 0.18 KB )
  18. /yingpanguazai/ssd/ssd1/www/a.sjds.net/vendor/symfony/var-dumper/VarDumper.php ( 4.30 KB )
  19. /yingpanguazai/ssd/ssd1/www/a.sjds.net/vendor/topthink/framework/src/think/App.php ( 15.30 KB )
  20. /yingpanguazai/ssd/ssd1/www/a.sjds.net/vendor/topthink/think-container/src/Container.php ( 15.76 KB )
  21. /yingpanguazai/ssd/ssd1/www/a.sjds.net/vendor/psr/container/src/ContainerInterface.php ( 1.02 KB )
  22. /yingpanguazai/ssd/ssd1/www/a.sjds.net/app/provider.php ( 0.19 KB )
  23. /yingpanguazai/ssd/ssd1/www/a.sjds.net/vendor/topthink/framework/src/think/Http.php ( 6.04 KB )
  24. /yingpanguazai/ssd/ssd1/www/a.sjds.net/vendor/topthink/think-helper/src/helper/Str.php ( 7.29 KB )
  25. /yingpanguazai/ssd/ssd1/www/a.sjds.net/vendor/topthink/framework/src/think/Env.php ( 4.68 KB )
  26. /yingpanguazai/ssd/ssd1/www/a.sjds.net/app/common.php ( 0.03 KB )
  27. /yingpanguazai/ssd/ssd1/www/a.sjds.net/vendor/topthink/framework/src/helper.php ( 18.78 KB )
  28. /yingpanguazai/ssd/ssd1/www/a.sjds.net/vendor/topthink/framework/src/think/Config.php ( 5.54 KB )
  29. /yingpanguazai/ssd/ssd1/www/a.sjds.net/config/app.php ( 0.95 KB )
  30. /yingpanguazai/ssd/ssd1/www/a.sjds.net/config/cache.php ( 0.78 KB )
  31. /yingpanguazai/ssd/ssd1/www/a.sjds.net/config/console.php ( 0.23 KB )
  32. /yingpanguazai/ssd/ssd1/www/a.sjds.net/config/cookie.php ( 0.56 KB )
  33. /yingpanguazai/ssd/ssd1/www/a.sjds.net/config/database.php ( 2.48 KB )
  34. /yingpanguazai/ssd/ssd1/www/a.sjds.net/vendor/topthink/framework/src/think/facade/Env.php ( 1.67 KB )
  35. /yingpanguazai/ssd/ssd1/www/a.sjds.net/config/filesystem.php ( 0.61 KB )
  36. /yingpanguazai/ssd/ssd1/www/a.sjds.net/config/lang.php ( 0.91 KB )
  37. /yingpanguazai/ssd/ssd1/www/a.sjds.net/config/log.php ( 1.35 KB )
  38. /yingpanguazai/ssd/ssd1/www/a.sjds.net/config/middleware.php ( 0.19 KB )
  39. /yingpanguazai/ssd/ssd1/www/a.sjds.net/config/route.php ( 1.89 KB )
  40. /yingpanguazai/ssd/ssd1/www/a.sjds.net/config/session.php ( 0.57 KB )
  41. /yingpanguazai/ssd/ssd1/www/a.sjds.net/config/trace.php ( 0.34 KB )
  42. /yingpanguazai/ssd/ssd1/www/a.sjds.net/config/view.php ( 0.82 KB )
  43. /yingpanguazai/ssd/ssd1/www/a.sjds.net/app/event.php ( 0.25 KB )
  44. /yingpanguazai/ssd/ssd1/www/a.sjds.net/vendor/topthink/framework/src/think/Event.php ( 7.67 KB )
  45. /yingpanguazai/ssd/ssd1/www/a.sjds.net/app/service.php ( 0.13 KB )
  46. /yingpanguazai/ssd/ssd1/www/a.sjds.net/app/AppService.php ( 0.26 KB )
  47. /yingpanguazai/ssd/ssd1/www/a.sjds.net/vendor/topthink/framework/src/think/Service.php ( 1.64 KB )
  48. /yingpanguazai/ssd/ssd1/www/a.sjds.net/vendor/topthink/framework/src/think/Lang.php ( 7.35 KB )
  49. /yingpanguazai/ssd/ssd1/www/a.sjds.net/vendor/topthink/framework/src/lang/zh-cn.php ( 13.70 KB )
  50. /yingpanguazai/ssd/ssd1/www/a.sjds.net/vendor/topthink/framework/src/think/initializer/Error.php ( 3.31 KB )
  51. /yingpanguazai/ssd/ssd1/www/a.sjds.net/vendor/topthink/framework/src/think/initializer/RegisterService.php ( 1.33 KB )
  52. /yingpanguazai/ssd/ssd1/www/a.sjds.net/vendor/services.php ( 0.14 KB )
  53. /yingpanguazai/ssd/ssd1/www/a.sjds.net/vendor/topthink/framework/src/think/service/PaginatorService.php ( 1.52 KB )
  54. /yingpanguazai/ssd/ssd1/www/a.sjds.net/vendor/topthink/framework/src/think/service/ValidateService.php ( 0.99 KB )
  55. /yingpanguazai/ssd/ssd1/www/a.sjds.net/vendor/topthink/framework/src/think/service/ModelService.php ( 2.04 KB )
  56. /yingpanguazai/ssd/ssd1/www/a.sjds.net/vendor/topthink/think-trace/src/Service.php ( 0.77 KB )
  57. /yingpanguazai/ssd/ssd1/www/a.sjds.net/vendor/topthink/framework/src/think/Middleware.php ( 6.72 KB )
  58. /yingpanguazai/ssd/ssd1/www/a.sjds.net/vendor/topthink/framework/src/think/initializer/BootService.php ( 0.77 KB )
  59. /yingpanguazai/ssd/ssd1/www/a.sjds.net/vendor/topthink/think-orm/src/Paginator.php ( 11.86 KB )
  60. /yingpanguazai/ssd/ssd1/www/a.sjds.net/vendor/topthink/think-validate/src/Validate.php ( 63.20 KB )
  61. /yingpanguazai/ssd/ssd1/www/a.sjds.net/vendor/topthink/think-orm/src/Model.php ( 23.55 KB )
  62. /yingpanguazai/ssd/ssd1/www/a.sjds.net/vendor/topthink/think-orm/src/model/concern/Attribute.php ( 21.05 KB )
  63. /yingpanguazai/ssd/ssd1/www/a.sjds.net/vendor/topthink/think-orm/src/model/concern/AutoWriteData.php ( 4.21 KB )
  64. /yingpanguazai/ssd/ssd1/www/a.sjds.net/vendor/topthink/think-orm/src/model/concern/Conversion.php ( 6.44 KB )
  65. /yingpanguazai/ssd/ssd1/www/a.sjds.net/vendor/topthink/think-orm/src/model/concern/DbConnect.php ( 5.16 KB )
  66. /yingpanguazai/ssd/ssd1/www/a.sjds.net/vendor/topthink/think-orm/src/model/concern/ModelEvent.php ( 2.33 KB )
  67. /yingpanguazai/ssd/ssd1/www/a.sjds.net/vendor/topthink/think-orm/src/model/concern/RelationShip.php ( 28.29 KB )
  68. /yingpanguazai/ssd/ssd1/www/a.sjds.net/vendor/topthink/think-helper/src/contract/Arrayable.php ( 0.09 KB )
  69. /yingpanguazai/ssd/ssd1/www/a.sjds.net/vendor/topthink/think-helper/src/contract/Jsonable.php ( 0.13 KB )
  70. /yingpanguazai/ssd/ssd1/www/a.sjds.net/vendor/topthink/think-orm/src/model/contract/Modelable.php ( 0.09 KB )
  71. /yingpanguazai/ssd/ssd1/www/a.sjds.net/vendor/topthink/framework/src/think/Db.php ( 2.88 KB )
  72. /yingpanguazai/ssd/ssd1/www/a.sjds.net/vendor/topthink/think-orm/src/DbManager.php ( 8.52 KB )
  73. /yingpanguazai/ssd/ssd1/www/a.sjds.net/vendor/topthink/framework/src/think/Log.php ( 6.28 KB )
  74. /yingpanguazai/ssd/ssd1/www/a.sjds.net/vendor/topthink/framework/src/think/Manager.php ( 3.92 KB )
  75. /yingpanguazai/ssd/ssd1/www/a.sjds.net/vendor/psr/log/src/LoggerTrait.php ( 2.69 KB )
  76. /yingpanguazai/ssd/ssd1/www/a.sjds.net/vendor/psr/log/src/LoggerInterface.php ( 2.71 KB )
  77. /yingpanguazai/ssd/ssd1/www/a.sjds.net/vendor/topthink/framework/src/think/Cache.php ( 4.92 KB )
  78. /yingpanguazai/ssd/ssd1/www/a.sjds.net/vendor/psr/simple-cache/src/CacheInterface.php ( 4.71 KB )
  79. /yingpanguazai/ssd/ssd1/www/a.sjds.net/vendor/topthink/think-helper/src/helper/Arr.php ( 16.63 KB )
  80. /yingpanguazai/ssd/ssd1/www/a.sjds.net/vendor/topthink/framework/src/think/cache/driver/File.php ( 7.84 KB )
  81. /yingpanguazai/ssd/ssd1/www/a.sjds.net/vendor/topthink/framework/src/think/cache/Driver.php ( 9.03 KB )
  82. /yingpanguazai/ssd/ssd1/www/a.sjds.net/vendor/topthink/framework/src/think/contract/CacheHandlerInterface.php ( 1.99 KB )
  83. /yingpanguazai/ssd/ssd1/www/a.sjds.net/app/Request.php ( 0.09 KB )
  84. /yingpanguazai/ssd/ssd1/www/a.sjds.net/vendor/topthink/framework/src/think/Request.php ( 55.78 KB )
  85. /yingpanguazai/ssd/ssd1/www/a.sjds.net/app/middleware.php ( 0.25 KB )
  86. /yingpanguazai/ssd/ssd1/www/a.sjds.net/vendor/topthink/framework/src/think/Pipeline.php ( 2.61 KB )
  87. /yingpanguazai/ssd/ssd1/www/a.sjds.net/vendor/topthink/think-trace/src/TraceDebug.php ( 3.40 KB )
  88. /yingpanguazai/ssd/ssd1/www/a.sjds.net/vendor/topthink/framework/src/think/middleware/SessionInit.php ( 1.94 KB )
  89. /yingpanguazai/ssd/ssd1/www/a.sjds.net/vendor/topthink/framework/src/think/Session.php ( 1.80 KB )
  90. /yingpanguazai/ssd/ssd1/www/a.sjds.net/vendor/topthink/framework/src/think/session/driver/File.php ( 6.27 KB )
  91. /yingpanguazai/ssd/ssd1/www/a.sjds.net/vendor/topthink/framework/src/think/contract/SessionHandlerInterface.php ( 0.87 KB )
  92. /yingpanguazai/ssd/ssd1/www/a.sjds.net/vendor/topthink/framework/src/think/session/Store.php ( 7.12 KB )
  93. /yingpanguazai/ssd/ssd1/www/a.sjds.net/vendor/topthink/framework/src/think/Route.php ( 23.73 KB )
  94. /yingpanguazai/ssd/ssd1/www/a.sjds.net/vendor/topthink/framework/src/think/route/RuleName.php ( 5.75 KB )
  95. /yingpanguazai/ssd/ssd1/www/a.sjds.net/vendor/topthink/framework/src/think/route/Domain.php ( 2.53 KB )
  96. /yingpanguazai/ssd/ssd1/www/a.sjds.net/vendor/topthink/framework/src/think/route/RuleGroup.php ( 22.43 KB )
  97. /yingpanguazai/ssd/ssd1/www/a.sjds.net/vendor/topthink/framework/src/think/route/Rule.php ( 26.95 KB )
  98. /yingpanguazai/ssd/ssd1/www/a.sjds.net/vendor/topthink/framework/src/think/route/RuleItem.php ( 9.78 KB )
  99. /yingpanguazai/ssd/ssd1/www/a.sjds.net/route/app.php ( 1.72 KB )
  100. /yingpanguazai/ssd/ssd1/www/a.sjds.net/vendor/topthink/framework/src/think/facade/Route.php ( 4.70 KB )
  101. /yingpanguazai/ssd/ssd1/www/a.sjds.net/vendor/topthink/framework/src/think/route/dispatch/Controller.php ( 4.74 KB )
  102. /yingpanguazai/ssd/ssd1/www/a.sjds.net/vendor/topthink/framework/src/think/route/Dispatch.php ( 10.44 KB )
  103. /yingpanguazai/ssd/ssd1/www/a.sjds.net/app/controller/Index.php ( 4.81 KB )
  104. /yingpanguazai/ssd/ssd1/www/a.sjds.net/app/BaseController.php ( 2.05 KB )
  105. /yingpanguazai/ssd/ssd1/www/a.sjds.net/vendor/topthink/think-orm/src/facade/Db.php ( 0.93 KB )
  106. /yingpanguazai/ssd/ssd1/www/a.sjds.net/vendor/topthink/think-orm/src/db/connector/Mysql.php ( 5.44 KB )
  107. /yingpanguazai/ssd/ssd1/www/a.sjds.net/vendor/topthink/think-orm/src/db/PDOConnection.php ( 52.47 KB )
  108. /yingpanguazai/ssd/ssd1/www/a.sjds.net/vendor/topthink/think-orm/src/db/Connection.php ( 8.39 KB )
  109. /yingpanguazai/ssd/ssd1/www/a.sjds.net/vendor/topthink/think-orm/src/db/ConnectionInterface.php ( 4.57 KB )
  110. /yingpanguazai/ssd/ssd1/www/a.sjds.net/vendor/topthink/think-orm/src/db/builder/Mysql.php ( 16.58 KB )
  111. /yingpanguazai/ssd/ssd1/www/a.sjds.net/vendor/topthink/think-orm/src/db/Builder.php ( 24.06 KB )
  112. /yingpanguazai/ssd/ssd1/www/a.sjds.net/vendor/topthink/think-orm/src/db/BaseBuilder.php ( 27.50 KB )
  113. /yingpanguazai/ssd/ssd1/www/a.sjds.net/vendor/topthink/think-orm/src/db/Query.php ( 15.71 KB )
  114. /yingpanguazai/ssd/ssd1/www/a.sjds.net/vendor/topthink/think-orm/src/db/BaseQuery.php ( 45.13 KB )
  115. /yingpanguazai/ssd/ssd1/www/a.sjds.net/vendor/topthink/think-orm/src/db/concern/TimeFieldQuery.php ( 7.43 KB )
  116. /yingpanguazai/ssd/ssd1/www/a.sjds.net/vendor/topthink/think-orm/src/db/concern/AggregateQuery.php ( 3.26 KB )
  117. /yingpanguazai/ssd/ssd1/www/a.sjds.net/vendor/topthink/think-orm/src/db/concern/ModelRelationQuery.php ( 20.07 KB )
  118. /yingpanguazai/ssd/ssd1/www/a.sjds.net/vendor/topthink/think-orm/src/db/concern/ParamsBind.php ( 3.66 KB )
  119. /yingpanguazai/ssd/ssd1/www/a.sjds.net/vendor/topthink/think-orm/src/db/concern/ResultOperation.php ( 7.01 KB )
  120. /yingpanguazai/ssd/ssd1/www/a.sjds.net/vendor/topthink/think-orm/src/db/concern/WhereQuery.php ( 19.37 KB )
  121. /yingpanguazai/ssd/ssd1/www/a.sjds.net/vendor/topthink/think-orm/src/db/concern/JoinAndViewQuery.php ( 7.11 KB )
  122. /yingpanguazai/ssd/ssd1/www/a.sjds.net/vendor/topthink/think-orm/src/db/concern/TableFieldInfo.php ( 2.63 KB )
  123. /yingpanguazai/ssd/ssd1/www/a.sjds.net/vendor/topthink/think-orm/src/db/concern/Transaction.php ( 2.77 KB )
  124. /yingpanguazai/ssd/ssd1/www/a.sjds.net/vendor/topthink/framework/src/think/log/driver/File.php ( 5.96 KB )
  125. /yingpanguazai/ssd/ssd1/www/a.sjds.net/vendor/topthink/framework/src/think/contract/LogHandlerInterface.php ( 0.86 KB )
  126. /yingpanguazai/ssd/ssd1/www/a.sjds.net/vendor/topthink/framework/src/think/log/Channel.php ( 3.89 KB )
  127. /yingpanguazai/ssd/ssd1/www/a.sjds.net/vendor/topthink/framework/src/think/event/LogRecord.php ( 1.02 KB )
  128. /yingpanguazai/ssd/ssd1/www/a.sjds.net/vendor/topthink/think-helper/src/Collection.php ( 16.47 KB )
  129. /yingpanguazai/ssd/ssd1/www/a.sjds.net/vendor/topthink/framework/src/think/facade/View.php ( 1.70 KB )
  130. /yingpanguazai/ssd/ssd1/www/a.sjds.net/vendor/topthink/framework/src/think/View.php ( 4.39 KB )
  131. /yingpanguazai/ssd/ssd1/www/a.sjds.net/vendor/topthink/framework/src/think/Response.php ( 8.81 KB )
  132. /yingpanguazai/ssd/ssd1/www/a.sjds.net/vendor/topthink/framework/src/think/response/View.php ( 3.29 KB )
  133. /yingpanguazai/ssd/ssd1/www/a.sjds.net/vendor/topthink/framework/src/think/Cookie.php ( 6.06 KB )
  134. /yingpanguazai/ssd/ssd1/www/a.sjds.net/vendor/topthink/think-view/src/Think.php ( 8.38 KB )
  135. /yingpanguazai/ssd/ssd1/www/a.sjds.net/vendor/topthink/framework/src/think/contract/TemplateHandlerInterface.php ( 1.60 KB )
  136. /yingpanguazai/ssd/ssd1/www/a.sjds.net/vendor/topthink/think-template/src/Template.php ( 46.61 KB )
  137. /yingpanguazai/ssd/ssd1/www/a.sjds.net/vendor/topthink/think-template/src/template/driver/File.php ( 2.41 KB )
  138. /yingpanguazai/ssd/ssd1/www/a.sjds.net/vendor/topthink/think-template/src/template/contract/DriverInterface.php ( 0.86 KB )
  139. /yingpanguazai/ssd/ssd1/www/a.sjds.net/runtime/temp/97cad012e8e159aae2fe347a411e8351.php ( 12.06 KB )
  140. /yingpanguazai/ssd/ssd1/www/a.sjds.net/vendor/topthink/think-trace/src/Html.php ( 4.42 KB )
  1. CONNECT:[ UseTime:0.000528s ] mysql:host=127.0.0.1;port=3306;dbname=a_sjds;charset=utf8mb4
  2. SHOW FULL COLUMNS FROM `fenlei` [ RunTime:0.000765s ]
  3. SELECT * FROM `fenlei` WHERE `fid` = 0 [ RunTime:0.000306s ]
  4. SELECT * FROM `fenlei` WHERE `fid` = 63 [ RunTime:0.000294s ]
  5. SHOW FULL COLUMNS FROM `set` [ RunTime:0.000579s ]
  6. SELECT * FROM `set` [ RunTime:0.000232s ]
  7. SHOW FULL COLUMNS FROM `article` [ RunTime:0.000592s ]
  8. SELECT * FROM `article` WHERE `id` = 475212 LIMIT 1 [ RunTime:0.003014s ]
  9. UPDATE `article` SET `lasttime` = 1775818088 WHERE `id` = 475212 [ RunTime:0.005084s ]
  10. SELECT * FROM `fenlei` WHERE `id` = 66 LIMIT 1 [ RunTime:0.000256s ]
  11. SELECT * FROM `article` WHERE `id` < 475212 ORDER BY `id` DESC LIMIT 1 [ RunTime:0.000457s ]
  12. SELECT * FROM `article` WHERE `id` > 475212 ORDER BY `id` ASC LIMIT 1 [ RunTime:0.001845s ]
  13. SELECT * FROM `article` WHERE `id` < 475212 ORDER BY `id` DESC LIMIT 10 [ RunTime:0.010197s ]
  14. SELECT * FROM `article` WHERE `id` < 475212 ORDER BY `id` DESC LIMIT 10,10 [ RunTime:0.018300s ]
  15. SELECT * FROM `article` WHERE `id` < 475212 ORDER BY `id` DESC LIMIT 20,10 [ RunTime:0.020956s ]
0.136469s