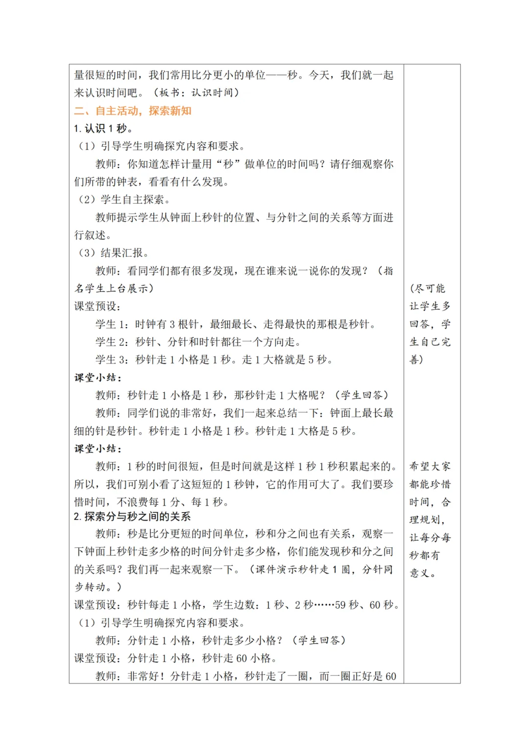
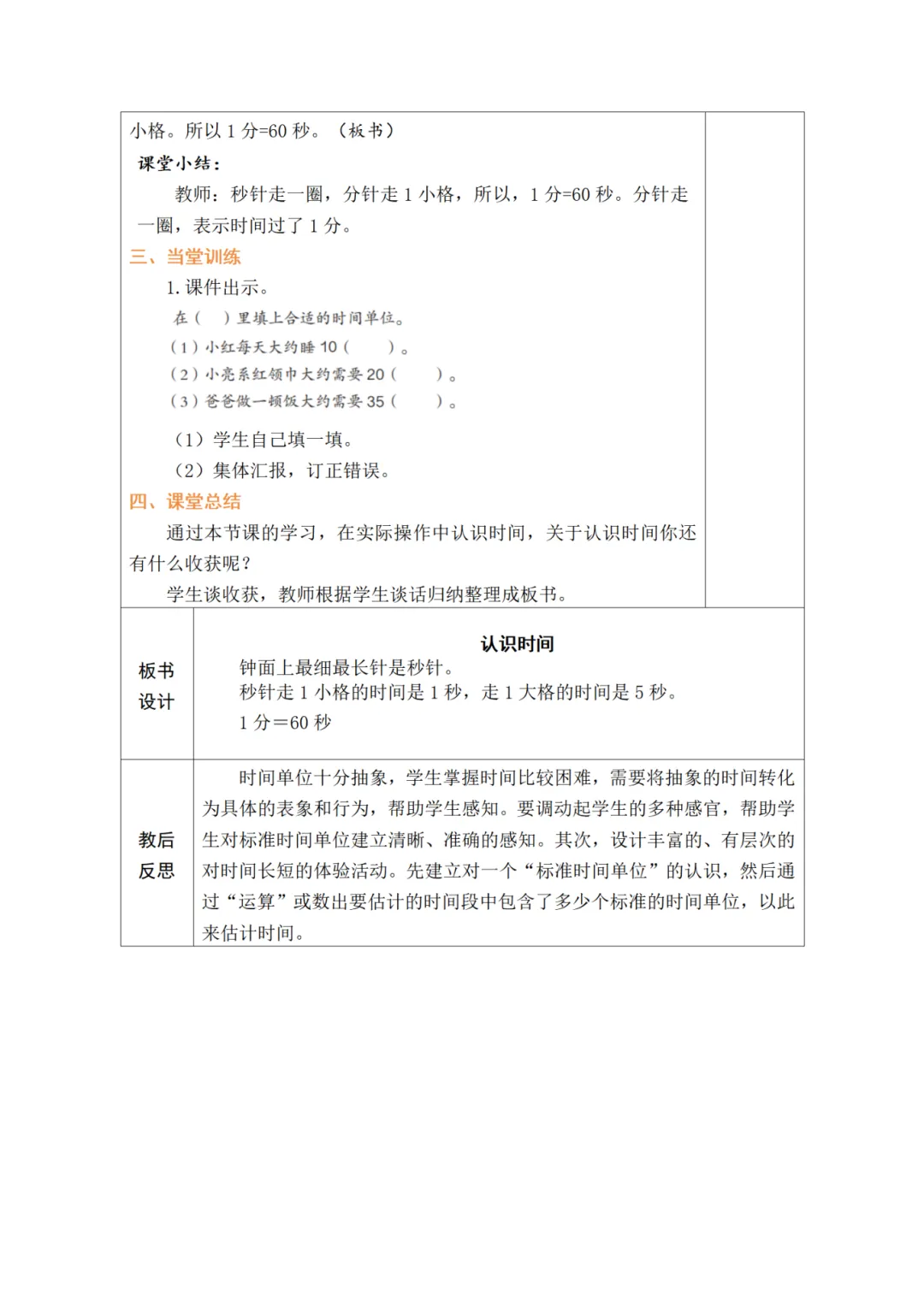
【数学课件】2026年春新教材《二年级下册数学人教版|核心素养教案+PPT》,全套完整版,可直接使用
今日分享2026年春新教材《二年级下册数学人教版|核心素养教案+课件PPT》,全套完整版,可直接使用。本资源公益分享,欢迎转发教师群及朋友圈,助力更多老师!
领取完整电子版
①:点点右下角的“👍”和“❤️”,感谢
②:左下角 ↓ 点“关zhu”
③:点我头像,在公众号对话框中回复:60305

本微信公众账号分享的资源均通过网络等公共合法渠道获得,仅供试用!版权属于原出版机构或影像公司,本资源为电子载体,传播分享仅限于家庭使用与交流心得、参考和辅助购买决策,不得以任何理由在商业行为中使用,若喜欢此资源,建议购买实体产品。文章中的视频及图片均来自网络,版权归原作者或原出版社所有。如有侵权,请及时联系删除。