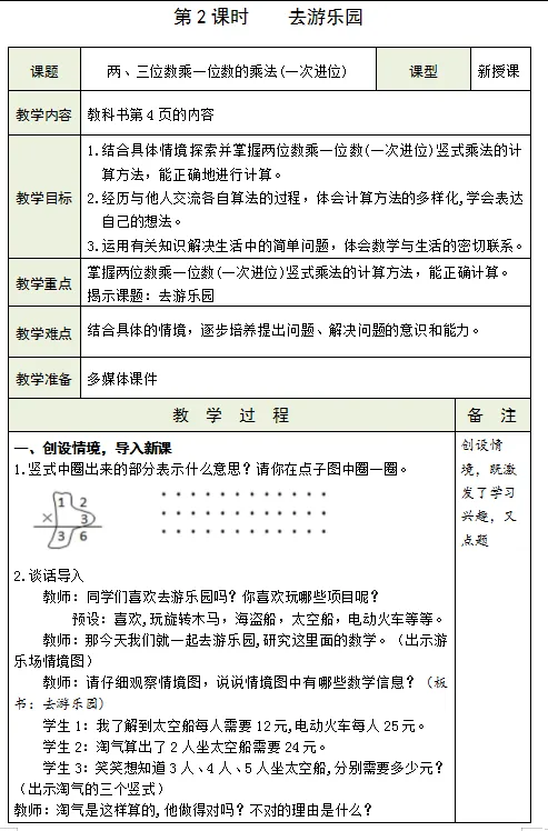
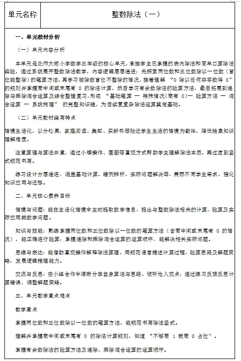
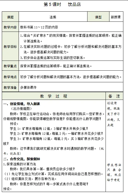
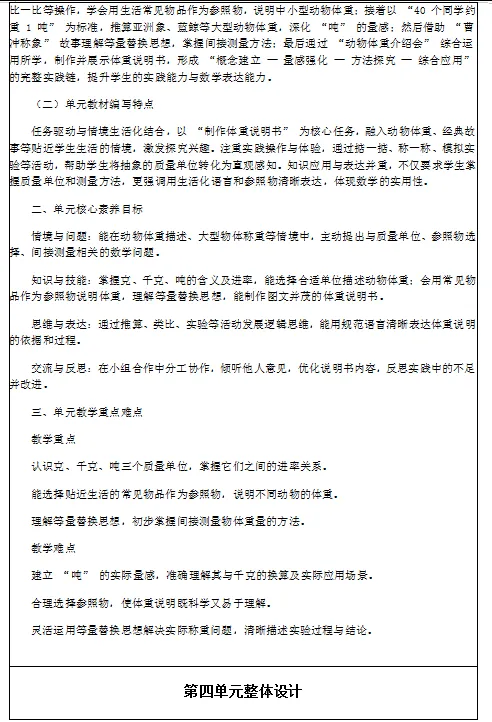
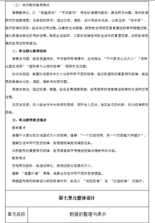
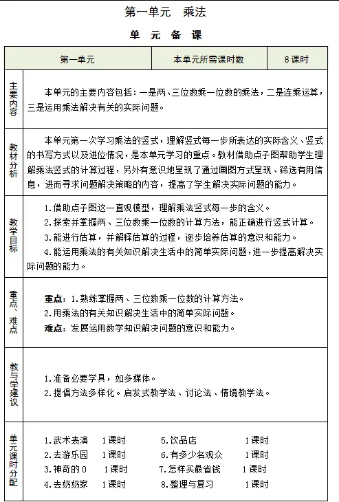
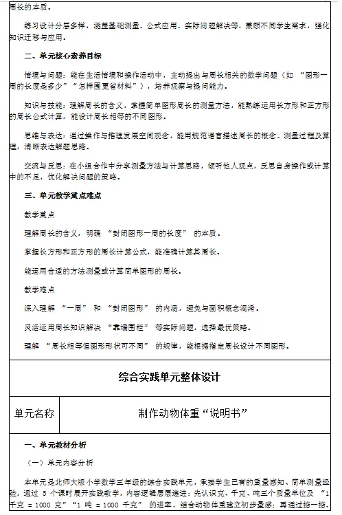
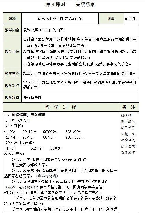
大家好!这里是育才资料室,分享学校检查材料、教案、课件、教学计划、总结、年度考核、述职报告、党建、德育、安全、少先队、心理健康、班级管理、学校各类活动简报、日常管理规范等资料。如需电子版可扫文末的二维码添加教研老师领取。篇幅所限,谨以展示部分内容,获取完整电子版(可修改,无水印)请扫下方二维码添加领取。
——End——


育才资料室专注于学校资料及教材资讯、教材配套资源等,经一线老师实践整理而成,部分教学资源会收取少许整理辛苦费,介者勿扰,谢谢!
版权声明:公众号资料均来自互联网整理,仅供学习交流使用,切勿用作商业活动,我们尊重原创,电子课本及电子版教辅资源版权归原作者及出版社所有。如涉及侵权,请立即联系我们删除。