文末查看说明下载
文末查看说明下载



















教案



第二套课件教案




















表格教案



第三套教案课件

















教案
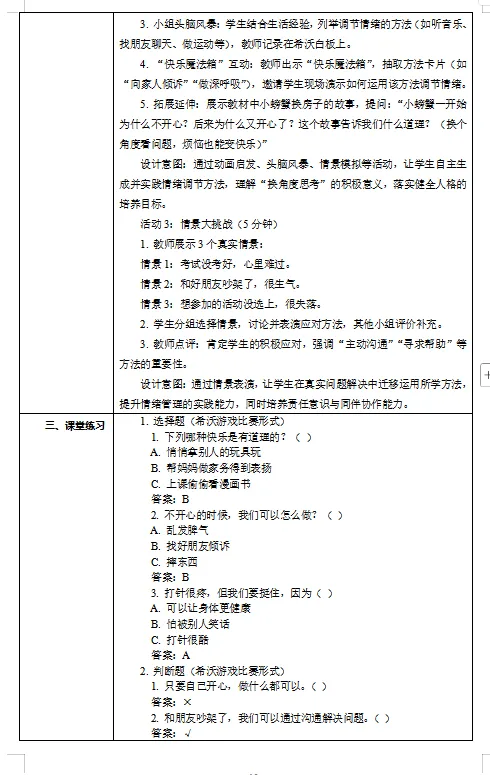
小学《道德与法治》二年级下册
第一课身心健康很重要
一、教学目标
1. 道德修养:认识到身心健康对快乐成长的重要性,养成坚持锻炼、讲究卫生的好习惯,尊重身心需求,学会关爱自我。
2. 健全人格:学会主动调节不良情绪,在难过、不适时愿意向老师和家长倾诉,培养乐观心态,提升自我关怀能力。
3. 责任意识:树立对自身身心健康负责的观念,自觉遵守保健常识,生病时合理休息、遵医嘱用药,不影响他人。
二、新课引入
同学们,新学期开始啦!老师看到大家个个精神饱满、笑容灿烂,真开心。大家想一想,当我们身体棒棒、心情愉悦时,能开心地听课、尽情地玩耍;可如果生病或者不开心,就会没力气做喜欢的事。今天,我们就一起来学习第一课《身心健康很重要》,看看怎样才能让自己一直健康、快乐地成长吧!
三、新课教学
(一)天天锻炼身体好
1.小学生们排着整齐的队伍做广播体操,动作标准规范,天天坚持锻炼,能强健我们的体魄。
2. 几个小学生在课间欢快跳绳,绳子上下翻飞,坚持每日锻炼,既能增强体质又能愉悦心情。
3. 同学们围在一起玩跳格子游戏,蹦蹦跳跳活动筋骨,天天锻炼让我们的腿脚更有力量。
4. 学生们在操场分组踢足球,奔跑嬉戏间舒展身心,坚持锻炼让我们时刻充满活力。
想一想:还有哪些锻炼身体的活动呢?
除了图片中的活动,还有跑步、跳远、拍皮球、踢毽子、打羽毛球、跳皮筋、散步、做拉伸运动、轮滑、游泳(需在家长陪同下)等。这些活动都能锻炼我们的身体,让我们的骨骼更结实、身体更有力气,还能让我们心情更舒畅。
教师引导:大家要坚持每天锻炼身体,每天至少运动20分钟,既能增强体质,还能交到好朋友,让我们变得更开朗哦!
(二)日常保健小妙招
有4张图片:
1.同学们在教室里做眼保健操。(保护眼睛,预防近视)
2. 妈妈告诉小每要少吃甜食,好好刷牙。(保护牙齿,预防蛀牙)
3. 一个小男孩,打开窗子,对着窗户呼吸新鲜空气。“想发脾气时,做做深呼吸”(呼吸新鲜空气护身体,深呼吸调节情绪)
4. 一个小女孩在增加衣服。“根据天气变化,增减衣物”(预防感冒,保护身体)”
说一说:生活中还有哪些保持身心健康的小妙招
示例答案:
1. 按时睡觉、不熬夜,保证充足的睡眠,第二天才有精神;
2. 不挑食、不偏食,多吃蔬菜和水果,补充营养;
3. 饭前便后要洗手,勤剪指甲,讲究个人卫生,预防细菌生病;
4. 遇到不开心的事,跟爸爸妈妈、好朋友说说,不要憋在心里;
5. 每天多喝水,补充水分,促进身体代谢;
6. 避免长时间看手机、看电视,保护眼睛;
7. 适当休息,学习累了就活动一会儿,不让自己过度疲劳;
8. 每天坚持做简单拉伸,活动关节,让身体更灵活,减少疲劳。
【活动园】观看绘本故事《生病了,有点槽》
·小兔子吃多了,肚子不舒服。
·兔子妈妈给她端来的饭菜,她说没胃口,不想吃。
·小兔子躺在床上:“好想念和小朋友们一起去玩的情境!”
·小熊来找她出去于,可她不舒服,只有对小熊说:“我不能和你们去玩了!”
老师提示:这个故事告诉我们,不能暴饮暴食,要好好照顾自己的身体。生病会让我们没精神、不能和好朋友玩耍,所以我们要养成好习惯,保持身体健康。
(三)怎样做才好
观看图片内容,讨论并回答问题:
我阳光,我快乐。
1.我心里很难过,要不要告诉老师呢?
提示:要告诉老师。老师就像我们的大朋友,会耐心听我们说心里话,还会帮我们想办法排解难过,把不开心说出来,心里就会轻松很多,也能更快变得开心起来。
2.我感冒了,要不要去上课?
提示:不要去上课。感冒的时候身体很虚弱,需要在家好好休息、多喝水,才能快点好起来。如果去上课,不仅没精神听课,还可能把感冒传染给身边的同学,等身体痊愈了再回学校才是最好的选择。
3.我的病快好了,还要继续吃药吗?
提示:要继续吃药。病快好并不代表完全好了,擅自停药可能会让病情反复,变得更严重。我们要听从医生或爸爸妈妈的话,按时吃完药,确认完全康复后再停药。
Ø你有过这样的经历吗?当时是怎样做的?
老师相信很多同学都有过这样的经历。比如,有的同学心里难过时,告诉了老师,老师安慰后就开心起来了;有的同学感冒了,在家好好休息、多喝水,还按时吃药,很快就康复了;有的同学病快好了,听从妈妈的话,坚持吃完药,没有让病情反复。希望大家以后遇到这些情况,都能做出正确的选择,好好爱护自己。
四、课堂小结
同学们,今天我们一起学习了《身心健康很重要》,知道了很多锻炼身体的方法,也学会了不少日常保健小妙招。我们还明白了,心里难过要倾诉,生病要休息、要遵医嘱吃药。身心健康是我们快乐成长的基础,希望同学们以后都能坚持锻炼、讲究卫生、关爱自己,主动调节情绪,养成良好的生活习惯,做一个身体棒、心情好的阳光好少年,每天都能开开心心地学习、快快乐乐地玩耍!
核心素养教案















第二套核心素养教案















教学计划







— END — 扫下面二维码下载全册资料(推荐网盘下载)
电脑端下载的复制下载面网址到浏览器打开 https://www.zhienwp.com/index/wjj/609.html
扫下面二维码下载全册资料(文档下载)
电脑端下载的复制下载面网址到浏览器打开 https://jazpan.com/box/29756.html
点击下面名片关注公众下载更多优质学习资料
点击标题查看详情 ▼▼▼▼ 2024新版(沪粤版)九年级物理上册课件+教案2套+导学案+电子课本【可下载
2024新版(沪粤版)九年级物理上册同步分层作业+单元测试+期中+期末试卷+专项训练【可下载打印】
2026新版(沪粤版)九年级物理下册课件+导学案+电子课本【可下载打印】
2026新版(沪粤版)九年级物理下册单元测试+分层作+期中期末试卷+同步讲义
冀人版小学科学3年级下册课件+教案+电子课本+教材解读【可下载打印】
苏教版小学科学2年级下册课件+教案+逐字稿+电子课本【可下载打印】
2024新版(沪粤版)八年级物理上册课件2套+教案3套+教学计划+导学案+电子课本【可下载打印】
2024新版(沪粤版)八年级物理上册分层作业+单元测试+期中+期末试卷解析卷
2024新版(沪粤版)八年级物理下册课件2套+教案3套+教学计划+导学案+电子课本【可下载打印】
2024新版(沪粤版)八年级物理下册分层作业+单元测试+期中+期末试卷解析卷
2026春新版大象版科学二年级下册全册课件+教案(3套)+电子课本【可下载打
2026春新版大象版科学二年级下册全册教案【大单元教学设计】+分层作业+教材解读【可下载打印】
2026春新版大象版科学三年级下册全册课件+教案(3套)+电子课本【可下载打印
2026春新版大象版科学三年级下册全册课件+教案+分层作业【可下载打印】
冀人版小学科学3年级下册课件+教案+电子课本+教材解读【可下载打印】
冀人版小学科学3年级下册课件+教案+电子课本+教材解读【可下载打印】
2026春新版商务星球版8年级下册知识清单+单元测试+专项训练【可下载打印】
2025新版冀教版2年级下册数学下册+课件+教学计划+电子课本【可下载打印】
2025新版冀教版3年级下册数学下册+课件+教学计划+电子课本【可下载打印】
2026新版粤教版3年级下册课件+教案+电子课本【可下载打印】
2026新版粤教版2年级下册课件+教案+电子课本【可下载打印】
2026新版粤教版3年级下册课件+教案+电子课本【可下载打印】
2026新版粤教版2年级下册课件+教案+电子课本【可下载打印】
2026春季新版闽教版小学英语4年级下册课件+教案【可下载打印】
2026春季新版闽教版小学英语4年级下册单元测试+期中+期末+知识清单【可下载
2026春新版人美版三年级下册美术课件+教案+大单元教学设计+电子课本【可下载
2026春新版人美版二年级下册美术课件+教案+大单元教学设计+电子课本【可下载
2026春新版部编版道德与法治8年级下册-教案+PPT课件+导学案 第3套 【可下载
2026春新版部编版道德8下-表格式教案+PPT课件 第2套 【可下载打印】
2025版新版人教版数学7年级下册-教案+PPT课件+导学案+分层作业 第1套【可下
2025版新版人教版数学7年级下册-教案+PPT课件+导学案+分层作业 第2套【可下
2025版新版人教版数学7年级下册-教案+PPT课件 第3套【可下载打印】
2026新版北京版2年级数学下册课件+教案+分层作业+知识清单+练习讲义+学习任务单+电子课本【可下载打印】
2026春新版人教美术7年级下册-教案+PPT课件 第1套【可下载打印】
2026春新版人教美术7年级下册教案+教学计划【可下载打印】
(2026)春新版接力版小学英语四年级下册课件+教案【可下载打印】
2026春人教版英语8年级下册-表格式教案+PPT课件 +教学计划+电子课本【可下载
2026春人教版英语8年级下册-教案+PPT课件+分层作业+电子课本 第1套 【可下载
2026春人教版英语8年级下册单元+期中+期末试卷及评估卷【可下载打印】
2026新版苏教版四年级数学下册课件+教案+学案+教学计划【可下载打印】
2026新版人音版三年级音乐下册课件+表格教案+电子课本+音频【可下载打印】
2026春新版部编版道法2年级下册【课件+核心素养教案】已更完第1套+电子课本+教学计划【可下载打印】
2026春新版部编版道法2年级下册课件+教案+电子课本【可下载打印】
2026春新版部编版道法2年级下册分层作业+单元测试【可下载打印】
2026新版部编版3年级下册道德与法治【课件+核心素养教案】已更完+教学计划(第1套)+电子课本【可下载打印】
2026新版部编版3年级下册道德与法治课件+教案+电子课本(【可下载打印】
2026新版部编版3年级下册道德与法治分层作业+单元测试【可下载打印】
2026新版仁爱版英语8年级下册单词听写+自然拼读【可下载打印】
2026新版人教八年级数学下册课件+教案(齐全)+电子课本【可下载打印】
2026新版人教八年级数学下册课件+教案+导学案+练习(第二套)+电子课本
2026新版人教八年级数学下册课件+练习(第三套)+电子课本【可下载打印】
2026新版人教八年级数学下册教学课件+电子课本【可下载打印】
2026新版人教八年级数学下册同步练+单元测试卷这【可下载打印】
2026新版人教八年级数学下册+教材解读课件+讲义【可下载打印】
2026新版西师版二年级数学下册课件+教学设计+分层作业+电子课本【可下载
2026新版西师版二年级数学下册课件+教案+教学计划+知识清单+电子课本
2026新版北师版二年级数学下册课件+教学设计+分层作业+电子课本【可下载
2026新版北师版二年级数学下册课件+教案+电子课本【可下载打印】
2026新版北师版二年级数学下册课堂笔记+教材解读【可下载打印】
2026新版人教版数学二年级下册精品课件+教学设计+分层作业(2套)+电子课本
2026新版人教版数学二年级下册课件+教案(全册2套)+电子课本【可下载打印】
2026新版人教版数学二年级下册单元测试卷+习题试卷更新完+五星学霸【可下载
点击阅读原文下载更多资料 !
请点个在看,谢谢!