

一、突出亮点
1. 目标精准,紧扣课标与单元核心
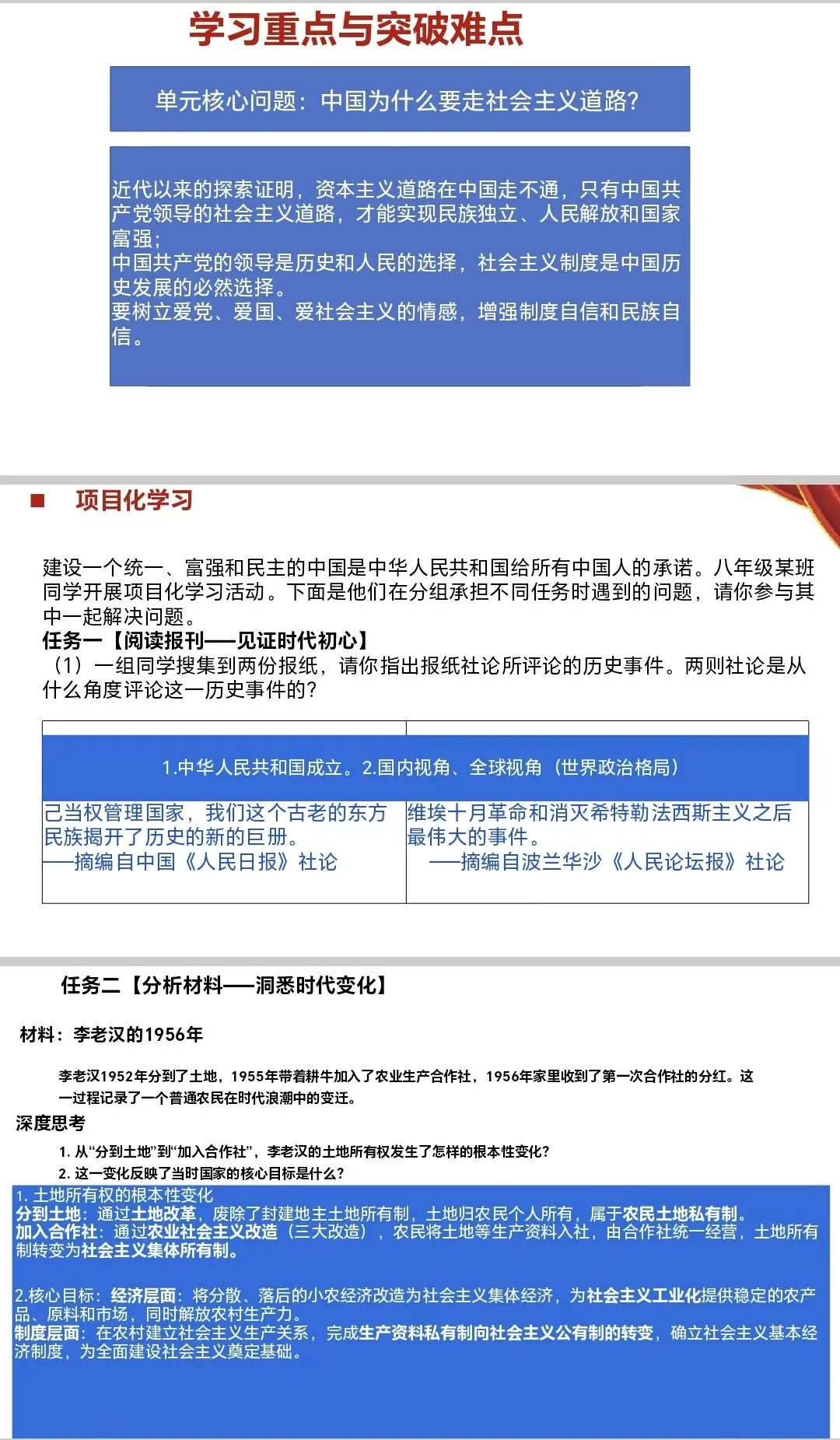
学习目标严格对应单元史实与学科能力要求,从新中国成立、政权巩固到制度确立、外交奠基,层层递进覆盖单元全部核心内容,同时将时空观念、史料实证等核心素养融入目标,与单元核心问题“中国为什么要走社会主义道路?”深度关联,目标导向性极强。
2. 知识梳理系统化,突破难点有方法
通过完整时间轴梳理1949-1957年核心事件,将零散史实按时间线串联,帮助学生建立时空框架;针对“近代社会性质三次变化”这一难点,以明确表述梳理转变节点,结合“资本主义道路在中国走不通”的结论,为核心问题解答筑牢基础,难点突破直击学生认知痛点。
3. 活动设计多元,素养落地有载体
以项目化学习为核心设计三大任务,从报刊解读、材料分析到精神提炼,分别训练学生史料解读、历史分析和价值提炼能力,任务设计贴合初中学生认知;配套小论文练习紧扣单元主题,给出论题和范例,既规范史论结合的写作方法,又强化对单元核心结论的理解,实现知识向能力的转化。
4. 教学衔接性强,兼顾巩固与拓展
作业设计分层且有梯度,史料搜集、家国感悟侧重单元知识巩固与家国情怀培育,衔接预习则实现本单元与下一单元的内容关联,帮助学生构建完整的中国现代史知识体系;同时小论文环节关联初中历史整体脉络,点明单元在“古代史—近代史—现代史”中的定位,体现大历史观。
5. 价值引领鲜明,落实立德树人
从核心问题探究到抗美援朝精神提炼,再到家国感悟作业,始终围绕“社会主义道路是历史和人民的选择”展开,层层渗透爱党爱国爱社会主义的情感,增强学生制度自信和民族自信,充分体现历史学科的立德树人根本任务。
二、总体评价
本次课例设计是一份兼具知识性、能力性和思想性的优质单元复习设计,整体框架完整、逻辑严谨,从目标设定、知识梳理到活动设计、作业布置,环环相扣,既夯实单元基础史实,又通过多元活动落实历史学科核心素养,同时鲜明体现立德树人的价值引领,符合初中历史单元复习课的教学要求。若能在分层设计和学习支架上稍作优化,将更贴合不同学情,提升教学实效。
标签🏷#教学课件#《中华人民共和国成立和社会主义制度建立》单元复习课