
机工教育原创出品,欢迎转发到朋友圈,其他公众号未经授权请勿转载。



部分样章👇
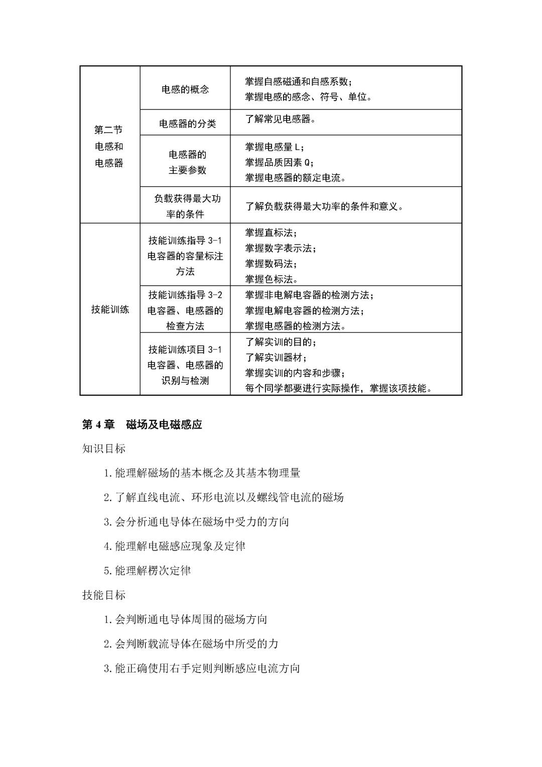
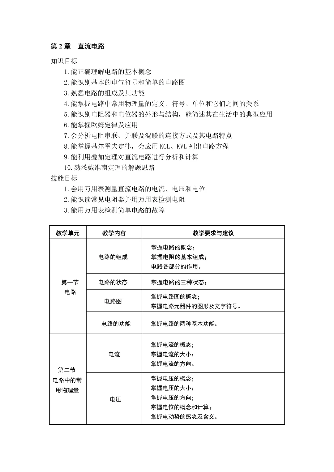
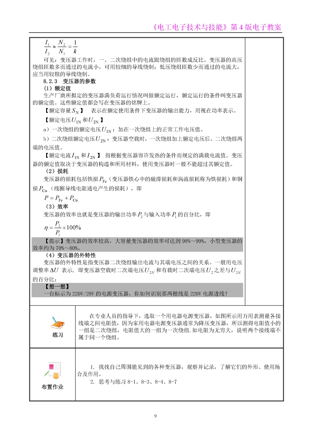
部分教案👇
部分教学大纲👇
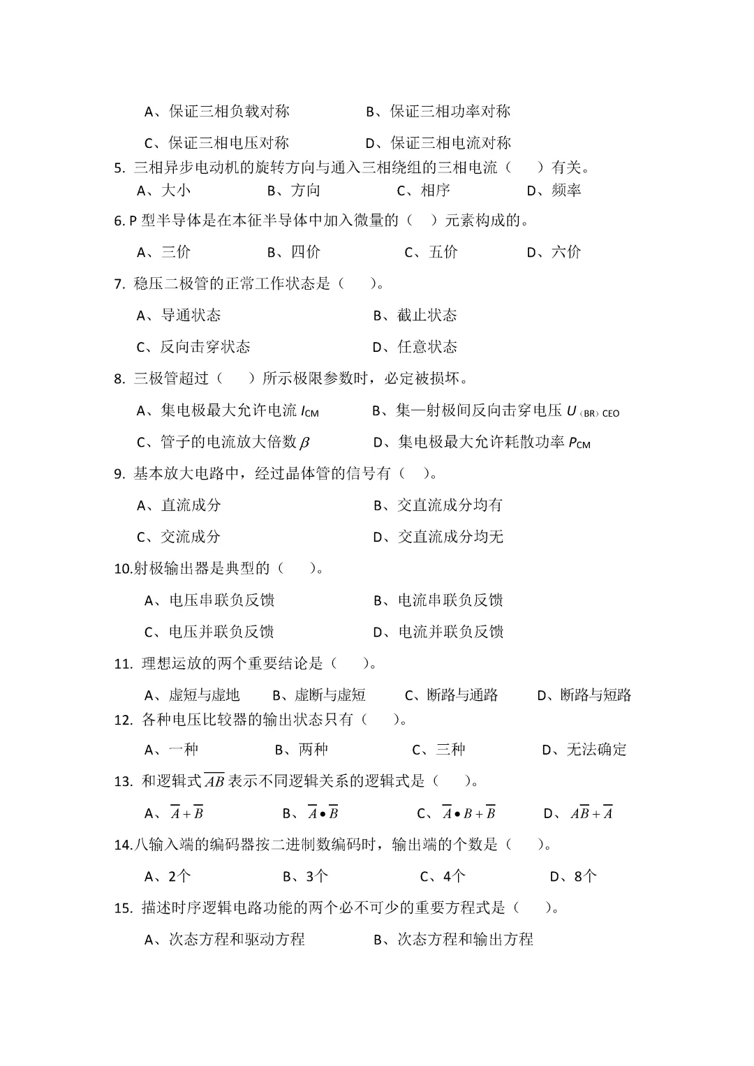
部分试卷👇
部分课程课件👇









































撰稿人:王铮
责任编辑:张敦鸿
审核人:李双雷

点击 上方图片 查看详情
书名:电工电子技术与技能 第4版
作者:坚葆林
ISBN:978-7-111-74345-3
定价:49.00元
本书特色:
“十四五”职业教育国家规划教材;根据职业教育改革方案指导精神,教育部高职学校教学标准和职业资格标准编写而成,内容融入思政元素;配有电子课件、电子教案、习题答案、模拟试卷;扫描书中二维码可观看动画演示。
— 样书获取方式 —
1. 登陆机工教育服务网(www.cmpedu.com)注册教师会员自助申请;
样书自助申请流程:http://www.cmpedu.com/help/yssq.html
