当前位置:首页>教案>2026年人美版三年级下册美术全册教案

2026年人美版三年级下册美术全册教案

  • 2026-03-29 11:16:52
2026年人美版三年级下册美术全册教案

新人美版教材小学美术三年级下册全册教案

包含教学计划、大单元设计、每一课的教案

三下教材有些难度且内容较多

对于内容较多的课设计成了两个课时

全册共23个课时

教案带有教学反思

下面为试看部分

2026年人美版三年级册美术教学计划

一、学情分析

三年级学生已具备小学低年级美术学习基础,初步掌握简单的线条、色彩、造型表现方法,能运用基本美术工具进行绘画和简易手工制作,好奇心强、想象力丰富,对动手实践类美术活动兴趣浓厚,乐于参与小组合作和创意表达。

同时,学生的美术认知仍处于具象思维阶段,对抽象的美术审美规律(如线条的疏密变化、构图的遮挡关系、墨韵的层次)理解和运用能力较弱;创意设计中易出现主题不明确、形式单一的问题;欣赏评述环节的语言表达能力有待提升,难以清晰阐述作品的艺术特色和自身感受。此外,学生个体差异明显,部分学生动手能力强、创意丰富,部分学生则缺乏自信、表现拘谨,需要分层引导和针对性指导。

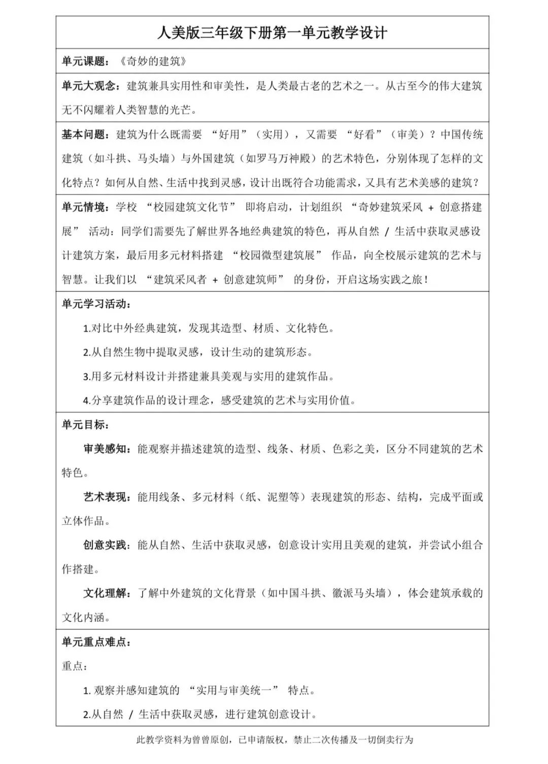
二、教材分析

本册教材以单元模式构建内容,共设 5 个单元 15 节课,涵盖绘画、工艺、设计、欣赏评述等多个美术门类,四类艺术实践课型相互融合、循序渐进,每课设置 “学习任务”“艺术欣赏”“感知体验”“创想实践”“活动拓展”“奇思妙想” 栏目,形成 “问题引领 — 鉴赏感知 — 实践创作 — 拓展创新” 的学习闭环,贴合三年级学生的认知规律和美术学习进阶要求。

教材主题选取贴近学生生活与认知,从身边的建筑之美到传统的水墨荷塘,从春日的风筝文化到校园的班集体文化,再到充满探索性的星空天穹,实现了 “生活美 — 传统文化美 — 集体美 — 科学探索美” 的维度延伸,既注重美术学科本体知识与技能的传授,又强调跨学科融合(如美术与建筑、生物、航天、语文的结合),同时将文化理解、价值塑造融入美术学习,如风筝的传统文化、建筑的民族特色、班集体的精神象征,助力学生树立文化自信和正确的价值观。

各单元课型搭配合理,每单元 3 节课层层递进,如 “奇妙的建筑” 单元从线条表现建筑,到结合生物特征创意设计建筑,再到欣赏经典建筑并体验搭建;“荷塘故事” 单元从单一水墨青蛙绘制,到水墨荷花表现,再到荷塘整体构图创作,实现了 “技能学习 — 创意应用 — 综合表达” 的提升,符合美术学习的连续性和进阶性要求。

三、教学目标

图像识读能识别本册教材中建筑、水墨荷塘、风筝、班徽班旗、星空航天相关美术作品的视觉特征,准确说出作品的造型、色彩、构图、表现手法等基本特点;学会从线条、墨韵、疏密、遮挡等角度赏析美术作品,能简单分析经典作品的艺术特色和表达的情感;能在欣赏中区分中国画水墨表现、设计类作品简洁实用等不同美术门类的表现形式,初步形成基本的美术欣赏判断能力。

美术表现掌握线条的疏密、粗细、曲直、穿插变化,能用线条生动表现建筑造型之美;熟练运用中锋、侧锋等毛笔笔法,掌握水墨晕染技巧,能用水墨表现青蛙、荷花、荷塘动植物,把握构图的疏密和遮挡关系;学会风筝骨架的基本扎制方法,能设计并绘制色彩鲜艳、图案精美的风筝纹样,掌握班徽、班旗、手抄报的设计原则和方法,能用简洁图形、醒目色彩完成设计;能选择彩笔、黏土、废旧材料、水墨工具等合适的美术材料,创作地球家园、星空主题的绘画或手工艺品,设计制作出结构合理、造型有创意的航天飞行器,规范使用各类美术工具,养成良好的美术创作习惯,提升造型表现和手工制作的动手能力。

创意实践能结合生活经验和教材学习素材,进行美术创意表达,根据生物特征设计海底宫殿、结合班级精神设计班徽班旗、发挥想象设计航天飞行器;学会在创作中运用联想与想象,尝试将水墨、绘画、拼贴、泥塑等不同美术表现手法结合,丰富作品表现形式;能在小组合作中完成建筑搭建、手抄报制作、星空作品创作等美术实践活动,学会分工协作,共同完成创意作品;能将美术学习中的知识迁移到创意实践中,把建筑的造型规律、风筝的图案设计方法运用到相关创作中,实现知识的灵活运用。

文化理解了解上海世博会中国国家馆、山西大同悬空寺等中国经典建筑的艺术特色和文化内涵,感受中国传统建筑的魅力;体会中国画的水墨文化,感受墨韵之美,了解水墨画的创作特点和文化寓意;知晓风筝的由来、文化内涵和传播价值,感受中华优秀传统文化的博大精深;理解班徽、班旗、手抄报作为集体文化载体的意义,培养集体意识和班级归属感;结合星空和航天主题,感受人类探索宇宙的精神,了解航天文化,将美术创作与科学探索结合,培养对自然和科学的热爱;树立文化自信,体会美术与生活、文化、科学的紧密联系,认识美术在传承文化、表达情感、展现生活中的重要作用。

四、本册教学重难点

教学重点

1.掌握线条的多种表现形式和水墨基本技法,能运用线条和水墨完成相应的造型表现作品;

2.理解并运用美术构图的疏密、遮挡等基本规律,在绘画和创作中合理安排画面;

3.掌握风筝、班徽、班旗、手抄报等设计类作品的设计原则和方法,设计出主题明确、形式简洁的作品;

4.能欣赏并评述经典美术作品和建筑,准确说出其艺术特色,提升欣赏评述能力;

5.能运用多种美术材料进行绘画和手工制作,完成创意实践作品,培养动手能力和创意表达能力。

教学难点

1.灵活运用线条的各类变化表现建筑的层次感和美感,熟练掌握水墨晕染技巧,把握墨色浓淡变化,表现出水墨作品的墨韵之美;

2.在创作中合理运用构图规律,使画面层次分明、主题突出,避免画面杂乱或空洞;

3.让创意设计与创作主题高度融合,避免创意与主题脱节;

4.提高欣赏评述的语言表达能力,能清晰、有条理地阐述作品艺术特色和自身审美感受;

5.实现美术与生物、建筑、航天等跨学科知识的有效迁移,丰富作品内涵和表现形式;

6.引导性格内向、动手能力较弱的学生积极参与美术实践,大胆进行创意表达,缩小学生个体差异。

五、教学措施

1.情境教学法

紧扣教材每课的 “学习任务”,结合建筑视频、荷塘实景、风筝实物、航天动画等素材,创设贴合学生生活和单元主题的教学情境,同时以层层递进的问题引导学生主动探究,激发学生的美术学习兴趣和问题意识,让学生带着问题参与欣赏、感知和实践环节。

2.示范讲解法

针对线条表现、水墨技法、风筝扎制、设计类作品创作等核心知识点和技能,坚持 “精讲多练”,教师通过直观的示范操作,清晰讲解技法要点和创作步骤,突出教学重点、突破教学难点;同时给予学生充足的动手实践时间,在学生创作过程中进行巡回指导,及时纠正问题,夯实学生的美术表现基础。

3.分层指导法

根据学生的美术基础、动手能力和创意水平进行分层教学,为不同层次的学生设计不同难度的创作任务:对基础较好的学生,鼓励其大胆尝试复杂的表现手法和新颖的创意形式;对基础较弱的学生,降低创作难度,从基础技能开始逐步指导,多给予鼓励和肯定,帮助其建立创作自信,逐步提升美术能力,缩小学生个体差异。

4.合作探究法

围绕建筑搭建、荷塘集体创作、班级手抄报制作等内容,组织小组合作式美术实践活动,合理划分小组,明确分工要求,引导学生在小组中相互交流、相互协作,共同完成创作任务;同时鼓励学生在小组内开展欣赏评述的交流探究,分享对作品的理解和感受,培养学生的合作意识、团队精神和表达能力。

5.跨学科融合法

紧扣教材的跨学科设计思路,将美术与生物、建筑、航天、语文等学科知识有机结合,如在 “生动的建筑” 中融入生物外形和结构知识,在 “遨游天穹” 中融入航天飞行器知识,在 “荷塘故事” 中融入古诗词文化,实现知识的有效迁移,丰富学生的创作思路,提升作品的文化内涵和表现层次。

6.多元评价法

建立 “过程 + 结果、自评 + 互评 + 师评” 的多元化美术评价体系,不仅关注学生的作品最终表现,更重视学生在美术学习过程中的参与度、探究能力和进步幅度;评价以激励为主,及时发现学生的闪光点和点滴进步,通过评价引导学生学会欣赏自己和他人的作品,提升审美判断能力,激发持续的美术学习动力。

六、教学时间、内容、课时数等具体安排

教学进度表

单元

教学内容

学习活动

课时

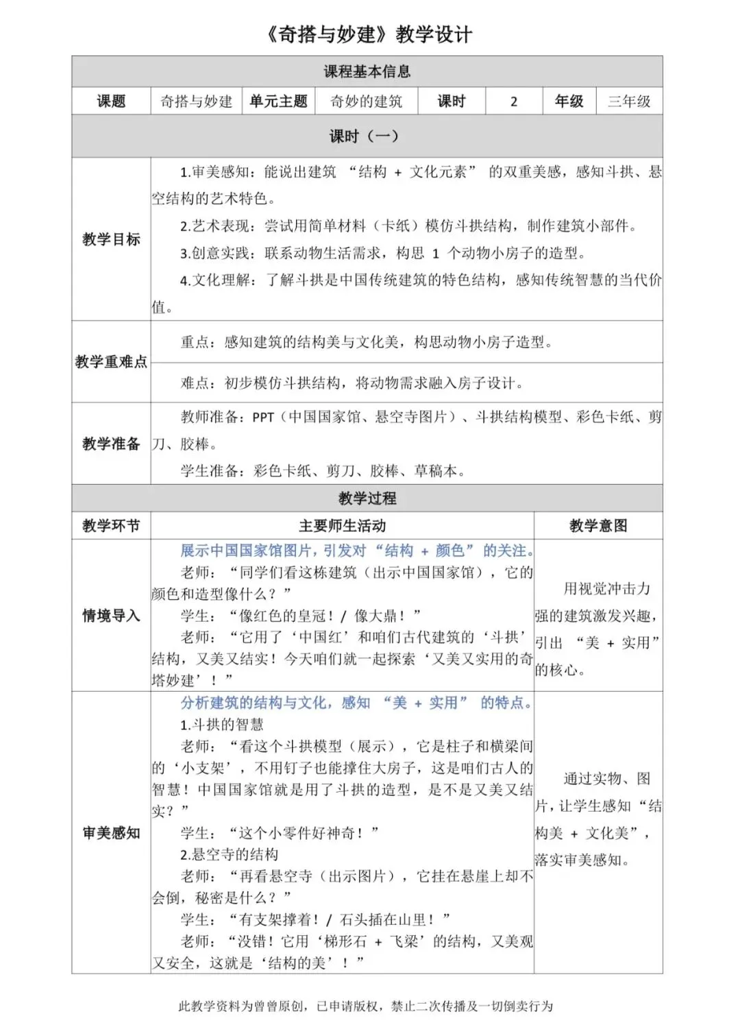
一、奇妙的建筑

1.建筑真奇妙

探究建筑之美,了解建筑的艺术特色。感受到建筑中直线与曲线不同的美,用线条表现建筑之美,注意线条的疏密、粗细、曲直、穿插等变化。

2

2.生动的建筑

了解经典建筑的造型来源。根据所学知识为海洋里的小动物设计一座美丽的海底宫殿。

2

3.奇搭与妙建

欣赏评述经典建筑,说一说它们的艺术特色。体验搭建的奥秘。

2

二、荷塘故事

1.蛙声十里

在中国画中,水与墨融合时会在墨迹的边缘形成水晕。欣赏水墨青蛙画作,感受这种神奇的墨韵之美,用中锋、侧锋画出水墨青蛙。

2

2.出水芙蓉

荷花一直以来都是艺术家争相表现的主题。欣赏水墨荷花作品。发现左图中蕴藏的点、线、面关系,用丰富的墨与色表现荷花。

2

3.美丽荷塘

欣赏水墨荷塘名作。了解水墨画构图。用水墨表现荷塘里的动植物。

1

三、春天里成长

1.风筝飞上天

赏析不同种类的风筝。欣赏风筝,说一说它们的造型特点。了解风筝的由来和作用,学习扎制风筝骨架。

1

2.绘出飞天梦

风筝是传播中华优秀传统文化的重要载体。“读”懂风筝图案,设计并绘制风筝图案。

1

3.春天的畅想

了解风筝文化的记录方式。将放风筝的美好记忆用有创意的方式记录下来,并分享给同伴。

2

四、我爱班集体

1.班徽我会做

欣赏经典徽章。了解班徽的含义设计步骤和方法。选择合适的媒材为班级制作一枚班徽,来体现班级精神。

2

2.班旗我来画

欣赏、评述旗帜之美。确立旗帜设计理念。了解旗帜的设计构思,为你的班集体设计一面旗帜。

1

3.班级宣传员

了解手抄报的设计要素和设计方法,用多种材料完成手抄报设计。

1

五、瞭望星空

1.地球家园

了解大自然的色彩之美。选择合适的材料和工具,创作表现地球家园的画作或手工艺品。

2

2.星空无限

星空辽阔又闪耀,令人神往。分享你仰望星空感受,利用丰富的媒材,完成一件星空主题的创意作品。

1

3.遨游天穹

了解航天飞行器的外形都由哪些部分组成,用身边材料设计制作出你心中的最美航天器

1

(共23课时)

以下是大单元教案试看

全册教案内容点↓  回复人美教案即可

关注我,分享更多

最新文章

随机文章

基本 文件 流程 错误 SQL 调试
  1. 请求信息 : 2026-04-07 16:12:13 HTTP/2.0 GET : https://a.sjds.net/a/467095.html
  2. 运行时间 : 0.231327s [ 吞吐率:4.32req/s ] 内存消耗:4,542.13kb 文件加载:140
  3. 缓存信息 : 0 reads,0 writes
  4. 会话信息 : SESSION_ID=7698f3e7136380029dafcdb050f76e68
  1. /yingpanguazai/ssd/ssd1/www/a.sjds.net/public/index.php ( 0.79 KB )
  2. /yingpanguazai/ssd/ssd1/www/a.sjds.net/vendor/autoload.php ( 0.17 KB )
  3. /yingpanguazai/ssd/ssd1/www/a.sjds.net/vendor/composer/autoload_real.php ( 2.49 KB )
  4. /yingpanguazai/ssd/ssd1/www/a.sjds.net/vendor/composer/platform_check.php ( 0.90 KB )
  5. /yingpanguazai/ssd/ssd1/www/a.sjds.net/vendor/composer/ClassLoader.php ( 14.03 KB )
  6. /yingpanguazai/ssd/ssd1/www/a.sjds.net/vendor/composer/autoload_static.php ( 4.90 KB )
  7. /yingpanguazai/ssd/ssd1/www/a.sjds.net/vendor/topthink/think-helper/src/helper.php ( 8.34 KB )
  8. /yingpanguazai/ssd/ssd1/www/a.sjds.net/vendor/topthink/think-validate/src/helper.php ( 2.19 KB )
  9. /yingpanguazai/ssd/ssd1/www/a.sjds.net/vendor/topthink/think-orm/src/helper.php ( 1.47 KB )
  10. /yingpanguazai/ssd/ssd1/www/a.sjds.net/vendor/topthink/think-orm/stubs/load_stubs.php ( 0.16 KB )
  11. /yingpanguazai/ssd/ssd1/www/a.sjds.net/vendor/topthink/framework/src/think/Exception.php ( 1.69 KB )
  12. /yingpanguazai/ssd/ssd1/www/a.sjds.net/vendor/topthink/think-container/src/Facade.php ( 2.71 KB )
  13. /yingpanguazai/ssd/ssd1/www/a.sjds.net/vendor/symfony/deprecation-contracts/function.php ( 0.99 KB )
  14. /yingpanguazai/ssd/ssd1/www/a.sjds.net/vendor/symfony/polyfill-mbstring/bootstrap.php ( 8.26 KB )
  15. /yingpanguazai/ssd/ssd1/www/a.sjds.net/vendor/symfony/polyfill-mbstring/bootstrap80.php ( 9.78 KB )
  16. /yingpanguazai/ssd/ssd1/www/a.sjds.net/vendor/symfony/var-dumper/Resources/functions/dump.php ( 1.49 KB )
  17. /yingpanguazai/ssd/ssd1/www/a.sjds.net/vendor/topthink/think-dumper/src/helper.php ( 0.18 KB )
  18. /yingpanguazai/ssd/ssd1/www/a.sjds.net/vendor/symfony/var-dumper/VarDumper.php ( 4.30 KB )
  19. /yingpanguazai/ssd/ssd1/www/a.sjds.net/vendor/topthink/framework/src/think/App.php ( 15.30 KB )
  20. /yingpanguazai/ssd/ssd1/www/a.sjds.net/vendor/topthink/think-container/src/Container.php ( 15.76 KB )
  21. /yingpanguazai/ssd/ssd1/www/a.sjds.net/vendor/psr/container/src/ContainerInterface.php ( 1.02 KB )
  22. /yingpanguazai/ssd/ssd1/www/a.sjds.net/app/provider.php ( 0.19 KB )
  23. /yingpanguazai/ssd/ssd1/www/a.sjds.net/vendor/topthink/framework/src/think/Http.php ( 6.04 KB )
  24. /yingpanguazai/ssd/ssd1/www/a.sjds.net/vendor/topthink/think-helper/src/helper/Str.php ( 7.29 KB )
  25. /yingpanguazai/ssd/ssd1/www/a.sjds.net/vendor/topthink/framework/src/think/Env.php ( 4.68 KB )
  26. /yingpanguazai/ssd/ssd1/www/a.sjds.net/app/common.php ( 0.03 KB )
  27. /yingpanguazai/ssd/ssd1/www/a.sjds.net/vendor/topthink/framework/src/helper.php ( 18.78 KB )
  28. /yingpanguazai/ssd/ssd1/www/a.sjds.net/vendor/topthink/framework/src/think/Config.php ( 5.54 KB )
  29. /yingpanguazai/ssd/ssd1/www/a.sjds.net/config/app.php ( 0.95 KB )
  30. /yingpanguazai/ssd/ssd1/www/a.sjds.net/config/cache.php ( 0.78 KB )
  31. /yingpanguazai/ssd/ssd1/www/a.sjds.net/config/console.php ( 0.23 KB )
  32. /yingpanguazai/ssd/ssd1/www/a.sjds.net/config/cookie.php ( 0.56 KB )
  33. /yingpanguazai/ssd/ssd1/www/a.sjds.net/config/database.php ( 2.48 KB )
  34. /yingpanguazai/ssd/ssd1/www/a.sjds.net/vendor/topthink/framework/src/think/facade/Env.php ( 1.67 KB )
  35. /yingpanguazai/ssd/ssd1/www/a.sjds.net/config/filesystem.php ( 0.61 KB )
  36. /yingpanguazai/ssd/ssd1/www/a.sjds.net/config/lang.php ( 0.91 KB )
  37. /yingpanguazai/ssd/ssd1/www/a.sjds.net/config/log.php ( 1.35 KB )
  38. /yingpanguazai/ssd/ssd1/www/a.sjds.net/config/middleware.php ( 0.19 KB )
  39. /yingpanguazai/ssd/ssd1/www/a.sjds.net/config/route.php ( 1.89 KB )
  40. /yingpanguazai/ssd/ssd1/www/a.sjds.net/config/session.php ( 0.57 KB )
  41. /yingpanguazai/ssd/ssd1/www/a.sjds.net/config/trace.php ( 0.34 KB )
  42. /yingpanguazai/ssd/ssd1/www/a.sjds.net/config/view.php ( 0.82 KB )
  43. /yingpanguazai/ssd/ssd1/www/a.sjds.net/app/event.php ( 0.25 KB )
  44. /yingpanguazai/ssd/ssd1/www/a.sjds.net/vendor/topthink/framework/src/think/Event.php ( 7.67 KB )
  45. /yingpanguazai/ssd/ssd1/www/a.sjds.net/app/service.php ( 0.13 KB )
  46. /yingpanguazai/ssd/ssd1/www/a.sjds.net/app/AppService.php ( 0.26 KB )
  47. /yingpanguazai/ssd/ssd1/www/a.sjds.net/vendor/topthink/framework/src/think/Service.php ( 1.64 KB )
  48. /yingpanguazai/ssd/ssd1/www/a.sjds.net/vendor/topthink/framework/src/think/Lang.php ( 7.35 KB )
  49. /yingpanguazai/ssd/ssd1/www/a.sjds.net/vendor/topthink/framework/src/lang/zh-cn.php ( 13.70 KB )
  50. /yingpanguazai/ssd/ssd1/www/a.sjds.net/vendor/topthink/framework/src/think/initializer/Error.php ( 3.31 KB )
  51. /yingpanguazai/ssd/ssd1/www/a.sjds.net/vendor/topthink/framework/src/think/initializer/RegisterService.php ( 1.33 KB )
  52. /yingpanguazai/ssd/ssd1/www/a.sjds.net/vendor/services.php ( 0.14 KB )
  53. /yingpanguazai/ssd/ssd1/www/a.sjds.net/vendor/topthink/framework/src/think/service/PaginatorService.php ( 1.52 KB )
  54. /yingpanguazai/ssd/ssd1/www/a.sjds.net/vendor/topthink/framework/src/think/service/ValidateService.php ( 0.99 KB )
  55. /yingpanguazai/ssd/ssd1/www/a.sjds.net/vendor/topthink/framework/src/think/service/ModelService.php ( 2.04 KB )
  56. /yingpanguazai/ssd/ssd1/www/a.sjds.net/vendor/topthink/think-trace/src/Service.php ( 0.77 KB )
  57. /yingpanguazai/ssd/ssd1/www/a.sjds.net/vendor/topthink/framework/src/think/Middleware.php ( 6.72 KB )
  58. /yingpanguazai/ssd/ssd1/www/a.sjds.net/vendor/topthink/framework/src/think/initializer/BootService.php ( 0.77 KB )
  59. /yingpanguazai/ssd/ssd1/www/a.sjds.net/vendor/topthink/think-orm/src/Paginator.php ( 11.86 KB )
  60. /yingpanguazai/ssd/ssd1/www/a.sjds.net/vendor/topthink/think-validate/src/Validate.php ( 63.20 KB )
  61. /yingpanguazai/ssd/ssd1/www/a.sjds.net/vendor/topthink/think-orm/src/Model.php ( 23.55 KB )
  62. /yingpanguazai/ssd/ssd1/www/a.sjds.net/vendor/topthink/think-orm/src/model/concern/Attribute.php ( 21.05 KB )
  63. /yingpanguazai/ssd/ssd1/www/a.sjds.net/vendor/topthink/think-orm/src/model/concern/AutoWriteData.php ( 4.21 KB )
  64. /yingpanguazai/ssd/ssd1/www/a.sjds.net/vendor/topthink/think-orm/src/model/concern/Conversion.php ( 6.44 KB )
  65. /yingpanguazai/ssd/ssd1/www/a.sjds.net/vendor/topthink/think-orm/src/model/concern/DbConnect.php ( 5.16 KB )
  66. /yingpanguazai/ssd/ssd1/www/a.sjds.net/vendor/topthink/think-orm/src/model/concern/ModelEvent.php ( 2.33 KB )
  67. /yingpanguazai/ssd/ssd1/www/a.sjds.net/vendor/topthink/think-orm/src/model/concern/RelationShip.php ( 28.29 KB )
  68. /yingpanguazai/ssd/ssd1/www/a.sjds.net/vendor/topthink/think-helper/src/contract/Arrayable.php ( 0.09 KB )
  69. /yingpanguazai/ssd/ssd1/www/a.sjds.net/vendor/topthink/think-helper/src/contract/Jsonable.php ( 0.13 KB )
  70. /yingpanguazai/ssd/ssd1/www/a.sjds.net/vendor/topthink/think-orm/src/model/contract/Modelable.php ( 0.09 KB )
  71. /yingpanguazai/ssd/ssd1/www/a.sjds.net/vendor/topthink/framework/src/think/Db.php ( 2.88 KB )
  72. /yingpanguazai/ssd/ssd1/www/a.sjds.net/vendor/topthink/think-orm/src/DbManager.php ( 8.52 KB )
  73. /yingpanguazai/ssd/ssd1/www/a.sjds.net/vendor/topthink/framework/src/think/Log.php ( 6.28 KB )
  74. /yingpanguazai/ssd/ssd1/www/a.sjds.net/vendor/topthink/framework/src/think/Manager.php ( 3.92 KB )
  75. /yingpanguazai/ssd/ssd1/www/a.sjds.net/vendor/psr/log/src/LoggerTrait.php ( 2.69 KB )
  76. /yingpanguazai/ssd/ssd1/www/a.sjds.net/vendor/psr/log/src/LoggerInterface.php ( 2.71 KB )
  77. /yingpanguazai/ssd/ssd1/www/a.sjds.net/vendor/topthink/framework/src/think/Cache.php ( 4.92 KB )
  78. /yingpanguazai/ssd/ssd1/www/a.sjds.net/vendor/psr/simple-cache/src/CacheInterface.php ( 4.71 KB )
  79. /yingpanguazai/ssd/ssd1/www/a.sjds.net/vendor/topthink/think-helper/src/helper/Arr.php ( 16.63 KB )
  80. /yingpanguazai/ssd/ssd1/www/a.sjds.net/vendor/topthink/framework/src/think/cache/driver/File.php ( 7.84 KB )
  81. /yingpanguazai/ssd/ssd1/www/a.sjds.net/vendor/topthink/framework/src/think/cache/Driver.php ( 9.03 KB )
  82. /yingpanguazai/ssd/ssd1/www/a.sjds.net/vendor/topthink/framework/src/think/contract/CacheHandlerInterface.php ( 1.99 KB )
  83. /yingpanguazai/ssd/ssd1/www/a.sjds.net/app/Request.php ( 0.09 KB )
  84. /yingpanguazai/ssd/ssd1/www/a.sjds.net/vendor/topthink/framework/src/think/Request.php ( 55.78 KB )
  85. /yingpanguazai/ssd/ssd1/www/a.sjds.net/app/middleware.php ( 0.25 KB )
  86. /yingpanguazai/ssd/ssd1/www/a.sjds.net/vendor/topthink/framework/src/think/Pipeline.php ( 2.61 KB )
  87. /yingpanguazai/ssd/ssd1/www/a.sjds.net/vendor/topthink/think-trace/src/TraceDebug.php ( 3.40 KB )
  88. /yingpanguazai/ssd/ssd1/www/a.sjds.net/vendor/topthink/framework/src/think/middleware/SessionInit.php ( 1.94 KB )
  89. /yingpanguazai/ssd/ssd1/www/a.sjds.net/vendor/topthink/framework/src/think/Session.php ( 1.80 KB )
  90. /yingpanguazai/ssd/ssd1/www/a.sjds.net/vendor/topthink/framework/src/think/session/driver/File.php ( 6.27 KB )
  91. /yingpanguazai/ssd/ssd1/www/a.sjds.net/vendor/topthink/framework/src/think/contract/SessionHandlerInterface.php ( 0.87 KB )
  92. /yingpanguazai/ssd/ssd1/www/a.sjds.net/vendor/topthink/framework/src/think/session/Store.php ( 7.12 KB )
  93. /yingpanguazai/ssd/ssd1/www/a.sjds.net/vendor/topthink/framework/src/think/Route.php ( 23.73 KB )
  94. /yingpanguazai/ssd/ssd1/www/a.sjds.net/vendor/topthink/framework/src/think/route/RuleName.php ( 5.75 KB )
  95. /yingpanguazai/ssd/ssd1/www/a.sjds.net/vendor/topthink/framework/src/think/route/Domain.php ( 2.53 KB )
  96. /yingpanguazai/ssd/ssd1/www/a.sjds.net/vendor/topthink/framework/src/think/route/RuleGroup.php ( 22.43 KB )
  97. /yingpanguazai/ssd/ssd1/www/a.sjds.net/vendor/topthink/framework/src/think/route/Rule.php ( 26.95 KB )
  98. /yingpanguazai/ssd/ssd1/www/a.sjds.net/vendor/topthink/framework/src/think/route/RuleItem.php ( 9.78 KB )
  99. /yingpanguazai/ssd/ssd1/www/a.sjds.net/route/app.php ( 1.72 KB )
  100. /yingpanguazai/ssd/ssd1/www/a.sjds.net/vendor/topthink/framework/src/think/facade/Route.php ( 4.70 KB )
  101. /yingpanguazai/ssd/ssd1/www/a.sjds.net/vendor/topthink/framework/src/think/route/dispatch/Controller.php ( 4.74 KB )
  102. /yingpanguazai/ssd/ssd1/www/a.sjds.net/vendor/topthink/framework/src/think/route/Dispatch.php ( 10.44 KB )
  103. /yingpanguazai/ssd/ssd1/www/a.sjds.net/app/controller/Index.php ( 4.81 KB )
  104. /yingpanguazai/ssd/ssd1/www/a.sjds.net/app/BaseController.php ( 2.05 KB )
  105. /yingpanguazai/ssd/ssd1/www/a.sjds.net/vendor/topthink/think-orm/src/facade/Db.php ( 0.93 KB )
  106. /yingpanguazai/ssd/ssd1/www/a.sjds.net/vendor/topthink/think-orm/src/db/connector/Mysql.php ( 5.44 KB )
  107. /yingpanguazai/ssd/ssd1/www/a.sjds.net/vendor/topthink/think-orm/src/db/PDOConnection.php ( 52.47 KB )
  108. /yingpanguazai/ssd/ssd1/www/a.sjds.net/vendor/topthink/think-orm/src/db/Connection.php ( 8.39 KB )
  109. /yingpanguazai/ssd/ssd1/www/a.sjds.net/vendor/topthink/think-orm/src/db/ConnectionInterface.php ( 4.57 KB )
  110. /yingpanguazai/ssd/ssd1/www/a.sjds.net/vendor/topthink/think-orm/src/db/builder/Mysql.php ( 16.58 KB )
  111. /yingpanguazai/ssd/ssd1/www/a.sjds.net/vendor/topthink/think-orm/src/db/Builder.php ( 24.06 KB )
  112. /yingpanguazai/ssd/ssd1/www/a.sjds.net/vendor/topthink/think-orm/src/db/BaseBuilder.php ( 27.50 KB )
  113. /yingpanguazai/ssd/ssd1/www/a.sjds.net/vendor/topthink/think-orm/src/db/Query.php ( 15.71 KB )
  114. /yingpanguazai/ssd/ssd1/www/a.sjds.net/vendor/topthink/think-orm/src/db/BaseQuery.php ( 45.13 KB )
  115. /yingpanguazai/ssd/ssd1/www/a.sjds.net/vendor/topthink/think-orm/src/db/concern/TimeFieldQuery.php ( 7.43 KB )
  116. /yingpanguazai/ssd/ssd1/www/a.sjds.net/vendor/topthink/think-orm/src/db/concern/AggregateQuery.php ( 3.26 KB )
  117. /yingpanguazai/ssd/ssd1/www/a.sjds.net/vendor/topthink/think-orm/src/db/concern/ModelRelationQuery.php ( 20.07 KB )
  118. /yingpanguazai/ssd/ssd1/www/a.sjds.net/vendor/topthink/think-orm/src/db/concern/ParamsBind.php ( 3.66 KB )
  119. /yingpanguazai/ssd/ssd1/www/a.sjds.net/vendor/topthink/think-orm/src/db/concern/ResultOperation.php ( 7.01 KB )
  120. /yingpanguazai/ssd/ssd1/www/a.sjds.net/vendor/topthink/think-orm/src/db/concern/WhereQuery.php ( 19.37 KB )
  121. /yingpanguazai/ssd/ssd1/www/a.sjds.net/vendor/topthink/think-orm/src/db/concern/JoinAndViewQuery.php ( 7.11 KB )
  122. /yingpanguazai/ssd/ssd1/www/a.sjds.net/vendor/topthink/think-orm/src/db/concern/TableFieldInfo.php ( 2.63 KB )
  123. /yingpanguazai/ssd/ssd1/www/a.sjds.net/vendor/topthink/think-orm/src/db/concern/Transaction.php ( 2.77 KB )
  124. /yingpanguazai/ssd/ssd1/www/a.sjds.net/vendor/topthink/framework/src/think/log/driver/File.php ( 5.96 KB )
  125. /yingpanguazai/ssd/ssd1/www/a.sjds.net/vendor/topthink/framework/src/think/contract/LogHandlerInterface.php ( 0.86 KB )
  126. /yingpanguazai/ssd/ssd1/www/a.sjds.net/vendor/topthink/framework/src/think/log/Channel.php ( 3.89 KB )
  127. /yingpanguazai/ssd/ssd1/www/a.sjds.net/vendor/topthink/framework/src/think/event/LogRecord.php ( 1.02 KB )
  128. /yingpanguazai/ssd/ssd1/www/a.sjds.net/vendor/topthink/think-helper/src/Collection.php ( 16.47 KB )
  129. /yingpanguazai/ssd/ssd1/www/a.sjds.net/vendor/topthink/framework/src/think/facade/View.php ( 1.70 KB )
  130. /yingpanguazai/ssd/ssd1/www/a.sjds.net/vendor/topthink/framework/src/think/View.php ( 4.39 KB )
  131. /yingpanguazai/ssd/ssd1/www/a.sjds.net/vendor/topthink/framework/src/think/Response.php ( 8.81 KB )
  132. /yingpanguazai/ssd/ssd1/www/a.sjds.net/vendor/topthink/framework/src/think/response/View.php ( 3.29 KB )
  133. /yingpanguazai/ssd/ssd1/www/a.sjds.net/vendor/topthink/framework/src/think/Cookie.php ( 6.06 KB )
  134. /yingpanguazai/ssd/ssd1/www/a.sjds.net/vendor/topthink/think-view/src/Think.php ( 8.38 KB )
  135. /yingpanguazai/ssd/ssd1/www/a.sjds.net/vendor/topthink/framework/src/think/contract/TemplateHandlerInterface.php ( 1.60 KB )
  136. /yingpanguazai/ssd/ssd1/www/a.sjds.net/vendor/topthink/think-template/src/Template.php ( 46.61 KB )
  137. /yingpanguazai/ssd/ssd1/www/a.sjds.net/vendor/topthink/think-template/src/template/driver/File.php ( 2.41 KB )
  138. /yingpanguazai/ssd/ssd1/www/a.sjds.net/vendor/topthink/think-template/src/template/contract/DriverInterface.php ( 0.86 KB )
  139. /yingpanguazai/ssd/ssd1/www/a.sjds.net/runtime/temp/97cad012e8e159aae2fe347a411e8351.php ( 12.06 KB )
  140. /yingpanguazai/ssd/ssd1/www/a.sjds.net/vendor/topthink/think-trace/src/Html.php ( 4.42 KB )
  1. CONNECT:[ UseTime:0.001065s ] mysql:host=127.0.0.1;port=3306;dbname=a_sjds;charset=utf8mb4
  2. SHOW FULL COLUMNS FROM `fenlei` [ RunTime:0.001391s ]
  3. SELECT * FROM `fenlei` WHERE `fid` = 0 [ RunTime:0.002714s ]
  4. SELECT * FROM `fenlei` WHERE `fid` = 63 [ RunTime:0.001533s ]
  5. SHOW FULL COLUMNS FROM `set` [ RunTime:0.001454s ]
  6. SELECT * FROM `set` [ RunTime:0.024418s ]
  7. SHOW FULL COLUMNS FROM `article` [ RunTime:0.002058s ]
  8. SELECT * FROM `article` WHERE `id` = 467095 LIMIT 1 [ RunTime:0.004456s ]
  9. UPDATE `article` SET `lasttime` = 1775549533 WHERE `id` = 467095 [ RunTime:0.004579s ]
  10. SELECT * FROM `fenlei` WHERE `id` = 64 LIMIT 1 [ RunTime:0.000609s ]
  11. SELECT * FROM `article` WHERE `id` < 467095 ORDER BY `id` DESC LIMIT 1 [ RunTime:0.001126s ]
  12. SELECT * FROM `article` WHERE `id` > 467095 ORDER BY `id` ASC LIMIT 1 [ RunTime:0.001212s ]
  13. SELECT * FROM `article` WHERE `id` < 467095 ORDER BY `id` DESC LIMIT 10 [ RunTime:0.002141s ]
  14. SELECT * FROM `article` WHERE `id` < 467095 ORDER BY `id` DESC LIMIT 10,10 [ RunTime:0.001936s ]
  15. SELECT * FROM `article` WHERE `id` < 467095 ORDER BY `id` DESC LIMIT 20,10 [ RunTime:0.001999s ]
0.234883s