2025-2026道德与法治资源号连载《道德与法治》九下新版1.2复杂多变的关系课件,还包括视频、练习、教学设计、单元复习、单元测试等

AUTUMN IS COMING
老师,您好!
欢迎来到【道德与法治资源号】公众号。2025-2026道德与法治九下课件已经开始更新了,很多老朋友都知道,咱们得目标一直是致力于弄出更多实用、优质的资源的。
今年咱们多了一个新板块,就是道德与法治知识点的背诵技巧。因为在实际教学过程中,我们也常常面临学生普遍性的抵触背诵,以及背诵方法缺失的问题。说到的这个背诵,应该有很多老师是能够跟我们共情的,它应该是咱们教学之外最为操心的一个事情了,而且因为总要抽查而容易影响到教学的进度。有时候看到有的同学明明花了那么多时间背诵,还是背不会,考试一团糟,真的比他们还着急。
经过我们多年的摸索,现在终于找到了一种课堂上可用,效果还不错的方法。希望在这里分享给大家,能给您的课堂增添点有趣的新东西,让学生学得更轻松点,记东西牢固一点,考试考的好一点!
如果您觉得我们的内容有用,请多给我们点赞、转发,共同助力更多学生成长受益!感谢!
—— 就爱分享实用资源的【道德与法治资源号】

部
分
课
件
预
览
































部
分
讲
课
稿
预
览

九下1.2《复杂多变的关系》讲课稿
一、新课导入
师:同学们,上课之前请大家思考一下英国前首相丘吉尔的这句话:“世界上没有永远的敌人,也没有永远的朋友,只有永远的利益!” 同学们觉得这句话有没有道理呢?
师:其实,这句话背后藏着国际关系的核心逻辑。我们不妨来看一组中美关系在不同时期的演变:新中国建立后,中国倒向苏联,受到美国的遏制;1970年乒乓外交打破僵局,中美关系逐渐正常化,进入了偶有小风波的蜜月期;2018年开始,两国矛盾不断,关系日益紧张;而到了2025年10月,双方又达成了框架贸易协定。
师:从遏制到缓和,从紧张到合作,中美关系的跌宕起伏正是基于国家利益的变化而导致的结果?从中美关系的变化中,我们也能直观感受到国际关系有什么特点呢?对,就是复杂多变!今天,我们就一起来深入探究《复杂多变的关系》这一课,解开国际关系的神秘面纱。
二、新课讲授
(一)变化中的世界格局
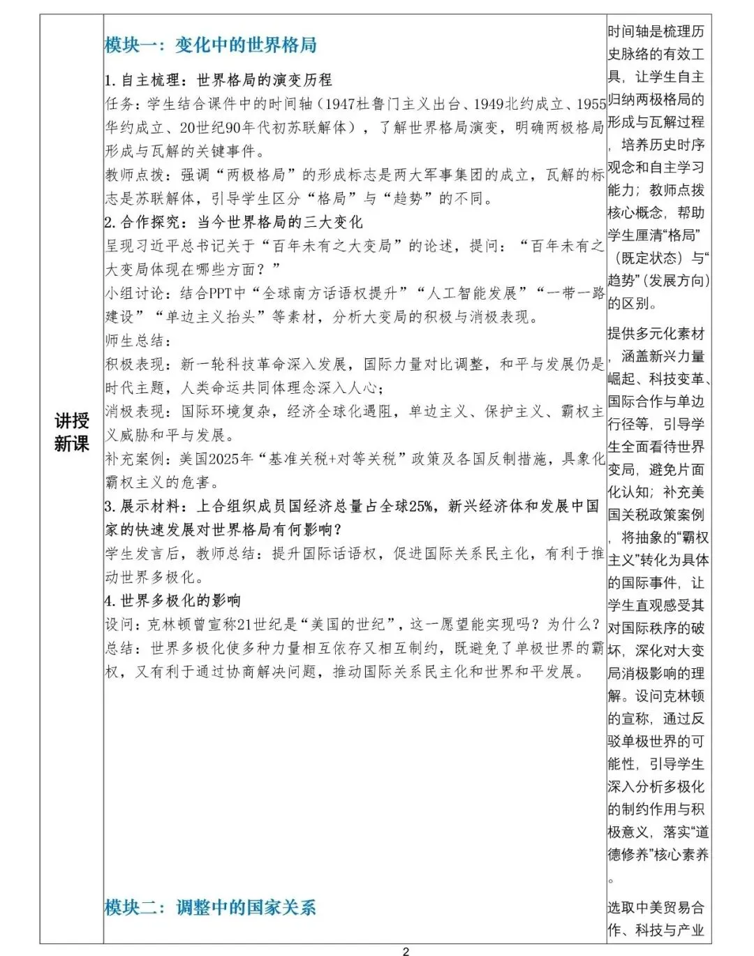
师:首先,我们来梳理世界格局的演变历程。请大家结合课件上的时间轴,想一想关键节点对应的历史事件:1947年杜鲁门主义出台,标志着冷战正式开始;1949年北大西洋公约成立,1955年华沙条约成立,这两大军事集团的出现,意味着美苏对峙的两极格局正式形成;而到了20世纪90年代初,苏联解体、东欧剧变,两极格局被打破,世界进入了多极化趋势。
师:这里大家要注意一个易错点——世界多极化是一种发展趋势,并不是已经形成的现实格局。那“极”到底指什么呢?简单来说,就是综合国力强、对国际事务影响大的国家或国家集团。现在世界上已经出现了若干个这样的政治经济力量中心,比如美国作为当今唯一的超级大国,在军事、经济、科技等方面居世界领先地位;中国是第二大经济体,综合国力位居世界前列;俄罗斯虽实力削弱,但大国地位不容置疑,拥有强大的军事力量和巨大的发展潜力;欧盟是当今世界经济实力最强、一体化程度最高的国家联合体;日本作为第三经济强国,也在谋求政治和军事大国地位。
师:习近平总书记在党的二十大报告中指出,当前世界之变、时代之变、历史之变正以前所未有的方式展开。这就是我们常说的“百年未有之大变局”。大家结合课件中的素材,分组讨论一下,这场大变局有哪些积极表现和消极表现?
师:好,时间到!哪位小组先来分享积极表现?这位同学说得很好,新一轮科技革命和产业变革深入发展,比如人工智能高速发展;国际力量对比深刻调整,像金砖国家扩员让“全球南方”话语权提升;和平与发展仍然是时代主题,“一带一路”倡议绘就发展新蓝图,全球最大自贸区彰显新型治理能力,人类命运共同体理念深入人心。
师:那消极表现呢?没错,国际环境日趋复杂,不稳定性不确定性明显增加。比如美国2025年推出的“基准关税+对等关税”双层架构,对不同国家征收差异化关税,对中国、越南等国关税高达34%-46%,这就是典型的单边主义和保护主义。这种行为引发了多国反制,中国加征关税并实施稀土出口管制,导致美国F-35战斗机生产停滞;欧盟也对美钢铝制品加征关税,法国干邑白兰地行业年损失超20亿欧元。除此之外,霸权主义依然存在,北约东扩、美军全球300多个军事基地,这些都对世界和平与发展构成了威胁。
师:值得关注的是,一些新兴经济体和发展中国家正在快速发展。以上海合作组织为例,其成员国经济总量接近30万亿美元,占全球GDP比重超25%,在数字经济、人工智能治理等领域联合发布政策倡议,有效提升了新兴市场国家的国际话语权。这一现象带来了什么影响呢?对,它有利于推动世界多极化,让国际格局更加平衡。
师:那世界多极化到底有什么意义?我们不妨思考一下,克林顿曾宣称21世纪将是“美国的世纪”,这个愿望能实现吗?显然不能。因为世界多极化使多种国际力量既相互依存又相互制约,任何国家都难以单独主宰世界事务。这不仅有利于各国通过协商解决各种问题,促进国际关系民主化,更能推动世界和平与发展。
(二)调整中的国家关系
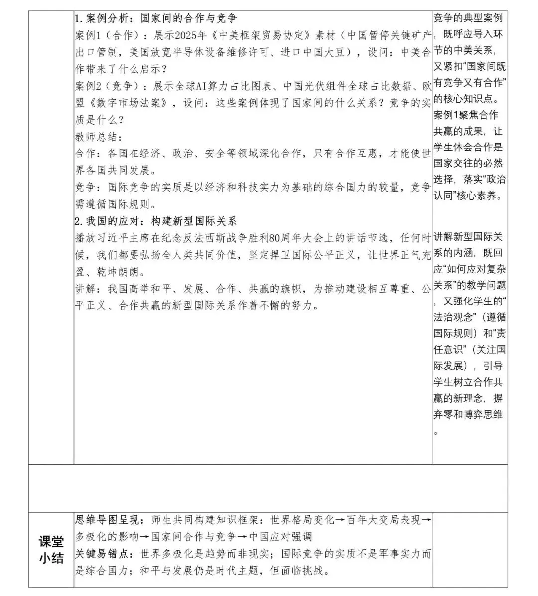
师:随着科学技术的进步,国与国之间的交往越来越频繁,国家关系也在不断调整。在这一过程中,既有友好往来,也有战争冲突,而最主要的互动方式就是合作与竞争。师:我们先看合作。中美关系就是最好的例子,2025年11月达成的《中美框架贸易协定》标志着务实合作回归,中国暂停稀土、镓等关键矿产出口管制,美国则放宽半导体设备维修许可,并承诺未来三年每年进口2500万吨中国大豆。这告诉我们,在经济全球化与世界多极化的进程中,各国在经济、政治、安全、文化等领域深化合作,寻求发展,只有合作互惠,才能实现共同发展。
师:但合作之外,国家间的竞争也无处不在。大家看课件中的数据:美国AI芯片算力全球占比达到68.9%,中国在新能源领域占据优势,为全球贡献了80%以上的光伏组件,欧盟还通过《数字市场法案》争夺数字经济主导权。这些案例都说明,国际竞争十分激烈。那国际竞争的实质是什么呢?WTO总干事奥孔乔-伊维拉说得好:“21世纪的国家竞争,本质是制定让对手不得不遵守的规则的能力。” 从本质上讲,这是以经济和科技实力为基础的综合国力的较量。
师:这里大家要注意,国际竞争不是无序的,需要各方共同遵循一定的国际规则。就像体育比赛需要规则一样,国际关系也需要国际法、联合国宪章等规则来规范,这样才能保证竞争的公平公正。
师:面对复杂多变的国际形势,我国是怎么做的呢?2025年9月,习近平主席在纪念中国人民抗日战争暨世界反法西斯战争胜利80周年大会上强调:“任何时候,我们都要弘扬全人类共同价值,坚定捍卫国际公平正义,让世界正气充盈、乾坤朗朗。” 这明确了我国的立场——高举和平、发展、合作、共赢的旗帜,为推动建设相互尊重、公平正义、合作共赢的新型国际关系作着不懈的努力。
三、课堂小结
师:现在我们一起来梳理一下本节课的知识框架。首先,世界格局发生了深刻变化,两极格局瓦解后,世界向多极化发展,百年未有之大变局加速演进;其次,百年大变局有积极和消极双重表现,新兴经济体的发展推动了多极化进程;再次,世界多极化有利于促进国际关系民主化和世界和平发展;然后,国家间的交往主要表现为合作与竞争,竞争的实质是综合国力的较量,且需遵循国际规则;最后,我国积极推动构建新型国际关系,践行和平、发展、合作、共赢的理念。
师:还要强调几个关键易错点:第一,世界多极化是趋势而非现实;第二,国际竞争的实质不是军事实力,而是以经济和科技为基础的综合国力;第三,和平与发展仍是时代主题,但面临单边主义、霸权主义等诸多挑战。
部
分
教
案
预
览






以上是资源中部分课件、讲课稿、教案和背诵技巧的展示,你心动了吗,有任何问题都可以联系我们哦


资源包含内容


PART.01

资源更新进度

九上精彩
2025秋九上道法优质课件|1.1坚持改革开放课件(讲课稿、背诵技巧、教案等)
2025秋九上道法优质课件|1.2走向共同富裕课件(讲课稿、背诵技巧、教案等)
2025秋九上道法优质课件|2.1创新改变生活课件(讲课稿、背诵技巧、教案等)
2025秋九上道法优质课件|2.2创新永无止境课件(讲课稿、背诵技巧、教案等)
2025秋九上道法优质课件|3.1生活在新型的民主国家课件(讲课稿、背诵技巧、教案等)
八上精彩
2025秋八上道法优质课件|1.1认识社会生活课件(讲课稿、背诵技巧、教案等)
2025秋八上道法优质课件|1.2我们都是社会的一员课件(讲课稿、背诵技巧、教案等)
2025秋八上道法优质课件|2.1人的社会化课件(讲课稿、背诵技巧、
2025秋八上道法优质课件|2.2养成亲社会行为课件(讲课稿、背诵技巧、教案等)
2025秋八上道法优质课件|3.1网络改变世界课件(讲课稿、背诵技巧、教案等)
2025秋八上道法优质课件|3.2营造清朗空间课件(讲课稿、背诵技巧、教案等)
2025秋八上道法优质课件|4.1维护秩序靠规则课件(讲课稿、背诵技巧、教案等)
扫码关注公众号

联系作者

获取课件资源


请点击下方小心心或者设【道德与法治资源号】为☆星标☆公众号,不错过任何一篇好文哦
