


点击蓝字 关注我们

陪娃一起成长



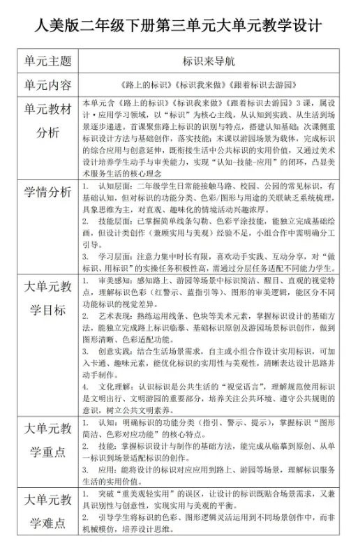
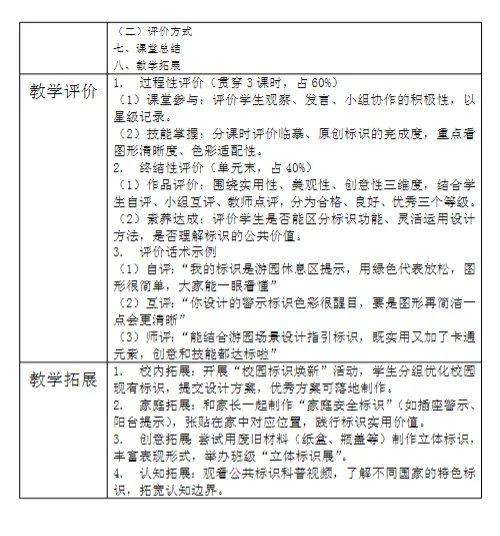
详细内容

点击上图链接,回复“朗读宝”获取试用会员

课本目录

课件内容展示




教案展示





如果你也觉得资源很棒,快分享给身边的小伙伴吧
如链接失效,或想获得更多干货,
可添加轩妈微信
微信号|xuanma122188
公众号|轩妈育娃成长营
领取完整电子版:

在公众号对话框中直接回复V2637🉑领取资料
声明:
本微信公众账号分享的资源均通过网络等公共合法渠道获得,仅供试用!版权属于原出版机构或影像公司,本资源为电子载体,传播分享仅限于家庭使用与交流心得、参考和辅助购买决策,不得以任何理由在商业行为中使用,若喜欢此资源,建议购买实体产品。文章中的视频及图片均来自网络,版权归原作者或原出版社所有。
如有侵权,请及时联系删除。