
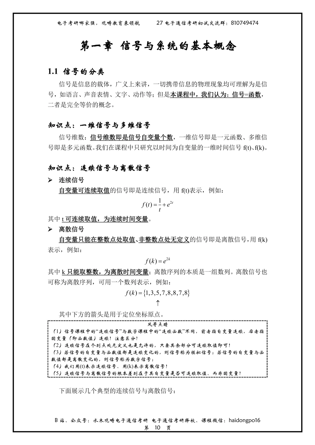
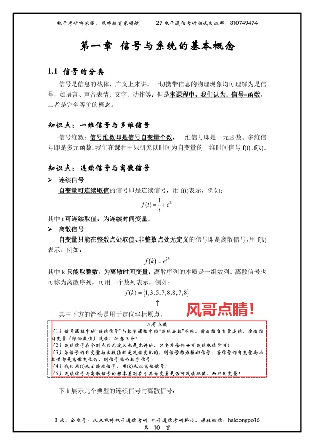
26电子通信考研群

27电子通信考研群
导语

亲爱的考研小伙伴,是不是总觉得复习资料太零散、重点抓不住?别担心,水木观畴团队懂你的苦恼!我们精心打造的《宝典S》正式亮相!它就像一位贴心的备考管家,帮你把杂乱的知识点整理得明明白白~它紧贴最新考纲,用星级标注让你一眼锁定高频考点;金牌讲师逐条批注,把晦涩的知识点讲得生动易懂;还有超详细的真题解析和避坑指南,让你少走弯路!更棒的是,它还能和水木课程完美配合,其中信号包含五大主流版本,打造"学-练-问-通"的完整闭环,让备考不再孤单~这份凝聚了教研团队无数心血的宝典,就是我们送给追梦路上你的最暖礼物!现在就来解锁属于你的上岸秘籍吧,让我们一起把焦虑变成稳稳的进步!
宝典S高清电子版领取:进上方27考研QQ群,找管理员学长学姐领取
01

宝典S亮点

【紧扣目标院校大纲,拒绝盲目复习】
我们深度研读高校最新考研初试大纲,逐章梳理专业考点范围,确保资料内容100%贴合目标院校考核要求。每一个知识点、每一道配套习题都严格对标院校大纲边界,杜绝超纲内容干扰,让你复习方向不跑偏,把时间和精力精准用在专业得分点上。
【深挖院校近年真题,锁定专业核心重难点】
团队耗时数月整理各高校电子通信专业近3-5年考研初试真题,通过精准分析真题考频、分值占比,提炼出目标院校的高频考点、核心重难点及命题规律。让你清晰知道“哪些专业知识点必考、哪些是院校高频题型、哪些是拉开差距的关键模块”,复习更具针对性,避免“全面复习却抓不住院校核心”的误区。
【双标注体系,专业备考难度一目了然】
独家采用“重点星级标注+知识点难度标注”双体系,适配电子通信专业复习特点!专业重点知识点按院校考频和重要程度标注★1-3星,同时,每个知识点标注难度等级,基础薄弱可先攻克基础题型,进阶提升可聚焦中等及进阶难度知识点,适配不同备考阶段、不同基础的电子通信考生,实现分层高效复习。




左滑查看更多














【重磅升级:从PPT到汇编成册】
响应广大考生需求,资料完成从零散PPT到系统汇编成册的重磅升级!告别PPT翻找繁琐、内容碎片化的问题,汇编版资料按知识点逻辑、复习进度科学排版,整合考点解析、真题汇编、习题练习等全内容,便于携带、随时翻阅标注。同时,新增知识点交叉索引页,快速跳转关联内容,助力构建完整知识体系,让复习更有条理、效率翻倍!








【专家护航:水木金牌主讲老师逐点点评】
资料核心内容均由水木金牌主讲老师全程参与打磨,针对电子通信专业各考点进行逐点深度点评!老师凭借多年考研辅导经验和对院校命题趋势的精准把握,不仅标注出知识点的考核角度、易混淆点,更给出针对性复习建议和答题技巧指导。每一处点评都直击复习关键,帮你看透知识点本质、掌握核心解题思路,摆脱“死记硬背却不会运用”的困境,让复习更有方向、答题更有章法。




【专业配套精准解析,吃透考点不遗留】
资料中所有电子通信专业知识点均搭配详细解析,重难点题型附多思路解题方法及易错点提醒,不仅告诉你“考什么”,更教你“怎么答、怎么避坑”。结合目标院校真题命题逻辑设计专业配套练习题,让你在学习知识点后及时巩固,强化专业解题能力,实现“学-练-悟”闭环,避免“看懂知识点却不会做专业真题”的问题。




02

硬核研发,品质保障


耗费人力物力财力
主讲老师领衔名校研究生团队打造《宝典 S》,实际研发支出超 120 万元,迭代优化持续精进。历经 4 个大版本升级、5 次内容重审,3次交叉勘误,核心知识点修订提交累计超 3800 次,团队累计投入时间超 1.2 万小时,仅主讲老师一人专项研发时长就达 1000小时。


题目来源、权威性
题库包含真题、教材经典题,其中真题含量超过90%




03

课程深度配套,实现学习闭环

独家推出宝典S与专属课程搭配方案,打造“资料+视频+讲解+答疑”全维度学习资源体系!二者并非简单叠加,而是从内容到环节深度适配:宝典S的知识点同步对应课程视频讲解,课程重点又精准落脚于资料考点,配合专属讲解梳理逻辑、答疑服务解决困惑,形成“知识点吸收-强化练习-疑问解决-巩固提升”的完整闭环。彻底告别“独自复习遇瓶颈、疑问堆积难解决”的问题,让学习过程更顺畅,大幅提升备考体验与复习效率!疑问堆积难解决”的问题,让学习过程更顺畅,大幅提升备考体验与复习效率!
04

点击即看

扫描下列二维码即可观看

领取方式:一键三连本视频,并且评论“已三连,求分享~”,即可进入下方Q群找管理员领取!







水木观畴·部分院校25上岸喜报






























水木观畴·来自学员的真实反馈
我们每年都在卷教务教研,其实道理很简单
我们走在考题前面,你才能走在对手前面
今年,水木观畴再次不负众望
押题准、覆盖全,这真不是运气
而是我们想陪你一起赢的底气!
好消息接踵而至
福州大学、南邮、重邮、杭电、
深圳大学、安徽大学
西南交通大学、上海电力大学……
26考研成功「命中原题🎯」!


你们的好评,就是对我们最高的赞赏!👏
最好的广告
永远是大家考完后发自内心的“安利”
这些来自学弟学妹考后最真实反馈
就是最硬核的证明

好评刷屏实在太多了
愿所有努力,在明年春天
都能如期绽放!🌸
后台回复
【院校全称】:获得对应院校考情分析
【择校宝典】:获得27考研择校宝典领取方式
【QQ群】:获得电子通信考研群汇总

电子通信考研择校等信息
👈请联系东坡哥微信咨询

👈2027电子通信考研群

----水木观畴电子通信考研----