之前有老师跟我吐槽,说她每天刷到很多好课例视频,当时看得热血沸腾,想着"这个开场太棒了""这个活动设计我也能用",结果等到真正备课的时候,脑子里只剩下一个模糊的印象,翻半天收藏夹也找不到当时的重点在哪儿。

我说,你缺的不是好内容,是一个能把视频"拆"下来的工具。
今天就跟大家聊聊Ai好记这个工具。重要的是免费、免费、免费!(大家最关注的点我懂)

老朋友应该知道,我之前更多推荐是拿它整理会议录音、课程视频,但最近我换了个角度用它,发现对咱们老师来说,它其实是个非常适合做课例拆解和教学素材积累的多模态知识库。
如果你平时会看名师课堂、研究优质课视频,或者想把看过的内容真正转化成自己的教学设计,这篇可以认真看完。

把视频变成可以研究的文字稿
我现在最常用的方式,就是直接丢链接。
不管是B站上的公开课、抖音里的教学片段,还是小宇宙里的教育播客,只要粘贴链接进去,Ai好记就会自动解析。



几十秒之后,你看到的已经不是视频本身,而是一份结构清晰的图文内容稿。
它会自动拆段落、标时间戳、区分说话人,如果视频里有PPT或板书画面,还会同步提取出来,插在对应的位置。

这一步非常关键。
因为你拿到的,不再是"看过的素材",而是一份可以直接研究教学结构、活动设计和语言表达的文字底稿。

对咱们老师来说,这比反复拉进度条找那句话,效率高太多了。

一眼看清这节课是怎么设计的
解析完成后,左侧会自动生成思维导图和总结。
思维导图,其实就是这节课的教学骨架。导入怎么切入,活动怎么展开,提问放在哪里,小结如何收束,一眼就能看清。

很多名师课堂真正值得学习的,不是某一句精彩的话,而是整体的教学节奏和环节设计。
这一点,用思维导图看,比你自己手动记笔记清晰太多。
AI总结则更像是站在旁观者的角度,帮你快速提炼这节课的核心亮点和教学价值。
它还内置了多种模板,如果你平时在做课例研究、教学反思,点击选择对应模式,这一步会非常省时间。

从"看懂"到"能用"的关键一步
拆解结构之后,接下来就是理解和转化。
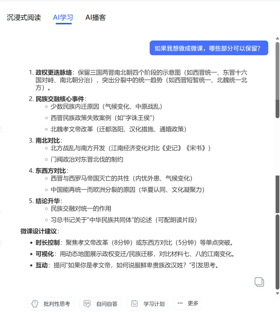
Ai好记右侧有个AI学习对话功能,我最近用得特别多。
你可以直接基于这节课的内容提问,比如:
"这个导入环节如果换成我们班的学情,要怎么调整?"
"这个活动设计的逻辑是什么?"
"如果我想做成微课,哪些部分可以保留?"

因为AI已经完整理解了视频内容,它给出的建议不是泛泛而谈,而是紧扣原始设计。

这一步,其实就是帮你完成从"看懂别人的课"到"形成自己的教学设计"的过渡。

把积累的内容真正管理起来
当你拆过的课例越来越多,管理就变得非常重要。
Ai好记会把所有解析过的内容,统一收进一个知识库里。你可以用三级目录分类,比如导入设计、活动案例、提问技巧、课堂语言等。

当你要备某个主题的课时,只需要关键词搜索,就能把以前拆过的相关内容全部调出来。
这一步,解决的是很多老师都会遇到的问题:课看过、笔记也记了,但真正要用的时候,全找不到了。
从这个角度看,Ai好记更像是一个为老师准备的教学素材库,而不只是笔记工具。

还有个意外惊喜
它还有个AI播客功能,会把一整节课的内容,压缩成几分钟的双人对谈播客。
我试了下,音色和节奏已经非常自然了。


如果你平时开车通勤时间长,或者想在碎片时间快速回顾课例,这个功能真的很适合。

写在最后
如果你只是偶尔看看视频,那Ai好记可能只是方便。
但如果你是长期做教学研究、课例积累、教学反思的老师,它的价值会被放大很多。
尤其是在课例拆解、教学设计、素材管理这些环节,它确实能帮你节省大量精力。
我们不是缺好内容,是缺把好内容真正转化成自己教学能力的方法。
如果你之前已经用过它,不妨换这个角度再试一次。
如果你还没用过,现在就可以尝试。
试完记得回来留言,告诉我有什么新发现🙏🏻

很多老师都在后台问,往期分享的AI工具、网站和资源去哪里找?
我专门做了一个老师专属AI助手——AI师辅网,里面汇集了超多往期发布的AI教学网页游戏,老师可以直接使用,还包括了教研、学科和办公场景需要的工具,一站式解决您的需求!

欢迎老师们扫描下方二维码,一键直达!
记得收藏哦!

