当前位置:首页>教案>用DeepSeek一键搞定教案、题库与课堂灵感

用DeepSeek一键搞定教案、题库与课堂灵感

  • 2026-03-29 00:06:03
用DeepSeek一键搞定教案、题库与课堂灵感
用DeepSeek一键搞定教案、题库与课堂灵感
临颍县樱桃郭学校  李童
01
导语
     是否曾在深夜为了一份教学设计案而绞尽脑汁?是否希望有一秒生成作文评语、数学例题的“分身术”?今天介绍的这位AI助手——DeepSeek,就能成为您备课教研的“超级外脑”。它完全免费、中文理解力强、响应速度极快,能通过对话方式帮您完成大量文本创作与策划工作。
     学完本篇,您将掌握:
     如何用DeepSeek快速生成一份结构完整的教学方案。
写出能让AI“精准干活”的指令(Prompt)秘诀。
     将DeepSeek灵活应用于出题、写评语、策划活动等多个教学场景。
02
核心教程:分步详解

步骤1:一键直达,开始对话

    无需下载,在电脑或手机浏览器中输入 www.deepseek.com 即可免费使用。点击界面中央的输入框,就可以开始与AI对话了。

步骤2:核心实战:生成一份教学设计案

     关键在于下达清晰的“指令”。对比以下两种问法:
    ❌ 模糊指令: “写一个教案”。(结果会太泛,不实用)
     ✅ 优秀指令: “请以初中语文教师身份,为鲁迅的《故乡》设计一份45分钟的教案。需要包含教学目标、重难点分析、课堂导入、互动环节和课后作业。请以表格形式呈现。”
     秘诀: “角色 + 任务 + 具体要求 + 输出格式”,这样AI生成的方案才精准可用。

步骤3:优化与追问,让方案更完美

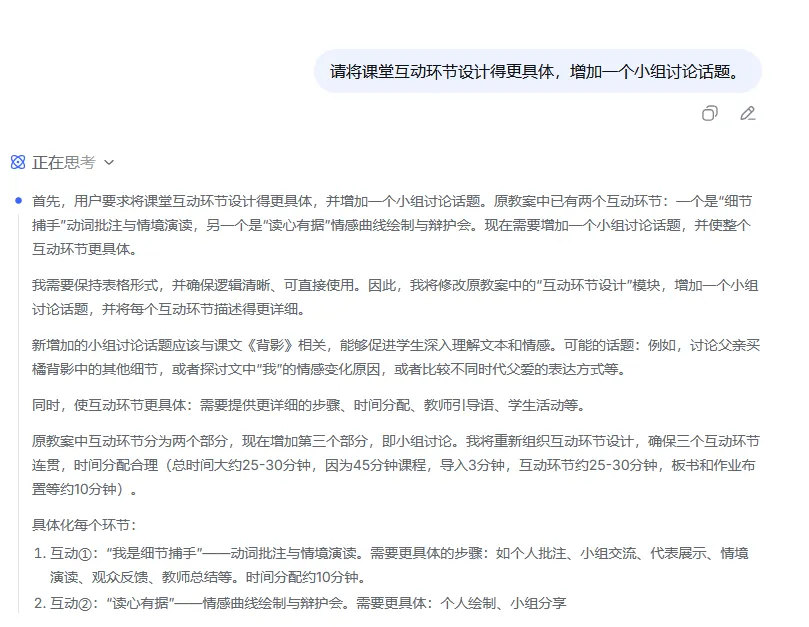
    文字: 如果对方案某部分不满意,可以直接在对话中要求调整。例如:“请将课堂互动环节设计得更具体,增加一个小组讨论话题。”DeepSeek会在原上下文基础上进行优化。生成的内容可以直接复制粘贴到您的文档中。
03
高阶技巧与教学融合

1、技巧进阶 | 让DeepSeek更懂教学

    公式1(生成试题): “请生成5道关于‘一元二次方程解法’的填空题,难度梯度递增,并附上答案。”
    公式2(写评语): “请根据以下学生作文片段(粘贴片段),写一段鼓励性为主、并指出一个改进点的评语,字数80字左右。”

2、教学场景联想:

     DeepSeek简直是教学“多面手”,你还可以用它来:
  • 策划班会:输入“设计一个‘网络安全’主题班会流程”。
  • 撰写通知:输入“写一份给家长的春季研学活动通知,要求语气亲切、事项清晰”。
  • 学习概念:输入“用比喻的方式向小学生解释‘光合作用’”。
04
文末互动区
     让DeepSeek处理重复性文案工作,您便能更专注于教学本身的设计与师生互动。
    实践任务: 请尝试用今天学的“优秀指令公式”,让DeepSeek为您生成一份本周的班级温馨提示或一份简短的学科知识小测验。欢迎将您的指令和成果截图,分享在评论区!
05
资源汇总
DeepSeek官网 
https://www.deepseek.com/
06
AI教学Prompt指令库(持续更新)

教案生成 · 结构化表格版

公式:角色 + 课文/主题 + 课时长度 + 必含模块 + 输出格式
指令原文:
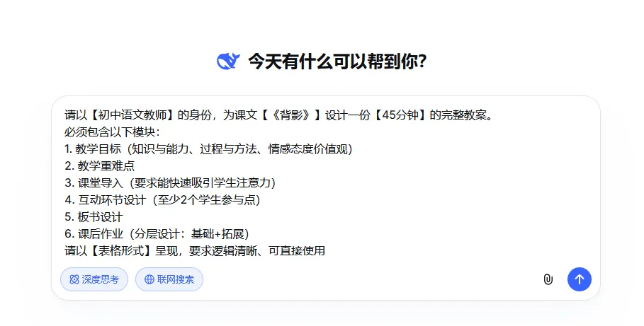
“请以【初中语文教师】的身份,为课文【《背影》】设计一份【45分钟】的完整教案。
必须包含以下模块:
教学目标(知识与能力、过程与方法、情感态度价值观)
教学重难点
课堂导入(要求能快速吸引学生注意力)
互动环节设计(至少2个学生参与点)
板书设计
课后作业(分层设计:基础+拓展)
请以【表格形式】呈现,要求逻辑清晰、可直接使用。”

作业评语 · 鼓励+改进型

公式:学生特点 + 作业表现 + 评语风格 + 字数限制
指令原文:
“我是一名【小学数学五年级】老师。
以下是一名【中等偏上、但偶尔粗心】的学生的作业片段(见下方)。
请为他写一段【以鼓励为主、同时指出1个具体改进点】的评语。
要求:语气亲切、不说套话、字数控制在【80字左右】。
作业片段:【此处粘贴学生作业】”

课堂互动问题 · 分层提问

公式:学科知识点 + 学生层次 + 问题类型 + 数量要求
指令原文:
“我正在教授【初中物理·光的反射】这一课。
请为我设计【6个】课堂提问问题,要求:
- 2个为基础记忆型(面向全体)
- 2个为理解应用型(面向中等生)
- 2个为分析评价型(面向学优生)
每个问题后附上【预设的学生答案】和【教师的追问建议】。”

家长会发言稿 · 温和专业风

公式:身份 + 场合 + 核心信息 + 语气要求
指令原文:
“我是一名【初三班主任】。
请在【期中考试后家长会】的背景下,为我撰写一份【5分钟】的发言稿。
需包含:
开场致谢与班级整体氛围介绍
本次考试整体情况分析(不提具体名次,强调进步)
给家长的三条具体、可操作的建议(如周末陪伴、手机管理、情绪疏导)
结尾鼓舞士气
语气要求:温和、真诚、专业,避免说教感。”

分层作业设计 · 三类梯度

公式:学科 + 知识点 + 难度分层 + 题型要求
指令原文:
“请以【高中英语】教师的身份,围绕【定语从句】这一语法点,设计一份【分层作业】。
分为三个层级:
- 基础层(掌握基本结构):5道选择题,附解析
- 进阶层(语境中运用):3道句子改写/合并题
- 挑战层(创造性输出):1道开放性写作任务,要求使用至少3个定语从句
请标注清楚每一层的设计意图。”

学科融合 · 用语文课讲科学

公式:课文 + 跨学科视角 + 探究任务
指令原文:
“我正在教【小学五年级语文·《蝙蝠和雷达》】。
请设计一个【语文+科学融合】的探究性学习任务。
要求:
以课文为起点,引导学生探究‘仿生学’原理
包含一个【小组合作】环节
最终产出形式可选:手抄报/短讲解视频/科学小笔记
提供教师的【引导性问题清单】(至少5个)
让语文课不只学语言,还能培养科学思维。”

情景模拟 · 历史人物朋友圈

公式:历史人物 + 关键事件 + 现代载体 + 思维训练
 指令原文:
“请为【八年级历史·辛亥革命】设计一个创意课堂活动:
假设【孙中山】有微信朋友圈,请模拟他在【武昌起义成功后】发一条朋友圈。
要求包含:
朋友圈正文(符合人物语气和时代背景)
评论区(至少3位同时代人物回复,如黄兴、袁世凯、隆裕太后等,需符合各自立场)
点赞名单
此活动旨在训练学生【历史代入感】与【多视角分析能力】。
请附上教师的【活动组织建议】。”

情绪疏导 · 班会课心理微课

公式:学生常见情绪 + 心理技巧 + 活动形式
指令原文:
“我是一名【初一班主任】。
近期发现班里不少学生因【期中考试临近】出现焦虑、失眠、注意力不集中等情况。
请为我设计一节【15分钟】的心理微班会,主题为‘和焦虑做朋友’。
要求:
包含一个简单的【情绪识别小活动】(2-3分钟)
用【比喻或故事】的方式讲解焦虑的积极作用
教给学生【一个立刻能用的呼吸/放松技巧】
结尾布置一个【微小而温暖】的课后行动
语言风格:温暖、接纳、不说教。”

游戏化教学 · 学科密室逃脱

公式:学科知识点 + 游戏机制 + 小组合作 + 限时挑战
指令原文:
“请为【小学四年级数学·四则运算】设计一个【密室逃脱】风格的课堂复习游戏。
场景设定:被困在数学古堡,需要破解5道运算谜题才能拿到钥匙。
要求:
每道题需结合【生活情境】(如购物找零、时间计算等)
设计一个【线索卡】机制,答对一题获得一条线索
支持【小组合作】,每组一份任务卡
教师版需附【正确答案】和【易错点提示】
让复习课像闯关一样有趣!”

AI辅助教研 · 课堂观察量表定制

公式:听课目的 + 观察维度 + 记录方式 + 反馈重点
指令原文:
“下周我要听一节【小学语文·阅读课】。
请为我设计一份【课堂观察量表】,帮助我进行【同伴听课与反馈】。
量表需包含以下维度:
教师提问类型(记忆型/理解型/批判型)的频次统计
学生应答方式(集体答/个别答/讨论后答)的记录区
教师理答行为(简单肯定/追问/引导/纠错)的观察项
整体建议区(亮点1条 + 改进建议1条)
量表设计应【简洁、可勾选、便于现场快速记录】。”
07
教师简介
     李童,中共党员,毕业于师范院校,现任临颍县樱桃郭学校初中数学教师并担任班主任工作,已有三年班主任经验。自踏上教育岗位以来,她始终坚信“教育是爱与智慧的双向奔赴”,以爱心构建温暖班集体,尊重每一位学生的成长节奏;以智慧探索育人方法,注重培养学生的数学思维与核心素养。
     在班级管理中,她秉持“严在当严处,爱在细微中”的教育格言,既注重规则意识的树立,又于日常点滴中给予学生关怀与引导。她善于将现代教育技术与课堂教学深度融合,创新教学方法,激发学生学习兴趣,营造积极融洽、思辨活跃的课堂氛围。作为班主任,她耐心倾听学生心声,关注个体发展,是学生心中可信赖的良师益友。
     凭借扎实的教学功底和突出的育人能力,李童老师屡获佳绩:荣获“县级优秀班主任”称号,在“中原同课异构大赛”中荣获初中数学特等奖,在“临颍县AI赋能课件制作大赛”中荣获一等奖。同时,她积极发挥示范引领作用,担任名班主任工作室助理,参与教育教学研讨,助力青年教师共同成长。
     李童老师始终以“成为学生成长路上的点灯人”为志,在教育的道路上步履不停,用爱与智慧照亮学生前行的方向。
08
技术使用视频分享
END
编辑 | 韩丽萍          供稿 | 李童
校对 | 张在希          审核 | 朱俊平
投稿信箱:lyxrgzn@163.com,聚焦AI赋能教育,欢迎每一份创新与实践成果投递!
投稿须知:      
      1.来稿需反复检查,杜绝错别字,并文责自负。      
      2.本公众号对所录用稿件有删改权。      
      来稿请附作者简介、生活照一张、单位名称、联络方式、最后注明微信(文稿采用后便于联系),以正文加附件形式。      
      3.文章如两周内未发表,即未被采用。可另投其他媒体。
版权声明:本公众号原创稿件欢迎大家转载,转载时请务必注明出处“临颍AI+教育数智化工坊”。本公众号转载的其他稿件,版权归作者所有,若未能找到作者和原始出处,还望谅解。如原作者看到,欢迎联系小编,我们会在后续转载文章中声明。谢谢!

最新文章

随机文章

基本 文件 流程 错误 SQL 调试
  1. 请求信息 : 2026-04-12 12:17:15 HTTP/2.0 GET : https://a.sjds.net/a/474304.html
  2. 运行时间 : 0.199196s [ 吞吐率:5.02req/s ] 内存消耗:4,701.15kb 文件加载:140
  3. 缓存信息 : 0 reads,0 writes
  4. 会话信息 : SESSION_ID=b2a712ac62c8beb2f22541ee68493843
  1. /yingpanguazai/ssd/ssd1/www/a.sjds.net/public/index.php ( 0.79 KB )
  2. /yingpanguazai/ssd/ssd1/www/a.sjds.net/vendor/autoload.php ( 0.17 KB )
  3. /yingpanguazai/ssd/ssd1/www/a.sjds.net/vendor/composer/autoload_real.php ( 2.49 KB )
  4. /yingpanguazai/ssd/ssd1/www/a.sjds.net/vendor/composer/platform_check.php ( 0.90 KB )
  5. /yingpanguazai/ssd/ssd1/www/a.sjds.net/vendor/composer/ClassLoader.php ( 14.03 KB )
  6. /yingpanguazai/ssd/ssd1/www/a.sjds.net/vendor/composer/autoload_static.php ( 4.90 KB )
  7. /yingpanguazai/ssd/ssd1/www/a.sjds.net/vendor/topthink/think-helper/src/helper.php ( 8.34 KB )
  8. /yingpanguazai/ssd/ssd1/www/a.sjds.net/vendor/topthink/think-validate/src/helper.php ( 2.19 KB )
  9. /yingpanguazai/ssd/ssd1/www/a.sjds.net/vendor/topthink/think-orm/src/helper.php ( 1.47 KB )
  10. /yingpanguazai/ssd/ssd1/www/a.sjds.net/vendor/topthink/think-orm/stubs/load_stubs.php ( 0.16 KB )
  11. /yingpanguazai/ssd/ssd1/www/a.sjds.net/vendor/topthink/framework/src/think/Exception.php ( 1.69 KB )
  12. /yingpanguazai/ssd/ssd1/www/a.sjds.net/vendor/topthink/think-container/src/Facade.php ( 2.71 KB )
  13. /yingpanguazai/ssd/ssd1/www/a.sjds.net/vendor/symfony/deprecation-contracts/function.php ( 0.99 KB )
  14. /yingpanguazai/ssd/ssd1/www/a.sjds.net/vendor/symfony/polyfill-mbstring/bootstrap.php ( 8.26 KB )
  15. /yingpanguazai/ssd/ssd1/www/a.sjds.net/vendor/symfony/polyfill-mbstring/bootstrap80.php ( 9.78 KB )
  16. /yingpanguazai/ssd/ssd1/www/a.sjds.net/vendor/symfony/var-dumper/Resources/functions/dump.php ( 1.49 KB )
  17. /yingpanguazai/ssd/ssd1/www/a.sjds.net/vendor/topthink/think-dumper/src/helper.php ( 0.18 KB )
  18. /yingpanguazai/ssd/ssd1/www/a.sjds.net/vendor/symfony/var-dumper/VarDumper.php ( 4.30 KB )
  19. /yingpanguazai/ssd/ssd1/www/a.sjds.net/vendor/topthink/framework/src/think/App.php ( 15.30 KB )
  20. /yingpanguazai/ssd/ssd1/www/a.sjds.net/vendor/topthink/think-container/src/Container.php ( 15.76 KB )
  21. /yingpanguazai/ssd/ssd1/www/a.sjds.net/vendor/psr/container/src/ContainerInterface.php ( 1.02 KB )
  22. /yingpanguazai/ssd/ssd1/www/a.sjds.net/app/provider.php ( 0.19 KB )
  23. /yingpanguazai/ssd/ssd1/www/a.sjds.net/vendor/topthink/framework/src/think/Http.php ( 6.04 KB )
  24. /yingpanguazai/ssd/ssd1/www/a.sjds.net/vendor/topthink/think-helper/src/helper/Str.php ( 7.29 KB )
  25. /yingpanguazai/ssd/ssd1/www/a.sjds.net/vendor/topthink/framework/src/think/Env.php ( 4.68 KB )
  26. /yingpanguazai/ssd/ssd1/www/a.sjds.net/app/common.php ( 0.03 KB )
  27. /yingpanguazai/ssd/ssd1/www/a.sjds.net/vendor/topthink/framework/src/helper.php ( 18.78 KB )
  28. /yingpanguazai/ssd/ssd1/www/a.sjds.net/vendor/topthink/framework/src/think/Config.php ( 5.54 KB )
  29. /yingpanguazai/ssd/ssd1/www/a.sjds.net/config/app.php ( 0.95 KB )
  30. /yingpanguazai/ssd/ssd1/www/a.sjds.net/config/cache.php ( 0.78 KB )
  31. /yingpanguazai/ssd/ssd1/www/a.sjds.net/config/console.php ( 0.23 KB )
  32. /yingpanguazai/ssd/ssd1/www/a.sjds.net/config/cookie.php ( 0.56 KB )
  33. /yingpanguazai/ssd/ssd1/www/a.sjds.net/config/database.php ( 2.48 KB )
  34. /yingpanguazai/ssd/ssd1/www/a.sjds.net/vendor/topthink/framework/src/think/facade/Env.php ( 1.67 KB )
  35. /yingpanguazai/ssd/ssd1/www/a.sjds.net/config/filesystem.php ( 0.61 KB )
  36. /yingpanguazai/ssd/ssd1/www/a.sjds.net/config/lang.php ( 0.91 KB )
  37. /yingpanguazai/ssd/ssd1/www/a.sjds.net/config/log.php ( 1.35 KB )
  38. /yingpanguazai/ssd/ssd1/www/a.sjds.net/config/middleware.php ( 0.19 KB )
  39. /yingpanguazai/ssd/ssd1/www/a.sjds.net/config/route.php ( 1.89 KB )
  40. /yingpanguazai/ssd/ssd1/www/a.sjds.net/config/session.php ( 0.57 KB )
  41. /yingpanguazai/ssd/ssd1/www/a.sjds.net/config/trace.php ( 0.34 KB )
  42. /yingpanguazai/ssd/ssd1/www/a.sjds.net/config/view.php ( 0.82 KB )
  43. /yingpanguazai/ssd/ssd1/www/a.sjds.net/app/event.php ( 0.25 KB )
  44. /yingpanguazai/ssd/ssd1/www/a.sjds.net/vendor/topthink/framework/src/think/Event.php ( 7.67 KB )
  45. /yingpanguazai/ssd/ssd1/www/a.sjds.net/app/service.php ( 0.13 KB )
  46. /yingpanguazai/ssd/ssd1/www/a.sjds.net/app/AppService.php ( 0.26 KB )
  47. /yingpanguazai/ssd/ssd1/www/a.sjds.net/vendor/topthink/framework/src/think/Service.php ( 1.64 KB )
  48. /yingpanguazai/ssd/ssd1/www/a.sjds.net/vendor/topthink/framework/src/think/Lang.php ( 7.35 KB )
  49. /yingpanguazai/ssd/ssd1/www/a.sjds.net/vendor/topthink/framework/src/lang/zh-cn.php ( 13.70 KB )
  50. /yingpanguazai/ssd/ssd1/www/a.sjds.net/vendor/topthink/framework/src/think/initializer/Error.php ( 3.31 KB )
  51. /yingpanguazai/ssd/ssd1/www/a.sjds.net/vendor/topthink/framework/src/think/initializer/RegisterService.php ( 1.33 KB )
  52. /yingpanguazai/ssd/ssd1/www/a.sjds.net/vendor/services.php ( 0.14 KB )
  53. /yingpanguazai/ssd/ssd1/www/a.sjds.net/vendor/topthink/framework/src/think/service/PaginatorService.php ( 1.52 KB )
  54. /yingpanguazai/ssd/ssd1/www/a.sjds.net/vendor/topthink/framework/src/think/service/ValidateService.php ( 0.99 KB )
  55. /yingpanguazai/ssd/ssd1/www/a.sjds.net/vendor/topthink/framework/src/think/service/ModelService.php ( 2.04 KB )
  56. /yingpanguazai/ssd/ssd1/www/a.sjds.net/vendor/topthink/think-trace/src/Service.php ( 0.77 KB )
  57. /yingpanguazai/ssd/ssd1/www/a.sjds.net/vendor/topthink/framework/src/think/Middleware.php ( 6.72 KB )
  58. /yingpanguazai/ssd/ssd1/www/a.sjds.net/vendor/topthink/framework/src/think/initializer/BootService.php ( 0.77 KB )
  59. /yingpanguazai/ssd/ssd1/www/a.sjds.net/vendor/topthink/think-orm/src/Paginator.php ( 11.86 KB )
  60. /yingpanguazai/ssd/ssd1/www/a.sjds.net/vendor/topthink/think-validate/src/Validate.php ( 63.20 KB )
  61. /yingpanguazai/ssd/ssd1/www/a.sjds.net/vendor/topthink/think-orm/src/Model.php ( 23.55 KB )
  62. /yingpanguazai/ssd/ssd1/www/a.sjds.net/vendor/topthink/think-orm/src/model/concern/Attribute.php ( 21.05 KB )
  63. /yingpanguazai/ssd/ssd1/www/a.sjds.net/vendor/topthink/think-orm/src/model/concern/AutoWriteData.php ( 4.21 KB )
  64. /yingpanguazai/ssd/ssd1/www/a.sjds.net/vendor/topthink/think-orm/src/model/concern/Conversion.php ( 6.44 KB )
  65. /yingpanguazai/ssd/ssd1/www/a.sjds.net/vendor/topthink/think-orm/src/model/concern/DbConnect.php ( 5.16 KB )
  66. /yingpanguazai/ssd/ssd1/www/a.sjds.net/vendor/topthink/think-orm/src/model/concern/ModelEvent.php ( 2.33 KB )
  67. /yingpanguazai/ssd/ssd1/www/a.sjds.net/vendor/topthink/think-orm/src/model/concern/RelationShip.php ( 28.29 KB )
  68. /yingpanguazai/ssd/ssd1/www/a.sjds.net/vendor/topthink/think-helper/src/contract/Arrayable.php ( 0.09 KB )
  69. /yingpanguazai/ssd/ssd1/www/a.sjds.net/vendor/topthink/think-helper/src/contract/Jsonable.php ( 0.13 KB )
  70. /yingpanguazai/ssd/ssd1/www/a.sjds.net/vendor/topthink/think-orm/src/model/contract/Modelable.php ( 0.09 KB )
  71. /yingpanguazai/ssd/ssd1/www/a.sjds.net/vendor/topthink/framework/src/think/Db.php ( 2.88 KB )
  72. /yingpanguazai/ssd/ssd1/www/a.sjds.net/vendor/topthink/think-orm/src/DbManager.php ( 8.52 KB )
  73. /yingpanguazai/ssd/ssd1/www/a.sjds.net/vendor/topthink/framework/src/think/Log.php ( 6.28 KB )
  74. /yingpanguazai/ssd/ssd1/www/a.sjds.net/vendor/topthink/framework/src/think/Manager.php ( 3.92 KB )
  75. /yingpanguazai/ssd/ssd1/www/a.sjds.net/vendor/psr/log/src/LoggerTrait.php ( 2.69 KB )
  76. /yingpanguazai/ssd/ssd1/www/a.sjds.net/vendor/psr/log/src/LoggerInterface.php ( 2.71 KB )
  77. /yingpanguazai/ssd/ssd1/www/a.sjds.net/vendor/topthink/framework/src/think/Cache.php ( 4.92 KB )
  78. /yingpanguazai/ssd/ssd1/www/a.sjds.net/vendor/psr/simple-cache/src/CacheInterface.php ( 4.71 KB )
  79. /yingpanguazai/ssd/ssd1/www/a.sjds.net/vendor/topthink/think-helper/src/helper/Arr.php ( 16.63 KB )
  80. /yingpanguazai/ssd/ssd1/www/a.sjds.net/vendor/topthink/framework/src/think/cache/driver/File.php ( 7.84 KB )
  81. /yingpanguazai/ssd/ssd1/www/a.sjds.net/vendor/topthink/framework/src/think/cache/Driver.php ( 9.03 KB )
  82. /yingpanguazai/ssd/ssd1/www/a.sjds.net/vendor/topthink/framework/src/think/contract/CacheHandlerInterface.php ( 1.99 KB )
  83. /yingpanguazai/ssd/ssd1/www/a.sjds.net/app/Request.php ( 0.09 KB )
  84. /yingpanguazai/ssd/ssd1/www/a.sjds.net/vendor/topthink/framework/src/think/Request.php ( 55.78 KB )
  85. /yingpanguazai/ssd/ssd1/www/a.sjds.net/app/middleware.php ( 0.25 KB )
  86. /yingpanguazai/ssd/ssd1/www/a.sjds.net/vendor/topthink/framework/src/think/Pipeline.php ( 2.61 KB )
  87. /yingpanguazai/ssd/ssd1/www/a.sjds.net/vendor/topthink/think-trace/src/TraceDebug.php ( 3.40 KB )
  88. /yingpanguazai/ssd/ssd1/www/a.sjds.net/vendor/topthink/framework/src/think/middleware/SessionInit.php ( 1.94 KB )
  89. /yingpanguazai/ssd/ssd1/www/a.sjds.net/vendor/topthink/framework/src/think/Session.php ( 1.80 KB )
  90. /yingpanguazai/ssd/ssd1/www/a.sjds.net/vendor/topthink/framework/src/think/session/driver/File.php ( 6.27 KB )
  91. /yingpanguazai/ssd/ssd1/www/a.sjds.net/vendor/topthink/framework/src/think/contract/SessionHandlerInterface.php ( 0.87 KB )
  92. /yingpanguazai/ssd/ssd1/www/a.sjds.net/vendor/topthink/framework/src/think/session/Store.php ( 7.12 KB )
  93. /yingpanguazai/ssd/ssd1/www/a.sjds.net/vendor/topthink/framework/src/think/Route.php ( 23.73 KB )
  94. /yingpanguazai/ssd/ssd1/www/a.sjds.net/vendor/topthink/framework/src/think/route/RuleName.php ( 5.75 KB )
  95. /yingpanguazai/ssd/ssd1/www/a.sjds.net/vendor/topthink/framework/src/think/route/Domain.php ( 2.53 KB )
  96. /yingpanguazai/ssd/ssd1/www/a.sjds.net/vendor/topthink/framework/src/think/route/RuleGroup.php ( 22.43 KB )
  97. /yingpanguazai/ssd/ssd1/www/a.sjds.net/vendor/topthink/framework/src/think/route/Rule.php ( 26.95 KB )
  98. /yingpanguazai/ssd/ssd1/www/a.sjds.net/vendor/topthink/framework/src/think/route/RuleItem.php ( 9.78 KB )
  99. /yingpanguazai/ssd/ssd1/www/a.sjds.net/route/app.php ( 1.72 KB )
  100. /yingpanguazai/ssd/ssd1/www/a.sjds.net/vendor/topthink/framework/src/think/facade/Route.php ( 4.70 KB )
  101. /yingpanguazai/ssd/ssd1/www/a.sjds.net/vendor/topthink/framework/src/think/route/dispatch/Controller.php ( 4.74 KB )
  102. /yingpanguazai/ssd/ssd1/www/a.sjds.net/vendor/topthink/framework/src/think/route/Dispatch.php ( 10.44 KB )
  103. /yingpanguazai/ssd/ssd1/www/a.sjds.net/app/controller/Index.php ( 4.81 KB )
  104. /yingpanguazai/ssd/ssd1/www/a.sjds.net/app/BaseController.php ( 2.05 KB )
  105. /yingpanguazai/ssd/ssd1/www/a.sjds.net/vendor/topthink/think-orm/src/facade/Db.php ( 0.93 KB )
  106. /yingpanguazai/ssd/ssd1/www/a.sjds.net/vendor/topthink/think-orm/src/db/connector/Mysql.php ( 5.44 KB )
  107. /yingpanguazai/ssd/ssd1/www/a.sjds.net/vendor/topthink/think-orm/src/db/PDOConnection.php ( 52.47 KB )
  108. /yingpanguazai/ssd/ssd1/www/a.sjds.net/vendor/topthink/think-orm/src/db/Connection.php ( 8.39 KB )
  109. /yingpanguazai/ssd/ssd1/www/a.sjds.net/vendor/topthink/think-orm/src/db/ConnectionInterface.php ( 4.57 KB )
  110. /yingpanguazai/ssd/ssd1/www/a.sjds.net/vendor/topthink/think-orm/src/db/builder/Mysql.php ( 16.58 KB )
  111. /yingpanguazai/ssd/ssd1/www/a.sjds.net/vendor/topthink/think-orm/src/db/Builder.php ( 24.06 KB )
  112. /yingpanguazai/ssd/ssd1/www/a.sjds.net/vendor/topthink/think-orm/src/db/BaseBuilder.php ( 27.50 KB )
  113. /yingpanguazai/ssd/ssd1/www/a.sjds.net/vendor/topthink/think-orm/src/db/Query.php ( 15.71 KB )
  114. /yingpanguazai/ssd/ssd1/www/a.sjds.net/vendor/topthink/think-orm/src/db/BaseQuery.php ( 45.13 KB )
  115. /yingpanguazai/ssd/ssd1/www/a.sjds.net/vendor/topthink/think-orm/src/db/concern/TimeFieldQuery.php ( 7.43 KB )
  116. /yingpanguazai/ssd/ssd1/www/a.sjds.net/vendor/topthink/think-orm/src/db/concern/AggregateQuery.php ( 3.26 KB )
  117. /yingpanguazai/ssd/ssd1/www/a.sjds.net/vendor/topthink/think-orm/src/db/concern/ModelRelationQuery.php ( 20.07 KB )
  118. /yingpanguazai/ssd/ssd1/www/a.sjds.net/vendor/topthink/think-orm/src/db/concern/ParamsBind.php ( 3.66 KB )
  119. /yingpanguazai/ssd/ssd1/www/a.sjds.net/vendor/topthink/think-orm/src/db/concern/ResultOperation.php ( 7.01 KB )
  120. /yingpanguazai/ssd/ssd1/www/a.sjds.net/vendor/topthink/think-orm/src/db/concern/WhereQuery.php ( 19.37 KB )
  121. /yingpanguazai/ssd/ssd1/www/a.sjds.net/vendor/topthink/think-orm/src/db/concern/JoinAndViewQuery.php ( 7.11 KB )
  122. /yingpanguazai/ssd/ssd1/www/a.sjds.net/vendor/topthink/think-orm/src/db/concern/TableFieldInfo.php ( 2.63 KB )
  123. /yingpanguazai/ssd/ssd1/www/a.sjds.net/vendor/topthink/think-orm/src/db/concern/Transaction.php ( 2.77 KB )
  124. /yingpanguazai/ssd/ssd1/www/a.sjds.net/vendor/topthink/framework/src/think/log/driver/File.php ( 5.96 KB )
  125. /yingpanguazai/ssd/ssd1/www/a.sjds.net/vendor/topthink/framework/src/think/contract/LogHandlerInterface.php ( 0.86 KB )
  126. /yingpanguazai/ssd/ssd1/www/a.sjds.net/vendor/topthink/framework/src/think/log/Channel.php ( 3.89 KB )
  127. /yingpanguazai/ssd/ssd1/www/a.sjds.net/vendor/topthink/framework/src/think/event/LogRecord.php ( 1.02 KB )
  128. /yingpanguazai/ssd/ssd1/www/a.sjds.net/vendor/topthink/think-helper/src/Collection.php ( 16.47 KB )
  129. /yingpanguazai/ssd/ssd1/www/a.sjds.net/vendor/topthink/framework/src/think/facade/View.php ( 1.70 KB )
  130. /yingpanguazai/ssd/ssd1/www/a.sjds.net/vendor/topthink/framework/src/think/View.php ( 4.39 KB )
  131. /yingpanguazai/ssd/ssd1/www/a.sjds.net/vendor/topthink/framework/src/think/Response.php ( 8.81 KB )
  132. /yingpanguazai/ssd/ssd1/www/a.sjds.net/vendor/topthink/framework/src/think/response/View.php ( 3.29 KB )
  133. /yingpanguazai/ssd/ssd1/www/a.sjds.net/vendor/topthink/framework/src/think/Cookie.php ( 6.06 KB )
  134. /yingpanguazai/ssd/ssd1/www/a.sjds.net/vendor/topthink/think-view/src/Think.php ( 8.38 KB )
  135. /yingpanguazai/ssd/ssd1/www/a.sjds.net/vendor/topthink/framework/src/think/contract/TemplateHandlerInterface.php ( 1.60 KB )
  136. /yingpanguazai/ssd/ssd1/www/a.sjds.net/vendor/topthink/think-template/src/Template.php ( 46.61 KB )
  137. /yingpanguazai/ssd/ssd1/www/a.sjds.net/vendor/topthink/think-template/src/template/driver/File.php ( 2.41 KB )
  138. /yingpanguazai/ssd/ssd1/www/a.sjds.net/vendor/topthink/think-template/src/template/contract/DriverInterface.php ( 0.86 KB )
  139. /yingpanguazai/ssd/ssd1/www/a.sjds.net/runtime/temp/97cad012e8e159aae2fe347a411e8351.php ( 12.06 KB )
  140. /yingpanguazai/ssd/ssd1/www/a.sjds.net/vendor/topthink/think-trace/src/Html.php ( 4.42 KB )
  1. CONNECT:[ UseTime:0.000968s ] mysql:host=127.0.0.1;port=3306;dbname=a_sjds;charset=utf8mb4
  2. SHOW FULL COLUMNS FROM `fenlei` [ RunTime:0.001453s ]
  3. SELECT * FROM `fenlei` WHERE `fid` = 0 [ RunTime:0.001492s ]
  4. SELECT * FROM `fenlei` WHERE `fid` = 63 [ RunTime:0.002552s ]
  5. SHOW FULL COLUMNS FROM `set` [ RunTime:0.001444s ]
  6. SELECT * FROM `set` [ RunTime:0.000623s ]
  7. SHOW FULL COLUMNS FROM `article` [ RunTime:0.001498s ]
  8. SELECT * FROM `article` WHERE `id` = 474304 LIMIT 1 [ RunTime:0.001079s ]
  9. UPDATE `article` SET `lasttime` = 1775967435 WHERE `id` = 474304 [ RunTime:0.004222s ]
  10. SELECT * FROM `fenlei` WHERE `id` = 64 LIMIT 1 [ RunTime:0.000702s ]
  11. SELECT * FROM `article` WHERE `id` < 474304 ORDER BY `id` DESC LIMIT 1 [ RunTime:0.001210s ]
  12. SELECT * FROM `article` WHERE `id` > 474304 ORDER BY `id` ASC LIMIT 1 [ RunTime:0.001081s ]
  13. SELECT * FROM `article` WHERE `id` < 474304 ORDER BY `id` DESC LIMIT 10 [ RunTime:0.001781s ]
  14. SELECT * FROM `article` WHERE `id` < 474304 ORDER BY `id` DESC LIMIT 10,10 [ RunTime:0.001886s ]
  15. SELECT * FROM `article` WHERE `id` < 474304 ORDER BY `id` DESC LIMIT 20,10 [ RunTime:0.004100s ]
0.202798s