2025-2026学年八下历史课件+教案+知识提纲(新教材)
2026年八下历史课前导读、材料研读、课后活动参考答案(新教材)
加微信获资料完整版(非赠品)
微信:14790755414
微信:18205613175 或 17855330686
2025-2026学年八下历史精品教案(新教材)
2025-2026学年八下历史课件+教案+知识提纲(新教材)
第14课 国防和外交工作新局面
【课标要求】
了解改革开放后,国防和外交取得的成就。
【核心素养】
1.了解20世纪90年代以后中国特色军事变革的措施和成就;知道20世纪90年代初,严峻局势下的中国外交突围;认识世纪之交中国全方位对外关系新格局的确立。(时空观念、史料实证)
2.依据史料,认识中国特色军事变革的背景,理解党的领导在军队建设中的重要性;理解党和国家打破西方“制裁”的努力。(史料实证、历史解释)
3.感受中国国际地位不断提高,增强民族自豪感,认识到外交事业的成就来源于祖国的强大。(家国情怀)
【重、难点】
重点: 推进国防特色军事外交和全方位外交
难点: 认识到外交事业的成就来源于祖国的强大。
【导入新课】
展示视频:1991年海湾战争,美军直接打醒了全世界!

【新授课】
一、强军铸魂:推进中国特色军事变革
1.1.背景:结合课本内容,概括20世纪90年代我国进行军事改革的背景。
20世纪90年代,世界新军事变革风起云涌。
1991年海湾战争中,高技术装备成为决定战争胜负的重要因素,引发世界新军事变革浪潮。

2.总要求与战略方针:阅读教材,概括20世纪90年代中国特色军事变革提出了怎样的军队建设总要求和战略方针?
总要求:政治合格、军事过硬、作风优良、纪律严明、保障有力
战略方针:①把军事斗争准备的基点放在打赢现代技术特别是高技术条件下的局部战争上
②抓住“打得赢”“不变质”两大历史性课题,积极推进以信息化为核心的中国特色军事变革。
3.展示三则图片,教师创设问题情境“阅读材料,概括20世纪90年代中国特色军事变革有举措?”学生阅读文字史料。
学生1:①强化军魂意识;②精简体制编制;③科技强军战略。
学生2:①强化军魂意识:人民解放军始终坚持党对军队的绝对领导,把思想政治建设放在各项建设的首位,不断强化官兵的军魂意识。
学生3: ②精简体制编制,全军体制编制进行调整精简,走中国特色精兵之路。“九五”期间,军队员额裁减50万,而防卫作战能力显著提升。
学生4:③科技强军战略,国家实施科技强军战略,逐步增加对国防和军队建设投入,武器装备发展取得显著成就。
4.展示教材P89材料研读,学生可以联系人民解放军的发展历程,谈谈你对“军魂”的理解。
“我们党历来强调,我们的人民军队是在党的绝对领导之下的。在这个问题上,我们要始终坚定不移。一个军队要有军魂。我看,我们军队的军魂就是党的绝对领导。坚持这个根本政治原则,加强军队中各级党组织的全面建设,任何时候都是至关重要的。
——江泽民《在接见广州军区机关师以上领导干部时的讲话》(1993年9月26日)
学生:军魂是军队的灵魂和精神支柱。它是军队在长期革命斗争和现代化建设中形成的独特气质、精神风貌和价值取向的总和。军魂不仅体现了军队的战斗力,更彰显了军队的政治本色和使命担当。只有不断弘扬和传承军魂精神,才能确保军队始终成为党和人民信赖的坚强柱石和钢铁长城。
2026年八下历史课前导读、材料研读、课后活动参考答案(新教材)
二、破局突围:应对国际风云变幻
1.危局:你知道20世纪80年代末中国面临着怎样的国际压力吗?
学生1:1989年,以美国为首的一些西方国家掀起反华浪潮,对中国施加政治压力和经济“制裁”。

2.破局:面对压力,我们国家是如何应对的?

学生2:根据邓小平提出的保持稳定和坚持改革开放的政策策略,党和国家领导人积极开展睦邻外交,发展同周边国家的关系,加强同第三世界国家团结合作。
学生3:①1990年至1992年,中国同沙特阿拉伯、新加坡,以色列、韩国等建立外交关系。到1992年底,同中国建交的国家达到154个。
②中国成功争取到联合国第四次世界妇女大会的举办权。
3.突围:1993年底,中国成功打破西方“制裁”
三、开放包容:全方位外交
1.这一时期,中国是如何发展与其他国家关系的?
新型大国关系:发展以不结盟、不对抗、不针对第三方为主要特征的新型大国关系。分别同俄罗斯、美国、法国、英国、日本及欧盟等建立了发展面向21世纪双边关系的基本框架。

2.学生阅读教材,了解睦邻友好关系和多边关系的相关内容。
学生1:中国积极发展同周边国家的睦邻友好关系,1996年成为东盟“全面对话伙伴国”。

教师阐释东南亚国家联盟的含义。
东南亚国家联盟:简称东盟,是一个由东南亚国家组成的政治经济联盟,于1967年8月8日在泰国曼谷成立。
学生2:中国同发展中国家的关系得到进一步发展。
3. 学生阅读教材,了解多边外交的表现。
学生1:2001年2月,博鳌亚洲论坛在海南成立。这是第一个永久会址设在中国的国际性论坛。
学生2:2001年6月,上海合作组织成立。这是第一个由中国参与推动建立并以中国城市命名的综合性区域合作组织。
学生3:2001年10月,中国在上海成功举办亚太经合组织第九次领导人非正式会议,为促进亚太地区经济的恢复和发展产生积极影响。

4.这一时期,中国是如何发展与其他国家关系的?形成了怎样的格局?
新格局:世纪之交,中国建立起全方位的对外关系新格局。
全方位:指开展双边(两国之间的外交)、多边(多个国家之间的外交活动)、区域、全球外交活动。

5.合作探究:我国外交事业取得辉煌成就的原因有哪些?
提示:从国家实力、外交政策、外交人才及国际环境来思考。
点拨:
国家实力:中国综合国力的不断增强,国际地位的逐渐提高。
外交政策:我国始终奉行独立自主的和平外交政策,坚持和平共处五项原则;
外交人才:外交家们的努力;
国际环境:国际形势的变化,和平与发展是当今世界发展的总趋势。
【课堂小结】
【课堂小结】
1. 1999年10月1日,在新中国成立50周年庆典上,人民解放军展现了中国特色军事变革的成就,中国特色军事变革是以( B)为核心推进的。
A. 机械化
B. 信息化
C. 智能化
D. 现代化
2. 在国际风云变幻的背景下,中国坚持的外交政策宗旨是( B)
A. 独立自主、自力更生
B. 维护世界和平、促进共同发展
C. 互利共赢、和平共处
D. 反对霸权主义、强权政治
3.某校历史小组以“外交成就”为主题策展,下面为其中一幅示意图。该图里现的是(D)

A.新中国成立初期的外交
B.20世纪60年代的外交
C.20世纪70年代的外交
D.世纪之交的全方位外交
4、在推进国防和外交工作新局面的过程中,下列事件与时间、内容的匹配全部正确的是( A )
①1991年海湾战争引发世界新军事变革浪潮,中国由此开始大力发展国防科技和武器装备
②1995年联合国第四次世界妇女大会在北京召开,通过了《北京宣言》和《行动纲领》
③2001年2月博鳌亚洲论坛成立,这是第一个永久会址设在中国的国际性论坛
④2001年6月上海合作组织成立,它是中国参与推动建立的首个以中国城市命名的综合性区域合作组织
⑤1999年新中国成立50周年庆典上的阅兵式,展现了中国特色军事变革以机械化为核心的成就
A. ①②③④B. ①②③⑤C. ①②④D. ②③④⑤
加微信获完整版18205613175(非赠品)



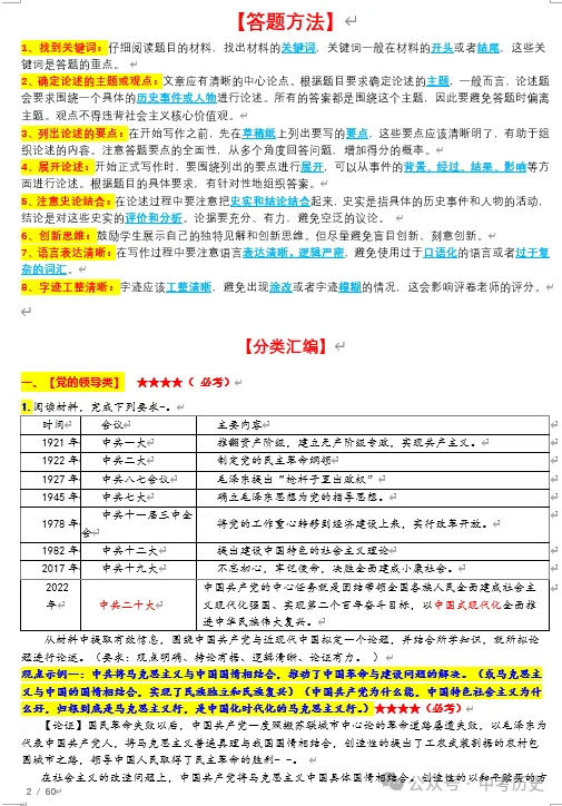
2026年中考历史观点论述题分类汇编








加微信获完整版18205613175(非赠品)



2026年中考历史终极冲刺背诵秘笈

扫描购买













