26春湘教版地理7-8年级上下册教案课件(多套),现免费与大家共享。
领取电子版请拉至文末
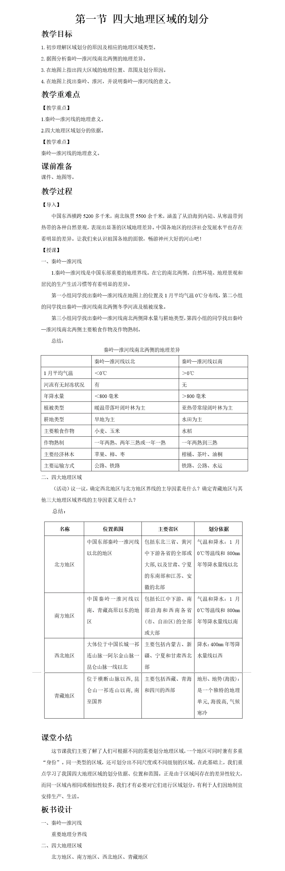
26春湘教版地理7-8年级上下册教案课件里有教案、课件、教学反思等;因版面有限,只展示新改版的八年级下册部分课件教案,全部电子版资料用本文末的任一种方法可以下载。
点击图片,查看大图
▼▼▼▼










文末可以下载电子版

▍编辑整理:教案之家
▍免责声明:所有图文、音视频都来源于网络,仅供学习交流使用,版权归原作者所有,除非无法确认,我们都会标明作者及出处,如有侵权烦请告知,我们会立即删除并表示歉意。谢谢!
领取方法

第二步:回复关键词:湘教地理
