2025-2026道德与法治资源号连载《道德与法治》九下新版1.1开放互动的世界课件,还包括视频、练习、教学设计、单元复习、单元测试等

AUTUMN IS COMING
老师,您好!
欢迎来到【道德与法治资源号】公众号。2025-2026道德与法治九下课件已经开始更新了,很多老朋友都知道,咱们得目标一直是致力于弄出更多实用、优质的资源的。
今年咱们多了一个新板块,就是道德与法治知识点的背诵技巧。因为在实际教学过程中,我们也常常面临学生普遍性的抵触背诵,以及背诵方法缺失的问题。说到的这个背诵,应该有很多老师是能够跟我们共情的,它应该是咱们教学之外最为操心的一个事情了,而且因为总要抽查而容易影响到教学的进度。有时候看到有的同学明明花了那么多时间背诵,还是背不会,考试一团糟,真的比他们还着急。
经过我们多年的摸索,现在终于找到了一种课堂上可用,效果还不错的方法。希望在这里分享给大家,能给您的课堂增添点有趣的新东西,让学生学得更轻松点,记东西牢固一点,考试考的好一点!
如果您觉得我们的内容有用,请多给我们点赞、转发,共同助力更多学生成长受益!感谢!
—— 就爱分享实用资源的【道德与法治资源号】

部
分
课
件
预
览



































部
分
讲
课
稿
预
览

九下1.1《开放互动的世界》讲课稿
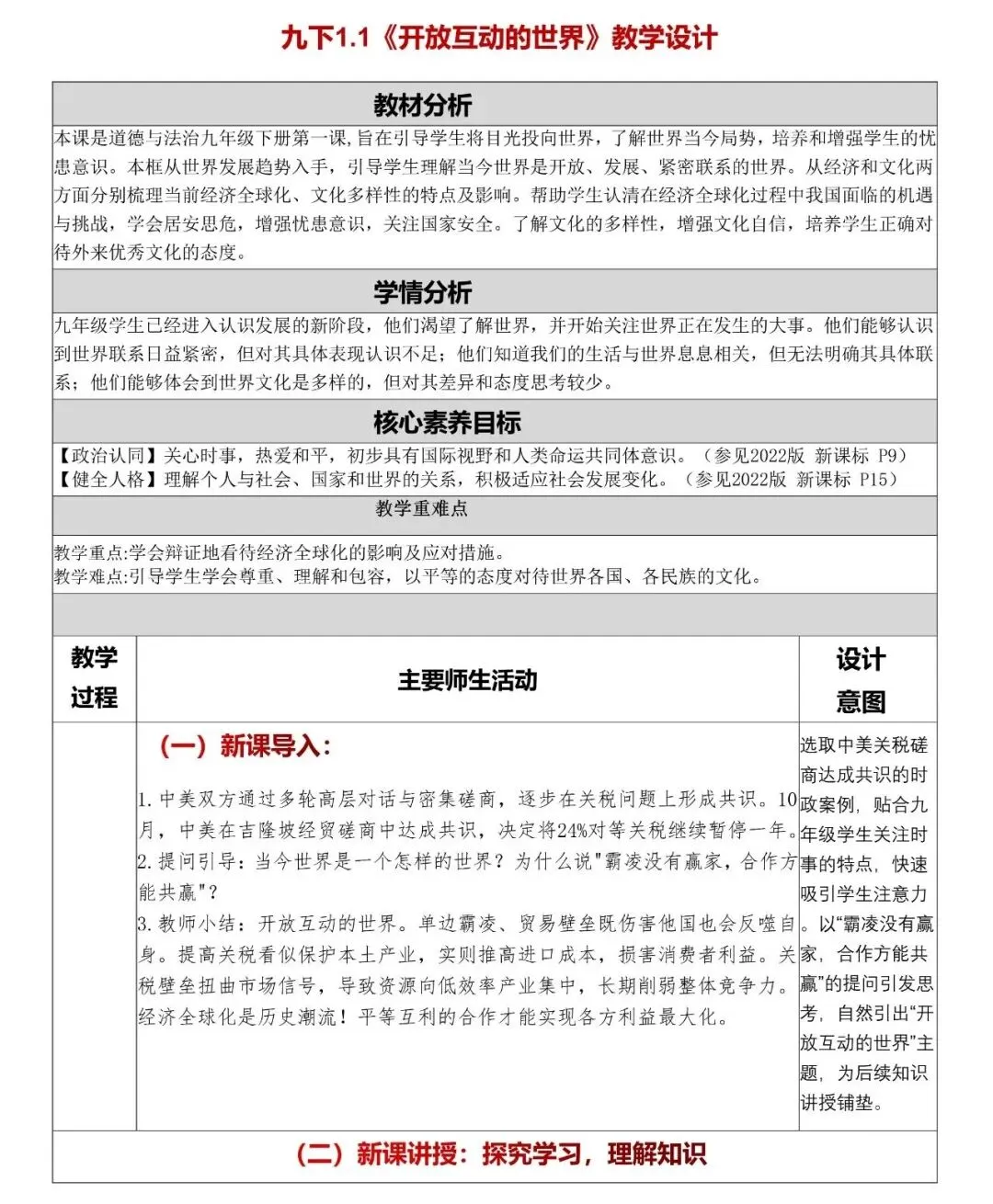
各位同学,大家好!今天我们要开启九年级下册道德与法治的第一课——《开放互动的世界》。在正式进入新课之前,先和大家分享一个近期的时政热点:今年以来,中美双方通过多轮高层对话与密集磋商,在关税问题上逐步形成共识,10月在吉隆坡经贸磋商中,双方决定将24%的对等关税继续暂停一年。
请大家思考两个问题:当今世界到底是一个怎样的世界?为什么说“霸凌没有赢家,合作方能共赢”?答案很明确,我们生活的世界是开放互动的。单边霸凌和贸易壁垒看似能保护本土产业,实则会推高进口成本,损害消费者利益,还会扭曲市场信号,让资源流向低效率产业,长期来看会削弱国家整体竞争力。而经济全球化是不可逆转的历史潮流,只有平等互利的合作,才能让各方利益最大化。今天,就让我们一起走进这个开放互动的世界。
一、共同的家园:认识世界的特征与挑战
首先,我们来探究第一个模块——共同的家园。请大家结合教材和课件上的素材,自主完成任务单第一部分,试着归纳当今世界的特征。给大家3分钟时间,稍后我们一起交流。
好,时间到!谁来分享一下自己的发现?这位同学说得很好,他提到了“开放”。我们来看几个案例:2025年6月,400余位中非代表齐聚“文化丝路心相通”活动,探讨文化交流与经贸合作;RCEP作为全球最大的自由贸易区,2025年贸易额破10万亿,区域内中间品贸易占比提升到68.3%;还有2024年美国大选,其结果在安全、气候等领域影响着国际秩序。这些都说明,当今世界是开放的世界,国家间相互开放的程度不断加深,政治、经济、文化各领域的开放范围也在持续扩展。
还有同学提到了“发展”,非常准确!大家想想,我们现在熟悉的直播电商、人形机器人、共享经济,都是新技术催生的新经济、新业态。现实中,AR试妆功能提升了消费者体验,共享工厂让设备利用率提升65%,这些都证明世界正经历着新一轮大发展、大变革、大调整,这是一个发展的世界。
除此之外,当今世界还是紧密联系的世界。中国进出口商品交易会(广交会)连接着全球的供需两端,发达的交通让跨国出行变得便捷,微信等通信工具让远隔重洋的人们能随时沟通。现代交通、通信、贸易把全球各地的国家和人们紧紧联系在一起,彼此影响、休戚相关。
不过,我们也要客观认识到,世界的发展并不是完美的。请大家看看这些材料:联合国《2025年世界经济形势与展望》显示,贸易保护主义、地缘冲突导致60%的发展中经济体增速放缓;美国以“国家安全”为由,对中国科技企业的芯片使用施加严格限制,甚至将华为部分芯片纳入管控清单;中东和北非地区前10%人口收入占总收入的58%,而欧洲这一比例约为36%,南北发展不平衡问题依然突出。
大家分组讨论一下,这些材料反映了当今世界存在哪些非主流现象?好,小组代表发言很积极。总结下来,主要有两类问题:一是封锁、孤立、以邻为壑的现象仍然存在,贸易保护主义就是典型表现;二是贫富差距、发展不平衡等问题,依然困扰着人类社会。这也让我们明白,世界的发展是复杂的,既有光明的一面,也面临着诸多挑战。
二、放眼全球经济:解读经济全球化的影响和应对
了解了世界的整体情况,接下来我们聚焦经济领域,一起解读经济全球化的影响和应对。大家先看课件上的图片:华为手机的处理器由美国设计、韩国生产,屏幕来自日本,存储芯片由日本东芝和韩国三星供应,最终在中国大陆组装,销往全球各国;C919国产大飞机累计拿下27个国家的合作订单,金额超过7000亿。
大家思考一下,这些案例体现了经济全球化的哪些表现?对,首先是商品生产在全球范围内完成。不同国家的生产者发挥各自优势,共同完成产品生产,既能提高产品质量,又能降低成本。就像华为手机,整合了多个国家的优质资源,才形成了最终的产品。
其次是商品贸易在全球范围内完成。对生产者来说,可以借助各种渠道把商品销售到世界各地,拓展更广阔的市场;对消费者来说,我们能买到来自世界各地物美价廉、品种丰富的商品。中国是全球稀土的“加工厂”,70%的稀土氧化物和15%的高端磁材出口到全球,而荷兰ASML公司2025年第三季度来自中国的订单占42%,其光刻机生产还依赖中国的稀土资源,这种互补性正是商品贸易全球化的生动体现。
那么经济全球化给我们带来了什么影响呢?我们从正反两方面来看。先说说积极影响:第一,经济全球化改变了我们的生活,我们日常用的手机、新能源车、电视,背后都可能有全球产业链的支撑;第二,它促进商品、资本和劳动力在全球流动,有利于世界范围内配置资源,让资源利用更加合理有效;第三,它使各国经济相互联系、相互依赖的程度不断加深,就像中国稀土和ASML光刻机的关系,形成了相互制衡又互利共赢的局面。
但经济全球化也有消极影响。大家回忆一下,2008年金融风暴席卷全球,让世界经济陷入混乱;俄乌战争等地缘冲突影响地区安全,为世界发展带来诸多不确定性;贸易战更是让多个国家的经济利益受损。这些都说明,经济全球化在带来发展机遇的同时,也使风险与危机能够跨国界传递。
面对这样的经济全球化,我们该如何应对呢?十九大报告中提到:“没有哪个国家能够独自应对人类面临的各种挑战,也没有哪个国家能够退回到自我封闭的孤岛。”这告诉我们,首先要顺应历史潮流,保持积极、开放的心态,主动参与竞争,抓住经济全球化带来的发展机遇;其次要居安思危,增强风险意识,注重国家经济安全,为应对各种困难和挑战做好充分准备。
三、共享多样文化:拥抱世界的多元之美
经济全球化让各国经济紧密相连,也让不同文化频繁交流。接下来,我们走进第三个模块——共享多样文化,拥抱世界的多元之美。大家看课件上的图片:中国的故宫、印度的泰姬陵、法国的凯旋门,展现了不同的建筑文化;中国的饺子、日本的寿司、印度的手抓饭、欧洲的汉堡包,代表了多样的饮食文化;还有握手礼、鞠躬礼、合十礼、贴面礼等不同的礼仪,以及俄罗斯芭蕾舞、爱尔兰踢踏舞、中国武术与街舞的结合,这些都是世界文化多样性的体现。
中国古代思想家孟子说过:“物之不齐,物之情也。”世间万物各不相同,这是事物的自然本性。不同的文化共同构成了姹紫嫣红、生机盎然的世界文化大花园。那么文化多样性有什么重要意义呢?
首先,文化多样性是人类社会的基本特征,是世界文化充满活力的表现,也是人类文明进步的重要动力。没有多样的文化,世界就会变得单调乏味。其次,文化多样性是实现文化创新与发展的前提和基础。就像课件中提到的,“中国茶”与“外国咖”跨界组合,瑞幸中国茶咖系列七天销量突破625万杯,既保留了各自特色,又创造出受市场欢迎的新产品,为文化融合提供了很好的范例。
但我们也要注意,文化多样性也可能带来一些问题。当不同文化背景的人相遇时,人们往往会从自身的文化视角、用自己的价值观来理解和判断事物,有时就会导致彼此误会与冲突。比如外国朋友戴彩金首饰可能只是为了装饰,而中国人戴首饰可能会有招财、祈福等寓意,如果不了解这些差异,就可能产生误解。
那么我们该如何对待文化多样性呢?有人认为外来文化会危及本民族文化,应该抵制过洋节,大家怎么看?其实这种观点是片面的。从个人层面来说,我们要正确认识文化差异,相互尊重,通过平等交流、对话,达成彼此的理解和包容;从国家层面来说,各国应当用开放和包容的心态,学习和借鉴优秀外来文化,促进和而不同、兼收并蓄的文明交流。联合国将春节作为联合国假日,就是对中国文化的认可,也体现了世界对文化多样性的尊重。我们既要热爱本民族的文化,增强文化自信,也要尊重其他国家和民族的文化,以平等的态度与世界各国人民友好交往。

部
分
教
案
预
览




以上是资源中部分课件、讲课稿、教案和背诵技巧的展示,你心动了吗,有任何问题都可以联系我们哦


资源包含内容


PART.01

资源更新进度

九上精彩
2025秋九上道法优质课件|1.1坚持改革开放课件(讲课稿、背诵技巧、教案等)
2025秋九上道法优质课件|1.2走向共同富裕课件(讲课稿、背诵技巧、教案等)
2025秋九上道法优质课件|2.1创新改变生活课件(讲课稿、背诵技巧、教案等)
2025秋九上道法优质课件|2.2创新永无止境课件(讲课稿、背诵技巧、教案等)
2025秋九上道法优质课件|3.1生活在新型的民主国家课件(讲课稿、背诵技巧、教案等)
八上精彩
2025秋八上道法优质课件|1.1认识社会生活课件(讲课稿、背诵技巧、教案等)
2025秋八上道法优质课件|1.2我们都是社会的一员课件(讲课稿、背诵技巧、教案等)
2025秋八上道法优质课件|2.1人的社会化课件(讲课稿、背诵技巧、
2025秋八上道法优质课件|2.2养成亲社会行为课件(讲课稿、背诵技巧、教案等)
2025秋八上道法优质课件|3.1网络改变世界课件(讲课稿、背诵技巧、教案等)
2025秋八上道法优质课件|3.2营造清朗空间课件(讲课稿、背诵技巧、教案等)
2025秋八上道法优质课件|4.1维护秩序靠规则课件(讲课稿、背诵技巧、教案等)
扫码关注公众号

联系作者

获取课件资源


请点击下方小心心或者设【道德与法治资源号】为☆星标☆公众号,不错过任何一篇好文哦
