2025-2026道德与法治资源号连载《道德与法治》八上新版10.1国家利益高于一切课件,还包括视频、练习、教学设计、单元复习、单元测试等

AUTUMN IS COMING
老师,您好!
欢迎来到【道德与法治资源号】公众号。2025-2026道德与法治八上、道法九上课件已经开始更新了,很多老朋友都知道,咱们得目标一直是致力于弄出更多实用、优质的资源的。
今年咱们多了一个新板块,就是道德与法治知识点的背诵技巧。因为在实际教学过程中,我们也常常面临学生普遍性的抵触背诵,以及背诵方法缺失的问题。说到的这个背诵,应该有很多老师是能够跟我们共情的,它应该是咱们教学之外最为操心的一个事情了,而且因为总要抽查而容易影响到教学的进度。有时候看到有的同学明明花了那么多时间背诵,还是背不会,考试一团糟,真的比他们还着急。
经过我们多年的摸索,现在终于找到了一种课堂上可用,效果还不错的方法。希望在这里分享给大家,能给您的课堂增添点有趣的新东西,让学生学得更轻松点,记东西牢固一点,考试考的好一点!
如果您觉得我们的内容有用,请多给我们点赞、转发,共同助力更多学生成长受益!感谢!
—— 就爱分享实用资源的【道德与法治资源号】

部
分
课
件
预
览





















部
分
讲
课
稿
预
览

八上10.1《国家利益高于一切》讲课稿
各位同学,大家好!今天我们要共同学习部编版八年级上册道德与法治第十课第一框的内容——《国家利益高于一切》。在开始正式学习前,我们先来看一个近期引发广泛关注的时政热点。
一、新课导入:热点情境引发思考
2025年10月,日本新任首相高市早苗在涉台问题上发表了严重错误言论,公然挑战一个中国原则,触碰了中国主权与领土完整的底线。消息传出后,中国观众自发抵制日本影片,《鬼灭之刃》等多部日本动画电影被暂缓上映。有位网友这样说:“虽然喜欢看日漫,但在大是大非面前,我选择与祖国站在一起!”
听到这个案例,大家心里一定有自己的想法。现在请大家思考两个问题:第一,为什么一句政治言论会导致整批文化产品被抵制?第二,这体现了中国人怎样的情感和立场?大家可以互相交流一下,然后举手分享你的观点。
(稍作停顿,等待学生发言)
非常好,刚才几位同学的发言都很有见地。国家主权与领土完整是我们国家的核心利益,日本首相的错误言论恰恰触碰了这个不可逾越的底线。这体现的是中国人强烈的爱国情感与民族认同感,在涉及国家核心利益的大是大非问题上,我们始终坚持国家利益至上,与国家保持高度一致。今天,我们就围绕“国家利益”这个核心话题,探讨为什么国家利益如此重要,以及它与我们每个人的关系。
二、讲授新课:层层深入理解核心知识
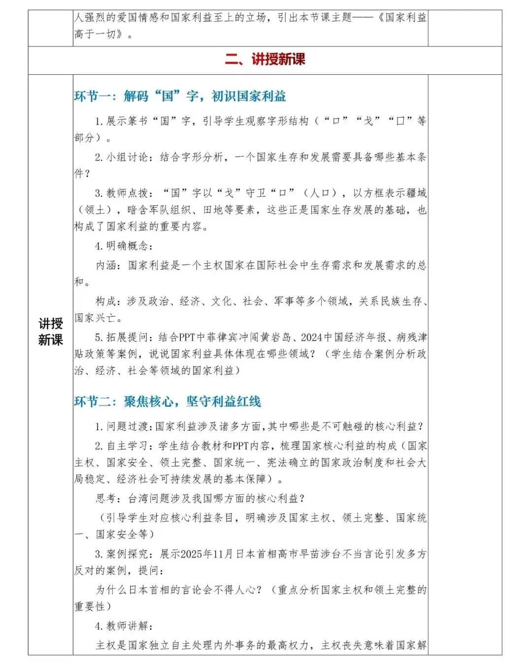
(一)解码“国”字,初识国家利益
要理解国家利益,我们可以从一个古老的汉字入手——“国”字。大家看屏幕上的篆书“国”字,它的字形很有讲究。“国”字原作“或”,字形像以“戈”守卫“口”,后来在字的周围加方框表示疆域,构成了“國”字。
现在请大家以小组为单位讨论:结合“国”字的字形结构,一个国家生存和发展需要具备哪些基本条件?(给2分钟讨论时间)
(巡视小组讨论情况,然后邀请小组代表发言)
刚才同学们的分析都很到位。其实从“国”字中我们能看出,一个国家生存和发展离不开四个核心条件:一是人口,以小“口”代表;二是领土,以“—”(田地)代表;三是军队组织,以“戈”(兵器)代表;四是疆域,以大“囗”代表。而这些条件,正是国家利益的重要组成部分。
那么从专业角度来说,什么是国家利益呢?请大家在教材P85上找到相关定义,划下来。国家利益是一个主权国家在国际社会中生存需求和发展需求的总和。它涉及的领域非常广泛,包括政治、经济、文化、社会、军事等多个方面,直接关系到民族生存和国家兴亡。
大家看屏幕上的几个案例:菲律宾多船冲闯黄岩岛被重创,这涉及我国的政治和军事利益;2024年中国经济年报显示国内生产总值增长5.0%,这是经济利益的体现;2025年起职工养老保险增加病残津贴,这关系到社会利益。这些案例都说明,国家利益其实贯穿在国家生活的方方面面,与我们的生活息息相关。
(二)聚焦核心,坚守利益红线
国家利益涉及诸多方面,但并非所有利益都处于同等重要的地位,其中有一些是不可触碰的核心利益。请大家自主阅读教材P87内容,结合PPT提示,梳理一下国家核心利益包括哪些方面?给大家3分钟时间,做好笔记。
(等待学生阅读梳理)
好,时间到。谁来分享一下你梳理的结果?(邀请学生回答)
非常准确!国家核心利益主要包括六个方面:一是国家主权,二是国家安全,三是领土完整,四是国家统一,五是宪法确立的国家政治制度和社会大局稳定,六是经济社会可持续发展的基本保障。这六个方面是国家生存发展的根本,是绝对不能被侵犯的红线。
请同学们思考一下:台湾问题涉及我国哪方面的核心利益?大家可以对照核心利益的条目逐一分析。(引导学生思考回答)
没错,台湾是中国不可分割的一部分,台湾问题首先涉及国家主权和领土完整,同时也关系到国家统一和国家安全,甚至会影响社会大局稳定。任何企图分裂自己国家的行为,都是在触碰核心利益红线,必然会遭到全体中国人民的坚决反对。
为了让大家更深刻理解国家主权和领土完整的重要性,我们再来看一个案例。2025年11月7日,日本首相高市早苗在国会答问时称,如果中国大陆对台湾出动军舰并使用武力,可能会构成“存亡危机事态”。这番言论一出,中国多个部门相继发出强烈批评与警告,美国总统特朗普公开与其划清界限,就连日本政界人士和本国媒体也纷纷提出告诫,指责其鲁莽言论将国家置于危险境地。
大家想一想,为什么日本首相的言论会不得人心,甚至可能将其国家置于危险境地?(稍作停顿,引导学生思考)
首先,确保国家主权和领土完整是一条不可逾越的红线,任何国家、任何势力都不能触碰。其次,主权是一个国家独立自主地处理对内对外事务的最高权力,主权的丧失意味着国家的解体和灭亡。最后,领土是国家行使主权的范围和空间,也是一个主权国家人民得以生息繁衍的最基本的物质基础。日本首相的言论本质上是在干涉中国内政,侵犯中国主权和领土完整,自然会遭到各方反对。
(三)利益相连,国家与人民共生
了解了国家利益的内涵和核心内容,我们再来探讨一个重要的问题:为什么我们要坚定维护国家利益?请大家看屏幕上的历史图片——这是1935年12月9日,北平数千名学生举行示威游行的场景,他们高呼“打倒日本帝国主义”“反对华北自治”“停止内战,一致对外”等口号,掀起了抗日救亡的高潮。清华大学救国会在《告全国民众书》中悲愤地发出“华北之大,已经安放不得一张平静的书桌了”的呐喊。
大家结合这段历史,想一想:“华北之大,已经安放不得一张平静的书桌了”这句话反映了什么道理?(邀请学生回答)
说得非常好!这句话深刻揭示了一个真理:国家危难时,个人无法独善其身。国家利益和个人利益在根本上是一致的,国家好,民族好,大家才会好!
结合教材P85-87的内容,我们可以总结出维护国家利益的重要性:第一,国家利益关系民族生存、国家兴亡,没有国家利益的保障,国家就无法存续;第二,在我们国家,国家利益是广大人民最根本、最长远的利益,它反映了全体人民的共同诉求;第三,维护国家利益是实现国家富强、民族振兴、人民幸福的重要保证,这是我们追求的共同目标;第四,维护国家利益是每个公民的基本义务,我们每个人都有责任和义务守护国家的利益。
那么国家利益与人民利益到底是什么关系呢?我们结合两个现实案例来分析。首先是“十五五”规划的民生举措,其中提到要促进高质量就业、办好人民满意的教育、健全社会保障体系、优化养老服务等。这些举措充分说明,国家在制定发展规划时,始终把人民的利益放在重要位置。
另一个案例是中国航天事业的发展历程:第一代创业者在花甲之年扛起重任,从零开始建立中国航天工业体系,奠定“两弹一星”基础;第二代奋斗者推动载人航天、月球探测工程,实现从“跟跑”到“并跑”的跨越;如今80后、90后青年航天人已成为重大任务的技术骨干,在火星探测、空间站建设中勇挑重担。
请大家小组讨论:这两个案例体现了国家利益与人民利益的什么关系?(给3分钟讨论时间)
(组织学生分享讨论结果)
非常棒!从这两个案例中,我们可以清晰地看出国家利益与人民利益的紧密联系:第一,国家利益是人民利益的集中体现。我国是人民当家作主的社会主义国家,国家利益反映广大人民的共同需求,体现了人民对美好生活的向往与期盼,二者是高度统一的。第二,国家利益只有反映人民利益,依靠人民艰苦奋斗,才能得到真正的实现。中国航天事业的成功,正是一代又一代中国人艰苦奋斗的结果;“十五五”规划的民生目标,也需要全体人民共同努力才能实现。
大家再对比一下战争年代国家和人民的生活,与我们现在和平环境中的幸福生活,就能更深刻地感受到:国家独立自主、繁荣富强,国际地位提高,人民的生活就充满希望,内心就感到自豪和骄傲。反之,如果国家利益得不到维护,人民利益就会受到损害,人民就会遭受奴役、欺辱。

部
分
教
案
预
览





以上是资源中部分课件、讲课稿、教案和背诵技巧的展示,你心动了吗,有任何问题都可以联系我们哦


九上精彩
2025秋九上道法优质课件|1.1坚持改革开放课件(讲课稿、背诵技巧、教案等)
2025秋九上道法优质课件|1.2走向共同富裕课件(讲课稿、背诵技巧、教案等)
2025秋九上道法优质课件|2.1创新改变生活课件(讲课稿、背诵技巧、教案等)
2025秋九上道法优质课件|2.2创新永无止境课件(讲课稿、背诵技巧、教案等)
2025秋九上道法优质课件|3.1生活在新型的民主国家课件(讲课稿、背诵技巧、教案等)
八上精彩
2025秋八上道法优质课件|1.1认识社会生活课件(讲课稿、背诵技巧、教案等)
2025秋八上道法优质课件|1.2我们都是社会的一员课件(讲课稿、背诵技巧、教案等)
2025秋八上道法优质课件|2.1人的社会化课件(讲课稿、背诵技巧、
2025秋八上道法优质课件|2.2养成亲社会行为课件(讲课稿、背诵技巧、教案等)
2025秋八上道法优质课件|3.1网络改变世界课件(讲课稿、背诵技巧、教案等)
2025秋八上道法优质课件|3.2营造清朗空间课件(讲课稿、背诵技巧、教案等)
2025秋八上道法优质课件|4.1维护秩序靠规则课件(讲课稿、背诵技巧、教案等)
扫码关注公众号

联系作者

获取课件资源


请点击下方小心心或者设【道德与法治资源号】为☆星标☆公众号,不错过任何一篇好文哦
