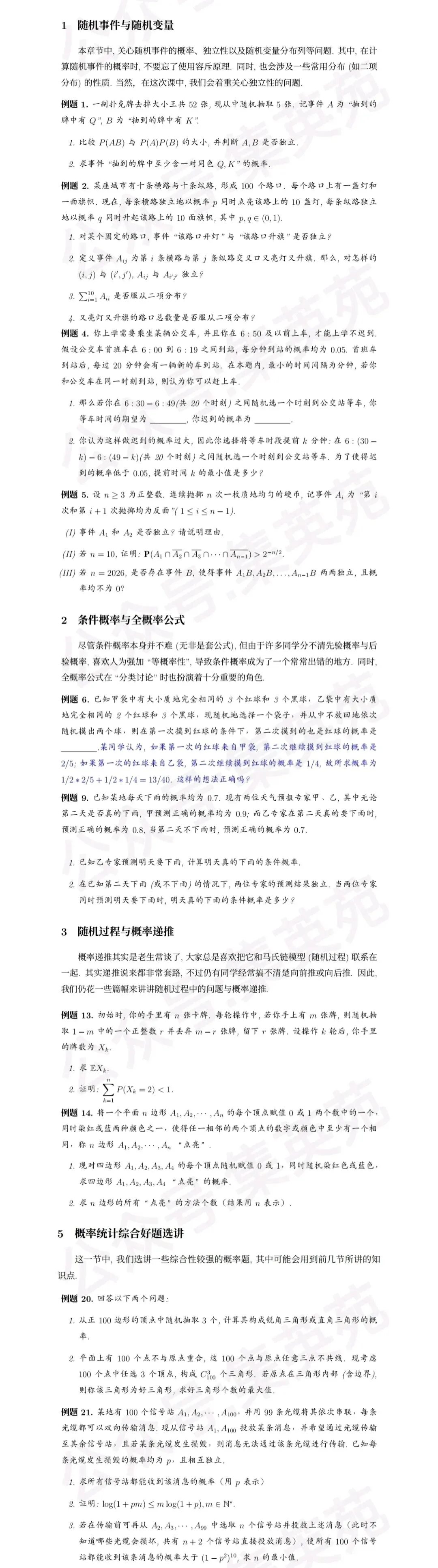
今天,分享寒假冲刺课的概率统计讲义(部分).
当然,节选出来的这些题目难度较大,有不少达到了小题/大题压轴的难度. 从另外一方面,也可以看出这份讲义的原创度很高,里面有不少题目都是原创的.
我认为,对于程度较好的同学,或对概率统计有兴趣的同学,都可以抽时间完成一下这份讲义(无论是否报名课程)——我认为,这10个题里能独立完成8个题目,水平就相当不错了.
当然,我博士是在北大的概率统计系读的,至少在概统这一领域,应该是比较权威的.
什么是寒假冲刺课?
高三寒假,是提升数学水平的绝佳时期,也是许多同学能否进入高分段行列的分水岭. 在假期,我们有更充裕的时间来攻克数学学习中的重难点和薄弱点,给高三下的数学学习一个完美的开端. 本课程可以视作二轮课程, 旨在全面提升大家解决较难题、难题的能力.
在这个寒假,我们将用高强度的数学集训,帮助各位同学在各大板块的知识水平、思维能力、解题水平上都有显著的提升. 本课程的知识密度很大,相信每位能完整消化的同学,都会受益匪浅. 同时,本课程还含有两年内的无限次回放,及高考前的课内外答疑,在高三下学期依然陪你提升数学水平.
课程介绍:
寒假课程共13节(总课时约24个小时),涵盖高考常考的所有专题. 体谅到高三同学假期较短, 我们的课程均是优中选优,挑选最有代表性、最可能考、最值得讲的内容和题目来讲,同时和以往课程均不重复.
具体来说,我们的课程包含的专题见课程表: 熟悉我们的同学都知道,我不是为了讲“题目怎么做”,而是教大家做题背后的通性通法和数学思想. 咱们讲完题目都会复盘思维路径和核心手法,保证比你自己看答案有收获的多.
同时,我们也会持续在课程群内分享、讨论近期模拟题中的优质题目,帮助大家在训练中提高做题水平;本课程的答疑服务持续到明年高考,平时做到的题目不懂可以随时提问.
总负责人:皓老师,本科毕业于北大数院,全国高中数学联赛浙江省第一名、中国数学奥林匹克(CMO)金牌获得者,对高考数学命题、解题深有研究。
特聘讲师:唐老师,清华大学本科,集英苑团队成员,现为一线命题人和审题人,擅长导数命题、解题。
特聘讲师:陈老师,华东师范大学数学硕士,集英苑团队成员,深耕解析几何领域多年,资深解析几何命题人。
课程特色:
有深度:我们的讲解不浮于题目表面,而是更多地讲解通用的思想方法,告诉大家“为什么这么做”. 同时, 在各个板块中也会拓展较有价值的进阶方法与思想,学到平时课内不讲的内容.
有广度:本课程涉及六大模块及创新题型,尽可能广地涉及常考的各类型问题,帮助同学开阔眼界、积累问题.
原创性:我们会讲述一些自己命制与改编的题目(可能是联考中的,也可能是公众号里的,也可能是没见过的),从命题人视角教大家如何拆解问题; 同时,我们也会分享许多问题的原创解法和思想.
有难度:本课程以较难中档题和难题为主,不讲基础题水时长;每道题目的选取均有不同意义,提升学生更高效地攻克难题和较难题.
互动性:课前一周发放讲义,让学生自主思考,直播课中即时探讨。
过往成绩、“押题”战绩及高端答疑服务:



价格(包含13节课,含2年录像回放,高考前课内外答疑):
1366元/人
两人合报,或转发本推文到朋友圈集赞20个,享受优惠价:
1266元/人
咨询及报名方式:添加VX 18268811501 或私信公众号后台
注:关于讲课风格和难度,大家可以参考下面的试听课!
试听课:
皓老师:
唐老师:
陈老师:
欢迎把我们的课程分享给需要的同学或老师。