2025-2026道德与法治资源号连载《道德与法治》九下新版3.2与世界深度互动课件,还包括视频、练习、教学设计、单元复习、单元测试等

AUTUMN IS COMING
老师,您好!
欢迎来到【道德与法治资源号】公众号。2025-2026道德与法治九下课件已经开始更新了,很多老朋友都知道,咱们得目标一直是致力于弄出更多实用、优质的资源的。
今年咱们多了一个新板块,就是道德与法治知识点的背诵技巧。因为在实际教学过程中,我们也常常面临学生普遍性的抵触背诵,以及背诵方法缺失的问题。说到的这个背诵,应该有很多老师是能够跟我们共情的,它应该是咱们教学之外最为操心的一个事情了,而且因为总要抽查而容易影响到教学的进度。有时候看到有的同学明明花了那么多时间背诵,还是背不会,考试一团糟,真的比他们还着急。
经过我们多年的摸索,现在终于找到了一种课堂上可用,效果还不错的方法。希望在这里分享给大家,能给您的课堂增添点有趣的新东西,让学生学得更轻松点,记东西牢固一点,考试考的好一点!
如果您觉得我们的内容有用,请多给我们点赞、转发,共同助力更多学生成长受益!感谢!
—— 就爱分享实用资源的【道德与法治资源号】

部
分
课
件
预
览





























部
分
讲
课
稿
预
览

九下3.2《与世界深度互动》讲课稿
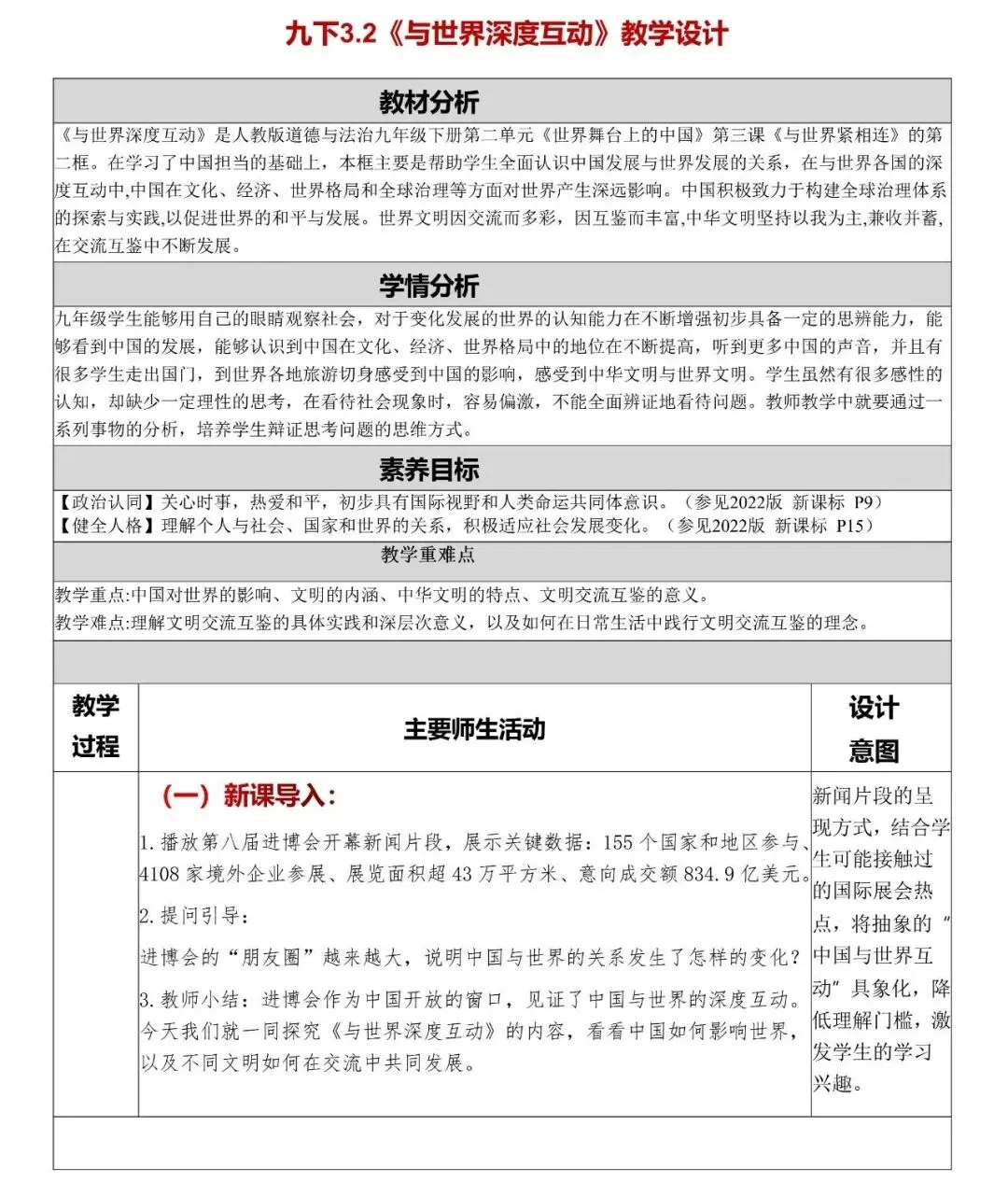
各位同学,大家好!在上课之前我们来看一个新闻:2025年11月5日至10日,第八届中国国际进口博览会在上海成功举行。本届进博会吸引了155个国家、地区和国际组织参与,共有4108家境外企业参展,展览面积超过43万平方米,创下了历史新高!
作为首个以进口为主题的国家级博览会,进博会的主题是“新时代,共享未来”。从第一届到第八届,它的“朋友圈”越来越大,各国企业争相参与。大家不妨思考一下:进博会的“朋友圈”持续扩大,这说明中国与世界的关系发生了怎样的变化?(稍作停顿,引导学生思考)非常好,我们看到中国和世界联系越来越紧密了,没错!这正是我们今天要学习的——中国正与世界深度互动,这种互动既让世界更好地了解中国,也让中国更深入地融入世界。
在第八届进博会上,有很多精彩的中国文化展示让人眼前一亮。比如藏羌织绣这种传统非遗技艺,不仅融入了现代时尚元素,还先后与爱马仕、NBA、宝马汽车等20多个国际品牌开展了IP授权合作;还有自贡彩灯首发的新作《川剧仙伶》,融入了变光技术和动态机械结构,静中有动、光彩流转,已经走进了80多个国家和地区,年出口额超过5000万美元。
除了这些参展的非遗产品,还有很多“火出国门”的中国文化符号。中医针灸被列入世界非遗,书法、汉服在海外备受追捧,瓷器、丝绸、剪纸成为外国朋友眼中的“中国名片”,中国电影和传统习俗也让越来越多的外国人感受到中华文化的独特魅力。这些都充分说明,随着中国的发展,中国文化对世界的影响越来越大,外国人有了更多机会、更强烈的意愿去感受中国文化的魅力,接受中国文化的熏陶。
看完了文化领域,我们再来看经济方面。2025年进博会的意向成交额达到了834.9亿美元,较上届增长4.3%。其中,“一带一路”沿线国家参展面积占比提升至32%,中小微企业参展数量同比增加18%。而2025年前三季度,中国GDP同比增长5.2%,国际货币基金组织预测,中国对全球经济增长的贡献率将保持在30%左右。
在绿色经济领域,中国的表现尤为突出:高能效家电销量同比增长22%,新能源汽车出口额占全球45%,为发展中国家的绿色转型提供了可负担的解决方案。除此之外,中国航天、中国交通、中国桥梁、中国电商等“中国名片”,也在全球范围内发挥着重要作用。这些材料说明,中国正为世界经济增长注入新的活力,日益成为世界经济发展的引擎与稳定器。
在国际事务和全球治理中,中国也扮演着越来越重要的角色。本届进博会上,中国宣布扩大自贸试验区试点范围,对医疗器械、高端装备等15类产品实施“零关税+快速通关”政策,为全球企业提供了开放型制度环境。同时,我们还为最不发达国家提供免费展位、税收优惠和跨境电商运营培训,吸引了37个不发达国家的163家企业参展,同比增长23.5%。
在全球治理的各个领域,都能看到中国的积极参与:在经济治理方面,我们举办进博会、推动G20峰会合作、推进“一带一路”倡议;在发展治理方面,我们积极开展脱贫攻坚实践、建立中国—联合国全球南南发展支持机制、促成《巴黎协定》;在安全治理方面,我们推动建立国际调解院、在国际冲突中推动政治解决、建立国际调解院。这表明中国是世界格局中的重要力量,正以新的发展理念、务实的行动推动构建人类命运共同体,我们关于全球治理体系的探索与实践,也为人类未来提供了新路径,对世界和平与发展产生深远影响。
这里老师要特别强调一个易错点:大家一定要记住,中国是世界格局中的重要力量,但我们在国际事务中并不起主导、决定或统治作用,那种说法是错误的。因为,中国始终坚持和平发展,倡导国际关系民主化,坚持国家不分大小、强弱、贫富一律平等。
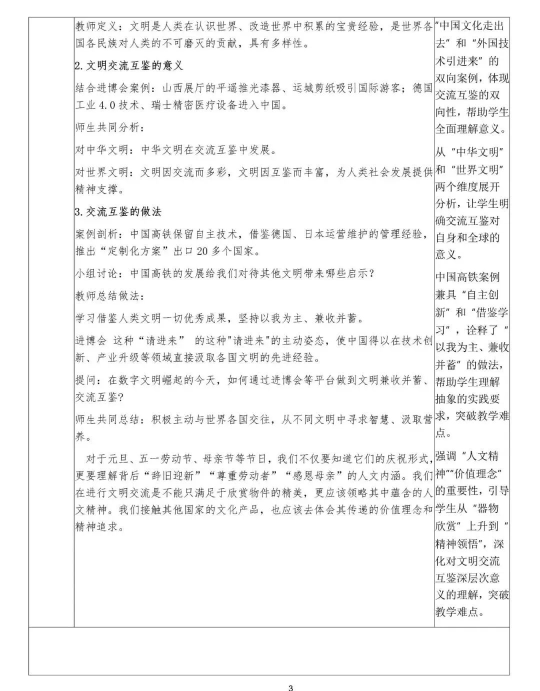
刚才我们看到了中国文化对世界的影响,其实世界上每个国家和民族都有自己的文明成果。比如中国的故宫、印度的泰姬陵、法国的埃菲尔铁塔、美国的自由女神像,这些建筑背后都承载着独特的文明。那么什么是文明呢?文明包含着人类在认识世界、改造世界的过程中积累起来的宝贵经验,是世界各国各民族对人类作出的不可磨灭的贡献。
在本届进博会的人文交流展区,我们看到了山西展馆的平遥推光漆器、以云冈石窟雕像为灵感的玩具,还有湖北展厅的凤冠、德化白瓷,同时也能欣赏到阿联酋的《阿亚拉舞》。中外文明在进博会上的交流互动,有着非常重要的意义。
首先,中华文明在交流互鉴中发展。通过与其他文明的交流,我们不仅能汲取养分,助力自身文明的进步,还能和其他文明携手解决人类共同面临的各种问题。其次,文明因交流而多彩,因互鉴而丰富。不同文明的精神交流,能为人类社会发展提供强大的精神支撑和心灵慰藉。就像进博会上,中国的传统技艺与国外的现代设计碰撞出火花,各国的文化成果相互展示、相互启发,让整个世界的文明画卷更加绚丽。
那么我们应该如何对待其他文明,做到兼收并蓄、交流互鉴呢?中国高铁的发展历程给了我们很好的启示。中国高铁在保留自主研发的列控系统、无砟轨道技术等优势的基础上,借鉴了德国、日本的高铁运营维护管理经验,优化了列车调度效率;同时针对不同国家的地理环境,融合当地技术标准,推出“定制化高铁方案”,如今已出口到20多个国家,成为“中国创造”与“国际合作”的典范。
从中国高铁的例子中,我们可以总结出第一个要点:要学习和借鉴人类文明的一切优秀成果,坚持以我为主,兼收并蓄。这里要注意,是“一切优秀成果”,而不是“一切成果”,我们要取其精华、去其糟粕。
第二个要点是积极主动地与世界各国交往,从不同文明中寻求智慧,汲取营养。进博会就是这样一个重要平台,它通过“请进来”的主动姿态,打破了文明隔阂的壁垒,让我们能汲取各国文明的先进经验,比如德国的智能制造技术、瑞士的精密医疗设备、日本的银发经济解决方案等。此外,中意国际文化艺术交流论坛、中法文化论坛、中欧高级别人文交流对话机制等,都是我们与世界文明交流的重要桥梁。
第三个要点是,对其他文明的学习,不能只满足于欣赏物件的精美,更应该领略其中蕴含的人文精神。比如我们了解元旦、五一劳动节、母亲节等节日,不仅要知道它们的庆祝形式,更要理解背后“辞旧迎新”“尊重劳动者”“感恩母亲”的人文内涵;我们接触其他国家的文化产品,也应该深入体会其传递的价值理念和精神追求。
今天这节课,我们围绕“与世界深度互动”展开了学习。首先了解了中国对世界的影响体现在文化、经济、政治和全球治理四个方面:文化上,影响越来越大;经济上,成为全球增长引擎;政治上,推动构建人类命运共同体;全球治理中,贡献中国智慧与方案。然后我们探讨了文明的内涵、文明交流互鉴的意义,以及如何实现文明的兼收并蓄、交流互鉴。希望大家能明白,中国与世界的深度互动,既是中国走向世界的过程,也是世界拥抱中国的过程,而文明的交流互鉴,正是这种互动中最动人的篇章。

部
分
教
案
预
览






以上是资源中部分课件、讲课稿、教案和背诵技巧的展示,你心动了吗,有任何问题都可以联系我们哦


资源包含内容


PART.01

资源更新进度

九上精彩
2025秋九上道法优质课件|1.1坚持改革开放课件(讲课稿、背诵技巧、教案等)
2025秋九上道法优质课件|1.2走向共同富裕课件(讲课稿、背诵技巧、教案等)
2025秋九上道法优质课件|2.1创新改变生活课件(讲课稿、背诵技巧、教案等)
2025秋九上道法优质课件|2.2创新永无止境课件(讲课稿、背诵技巧、教案等)
2025秋九上道法优质课件|3.1生活在新型的民主国家课件(讲课稿、背诵技巧、教案等)
八上精彩
2025秋八上道法优质课件|1.1认识社会生活课件(讲课稿、背诵技巧、教案等)
2025秋八上道法优质课件|1.2我们都是社会的一员课件(讲课稿、背诵技巧、教案等)
2025秋八上道法优质课件|2.1人的社会化课件(讲课稿、背诵技巧、
2025秋八上道法优质课件|2.2养成亲社会行为课件(讲课稿、背诵技巧、教案等)
2025秋八上道法优质课件|3.1网络改变世界课件(讲课稿、背诵技巧、教案等)
2025秋八上道法优质课件|3.2营造清朗空间课件(讲课稿、背诵技巧、教案等)
2025秋八上道法优质课件|4.1维护秩序靠规则课件(讲课稿、背诵技巧、教案等)
扫码关注公众号

获取课件资源


请点击下方小心心或者设【道德与法治资源号】为☆星标☆公众号,不错过任何一篇好文哦
