

相较于初试,复试的不确定性更大,复试不仅仅是知识的考察,更是信息搜集、临场抗压、语言表达、言语谈吐等各方面综合素质的考量,没有充分的准备也是不行的。
复试讲义则是复试备考的“一本通”,从知识内容到备考规划,从学科介绍到面试技巧,全部涵盖,应有尽有!如果你想早点投入准备,避免出了成绩后的慌慌张张,那么就冲起来吧。
点击查看:25毓才复试讲义试读版

毓才26复试讲义涵盖西政学硕绝大多数专业:


👉️目前为预售,发货前更新讲义预览。请大家关注公众号推文和内部群消息哦~









◆知识最新:
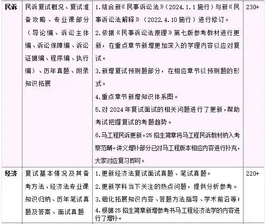
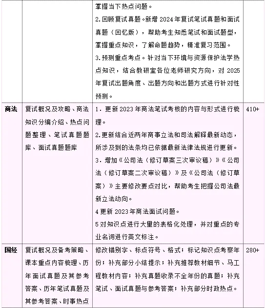
结合26招生简章中的最新版教材,进行更新,保证知识内容为最新,确保知识点不陈旧。
◆内容最全:
涵盖从复试备考、面试指导、真题详解、学习规划等各类复试事项,应有尽有,“一本通”。
◆编写最细:
每个板块都几经校对,反复修改,确保给以考生最佳的阅读体验,不管是知识内容还是格式排版,都做到“细致、精确、完整”。
◆方法最巧:
笔试技巧、面试技巧、学界热点话题的分析技巧、思维方式的转变技巧,师兄师姐倾囊相授,助力考生一举上岸。
◆立足基础:
“基础为王”在复试阶段仍然是基本原则,讲义注重基础知识梳理,各学科都以参考书目为基准,系统梳理和归纳课本知识,以分编或分章的形式帮助考生构建知识体系。
◆拓展发散:
拓展知识内容,不仅以课本为基础,立足课本又拓展课本,从知识本身出发,梳理“概念、体系、意义、关联规则、不足、完善”等,呈现体系化知识,助力考生提高思辨能力,扩充发散思维。
◆学术热点:
根据该学科最近的学术动向拓展知识内容,学术热点问题成为面试交流的“底气”和“态度”,关注学科动向是研究生应有的基本素质,讲义更新学术热点,给考生参考。
◆真题核心:
梳理并详解往年真题,包括面试真题和笔试真题等,最全收纳整理,严格按照标准格式分析编写参考答案,给考生明确的考题参考。
◆面试指导:
通过真题的梳理讲解,为考生提供面试的指导备考,如何准备面试问题的基础知识,如何回答面试的考题,如何呈现出一个系统完整、有层次有逻辑的面试答案,在讲义中均有梳理。

学硕各专业:
刑法,刑事诉讼法,侦查学,国家安全学,法学理论,宪法与行政诉讼法,人工智能法,法律史,民法,民事诉讼法,经济法,知识产权法,环境与资源保护法,商法,国际经济法。
【淘宝】https://e.tb.cn/h.7mNXeZ2kv5CarwH?tk=qERtUV8O42h CZ321 「2026西政考研 毓才考研 复试咨询服务 复试讲义」
点击链接直接打开 或者 淘宝搜索直接打开


毓才考研【2027西南政法大学】备考群
QQ群
2027西政法学考研备考交流总群:8623915572026毓才复试交流群:692746173



